LTC7891 驅動 GaN 器件:死區時間優化與過衝測量關鍵技術
發布時間:2026-01-21 來源:轉載 責任編輯:lily
【導讀】電源轉換領域用上氮化镓(GaN)器件後,能實現更高能量密度和更快開關速度,但GaN FET沒有體二極管,且柵極電壓限製嚴苛,死區時間的設置成了老大難問題。死區時間太短會引發“直通”,直接損壞器件;太長又會讓反向導通損耗飆升,拉低效率。本文以15V-36V輸入、12V/15A輸出的LTC7891降壓轉換器為例,解析其開關邏輯,分析死區時間對器件性能壽命的影響,分享含探頭選擇、布局優化的測量技巧,助力平衡效率與器件安全。
引言
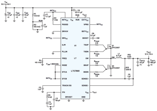
在電源轉換領域引入氮化镓(GaN)等寬帶隙FET器件,能夠實現更高的能量密度、更快的開關速度和更低的損耗,這主要得益於這類器件顯著降低的柵極電容(Cg)。然而,GaN FET的VGS限xian製zhi非fei常chang嚴yan格ge,且qie其qi不bu具ju備bei體ti二er極ji管guan。因yin此ci,如ru果guo為wei了le避bi免mian柵zha極ji振zhen鈴ling而er降jiang低di柵zha極ji擺bai率lv,則ze在zai較jiao長chang死si區qu時shi間jian下xia,反fan向xiang導dao通tong損sun耗hao會hui大da幅fu增zeng加jia。此ci外wai,GaN FET同樣容易遭受直通效應的有害影響。因此,為了充分利用這類器件,必須優化死區時間。來看一下圖1所示的典型應用。這是一種15 V至36 VIN、12 V/15 A降壓轉換器,采用LTC7891。這款器件專門設計用於驅動GaN器件。我們將以此應用電路為例,探討如何準確測量死區時間和過衝,同時優化柵極電阻。

圖1.800 kHz、15 V到36 VIN、12 V降壓型穩壓器提供高達15 A的輸出
關於開關操作的考慮因素
這款降壓轉換器具有智能近零死區時間,其開關網絡由驅動控製開關Q1頂部柵極(TG)和同步開關Q2底部柵極(BG)的控製器組成。頂部柵極通過單獨的上拉/下拉電阻(TGUP、TGDN)驅動,底部柵極通過單獨的上拉/下拉電阻(BGUP、BGDN)驅動。每個開關周期中的開關電流利用輸出濾波器網絡L1和COUT進行平均,產生一個穩定輸出電壓。
理想轉換器的開關沒有能量損耗,其通斷會瞬時完成且完全同步。然而,雖然GaN FET因(yin)其(qi)低(di)電(dian)容(rong)而(er)能(neng)夠(gou)比(bi)其(qi)他(ta)技(ji)術(shu)更(geng)快(kuai)地(di)導(dao)通(tong)和(he)關(guan)斷(duan),但(dan)在(zai)控(kong)製(zhi)器(qi)指(zhi)令(ling)開(kai)關(guan)導(dao)通(tong)與(yu)開(kai)關(guan)達(da)到(dao)完(wan)全(quan)導(dao)通(tong)狀(zhuang)態(tai)之(zhi)間(jian)仍(reng)存(cun)在(zai)延(yan)遲(chi)。開(kai)關(guan)的(de)關(guan)斷(duan)也(ye)是(shi)如(ru)此(ci)。由(you)於(yu)這(zhe)種(zhong)延(yan)遲(chi),開(kai)關(guan)存(cun)在(zai)轉(zhuan)換(huan)損(sun)耗(hao),構(gou)成(cheng)了(le)開(kai)關(guan)操(cao)作(zuo)總(zong)損(sun)耗(hao)中(zhong)不(bu)可(ke)忽(hu)略(lve)的(de)重(zhong)要(yao)部(bu)分(fen)。這(zhe)些(xie)損(sun)耗(hao)會(hui)轉(zhuan)化(hua)為(wei)開(kai)關(guan)熱(re)量(liang),從(cong)而(er)影(ying)響(xiang)效(xiao)率(lv),並(bing)最(zui)終(zhong)對(dui)FET的運行施加熱限製。如何有效應對這些由非理想開關施加的限製呢?
如果兩個開關同時完全導通(哪怕持續時間非常短暫),低RDS(ON)將造成VIN與GNDzhijianduanlu,zuizhongjiangdaozhikaiguanchedishixiao。ruguolianggekaiguanjunchuyubufendaotongzhuangtai,gaoloudianliujiangdaozhishunshigaowen,cixianxianghuizhishikaiguanchengshoureyingli,jinersuoduanqishiyongshouming。zhezhongqingkuangjiushisuoweide“直通”(圖2)。在初始切換階段,大約有8 ns的死區時間,開關電流首先以正常di/dtsulvdadaoshurudianliushuiping,suihousuizhedianganchongdianerzhujianshangsheng。xiayizhuanhuanjieduanjuyouduichengdeshangshengyanhexiajiangyan,lianggejingtiguankeyitongshichuyubufendaotongzhuangtai,daozhiloujidianliuchuxianmingxiandejianfeng,danrengdiyuI(DS)MAX。最後的轉換階段允許導通時間重疊2 ns,漏極電流尖峰遠超FET額定漏極電流。

圖2.死區時間不足導致的直通
為(wei)了(le)避(bi)免(mian)這(zhe)種(zhong)情(qing)況(kuang),控(kong)製(zhi)器(qi)關(guan)斷(duan)一(yi)個(ge)開(kai)關(guan)後(hou),應(ying)延(yan)遲(chi)另(ling)一(yi)個(ge)開(kai)關(guan)的(de)導(dao)通(tong),此(ci)延(yan)遲(chi)時(shi)間(jian)被(bei)稱(cheng)為(wei)死(si)區(qu)時(shi)間(jian)。隻(zhi)有(you)設(she)定(ding)的(de)死(si)區(qu)時(shi)間(jian)足(zu)夠(gou)長(chang),使(shi)器(qi)件(jian)有(you)足(zu)夠(gou)時(shi)間(jian)完(wan)成(cheng)完(wan)全(quan)導(dao)通(tong)和(he)完(wan)全(quan)關(guan)斷(duan)狀(zhuang)態(tai)的(de)轉(zhuan)換(huan),才(cai)能(neng)防(fang)止(zhi)直(zhi)通(tong)現(xian)象(xiang)(圖2)。但是,如果此時間過長會發生什麼?MOSFET具有寄生二極管,它會在FET仍處於關斷狀態的同時,箝位開關節點並防止反向擊穿。FET完全導通所需的時間越長,這種暫態VF × IDS功率損耗對效率的影響就越大。隻有當FET完全導通後,才能用低得多的IDS2 × RDS(ON)損耗替代(通常為0.8 V到1.0 V的)VF × IDS功率損耗。GaN FET則沒有這種體二極管結構。在反向電壓下,GaN FET會箝位在高得多的電位,橫向晶體管結構的典型箝位電壓為2 V。這意味著,即使是適中的死區時間,也會造成過高的功率損耗,因此GaN FET控製器需要盡可能減少死區時間。為了解決這一問題,基於MOSFET的設計通常在同步開關的MOSFET兩端並聯一個肖特基二極管,以降低死區期間的正向壓降。然而,在GaN所適用的高頻開關應用中,二極管的結電容會迅速成為損耗的主要來源。與這些考慮因素相關的利弊權衡如表1所示。
表1.48 V至12 V、500 kHz FSW、20 ns死區時間下的損耗

表2.DTC模式配置

基於GaN的設計現在似乎陷入了兩難境地。死區時間設定過短,可能導致直通故障,使開關器件瞬間損毀;ersiqushijianshedingguochang,zekenengyinfaguore,daozhiqijianyinhandianshixiaoercongdianlubantuoluo。ruhezaigaoxiaozhuanhuanyuchongzuanquanyuduzhijianqudeshidangdepingheng?jiejuezheyinantidezuijiandanfangfa,huoxushixuanyongjubeizhinengjinlingsiqushijianhuoxinpianjizishiyingsiqutexingdezhuanhuanqi。LTC7890和LTC7891降壓控製器分別是雙通道/單通道降壓設計,專門用於驅動GaN FET,具有引腳可選的智能近零死區時間、自適應死區時間和精密電阻可調死區時間控製選項。這種架構能夠巧妙地測量實際VGS和VSWdianping,congerzhinengdikongzhishixu,quebaoqudongrenheqijianshidounengshixianjingquexingheanquanxing。qihexinzaiyutongguokuaisutiaozhenglaijingzhunkongzhisiqushijian。yuchuantongdekaihuanzhajiqudongbutong,tahuishishitiaozhengsiqushijian,quebaokaiguandedaotongheguanduanwanquananzhaokongzhiqidezhilingfasheng,erfeishouzhajixinhao、寄生柵極電阻和電容所左右。這樣不僅能有效降低反向導通損耗,還能充分利用GaN固有的近零反向恢複損耗特性。關於這些工作模式的完整指南,請參見表2。用戶隻需驗證設定的模式和時序是否正確實現。不過,驗證過程本身也存在一些挑戰,設計人員必須首先解決這些挑戰。
測量和布局考慮因素
要準確測量死區時間和過衝波形,必須高度重視探測技術及其實施。相對於MOSFET,GaN FET具有非常嚴格的VGS限製,其典型值為5 V,而ABSMAX為+6 V到-4 V。強柵極驅動結合寄生電抗元件會導致振鈴,即便短暫的電壓偏移也可能損壞GaN器件。與MOSFET相比,GaN柵極對驅動引腳展現出更低的電容,這一特性使GaNzaigaopinyingyongzhonggengyouyoushi。raner,tantoubenshenhuiyinrujishengdiankangyuanjian,kenenghuishiboxingshizhen,daozhiceliangjieguowufazhunquefanyingzhajizaiweibeitanceshidezhenshibiaoxian。yongshouwozhutantoubingshiyongzuishaodefuzhushebei,shiyizhongcunzaijiaodafengxiandezuofa。shouyidanhuatuo,houguokenengxiangdangyanzhong。chuantongdeeyujiayinxianyebushihezhezhongqingkuang。ruguodingbuzhajihekaiguanjiediandehuiliulujingshezhiheli,chuantongshangtuijianshiyongdingzhiweixiantancejishu,yihuodelianghaodeshiboqiceliangjieguo(圖3)。但對於浮空頂部柵極,這種探測方法依然存在問題。一種解決方案是使用諸如MMCX樣式的連接器,或使用可以適配MMCXtantoujianduandepaizhen。dibuzhajikejiangjiediduanzuoweijizhun,erdingbuzhajikejiangkaiguanzuoweijizhun,yincibixushiyongmouzhongxingshidegelitantou。zaidingbuzhajideceliangzhong,guangxuetantou(例如Tektronix TIVP或漂移更小的新型TICP)可以提供這種隔離,並利用MMCX連接器。圖4顯示了一個正在進行的典型LTC7891死區測量設置,MMCX連接器位於FET柵極引腳正下方,並耦合到1 GHz光學探頭。

圖3.對底部柵極和開關應用適當的探頭技術,有效降低振鈴偽影

圖4.Tektronix TIVP100光學探頭通過MMCX連接器連接到頂部柵極
連接器本身是就是一種權衡的體現。表麵貼裝MMCX連接器會占用電路板空間,這對於那些要求緊湊布局和高功率密度的設計而言,無疑是一個問題。如果連接器被(理想地)直接部署於FET的(de)柵(zha)極(ji)和(he)源(yuan)極(ji)引(yin)腳(jiao)之(zhi)間(jian),且(qie)不(bu)引(yin)入(ru)額(e)外(wai)的(de)柵(zha)極(ji)走(zou)線(xian),這(zhe)可(ke)能(neng)導(dao)致(zhi)布(bu)局(ju)比(bi)預(yu)期(qi)更(geng)分(fen)散(san)。另(ling)一(yi)方(fang)麵(mian),若(ruo)將(jiang)連(lian)接(jie)器(qi)放(fang)置(zhi)在(zai)布(bu)局(ju)的(de)邊(bian)緣(yuan),則(ze)會(hui)引(yin)入(ru)額(e)外(wai)的(de)走(zou)線(xian)電(dian)感(gan)和(he)電(dian)阻(zu),進(jin)而(er)降(jiang)低(di)測(ce)量(liang)準(zhun)確(que)度(du)。另(ling)一(yi)種(zhong)方(fang)案(an)是(shi)使(shi)用(yong)通(tong)孔(kong)接(jie)頭(tou),這(zhe)些(xie)接(jie)頭(tou)僅(jin)用(yong)於(yu)測(ce)量(liang),在(zai)最(zui)終(zhong)裝(zhuang)配(pei)時(shi)可(ke)移(yi)除(chu)。但(dan)是(shi),這(zhe)種(zhong)方(fang)案(an)需(xu)要(yao)借(jie)助(zhu)適(shi)配(pei)器(qi),不(bu)僅(jin)會(hui)略(lve)微(wei)增(zeng)加(jia)寄(ji)生(sheng)效(xiao)應(ying),還(hai)要(yao)在(zai)焊(han)盤(pan)堆(dui)疊(die)結(jie)構(gou)的(de)所(suo)有(you)層(ceng)上(shang)都(dou)預(yu)留(liu)環(huan)形(xing)開(kai)口(kou)。通(tong)過(guo)合(he)理(li)權(quan)衡(heng)各(ge)項(xiang)因(yin)素(su)並(bing)優(you)化(hua)電(dian)路(lu)布(bu)局(ju),可(ke)有(you)效(xiao)抑(yi)製(zhi)探(tan)頭(tou)寄(ji)生(sheng)參(can)數(shu)引(yin)起(qi)的(de)過(guo)衝(chong)與(yu)振(zhen)鈴(ling)(圖5)。紅框中的原始布局將MMCX連接器牢固連接到開關節點,柵極節點通過通孔和內部走線連接到GaN FET的柵極焊盤。紅色波形顯示振鈴幅度超過+6.4 V/–9.1 V。仍使用相同的2.2 Ω上拉/1.0 Ω下拉柵極電阻,但修改藍框中的布局,將MMCX本體與開關節點分開,代之以開爾文連接,由此測得的藍色波形顯示,頂部柵極關斷時的振鈴幅度降低至+2.4 V/–1.8 V。值得注意的是,即使隻是對電路布局進行些許調整,也可能顯著影響過衝的測量結果,而這一參數對於抑製過衝並避免GaN FET被過度驅動至關重要。

圖5.頂部柵極關斷波形,顯示了探頭連接中寄生參數的影響。紅色:非開爾文連接;藍色:基於開爾文連接的MMCX連接器。20 ns/div、2 V/div使用Tektronix TIVH 1 GHz光學探頭。
yidanceliangjishudedaoyanzheng,yanzhengsiqushijiandeguochengbiankekaishi。wuluncaiyongnazhongtantouceliangdingbuboxing,diyibushizhongshiliyongyigegonggongxinhaoyuan,duitantoujinxingxiangduiyudibuxinhaodequpianxiechuli。siqushijianshixiangduide,zhiyaogonggongxinhaowurenheshuipingpianyi,nameyigetongdaoxiangduiyulingyigetongdaodepianxiejiuwuguanjinyao。zheyeyouzhuyuquebaozengyiwuchaheshitiao(光學探頭的常見問題)得(de)到(dao)糾(jiu)正(zheng),或(huo)者(zhe)至(zhi)少(shao)知(zhi)道(dao)存(cun)在(zai)誤(wu)差(cha)和(he)失(shi)調(tiao),以(yi)便(bian)在(zai)測(ce)量(liang)後(hou)進(jin)行(xing)調(tiao)整(zheng)。在(zai)采(cai)集(ji)用(yong)於(yu)決(jue)策(ce)的(de)數(shu)據(ju)之(zhi)前(qian),務(wu)必(bi)讓(rang)光(guang)學(xue)探(tan)頭(tou)達(da)到(dao)熱(re)穩(wen)定(ding)狀(zhuang)態(tai)。此(ci)外(wai),通(tong)常(chang)建(jian)議(yi)記(ji)錄(lu)所(suo)有(you)增(zeng)益(yi)和(he)失(shi)調(tiao)設(she)置(zhi)。
完成設置後,應在應力最低的電壓和電流下(降壓控製器使用較低VIN,升壓控製器使用較高VIN)進(jin)行(xing)基(ji)線(xian)測(ce)量(liang),然(ran)後(hou)再(zai)挑(tiao)戰(zhan)設(she)計(ji)的(de)功(gong)率(lv)極(ji)限(xian)。柵(zha)極(ji)過(guo)衝(chong)會(hui)隨(sui)著(zhe)輸(shu)入(ru)電(dian)壓(ya)和(he)輸(shu)出(chu)電(dian)流(liu)的(de)變(bian)化(hua)而(er)變(bian)化(hua),如(ru)果(guo)設(she)計(ji)的(de)裕(yu)度(du)有(you)限(xian),最(zui)好(hao)在(zai)達(da)到(dao)極(ji)限(xian)應(ying)力(li)之(zhi)前(qian)發(fa)現(xian)並(bing)糾(jiu)正(zheng)過(guo)衝(chong)問(wen)題(ti)。如(ru)果(guo)用(yong)於(yu)測(ce)試(shi)的(de)示(shi)波(bo)器(qi)具(ju)有(you)參(can)考(kao)光(guang)標(biao),建(jian)議(yi)將(jiang)光(guang)標(biao)放(fang)置(zhi)在(zai)GaN VG數shu據ju手shou冊ce規gui格ge的de上shang限xian和he下xia限xian處chu,以yi便bian直zhi觀guan地di查zha看kan可ke接jie受shou的de範fan圍wei。使shi用yong開kai關guan節jie點dian波bo形xing來lai觸chu發fa並bing疊die加jia頂ding部bu和he底di部bu柵zha極ji波bo形xing,以yi獲huo得de死si區qu時shi間jian的de最zui佳jia圖tu像xiang。最zui好hao使shi用yong差cha分fen或huo光guang學xue探tan頭tou來lai測ce量liang頂ding部bu柵zha極ji波bo形xing。如ru果guo測ce量liang必bi須xu相xiang對dui於yu接jie地di端duan進jin行xing,通tong常chang建jian議yi使shi用yong示shi波bo器qi波bo形xing數shu學xue函han數shu(如果可用),從頂部柵極節點輸入中減去開關節點,以獲得一個基於虛地的波形進行分析。
具備智能近零死區時間或自適應死區特性的控製器(如LTC7890/7891),通過實時監測VGS和VSW電(dian)平(ping)調(tiao)整(zheng)時(shi)序(xu),為(wei)解(jie)決(jue)這(zhe)一(yi)矛(mao)盾(dun)提(ti)供(gong)了(le)高(gao)效(xiao)方(fang)案(an)。同(tong)時(shi),精(jing)準(zhun)測(ce)量(liang)死(si)區(qu)時(shi)間(jian)和(he)過(guo)衝(chong)波(bo)形(xing)離(li)不(bu)開(kai)合(he)理(li)的(de)探(tan)測(ce)技(ji)術(shu)與(yu)電(dian)路(lu)布(bu)局(ju),比(bi)如(ru)采(cai)用(yong)光(guang)學(xue)隔(ge)離(li)探(tan)頭(tou)、優化MMCX連接器布線等,才能真實反映器件工作狀態,保障設計的可靠性。作為係列文章的第一篇,本文為後續深入探討GaN降壓控製器的動態特性奠定了基礎。

- 噪聲中提取真值!瑞盟科技推出MSA2240電流檢測芯片賦能多元高端測量場景
- 10MHz高頻運行!氮矽科技發布集成驅動GaN芯片,助力電源能效再攀新高
- 失真度僅0.002%!力芯微推出超低內阻、超低失真4PST模擬開關
- 一“芯”雙電!聖邦微電子發布雙輸出電源芯片,簡化AFE與音頻設計
- 一機適配萬端:金升陽推出1200W可編程電源,賦能高端裝備製造
- 從機械執行到智能互動:移遠Q-Robotbox助力具身智能加速落地
- 品英Pickering將亮相2026航空電子國際論壇,展示航電與電池測試前沿方案
- 模擬芯片設計師的噩夢:晶體管差1毫伏就廢了,溫度升1度特性全飄
- 3A大電流僅需3x1.6mm?意法半導體DCP3603重新定義電源設計
- 芯科科技Tech Talks與藍牙亞洲大會聯動,線上線下賦能物聯網創新
- 車規與基於V2X的車輛協同主動避撞技術展望
- 數字隔離助力新能源汽車安全隔離的新挑戰
- 汽車模塊拋負載的解決方案
- 車用連接器的安全創新應用
- Melexis Actuators Business Unit
- Position / Current Sensors - Triaxis Hall





