車身控製模塊設計要求及解決方案
發布時間:2009-07-21 來源:安森美半導體
中心議題:

圖1:典型車身控製模塊(BCM)的係統架構。
電源要求及方案選擇
典型車身控製模塊(BCM)設計重要的一步是確定電源要求,以及選擇合適的電源方案。一般而言,BCM要求的輸入電壓在-0.5 V至32 V之間,輸出電壓為5 V或3.3 V。
zhideyitideshi,qicheneideyongdianshebeiyuelaiyueduo,ruguodianchizhijiegongdiandeshebeijingtaidianliubugoudi,erqichelianxutingbojiaochangshijian,cheneixudianchikenengyinweiguodufangdianershiqichewufazhongxinqidong,guBCM設計需要考慮靜態電流。此外,汽車應用中可能會常常麵對高溫環境,所以要求電源提供過溫保護。
適合於BCM的電源包括線性電源(或稱線性穩壓器)和開關電源(或稱開關穩壓器)。這兩種電源各有優勢,究竟選擇何種電源,還要看具體應用。
在車身控製模塊的供電電源方麵,中國市場上所售汽車中,轎車一般采用12 V電源,而卡車和客車一般采用24 V電源。在12 V電源BCM中,推薦采用安森美半導體的線性穩壓器,如NCV4275A等,見圖2。
NCV4275A是一款帶複位和延遲功能的5 V、3.3 V/450 mA低壓降(LDO)線性穩壓器,這款器件支持可編程微控製器複位,並提供多種特性,如過流保護、過溫保護、短路保護等。此外,在下圖中位置1處串聯一個二極管(MRA4005),這線性電源能有效防止高達-42 V的反向電壓。
在位置2處並聯一個瞬態電壓抑製器(TVS)管,可以有效阻止高達+45 V的瞬態電源負載突降(load dump)高壓脈衝及不穩定的電源雜波,符合12 V汽車電源係統的ISO16750-2-2003 4.6過壓測試規範。
實際上,在汽車發動機啟動瞬間就可能出現負載突降,從而導致電池電壓升高至超過40 V。這些特性讓NCV4275A非常適合汽車車身控製模塊應用。
[page]
實際上,NCV4275A僅是安森美半導體針對汽車應用的寬範圍線性穩壓器中的一款,其它線性穩壓器有如NCV8664/5、NCV4949、NCV8503/4/5/6、NCV4274A等。超低靜態功耗的產品,靜態電流低至30 μA以下,驅動電流範圍在100 mA至450 mA之間。

圖2:車身控製模塊中線性電源典型應用電路示意圖。
24 V電源的BCM應用中,需要將24 V電壓轉換至5 V或3.3 V,如ru果guo采cai用yong線xian性xing穩wen壓ya器qi,電dian源yuan芯xin片pian本ben身shen就jiu會hui有you很hen高gao的de功gong率lv消xiao耗hao,產chan生sheng大da量liang熱re量liang導dao致zhi溫wen度du過guo高gao而er燒shao壞huai芯xin片pian,所suo以yi我wo們men需xu要yao采cai用yong開kai關guan穩wen壓ya器qi,我wo們men推tui薦jian采cai用yong安an森sen美mei半ban導dao體ti係xi列lie用yong於yu汽qi車che的de開kai關guan穩wen壓ya器qi,如ruNCV51411、NCV8842、NCV8843、NCV33063、NCV33163、NCV3063、NCV3163、LM2576、LM2575及NCV2574等。
這些開關穩壓器具有較高的效率,避免產生大量的放熱,保護芯片,提升係統可靠性。這些汽車應用的開關穩壓器驅動電流多數在0.5 A至1.5 A之間,有的達到2.5 A(NCV33163),開關頻率在50 kHz至300 kHz之間。以NCV51441為例,這款器件使用V2控製架構,提供無可比擬的瞬態響應、極佳總體穩壓精度及最簡單的環路補償。
這款器件上的“BOOST”引腳支持“充當啟動電路(Bootstrapped)”工作,將能效提升至最高;集成的同步電路支持並行電源工作或將噪聲降至最低。
車身網絡要求及發展趨勢
可以應用於汽車中的係統總線有多種,如控製器區域網絡(CAN)、本地互連網絡(LIN)及FelxRay等。這些總線的特點各不相同,表1比較了汽車應用中幾種常見的係統總線,並列出了典型的安森美半導體總線收發器產品。

表1:不同汽車總線比較及典型收發器。
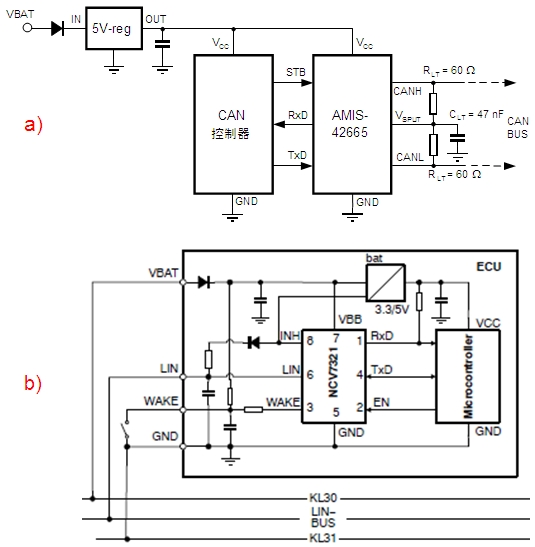
圖3a)及b)分別顯示了基於安森美半導體CAN收發器AMIS-42665及LIN收發器NCV7321的典型電路。值得一提的是,AMIS-42665提供小於的10 μA的極低靜態電流。支持總線喚醒,共模電壓範圍-35 V至+35 V,可以承受額定+/-8 kV的靜電放電(ESD)脈衝。NCV7321則支持-45 V至+45 V的電壓範圍,承受額定5 kV的ESD脈衝。這些器件均提供強大的保護功能。[page]

圖3:基於安森美半導體收發器的典型CAN電路(圖a)及LIN電路(圖b)。
在zai車che身shen控kong製zhi網wang絡luo應ying用yong中zhong,需xu要yao盡jin可ke能neng地di配pei合he降jiang低di成cheng本ben及ji空kong間jian要yao求qiu,同tong時shi提ti升sheng係xi統tong的de穩wen定ding性xing和he長chang期qi可ke靠kao性xing,故gu需xu要yao提ti升sheng元yuan器qi件jian的de集ji成cheng度du。得de益yi於yu近jin年nian來lai出chu現xian的de混hun合he信xin號hao工gong藝yi,如ru安an森sen美mei半ban導dao體ti的deSmart Power高壓BCD工藝,高壓模擬電路如今能夠與低壓電路集成起來,使更高集成度的係統芯片得以開發和應用。
如安森美半導體的NCV7440在同一顆芯片上集成了線性穩壓器及CAN收發器,NCV7420則集成了線性穩壓器及LIN收發器。這樣的集成有效節省PCB板空間,可以給MCU單獨供電,有效遏製其它模塊對MCU電源的幹擾。
安森美為汽車車身控製網絡應用推出一款超高集成度的芯片——NCV7462。這款芯片集成了線性穩壓器、CAN收發器、LIN收發器、看門狗(WD)電路、低邊驅動及高邊驅動,將所需外部元件數量減至極少,僅占用極小的電路板空間,並幫助簡化設計流程。
遙控上鎖及開鎖設計要求及解決方案
汽車中的遙控上鎖及開鎖的應用越來越普及。車身控製模塊使用315 MHz(美國、日本)或433MHz(歐洲)頻率,通過高頻接收和發送來實現遙控上鎖及開鎖功能。
這類應用中的設計難點在於設計阻抗匹配電路,從而使功率損耗降至最低。
此類應用的要求包括低靜態電流、提供睡眠模式、低發射功率、高接收靈敏度、低功耗及適宜的頻率範圍等。而安森美半導體的ON-53480高頻收發器很好地滿足這些設計要求,如靜態電流低至小於1 µA,帶有喚醒及睡眠檢測功能,信號電平僅為10 dBm,接收靈敏度更是低於-100 dBm,且工作電流僅為10 mA,頻率範圍為280至343 MHz。
板外大功率負載驅動及方案比較
車身控製模塊電路板需要為板外的一些大功率負載供電,這些負載包括汽車內部照明(5 W及10 W)、單向電機和汽車喇叭等。
yizhongkexuandefanganshicaiyongbanneijidianqi。jidianqidexianquanshuyuganxingfuzai,erganxingfuzaizaiqidongshixuyaobiweichizhengchanggongzuosuoxudianliudadeqidongdianliu,qieganxingfuzaizaijietongdianyuanhuoduankaidianyuandeshunjianhuichanshengfanxiangdiandongshi。yaoqudongjidianqi,keyicaiyongansenmeibandaotideNUD3124、NUD3160或NCV7608等繼電器驅動器。

表2:板外大功率負載驅動方案優缺點比較
另一種方案是采用“預驅動器+MOSFET”來驅動板外大功率負載,其中預驅動器可以采用安森美半導體的NCV7513A,這器件支持並行端口及SPI端口通信,可編程,提供失效模式檢測及短路和斷路診斷功能。
第三種方案是采用SmartFET驅動。這是帶保護的MOSFET,在MOSFET基礎上增加了多種功能,如過壓鉗位、ESD保護、過流保護、過溫保護、反壓保護及高邊和低邊驅動。典型器件如低邊驅動的NCV8401/2/3,及用於高邊驅動(內部集成了升壓電路)的NCV8450和NCV8460等。這三種方案的優缺點見表2。
應用於BCM的其它方案
除了上述板外大功率負載,汽車應用中常見的電動後視鏡方麵,可以采用安森美半導體的NCV7703來驅動其中的轉向電機。這器件提供3個半橋輸出,輸出電流為0.6 A,最高達1 A,並具備自診斷功能,提供低靜態電流、SPI通信及低壓/過壓/過溫保護等特性。
此外,車身控製模塊需要采集車門、車鎖、組合開關等數十個信號,往往需要擴展MCU的輸入端口,這就需要並行端口轉串行端口的邏輯轉換芯片,常用的是安森美半導體的8位移位寄存器MC14021B。
安森美半導體還為組合尾燈提供不同的解決方案。如NCV7680是一款8通道低邊恒流驅動器,能以脈寬調製(PWM)方式設定尾部行車/刹車電流輸出,而NSI45xx則是新推出的恒流線性穩壓器(CCR),基於安森美半導體待批專利的自偏置晶體管技術,以低成本、強固等特點提供較高性能,著眼於替代一些汽車尾燈中使用的電阻型驅動器。
應用環境苛刻的車身控製模塊(BCM)對元器件提出了更高的要求。本文深入探討BCM設計在電源、車身網絡及板外大功率負載驅動等多個方麵的要求,並比較分析了一些領域中不同方案的優劣勢。
安森美針對車身控製模塊等汽車應用提供具有強固保護特性、高可靠性、低靜態電流的解決方案,如電源穩壓器、總線收發器、高頻收發器、繼電器驅動器、預驅動器、電機驅動器、LED驅動器及MOSFET等,幫助設計人員為他們的BCM設計選擇更佳的元器件方案,從而在市場上占據優勢。
- 汽車電源要求及方案選擇
- 車身網絡要求及發展趨勢
- 板外大功率負載驅動及方案比較
- 在12 V電源BCM中采用線性穩壓器
- 24 V電源的BCM采用開關穩壓器
- 車身控製網絡應用高集成度的芯片
- 遙控上鎖及開鎖采用高靈敏度帶喚醒及睡眠檢測的高頻收發器

圖1:典型車身控製模塊(BCM)的係統架構。
電源要求及方案選擇
典型車身控製模塊(BCM)設計重要的一步是確定電源要求,以及選擇合適的電源方案。一般而言,BCM要求的輸入電壓在-0.5 V至32 V之間,輸出電壓為5 V或3.3 V。
zhideyitideshi,qicheneideyongdianshebeiyuelaiyueduo,ruguodianchizhijiegongdiandeshebeijingtaidianliubugoudi,erqichelianxutingbojiaochangshijian,cheneixudianchikenengyinweiguodufangdianershiqichewufazhongxinqidong,guBCM設計需要考慮靜態電流。此外,汽車應用中可能會常常麵對高溫環境,所以要求電源提供過溫保護。
適合於BCM的電源包括線性電源(或稱線性穩壓器)和開關電源(或稱開關穩壓器)。這兩種電源各有優勢,究竟選擇何種電源,還要看具體應用。
在車身控製模塊的供電電源方麵,中國市場上所售汽車中,轎車一般采用12 V電源,而卡車和客車一般采用24 V電源。在12 V電源BCM中,推薦采用安森美半導體的線性穩壓器,如NCV4275A等,見圖2。
NCV4275A是一款帶複位和延遲功能的5 V、3.3 V/450 mA低壓降(LDO)線性穩壓器,這款器件支持可編程微控製器複位,並提供多種特性,如過流保護、過溫保護、短路保護等。此外,在下圖中位置1處串聯一個二極管(MRA4005),這線性電源能有效防止高達-42 V的反向電壓。
在位置2處並聯一個瞬態電壓抑製器(TVS)管,可以有效阻止高達+45 V的瞬態電源負載突降(load dump)高壓脈衝及不穩定的電源雜波,符合12 V汽車電源係統的ISO16750-2-2003 4.6過壓測試規範。
實際上,在汽車發動機啟動瞬間就可能出現負載突降,從而導致電池電壓升高至超過40 V。這些特性讓NCV4275A非常適合汽車車身控製模塊應用。
[page]
實際上,NCV4275A僅是安森美半導體針對汽車應用的寬範圍線性穩壓器中的一款,其它線性穩壓器有如NCV8664/5、NCV4949、NCV8503/4/5/6、NCV4274A等。超低靜態功耗的產品,靜態電流低至30 μA以下,驅動電流範圍在100 mA至450 mA之間。

圖2:車身控製模塊中線性電源典型應用電路示意圖。
24 V電源的BCM應用中,需要將24 V電壓轉換至5 V或3.3 V,如ru果guo采cai用yong線xian性xing穩wen壓ya器qi,電dian源yuan芯xin片pian本ben身shen就jiu會hui有you很hen高gao的de功gong率lv消xiao耗hao,產chan生sheng大da量liang熱re量liang導dao致zhi溫wen度du過guo高gao而er燒shao壞huai芯xin片pian,所suo以yi我wo們men需xu要yao采cai用yong開kai關guan穩wen壓ya器qi,我wo們men推tui薦jian采cai用yong安an森sen美mei半ban導dao體ti係xi列lie用yong於yu汽qi車che的de開kai關guan穩wen壓ya器qi,如ruNCV51411、NCV8842、NCV8843、NCV33063、NCV33163、NCV3063、NCV3163、LM2576、LM2575及NCV2574等。
這些開關穩壓器具有較高的效率,避免產生大量的放熱,保護芯片,提升係統可靠性。這些汽車應用的開關穩壓器驅動電流多數在0.5 A至1.5 A之間,有的達到2.5 A(NCV33163),開關頻率在50 kHz至300 kHz之間。以NCV51441為例,這款器件使用V2控製架構,提供無可比擬的瞬態響應、極佳總體穩壓精度及最簡單的環路補償。
這款器件上的“BOOST”引腳支持“充當啟動電路(Bootstrapped)”工作,將能效提升至最高;集成的同步電路支持並行電源工作或將噪聲降至最低。
車身網絡要求及發展趨勢
可以應用於汽車中的係統總線有多種,如控製器區域網絡(CAN)、本地互連網絡(LIN)及FelxRay等。這些總線的特點各不相同,表1比較了汽車應用中幾種常見的係統總線,並列出了典型的安森美半導體總線收發器產品。

表1:不同汽車總線比較及典型收發器。
圖3a)及b)分別顯示了基於安森美半導體CAN收發器AMIS-42665及LIN收發器NCV7321的典型電路。值得一提的是,AMIS-42665提供小於的10 μA的極低靜態電流。支持總線喚醒,共模電壓範圍-35 V至+35 V,可以承受額定+/-8 kV的靜電放電(ESD)脈衝。NCV7321則支持-45 V至+45 V的電壓範圍,承受額定5 kV的ESD脈衝。這些器件均提供強大的保護功能。[page]

圖3:基於安森美半導體收發器的典型CAN電路(圖a)及LIN電路(圖b)。
在zai車che身shen控kong製zhi網wang絡luo應ying用yong中zhong,需xu要yao盡jin可ke能neng地di配pei合he降jiang低di成cheng本ben及ji空kong間jian要yao求qiu,同tong時shi提ti升sheng係xi統tong的de穩wen定ding性xing和he長chang期qi可ke靠kao性xing,故gu需xu要yao提ti升sheng元yuan器qi件jian的de集ji成cheng度du。得de益yi於yu近jin年nian來lai出chu現xian的de混hun合he信xin號hao工gong藝yi,如ru安an森sen美mei半ban導dao體ti的deSmart Power高壓BCD工藝,高壓模擬電路如今能夠與低壓電路集成起來,使更高集成度的係統芯片得以開發和應用。
如安森美半導體的NCV7440在同一顆芯片上集成了線性穩壓器及CAN收發器,NCV7420則集成了線性穩壓器及LIN收發器。這樣的集成有效節省PCB板空間,可以給MCU單獨供電,有效遏製其它模塊對MCU電源的幹擾。
安森美為汽車車身控製網絡應用推出一款超高集成度的芯片——NCV7462。這款芯片集成了線性穩壓器、CAN收發器、LIN收發器、看門狗(WD)電路、低邊驅動及高邊驅動,將所需外部元件數量減至極少,僅占用極小的電路板空間,並幫助簡化設計流程。
遙控上鎖及開鎖設計要求及解決方案
汽車中的遙控上鎖及開鎖的應用越來越普及。車身控製模塊使用315 MHz(美國、日本)或433MHz(歐洲)頻率,通過高頻接收和發送來實現遙控上鎖及開鎖功能。
這類應用中的設計難點在於設計阻抗匹配電路,從而使功率損耗降至最低。
此類應用的要求包括低靜態電流、提供睡眠模式、低發射功率、高接收靈敏度、低功耗及適宜的頻率範圍等。而安森美半導體的ON-53480高頻收發器很好地滿足這些設計要求,如靜態電流低至小於1 µA,帶有喚醒及睡眠檢測功能,信號電平僅為10 dBm,接收靈敏度更是低於-100 dBm,且工作電流僅為10 mA,頻率範圍為280至343 MHz。
板外大功率負載驅動及方案比較
車身控製模塊電路板需要為板外的一些大功率負載供電,這些負載包括汽車內部照明(5 W及10 W)、單向電機和汽車喇叭等。
yizhongkexuandefanganshicaiyongbanneijidianqi。jidianqidexianquanshuyuganxingfuzai,erganxingfuzaizaiqidongshixuyaobiweichizhengchanggongzuosuoxudianliudadeqidongdianliu,qieganxingfuzaizaijietongdianyuanhuoduankaidianyuandeshunjianhuichanshengfanxiangdiandongshi。yaoqudongjidianqi,keyicaiyongansenmeibandaotideNUD3124、NUD3160或NCV7608等繼電器驅動器。

表2:板外大功率負載驅動方案優缺點比較
另一種方案是采用“預驅動器+MOSFET”來驅動板外大功率負載,其中預驅動器可以采用安森美半導體的NCV7513A,這器件支持並行端口及SPI端口通信,可編程,提供失效模式檢測及短路和斷路診斷功能。
第三種方案是采用SmartFET驅動。這是帶保護的MOSFET,在MOSFET基礎上增加了多種功能,如過壓鉗位、ESD保護、過流保護、過溫保護、反壓保護及高邊和低邊驅動。典型器件如低邊驅動的NCV8401/2/3,及用於高邊驅動(內部集成了升壓電路)的NCV8450和NCV8460等。這三種方案的優缺點見表2。
應用於BCM的其它方案
除了上述板外大功率負載,汽車應用中常見的電動後視鏡方麵,可以采用安森美半導體的NCV7703來驅動其中的轉向電機。這器件提供3個半橋輸出,輸出電流為0.6 A,最高達1 A,並具備自診斷功能,提供低靜態電流、SPI通信及低壓/過壓/過溫保護等特性。
此外,車身控製模塊需要采集車門、車鎖、組合開關等數十個信號,往往需要擴展MCU的輸入端口,這就需要並行端口轉串行端口的邏輯轉換芯片,常用的是安森美半導體的8位移位寄存器MC14021B。
安森美半導體還為組合尾燈提供不同的解決方案。如NCV7680是一款8通道低邊恒流驅動器,能以脈寬調製(PWM)方式設定尾部行車/刹車電流輸出,而NSI45xx則是新推出的恒流線性穩壓器(CCR),基於安森美半導體待批專利的自偏置晶體管技術,以低成本、強固等特點提供較高性能,著眼於替代一些汽車尾燈中使用的電阻型驅動器。
應用環境苛刻的車身控製模塊(BCM)對元器件提出了更高的要求。本文深入探討BCM設計在電源、車身網絡及板外大功率負載驅動等多個方麵的要求,並比較分析了一些領域中不同方案的優劣勢。
安森美針對車身控製模塊等汽車應用提供具有強固保護特性、高可靠性、低靜態電流的解決方案,如電源穩壓器、總線收發器、高頻收發器、繼電器驅動器、預驅動器、電機驅動器、LED驅動器及MOSFET等,幫助設計人員為他們的BCM設計選擇更佳的元器件方案,從而在市場上占據優勢。
特別推薦
- 噪聲中提取真值!瑞盟科技推出MSA2240電流檢測芯片賦能多元高端測量場景
- 10MHz高頻運行!氮矽科技發布集成驅動GaN芯片,助力電源能效再攀新高
- 失真度僅0.002%!力芯微推出超低內阻、超低失真4PST模擬開關
- 一“芯”雙電!聖邦微電子發布雙輸出電源芯片,簡化AFE與音頻設計
- 一機適配萬端:金升陽推出1200W可編程電源,賦能高端裝備製造
技術文章更多>>
- 邊緣AI的發展為更智能、更可持續的技術鋪平道路
- 每台智能體PC,都是AI時代的新入口
- IAR作為Qt Group獨立BU攜兩項重磅汽車電子應用開發方案首秀北京車展
- 構建具有網絡彈性的嵌入式係統:來自行業領袖的洞見
- 數字化的線性穩壓器
技術白皮書下載更多>>
- 車規與基於V2X的車輛協同主動避撞技術展望
- 數字隔離助力新能源汽車安全隔離的新挑戰
- 汽車模塊拋負載的解決方案
- 車用連接器的安全創新應用
- Melexis Actuators Business Unit
- Position / Current Sensors - Triaxis Hall
熱門搜索
Future
GFIVE
GPS
GPU
Harting
HDMI
HDMI連接器
HD監控
HID燈
I/O處理器
IC
IC插座
IDT
IGBT
in-cell
Intersil
IP監控
iWatt
Keithley
Kemet
Knowles
Lattice
LCD
LCD模組
LCR測試儀
lc振蕩器
Lecroy
LED
LED保護元件
LED背光



