氣體傳感器在智慧家庭、智能穿戴領域的應用
發布時間:2015-02-05 來源:智慧產品圈 責任編輯:xueqi
【導讀】氣體傳感器作為傳感器中的重要分支之一,適用麵廣,簡單易用,在家用燃氣檢測、禮品、智能家電等領域大量應用,也是目前氣體傳感器中應用最為廣泛的品種。那麼,它在智慧家庭、智能穿戴等領域有哪些表現呢?
“台灣高雄的煤氣爆炸事件造成了大量的人員傷亡和巨大的經濟損失”、“新房裝修有害氣體導致孕婦腹中胎兒死亡”、“家中熱水器洗澡導致一氧化碳中毒死亡”dengshijianyijingpinpinfasheng,zaixiandaijishugeidajiadailaibianlidetongshiruhequebaoshiyongdeanquanne?zhexieqingkuangxia,qitichuanganqideheliyingyongnengyouxiaodebimianbeijudefasheng,tabujinnenggoujiancechuhuanjingzhongdekeranqiti,ruqingqi、甲烷等,還能檢測有毒氣體,如一氧化碳、氨氣、硫化氫、二氧化硫、甲醛、苯、甲苯、二甲苯等,也能夠檢測二氧化碳、氧氣等與人體舒適有關的無毒害氣體,而酒精檢測作為一個特殊的應用,在酒駕檢測、特殊作業(高空作業、機車駕駛、醫療等)監測等領域應用廣泛。
另外,氣體傳感器還廣泛應用於工業、生活的各個領域,如石油、化工、鋼鐵、冶金、礦山、環保、市政、醫療、食品等諸多領域。近年來,隨著互聯網與物聯網的高速發展,氣體傳感器在新興的智能家居、可穿戴設備、zhinengyidongzhongduandenglingyudeyingyongtufeimengjin,dafukuozhanleyingyongkongjian,xuqiuliangyefashengshuliangjidegaibian。zhanwangqitichuanganqifazhanqianjing,riyiduoyuandeyingyongjiangchuangzaogengjiapangdadeshichangguimo。
根據統計數據顯示,全球氣體傳感器出貨量在2007年大概在2500萬隻,到2011年增長到3750萬隻左右,2014年出貨量達到4400萬隻,每年增長趨勢平穩。其中,在2014年的總銷量中39%來自於日本和韓國,33%和11%分別來自於歐洲和美洲,而中國隻占17%的市場份額,同時半導體傳感器占據總銷量的57%,電化學傳感器占34%,而紅外和催化隻占9%左右。另外,隨著MEMS技術的發展,氣體傳感器也在向微型化、集成化、智zhi能neng化hua的de方fang向xiang發fa展zhan轉zhuan化hua,伴ban隨sui智zhi慧hui家jia庭ting和he智zhi能neng穿chuan戴dai等deng潛qian力li市shi場chang的de成cheng長chang,必bi然ran會hui給gei氣qi體ti傳chuan感gan器qi帶dai來lai新xin興xing市shi場chang和he爆bao發fa點dian。針zhen對dui目mu前qian國guo內nei市shi場chang情qing況kuang,擁yong有you多duo年nian傳chuan感gan器qi工gong作zuo經jing驗yan的de蘇su州zhou能neng斯si達da電dian子zi科ke技ji有you限xian公gong司si副fu總zong經jing理li祁qi明ming鋒feng和he項xiang目mu經jing理li嶽yue浩hao一yi起qi做zuo客ke《智慧產品圈》,分享氣體傳感器在IOT時代的發展和應用。
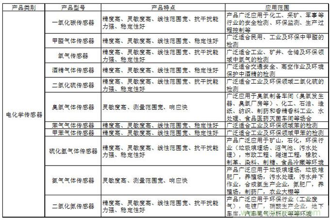
氣體傳感器應用
目前應用的氣體傳感器中,以半導體、電化學、催化燃燒、紅hong外wai四si大da門men類lei為wei主zhu,其qi工gong作zuo原yuan理li各ge異yi,功gong能neng特te性xing各ge有you優you勢shi,各ge種zhong氣qi體ti傳chuan感gan器qi既ji有you其qi主zhu導dao的de應ying用yong領ling域yu,彼bi此ci又you有you交jiao叉cha互hu容rong,相xiang生sheng相xiang輔fu。半ban導dao體ti氣qi體ti傳chuan感gan器qi適shi用yong麵mian廣guang,簡jian單dan易yi用yong,在zai家jia用yong燃ran氣qi檢jian測ce、禮品、智zhi能neng家jia電dian等deng領ling域yu大da量liang應ying用yong,是shi目mu前qian氣qi體ti傳chuan感gan器qi中zhong應ying用yong最zui為wei廣guang泛fan的de品pin種zhong。電dian化hua學xue氣qi體ti傳chuan感gan器qi非fei常chang適shi合he低di濃nong度du毒du性xing氣qi體ti檢jian測ce,以yi及ji氧yang氣qi和he酒jiu精jing等deng無wu毒du氣qi體ti的de檢jian測ce,目mu前qian主zhu要yao應ying用yong在zai各ge種zhong工gong業ye領ling域yu以yi及ji道dao路lu交jiao通tong安an全quan檢jian測ce領ling域yu。催cui化hua燃ran燒shao式shi氣qi體ti傳chuan感gan器qi適shi用yong於yu可ke燃ran氣qi體ti檢jian測ce,主zhu要yao在zai煤mei礦kuang領ling域yu檢jian測ce瓦wa斯si使shi用yong。紅hong外wai氣qi體ti傳chuan感gan器qi適shi用yong於yu檢jian測ce甲jia烷wan、二氧化碳等氣體,在目前的實際應用中以二氧化碳產品應用居多、範圍更廣,主要應用在暖通空調與室內空氣質量監控、工業過程及安全防護監控、農業及畜牧業生產過程監控等領域。另外,細分領域的應用,祁總通過幾個案例做了詳細說明。
針對新房裝修的有害氣體檢測
新裝修居室90%以上的有害氣體都嚴重超標,以甲醛為例,新居初裝完成時含量都在2.5ppm以上,有的高達十幾甚至幾十ppm(GBT18883-2002室內空氣質量標準規定甲醛含量最高不超過0.1mk/m3,即0.074ppm)。中國每年有11萬人死於室內空氣汙染,平均每天死亡304人。美國專家對室內空氣汙染造成哮喘病的調查顯示,由於室內裝修導致65%的兒童患有不同程的哮喘病。裝修材料是有害氣體的主要來源,諸如人造板材、夾心板、膠、漆、塗料、粘合劑、花崗岩、瓷磚及石膏等,這些材料均含有不同程度的甲醛、苯、氨、氡(dong)等(deng)汙(wu)染(ran)物(wu),零(ling)汙(wu)染(ran)的(de)裝(zhuang)修(xiu)材(cai)料(liao)是(shi)不(bu)存(cun)在(zai)的(de)。所(suo)謂(wei)的(de)國(guo)家(jia)環(huan)保(bao)材(cai)料(liao),隻(zhi)是(shi)上(shang)述(shu)汙(wu)染(ran)物(wu)在(zai)國(guo)家(jia)規(gui)定(ding)的(de)允(yun)許(xu)範(fan)圍(wei)之(zhi)內(nei)。然(ran)而(er)裝(zhuang)修(xiu)市(shi)場(chang)材(cai)料(liao)魚(yu)目(mu)混(hun)珠(zhu),所(suo)有(you)的(de)銷(xiao)售(shou)商(shang)均(jun)稱(cheng)自(zi)己(ji)的(de)材(cai)料(liao)達(da)到(dao)國(guo)家(jia)環(huan)保(bao)標(biao)準(zhun),而(er)消(xiao)費(fei)者(zhe)難(nan)辨(bian)真(zhen)偽(wei)。
室內汙染最大的受害者是兒童、孕婦、老人和慢性病人,特別是兒童更容易受到室內汙染的危害。一方麵,兒童的身體正在成長中,呼吸量按體重比比成人高50%;另一方麵,兒童有80%以上的時間是生活在室內,受到汙染傷害也不易發覺。如大家熟知的甲醛,主要來源於膠合板、粘合劑、油漆和塗料等裝飾材料,長期接觸會導致呼吸道疾病、新生嬰兒染色體異常、白血病等,而苯主要由防水材料、油漆等材料散發出來,長時間接觸會導致頭痛、失眠、惡心,嚴重者甚至昏迷以致呼吸、循xun環huan衰shuai竭jie而er死si亡wang。傳chuan統tong的de做zuo法fa是shi閑xian置zhi新xin裝zhuang修xiu房fang子zi半ban年nian,並bing且qie保bao持chi室shi內nei通tong風feng,讓rang有you害hai氣qi體ti完wan全quan揮hui發fa,然ran後hou再zai入ru住zhu。但dan如ru此ci費fei時shi費fei力li也ye隻zhi是shi可ke以yi降jiang低di危wei害hai,避bi過guo甲jia醛quan等deng危wei害hai最zui大da的de時shi段duan而er已yi,並bing不bu能neng消xiao除chu危wei險xian。
將氣體傳感器應用於家庭生活環境,針對甲醛、苯、甲苯等揮發性有機物(VOCs)添加獨立的氣體檢測產品,或將氣體傳感器與空調、空氣清新機、空氣淨化器等融為一體,達到內室汙染檢測與治理相結合的目的,既可對久居家中的老、弱、婦、rudengdidikanglirenqunqidaozuidadebaohuzuoyong,youkerangzaiwaipinbodeqinrenanxin。erjinhuobaodezhinengjiajuchanpin,zhisuoyiguanzhuriyishengwen,chuleanquanshushicengmian,qinqingguanaixianglaiyeshiqizhongzhongyaoyuanyinzhiyi。jiujiajuyingyongtedianeryan,bandaotiqitichuanganqiyixiangyinghuifukuai、適用檢測氣體種類多、壽命長等優點脫穎而出,而電化學氣體傳感器則以靈敏度高、線性度等突出特點獲得青睞。

針對室內空氣的PM2.5粉塵檢測
室內PM2.5主要來源於吸煙、炒菜時候的油煙以及不完全燃燒的煤氣等情況,容易導致多種疾病,特別對於老人、兒童、嬰兒或者是原本就有呼吸、心血管係統疾病的人傷害特別嚴重,例如造成主神經紊亂從而波及心髒或者直接到達心髒,引發心肌梗塞;引起血液係統毒性,導致血管疾病;附fu著zhe很hen多duo重zhong金jin屬shu及ji多duo環huan芳fang烴ting等deng有you害hai物wu體ti,可ke直zhi接jie影ying響xiang胎tai兒er的de發fa育yu等deng。傳chuan統tong的de做zuo法fa是shi開kai窗chuang通tong風feng,在zai做zuo飯fan時shi候hou使shi用yong抽chou油you煙yan機ji強qiang行xing排pai出chu粉fen塵chen氣qi體ti。這zhe些xie做zuo法fa並bing不bu能neng確que保bao室shi內nei空kong氣qi的de幹gan淨jing。
PM2.5粉塵傳感器通過紅外光在灰塵顆粒物的散射作用統計空氣中的顆粒數量,可以靈敏檢測直徑1um以上的粒子,內置加熱器可實現自動吸入空氣,減少測量誤差,並且體積小,易於安裝使用。
針對新車室內空氣&酒駕的檢測
據調查,93.6%的新車室內空氣汙染嚴重超標,而車內空氣汙染源主要來自車體本身、裝飾用材等,其中甲醛、二甲苯、苯等有毒物質汙染後果最為嚴重,可能誘發癌變。另一種屢見報端的車內危害氣體,是被稱為“沉默的殺手”deyiyanghuatan,qizhuyaolaiyuanshiqichefadongjiheqicheweiqi,yintingcheshikaiqikongtiaoerchansheng,ruojujiyucheneishi,cheneirenyuanhuiyinxiruzhezhongwusewuweideduqierzaibujiaozhongzhongdushenwang。caiyongshihedeqitichuanganqi,bujinkejiancecheneijiaquan、二甲苯、苯ben等deng揮hui發fa性xing有you機ji物wu,也ye可ke以yi監jian測ce車che內nei一yi氧yang化hua碳tan濃nong度du,起qi到dao安an全quan預yu警jing的de作zuo用yong,提ti醒xing車che主zhu采cai取qu有you效xiao的de改gai善shan措cuo施shi,防fang止zhi悲bei劇ju的de發fa生sheng。對dui於yu車che內nei的de使shi用yong需xu求qiu,目mu前qian已yi有you多duo款kuan中zhong高gao端duan車che型xing配pei備bei了le與yu空kong調tiao係xi統tong聯lian動dong的de半ban導dao體ti氣qi體ti傳chuan感gan器qi,而er後hou裝zhuang市shi場chang的de車che內nei氣qi體ti汙wu染ran檢jian測ce產chan品pin更geng是shi品pin種zhong繁fan多duo,不bu勝sheng枚mei舉ju。

zaizhexiejutideyingyonganlizhong,qitichuanganqinenggoujinzedewanchengjiancerenwu,geiyonghutigongzhunquedeshujucankao。danshihaibuzhiyuci,jiyuzhexiejingqueshujudeliandongcaishiweilaidefazhanfangxiang,lirujiancedaoshineijiaquanhuoPM2.5超標,可及時聯動排氣係統或者負氧離子設備,改善室內空氣質量;檢測到家中燃氣泄漏時,及時關閉閥門,同時打開排氣係統,並發出報警通知用戶與控製中心;檢(jian)測(ce)到(dao)車(che)內(nei)汙(wu)染(ran)物(wu)即(ji)啟(qi)動(dong)空(kong)調(tiao)換(huan)氣(qi)係(xi)統(tong),消(xiao)除(chu)危(wei)害(hai)等(deng)。另(ling)外(wai),如(ru)果(guo)互(hu)動(dong)係(xi)統(tong)完(wan)全(quan)是(shi)由(you)一(yi)家(jia)企(qi)業(ye)提(ti)供(gong),無(wu)論(lun)是(shi)空(kong)氣(qi)檢(jian)測(ce)標(biao)準(zhun),還(hai)是(shi)聯(lian)動(dong)啟(qi)動(dong)標(biao)準(zhun)都(dou)是(shi)一(yi)致(zhi)的(de),但(dan)當(dang)係(xi)統(tong)由(you)不(bu)同(tong)企(qi)業(ye)設(she)備(bei),采(cai)用(yong)不(bu)同(tong)傳(chuan)感(gan)器(qi)組(zu)成(cheng)時(shi),檢(jian)測(ce)標(biao)準(zhun)、聯動標準需要統一。而未來家居、可穿戴等智能化市場,用戶更希望自由的選擇廠商品牌設計。如此,如何建立統一的檢測標準對任何一家傳感器廠商都非常有意義。
氣體傳感器技術
電化學式氣體傳感器:通常是由膜電極和電解液灌封而成,其具有靈敏度高、線性範圍寬、穩定性好、能夠實現定量檢測(可用於ppm級)等優點。

半導體式氣體傳感器:利(li)用(yong)一(yi)些(xie)金(jin)屬(shu)氧(yang)化(hua)物(wu)半(ban)導(dao)體(ti)材(cai)料(liao)在(zai)一(yi)定(ding)溫(wen)度(du)下(xia),電(dian)導(dao)率(lv)隨(sui)環(huan)境(jing)氣(qi)體(ti)成(cheng)份(fen)變(bian)化(hua)而(er)變(bian)化(hua)的(de)原(yuan)理(li)製(zhi)成(cheng)。這(zhe)類(lei)傳(chuan)感(gan)器(qi)適(shi)用(yong)範(fan)圍(wei)廣(guang),壽(shou)命(ming)較(jiao)長(chang),價(jia)格(ge)較(jiao)低(di),適(shi)宜(yi)民(min)用(yong)氣(qi)體(ti)檢(jian)測(ce)需(xu)求(qiu)。

傳感器模組:最大程度的降低後端開發設計人員對傳感器的認知要求,為後端開發人員快速上手、簡化產品設計提供便利。

與傳統傳感器技術相比,基於MEMS技術生產的傳感器擁有體積小、重量輕、能耗低、可靠性高、一致性好等特點,便於智能化應用和自動化生產。隨著智能手機、智能穿戴設備的爆量增長,MEMS傳感器的需求也在迅速增加。
總結
隨sui著zhe物wu聯lian網wang的de發fa展zhan,市shi場chang對dui傳chuan感gan器qi的de需xu求qiu必bi然ran大da增zeng,但dan是shi技ji術shu性xing能neng要yao求qiu也ye將jiang會hui提ti高gao。目mu前qian,中zhong國guo的de氣qi體ti傳chuan感gan器qi市shi場chang仍reng然ran存cun在zai不bu少shao問wen題ti,如ru行xing業ye整zheng體ti實shi力li不bu強qiang、創新能力不足、惡性競爭嚴重等。這些都造成中國氣體傳感器技術相對落後,市麵上大量的電化學氣體傳感器主要由霍尼韋爾、阿爾法、Dart等國外公司生產控製。另外,氣體傳感器數據輸出標準各自為政,不願開放合作也是嚴重阻礙IOT發展的因素之一。在未來IOT時代,中國必然是一個龐大的市場,同時也免不了“腥風血雨的廝殺”,隻有開放合作才能實現共贏。
特別推薦
- 噪聲中提取真值!瑞盟科技推出MSA2240電流檢測芯片賦能多元高端測量場景
- 10MHz高頻運行!氮矽科技發布集成驅動GaN芯片,助力電源能效再攀新高
- 失真度僅0.002%!力芯微推出超低內阻、超低失真4PST模擬開關
- 一“芯”雙電!聖邦微電子發布雙輸出電源芯片,簡化AFE與音頻設計
- 一機適配萬端:金升陽推出1200W可編程電源,賦能高端裝備製造
技術文章更多>>
- 一秒檢測,成本降至萬分之一,光引科技把幾十萬的台式光譜儀“搬”到了手腕上
- AI服務器電源機櫃Power Rack HVDC MW級測試方案
- 突破工藝邊界,奎芯科技LPDDR5X IP矽驗證通過,速率達9600Mbps
- 通過直接、準確、自動測量超低範圍的氯殘留來推動反滲透膜保護
- 從技術研發到規模量產:恩智浦第三代成像雷達平台,賦能下一代自動駕駛!
技術白皮書下載更多>>
- 車規與基於V2X的車輛協同主動避撞技術展望
- 數字隔離助力新能源汽車安全隔離的新挑戰
- 汽車模塊拋負載的解決方案
- 車用連接器的安全創新應用
- Melexis Actuators Business Unit
- Position / Current Sensors - Triaxis Hall
熱門搜索
按鈕開關
白色家電
保護器件
保險絲管
北鬥定位
北高智
貝能科技
背板連接器
背光器件
編碼器型號
便攜產品
便攜醫療
變容二極管
變壓器
檳城電子
並網
撥動開關
玻璃釉電容
剝線機
薄膜電容
薄膜電阻
薄膜開關
捕魚器
步進電機
測力傳感器
測試測量
測試設備
拆解
場效應管
超霸科技



