火焰探測器設計方案:集單片機、紫外傳感器所長
發布時間:2015-03-30 責任編輯:sherry
【導讀】本文介紹的是一種基於STC單片機的紫外線火焰探測器,主要是利用單片機、紫外傳感器來設計的,充分發揮了兩者的優點,詳細請看下文講解。
介紹了一種基於STC單片機的紫外線火焰探測器;探測器探頭采用OSRAM公司紫外傳感器SFH530-R,通過檢測火焰中280~300nm的紫外光來檢測火焰;傳感器輸出信號的交流量反應火焰的閃爍特性,直流量反應火焰的強度,信號處理電路對傳感器交流量進行32階帶通濾波,濾波帶寬3~50Hz,取其最大值進行32階截止頻率3Hz的低通濾波,濾波後值與一個火焰閃爍幅度閾值進行比較區分火焰和日光,檢測到火焰後單片機采集信號直流量並轉換成0~5V電壓信號來指示火焰強度,通過火焰繼電器通知控製器火焰狀態,並用LED燈顯示出火焰強度等級。
框圖:

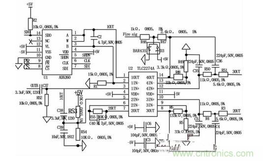
多階梯濾波電路:

傳感器信號獲取電路:

噴火槍實驗結果表:

特別推薦
- 噪聲中提取真值!瑞盟科技推出MSA2240電流檢測芯片賦能多元高端測量場景
- 10MHz高頻運行!氮矽科技發布集成驅動GaN芯片,助力電源能效再攀新高
- 失真度僅0.002%!力芯微推出超低內阻、超低失真4PST模擬開關
- 一“芯”雙電!聖邦微電子發布雙輸出電源芯片,簡化AFE與音頻設計
- 一機適配萬端:金升陽推出1200W可編程電源,賦能高端裝備製造
技術文章更多>>
- 從機械執行到智能互動:移遠Q-Robotbox助力具身智能加速落地
- 品英Pickering將亮相2026航空電子國際論壇,展示航電與電池測試前沿方案
- 模擬芯片設計師的噩夢:晶體管差1毫伏就廢了,溫度升1度特性全飄
- 3A大電流僅需3x1.6mm?意法半導體DCP3603重新定義電源設計
- 芯科科技Tech Talks與藍牙亞洲大會聯動,線上線下賦能物聯網創新
技術白皮書下載更多>>
- 車規與基於V2X的車輛協同主動避撞技術展望
- 數字隔離助力新能源汽車安全隔離的新挑戰
- 汽車模塊拋負載的解決方案
- 車用連接器的安全創新應用
- Melexis Actuators Business Unit
- Position / Current Sensors - Triaxis Hall
熱門搜索





