TI的創新毫米波技術:用於交通監控的無線傳感解決方案
發布時間:2018-11-26 責任編輯:wenwei
【導讀】智能城市的一個關鍵要素是配備有傳感器的智能交通係統,可監控城市的“健康” - 跟蹤交通數據和停車計時以實施執法,紅綠燈優先事項和事件管理,如圖1所示。

圖 1:智能交通係統通過路口監控和停車位檢測來幫助監控城市的“健康”
智zhi能neng傳chuan感gan器qi作zuo為wei智zhi能neng交jiao通tong係xi統tong的de核he心xin,可ke以yi追zhui蹤zong交jiao通tong擁yong堵du並bing保bao持chi交jiao通tong暢chang通tong,特te別bie是shi在zai十shi字zi路lu口kou和he高gao速su公gong路lu上shang。這zhe些xie傳chuan感gan器qi必bi須xu具ju備bei以yi下xia功gong能neng:
精確性
用於測量車輛或行人的延伸範圍,速度和位置。
穩固性
包括在不透氣的天氣,黑暗和陽光下工作。
整體性
優化實時評估和修正。
易於使用性
帶有參考代碼和樣本以加速部署。
TI的創新毫米波(mmWave)技術是一種用於交通監控的無線傳感解決方案,它具有測量距離、速度和位置信息的能力,以確定車輛與交叉路口間的距離、車速和車道占用情況。新的使用毫米波雷達傳感器進行交通監控檢測和追蹤參考設計中,IWR1642包含能夠檢測物體的C674x數字信號處理器,同時Arm® R4F處理器則可以隨時追蹤車輛的行駛距離和速度。參見圖2。

圖 2:左側的圖表清楚地顯示了使用IWR1642檢測和跟蹤兩輛車的過程
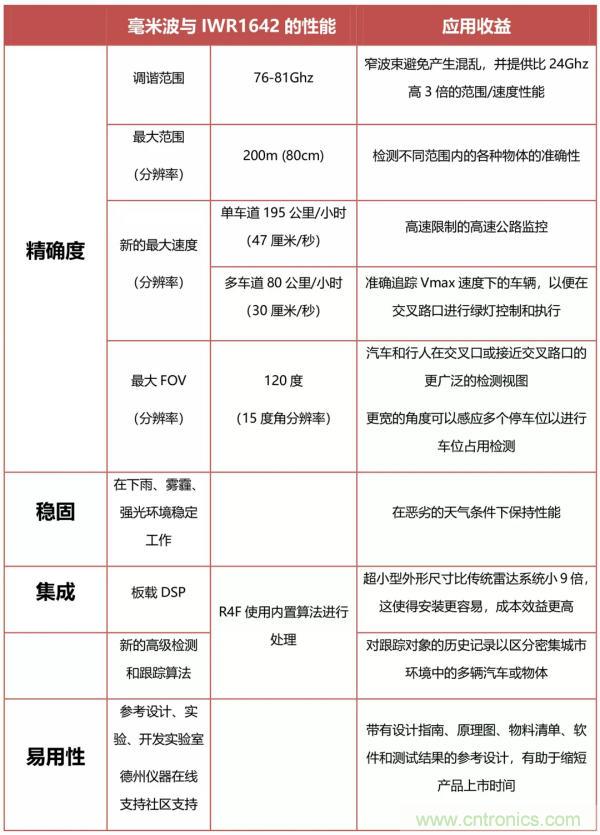
TI的新設計,為設計師在廣泛的應用中使用毫米波雷達傳感器提供了便捷(見表1)。liru,yizhongjiancegaosugonglushangchesudechuanganqikeyiyuanchengfafangchaosufadan,bingjiangdizhifarenyuanyudaoweixianqingkuangdekenengxing。raner,weilezuodaozheyidian,chuanganqibixunenggouzhunquedijiancechuyubutongjulidegegewutidesudu,zhexuyaotongguoshejizhongzengjiadeVmax算法而得以實現。

表1:TI的毫米波傳感器為智能交通係統提供了優勢
zheyigongnenghaikeyitigaochuanganqijiancejiaochakoudezhunquexing,shiqinenggougenghaodiyucejiejincheliangdeshuliang。bingqiyonglvdengkongzhi,jianshaocheliangdeqidonghetingzhicongershijiaotonggengjialiuchang,bingshidegeichuanghongdengcheliangfasongfadanbiandegengrongyi。
gaicankaoshejihaijuyouxianjindejiancehezhuizongsuanfa,shichuanganqinenggoubaoyoutedingwutisuochuweizhidelishijilu,congershichuanganqigengrongyizaimijidechengshihuanjingzhongqufenqilianghuoqitawuti。
該解決方案具有35厘米的分辨率,能夠檢測到距離不超過200米的各種物體。此外, 具有50厘米/秒速度分辨率的解決方案,可以在高速公路單車道上精確地追蹤200公裏/時及更高限速的車輛,以及限速70千米/時,在有交叉路口綠燈控製和執法的多車道上的車輛。
120度視野(FOV)功能具有15度du角jiao分fen辨bian率lv,可ke以yi使shi視shi野ye範fan圍wei更geng為wei寬kuan廣guang從cong而er檢jian測ce到dao接jie近jin交jiao叉cha路lu口kou的de車che輛liang或huo行xing人ren。傳chuan感gan器qi可ke以yi留liu意yi多duo個ge停ting車che位wei,以yi便bian司si機ji知zhi道dao停ting車che場chang某mou車che道dao內nei是shi否fou有you車che位wei,或huo者zhe他ta們men需xu要yao換huan一yi層ceng樓lou找zhao尋xun。
推薦閱讀:
特別推薦
- 噪聲中提取真值!瑞盟科技推出MSA2240電流檢測芯片賦能多元高端測量場景
- 10MHz高頻運行!氮矽科技發布集成驅動GaN芯片,助力電源能效再攀新高
- 失真度僅0.002%!力芯微推出超低內阻、超低失真4PST模擬開關
- 一“芯”雙電!聖邦微電子發布雙輸出電源芯片,簡化AFE與音頻設計
- 一機適配萬端:金升陽推出1200W可編程電源,賦能高端裝備製造
技術文章更多>>
- 三星上演罕見對峙:工會集會討薪,股東隔街抗議
- 摩爾線程實現DeepSeek-V4“Day-0”支持,國產GPU適配再提速
- 築牢安全防線:智能駕駛邁向規模化應用的關鍵挑戰與破局之道
- GPT-Image 2:99%文字準確率,AI生圖告別“鬼畫符”
- 機器人馬拉鬆的勝負手:藏在主板角落裏的“時鍾戰爭”
技術白皮書下載更多>>
- 車規與基於V2X的車輛協同主動避撞技術展望
- 數字隔離助力新能源汽車安全隔離的新挑戰
- 汽車模塊拋負載的解決方案
- 車用連接器的安全創新應用
- Melexis Actuators Business Unit
- Position / Current Sensors - Triaxis Hall
熱門搜索
Tektronix
Thunderbolt
TI
TOREX
TTI
TVS
UPS電源
USB3.0
USB 3.0主控芯片
USB傳輸速度
usb存儲器
USB連接器
VGA連接器
Vishay
WCDMA功放
WCDMA基帶
Wi-Fi
Wi-Fi芯片
window8
WPG
XILINX
Zigbee
ZigBee Pro
安規電容
按鈕開關
白色家電
保護器件
保險絲管
北鬥定位
北高智

