揭開高性能多路複用數據采集係統的神秘麵紗
發布時間:2020-05-09 來源:Maithil Pachchigar 責任編輯:wenwei
【導讀】高通道密度數據采集係統用於醫療成像、工業過程控製、自動測試設備和40G/100G光通信係統可將眾多傳感器的信號多路複用至少量ADC,隨後依序轉換每一通道。 多路複用可讓每個係統使用更少的ADC,大幅降低功耗、尺寸和成本。 逐次逼近型ADC——通常根據它們的逐次逼近型寄存器而稱它們為SAR ADC——具有低延遲特性,因此適合用於要求對滿量程輸入階躍(最差情況)作出快速響應而無任何建立時間問題的多路複用係統。 易於使用的SAR ADC提供低功耗和小尺寸。 本文重點討論與使用高性能精密SAR ADC的多路複用數據采集係統相關的關鍵設計考慮因素、性能結果和應用挑戰。
多路複用數據采集係統挑戰
多路複用數據采集係統要求采用寬帶放大器,以便驅動ADC的滿量程(FS)輸入範圍時可以快速建立。 此外,對多路複用通道進行開關和順序采樣必須與ADC轉換周期同步。 相鄰輸入之間的巨大電壓差使這些係統易受通道間串擾的影響。 為了避免產生誤差,完整的信號鏈(包括多路複用器和放大器)必須建立至所需精度——一般以串擾誤差或建立誤差表示。 圖1顯示的是一個數據采集係統框圖,該係統包括多路複用器、ADC驅動器和SAR ADC。

圖1. 多路複用數字采集係統框圖
多路複用器
多路複用器的快速輸入切換和寬帶寬性能是實現高性能的關鍵。 多路複用器的開啟或關斷時間表示應用數字控製輸入與輸出超過VOUT 90%之間的延遲,如圖2所示。

圖2. 典型多路複用器的開關時間
當多路複用器切換通道時,在其輸入端會產生電壓毛刺或反衝。 該反衝與開啟和關斷時間、導通電阻以及負載電容成函數關係。 具有低導通電阻的大開關通常需采用大輸出電容,而每次輸入端開關時,都必須將其充電至新電壓。 如果輸出未能建立至新電壓,則將產生串擾誤差。 因此,多路複用器帶寬必須足夠大,且多路複用器輸入端必須使用緩衝放大器或大電容,才能建立至滿量程階躍。 此外,流過導通電阻的漏電流將產生增益誤差,因此這兩者都應盡可能小。
ADC驅動器
開關多路複用器的輸入通道時,ADC驅動放大器必須在指定的采樣周期內建立一個大電壓階躍。 輸入可從負滿量程變化到正滿量程,也可能從正滿量程變化到負滿量程,因此短時間內可創建大輸入電壓階躍。 放大器必須具備較寬的大信號帶寬和較快的建立時間,才能處理該階躍。 此外,壓擺率或輸出限流會導致非線性特征。 同時,驅動放大器必須建立反衝——該反衝是由於采集周期開始時,SAR ADC輸入端的充電再平衡所導致。 這可能會成為多路複用係統中輸入建立的瓶頸。 通過降低ADC的吞吐速率可緩解建立時間問題,提供更長的采集時間,從而允許放大器有充分時間建立至所需精度。
圖3顯示輸入端發生滿量程變化時,多路複用數據采集係統的時序圖。 ADC周期時間由轉換時間和采集時間構成 (tCYC = tCONV + tACQ),其在數據手冊中通常指定為1/吞吐速率。 轉換開始時,SAR ADC的電容DAC與輸入斷開連接,且多路複用器通道可在一個較短的開關延遲時間tS之後切換到下一通道。 這樣,便可有盡可能多的時間來建立至選定通道。 為了保證最大吞吐速率下的性能,多路複用係統中的所有元器件都必須在多路複用器切換和采集時間結束之間這段時間內完成ADC輸入端的建立。 多路複用器通道開關必須與ADC轉換時間正確同步。 多路複用係統可實現的吞吐速率等於單一ADC吞吐速率除以采樣通道數。

圖3. 多路複用數據采集係統典型時序圖
多路複用器輸入端的RC濾波器
某些設計人員使用低輸出阻抗緩衝器處理來自多路複用器輸入端的反衝。 SAR ADC的輸入帶寬(幾十MHz)和ADC驅動器的輸入帶寬(幾十到幾百MHz)高於采樣頻率,且所需的輸入信號帶寬通常為幾十到幾百kHz範圍內,因此多路複用器輸入端可能需使用RC抗混疊濾波器,以防幹擾信號(混疊)折回目標帶寬,並緩解建立時間問題。 每個輸入通道使用的濾波器電容值都應根據下列權衡條件仔細選擇: 大電容有助於衰減來自多路複用器的反衝,但大電容也會降低之前放大器級的相位裕量,使其不穩定。 對於高Q、低溫度係數以及各種電壓下電氣特性穩定的RC濾波器,建議采用C0G或NP0類電容。 應選用合理的串聯電阻值,以保持放大器穩定並限製其輸出電流。 電阻值不可過高,否則多路複用器反衝後放大器將無法對電容再充電。
多路複用數據采集信號鏈
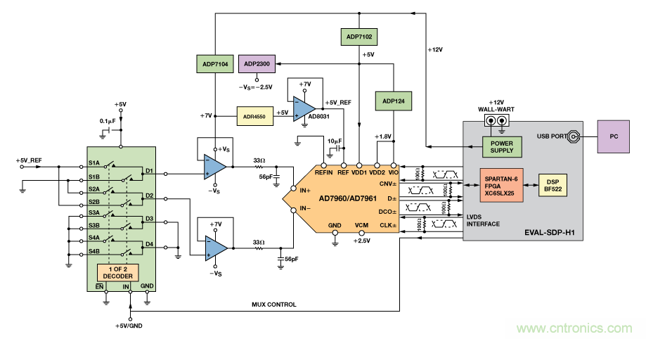
圖4顯示多路複用數據采集係統的簡化信號鏈。 采用 ADG774 ADG774 CMOS多路複用器來選擇兩個差分通道之一。 若要評估此係統,可連續開關ADG774的正負差分輸入,以產生滿量程階躍。 兩個超低失真運算放大器 ADA4899-1 緩衝多路複用器輸出,並驅動18位、5 MSPS PulSAR® ADC AD7960 RC濾波器(33 Ω/56 pF)有助於減少來自AD7960容性DAC輸入端的反衝,並限製進入AD7960輸入端的噪聲。

圖4. 多路複用數據采集係統簡化信號鏈
四通道2:1 CMOS多路複用器ADG774具有快速開關速度(tON = 7 ns, tOFF = 4 ns)、低導通電阻(RON = 2.2 Ω), 、寬帶寬(f–3dB = 240 MHz)以及低功耗(5 nW),是便攜式和電池供電型儀器儀表的理想之選。 ADG774的輸入端連接5 V固定基準電壓源和地,從而輸出應從正滿量程擺動到負滿量程。 圖5顯示典型的導通電阻與輸入電壓關係曲線,該曲線輸入電壓範圍為完整的0 V至5 V模擬輸入,溫度範圍為–40°C至+85°C。 該性能水平可確保快速開關信號時擁有出色的線性度和低失真性能。

圖5. ADG774導通電阻與輸入電壓的關係
ADG774的輸出連接至高輸入阻抗放大器級。 ADA4899-1高速運算放大器具有超低噪聲(1 nV/√Hz)和超低失真(−117 dBc)、600 MHz帶寬以及310 V/μs壓擺率性能。 該器件采用+7 V和−2.5 V電源供電,具有足夠的裕量實現低係統噪聲和失真。 如圖6所示,在2 V p-p輸入信號時,放大器的0.1%建立時間為50 ns,是驅動AD7960的理想之選。

圖6. ADA4899-1典型建立時間
精密差分ADC AD7960具有同類一流的噪聲和線性度性能,無延遲或流水線延遲,提供高精度(18位分辨率、±0.8 LSB INL、99 dB SNR和–117 dB THD)、快速采樣(5 MSPS)、低功耗和低成本特性。 該器件采用+5 V (VDD1)和+1.8 V(VDD2和VIO)電源供電,以回波時鍾模式轉換時的功耗僅為46.5 mW (5 MSPS)。 其內核功耗隨吞吐速率線性變化,因此非常適合低功耗、高通道密度應用。 可以利用低噪聲LDO(比如源。ADP7104和ADP124)產生5 V和1.8 V電源。
該ADC的滿量程差分輸入範圍通過外部基準電壓源設為5 V或4.096 V。 若要充分利用動態範圍,則輸入信號必須從0擺動到VREF。 在該信號鏈中,5 V基準電壓由高精度(±0.02%最大初始誤差)、低功耗(950 µA最大工作電流)基準電壓源ADR4550提供,該基準電壓源具有出色的溫度穩定性和低輸出噪聲。 軌到軌運算放大器AD8031緩衝外部基準電壓。 該器件具有大容性負載穩定性,可驅動去耦電容,以便最大程度降低瞬態電流引起的尖峰。 AD8031適合從寬帶寬電池供電係統到低功耗、高器件密度、高速係統的各種應用。
AD7960數字接口采用低壓差分信號(LVDS),具有自時鍾模式和回波時鍾模式,提供ADC和數字主機之間高達300 MHz(CLK±和D±)的高速數據傳輸。 LVDS接口允許多個器件共享時鍾,從而降低數字線路的數量,並簡化信號路由。 相比並行接口它具有更低的功耗,因此在多路複用應用中尤為有用。
AD7960在轉換開始後大約115 ns內返回采集模式,采集信號的時間約為200 ns總周期時間的40%。 這一相對較長的采集時間減輕了放大器的帶寬負擔並降低了建立時間要求,使得差分輸入更易於驅動。 5 MSPS吞吐速率允許多個通道以高掃描速率進行多路複用,因此高通道數係統所需的ADC數量更少。
轉換期間,AD7960的靜態時間要求為90 ns至110 ns,期間多路複用器輸入不可切換。 因此,為了避免破壞正在進行中的轉換,必須在CNV±起始信號上升沿後不足90 ns或超過110 ns時切換外部多路複用器。 如果在此靜態期間切換模擬輸入,則最多可破壞15 LSB的當前轉換。 應當盡可能早地切換模擬輸入,從而有盡可能多的時間來擺動滿量程信號並建立輸入。
每16次轉換之後,多路複用器將在CNV±上升沿過後,於–5 V和+5 V之間開關大約10 ns,如圖7所示。這樣會產生滿量程差分階躍,因此ADC輸出從負滿量程變為正滿量程,如圖8所示。

圖7. 示波器曲線顯示來自內部CAP DAC的反衝

圖8. AD7960輸出顯示ADG774在每16次轉換過後開關
這一開關時間延遲必須大於ADC的1.6 ns孔徑延遲。 ADC輸入端測得的信號顯示來自AD7960中容性DAC的反衝約為1 V p-p(圖7,紅色高亮部分)。 為了確保輸出完全建立,工作速率為5 MSPS時,驅動放大器必須在下一次轉換開始前建立此瞬態,即大約80 ns采樣時間內。 以較低的吞吐速率運行ADC可讓該反衝有更多的采集時間去建立,從而多路複用器輸入通道之間的串擾誤差更低,同時滿量程階躍建立時間性能更佳。
多路複用器輸入端測得的信號還顯示出來自通道開關的反衝。 多路複用器輸入端的緩衝放大器有助於建立該反衝。 若由於成本或空間等原因無法使用輸入緩衝放大器,則可在輸入端添加一個經過優化的RC濾波器,以降低反衝和串擾的影響。 多路複用器輸入端使用的RC濾波器值會影響信號鏈的總噪聲和建立時間。
當多路複用器靜止時,AD7960運行在5 MSPS最大吞吐速率下的數據采集係統輸出離開正常滿量程約14 LSB,可表示係統的總增益和失調誤差。 對於大多數應用而言,該多路複用器開關時,ADA4899-1驅動放大器有助於在可以接受的通道間串擾誤差範圍內使輸出建立至正和負滿量程。 輸出誤差與吞吐速率成指數關係,並在5 MSPS時達到0.01%最大值,如圖9所示。較低吞吐速率下的零串擾誤差表示ADC輸出在第一次轉換期間建立至其最終值。

圖9. 串擾誤差與吞吐速率的關係,以滿量程幅度的百分比表示
如圖10所示,1 V p-p(滿量程的10%)時,相對於滿量程的串擾誤差不足0.001%,並且隨差分輸入幅度成線性變化關係。 相對於階躍幅度的串擾誤差在整個輸入範圍內幾乎是平坦的,並且總是不足0.01%。

圖10. 串擾誤差與差分輸入信號的關係
該多路複用信號鏈在噪聲與建立時間之間取得了最佳平衡,具有最優性能。 這些結果表明,建立大電壓階躍、從ADC輸入端反衝以及在多路複用操作中降低串擾誤差幅度時需要用到寬帶寬、快速建立放大器。
多路複用數據采集係統布局考慮因素
印刷電路板(PCB)布局對於保持信號完整性以及實現信號鏈的預期性能至關重要。 圖11所示為69 mm × 85 mm四層評估板的頂視圖。 在電路板上進行獨立元器件和各種信號路由布局時必須十分仔細。 本例中,輸入信號從左至右進行傳遞。 ADC的全部電源和基準電壓源引腳都必須采用電容去耦;電容應靠近DUT放置,並使用短而寬、低阻抗的走線進行連接,以便為高頻電流提供路徑、最大程度降低EMI的影響並減少電源線路上的毛刺效應。 數據手冊中建議的典型值為10 µF和100 nF。 多路複用器、放大器以及ADC的輸入和輸出引腳之下的接地層和電源層應予以移除,以避免產生幹擾寄生電容。 器件的裸露焊盤應使用多個過孔直接焊接到PCB的接地層上。 將敏感模擬部分與數字部分相隔離,同時使電源電路遠離模擬信號路徑。 快速開關信號(比如CNV±或CLK±)不應靠近或越過模擬信號路徑,以防噪聲耦合至ADC。

圖11. 多路複用數據采集係統評估板頂層
多路複用數據采集應用
工業自動化和醫療成像中使用的高性能、多通道數據采集係統要求具有寬帶寬、高精度和快速采樣性能——所有這一切都必須 通過小尺寸、低成本器件實現。 18位AD7960和16位AD7961具有5 MSPS吞吐速率,允許更多通道多路複用至更少的ADC,同時大幅降低成本、功耗和封裝尺寸。 這有助於設計人員應對高通道密度係統中經常遇到的空間、散熱、功耗和其他重要設計挑挑戰。
出色的線性度和低噪聲性能可提升計算機斷層掃描(CT)和數字X射線(DXR)應用中的圖像質量。 在高采樣速率下將眾多通道切換至較少的ADC可提供更短的掃描周期,同時降低暴露在X射線下的劑量,從而實現精確、成本合理的診斷以及更佳的患者體驗。 在CT掃描儀中,每通道使用一個積分器和采樣保持電路連續捕獲像素電流,並將輸出多路複用至高速ADC。 低噪聲模擬前端將來自每個像素的小電流轉換為大電壓,然後再將電壓轉換為能夠處理的數字數據。
多路複用醫療成像係統——特別是CT和DXR——指定相鄰像素的典型像素間串擾誤差為±0.1%,而非相鄰像素的誤差為±0.01%。 本文所示結果表明,本多路複用信號鏈在最大吞吐速率和滿量程範圍內產生的串擾誤差仍處於可接受的限值之內。
結論
高性能、高通道密度、多路複用數據采集係統要求具備可靠的性能、靈活的功能以及高精度,同時還要滿足功耗、空間和散熱要求。 本文提供根據關鍵設計考慮因素來選擇多路複用信號鏈元器件以實現預期性能的指南,以及如何在吞吐速率、建立時間和噪聲之間進行權衡取舍。 該信號鏈可實現最優性能,滿量程範圍內的5 MSPS串擾誤差不超過0.01%。
推薦閱讀:
特別推薦
- 噪聲中提取真值!瑞盟科技推出MSA2240電流檢測芯片賦能多元高端測量場景
- 10MHz高頻運行!氮矽科技發布集成驅動GaN芯片,助力電源能效再攀新高
- 失真度僅0.002%!力芯微推出超低內阻、超低失真4PST模擬開關
- 一“芯”雙電!聖邦微電子發布雙輸出電源芯片,簡化AFE與音頻設計
- 一機適配萬端:金升陽推出1200W可編程電源,賦能高端裝備製造
技術文章更多>>
- 一秒檢測,成本降至萬分之一,光引科技把幾十萬的台式光譜儀“搬”到了手腕上
- AI服務器電源機櫃Power Rack HVDC MW級測試方案
- 突破工藝邊界,奎芯科技LPDDR5X IP矽驗證通過,速率達9600Mbps
- 通過直接、準確、自動測量超低範圍的氯殘留來推動反滲透膜保護
- 從技術研發到規模量產:恩智浦第三代成像雷達平台,賦能下一代自動駕駛!
技術白皮書下載更多>>
- 車規與基於V2X的車輛協同主動避撞技術展望
- 數字隔離助力新能源汽車安全隔離的新挑戰
- 汽車模塊拋負載的解決方案
- 車用連接器的安全創新應用
- Melexis Actuators Business Unit
- Position / Current Sensors - Triaxis Hall
熱門搜索
按鈕開關
白色家電
保護器件
保險絲管
北鬥定位
北高智
貝能科技
背板連接器
背光器件
編碼器型號
便攜產品
便攜醫療
變容二極管
變壓器
檳城電子
並網
撥動開關
玻璃釉電容
剝線機
薄膜電容
薄膜電阻
薄膜開關
捕魚器
步進電機
測力傳感器
測試測量
測試設備
拆解
場效應管
超霸科技



