新一代智能氣體檢測方案
發布時間:2020-08-11 來源:世健 責任編輯:wenwei
【導讀】隨著電化學傳感器技術的發展,萬物互聯時代的到來,市場對於相關檢測產品小型化、shuzizhinenghuadexuqiuyeyufaxianzhu。zuoweidanxinpianjiejuefangan,xinhaolianjichengneizhizhenduangongnengjiangshichuanganqibeigengguangfandishiyong,tongshitigaozhunquexing,yanchangchuanganqishouming,jiangdiweihuchengben。
技術型分銷商Excelpoint世健公司的工程師Ethan Li推薦了ADI一款集成化學傳感器接口的精密模擬微控製器ADuCM355。他詳細闡述了ADuCM355氣體檢測方案與傳統方案相比的優勢,以及設計中的注意點和相關開發資源。
ADuCM355 SOC片上係統的架構與特性

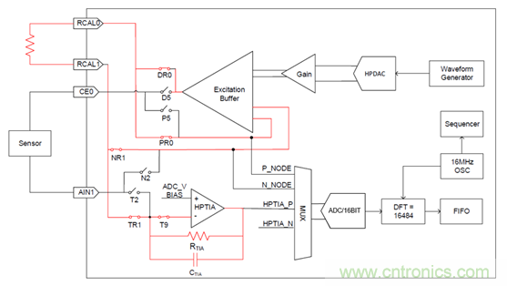
圖1 ADUCM355片內架構圖

圖2 ADuCM355 AFE DIE≈AD5940/1
如圖1所示ADuCM355的結構架構圖,實際是=兩個DIE封裝的技術架構,DIE1≈模擬前端AD5940/1,DIE2=MCU=ADUCM3029。
如圖2,ADucM355 AFE的功能框圖架構與AD594X一樣。但ADuCM355模擬資源較AD594X會多一些。
ADuCM355 AFE模擬前端
● LOW BANDWIDTH LOOP 低帶寬回路
○ 兩個雙通道輸出電壓DAC
○ 兩個低功耗、低噪聲放大器(AD594X=1個)
○ 兩個低功耗、低噪聲TIA(AD594X=1個)
○ 可編程負載和增益電阻
● HIGH BANDWIDTH LOOP 高帶寬回路
○ 1個高速12位電壓DAC
○ 1個用於阻抗測量的高速TIA
○ 輸出上的可編程增益放大器
○ 阻抗測量範圍:<1 Ω至10 MΩ, 0.016 Hz至200,000 Hz
● 模擬輸入/輸出
○ 16 位、400 kSPS ADC 電壓
○ 內部和外部電流和電壓通道
○ 超低泄漏開關矩陣和輸入多路複用器
○ 輸入緩衝器,PGA
● 2.5 V 和 1.82 V 片內精密基準電壓源
● 模擬硬件加速器
○ 數字波形發生器
○ DFT 和數字濾波器
Ø 內部溫度傳感器,±2°C精度
微處理器
Ø 26 MHz Arm Cortex-M3處理器
Ø 串行線端口支持代碼下載和調試
Ø 128 kB閃存/64 kB SRAM
Ø UART、I2C和SPI串行輸入/輸出
Ø 最多17個GPIO引腳
Ø 通用、喚醒和看門狗定時器
ADuCM355氣體檢測SOC方案優勢
1. 高集成度-降低信號鏈設計複雜性

圖3 典型傳統的電化學氣體檢測信號鏈

圖4 ADuCM355電化學氣體檢測信號鏈
通過對ADuCM355內部架構的了解。以及圖3&4、傳統電化學氣體檢測方案與ADuCM355方案的對比,ADuCM355方案優勢:高度集成化、數字化。Ethan介紹,世健公司前期與山東某知名便攜式環保企業工程師推廣交流,高集成度是他們導入ADuCM355方案評估的最重要因素。
2. 超低功耗

圖5 低帶寬回路保持EC參考極的偏置電壓
如常見的三電極電化學傳感器,根據電化學傳感器工作原理,12位VDAC輸出通過圖5所示的恒電勢器電路設置參考電極引腳上的電壓。CE引腳和RE引腳上的電壓稱為VBIAS。6位輸出設置LPTIA_P節點上的偏置電壓;此輸出設置感應電極引腳SE上的電壓。該電壓稱為VZERO。傳感器上的VBIAS偏置電壓實際上是12位輸出和6位輸出之間的差值。低功耗模式下,在連接低帶寬回路傳感器非測量狀態BIAS模式下,這個係統電路可以做到8uA的超低功耗。傳感器工作測量時4.9mA。
3. 高測量精度

圖6 ADC ENOB,基於RMS噪聲
電化學傳感器連接ADuCM355低帶寬回路,輸出非常小的電流經低功耗(LPTIA TIA支持200Ω至512kΩ的可編程增益電阻)轉換為可由ADC測量的電壓信號。16BIT高分辨率 SAR ADC,內部高精度20ppm 1.82Vref作為ADC基準源,加以可編程的數字濾波器,可做到如圖6高達15BIT有效位數的采集精度。
4. 可診斷可預測型-電化學阻抗譜分析

圖7 High Bandwidth Loop 高帶寬回路比例法測量EC阻抗
隨著電化學應用的發展,執行診斷測量具有重要價值。電化學阻抗譜分析如圖7 ADuCM355高帶寬回路HPDAC輸出頻率可高達200Khz交流信號激勵傳感器,配合複數阻抗測量(DFT)引擎,可幫助客戶有效的診斷傳感器的健康狀態。
對於某些類型的傳感器,在阻抗測量期間必須保持傳感器上的直流偏置。交流信號的電平通過低功耗DAC 的VBIAS電壓輸出設置,SE上的電壓由VZERO電壓維持。還必須通過設置AFECON位21來使能高速DAC直流緩衝器。
ADuCM355設計開發環境

圖8 硬件連接、可支持電化學傳感器

IAR 軟件開發調試環境,ADI可提供ADuCM355全套參考代碼。如圖10所示 355_ECSns_2E code,可直接燒錄評估,配合硬件參考手冊,根據實際需求,個性化開發。

圖10 ADI ADuCM355參考代碼資源
Ethan還表示,ADI可提供豐富的參考設計代碼,縮短開發周期。ADuCM355方案在新一代電化學氣體檢測應用的產品中擁有強大的優勢、潛力,在世健公司的支持下,山東區域幾家環保企業已陸續導入評估ADuCM355、AD5941氣體檢測方案,已有成功應用案例,等待產品量產上市。
關於世健——亞太區領先的元器件授權代理商
世健是完整解決方案的供應商,為亞洲電子廠商包括原設備生產商(OEM)、原設計生產商(ODM)和電子製造服務提供商(EMS)提供優質的元器件、工程設計及供應鏈管理服務。
世(shi)健(jian)與(yu)供(gong)應(ying)商(shang)及(ji)電(dian)子(zi)廠(chang)商(shang)緊(jin)密(mi)協(xie)作(zuo),為(wei)新(xin)的(de)科(ke)技(ji)與(yu)趨(qu)勢(shi)作(zuo)出(chu)定(ding)位(wei),並(bing)幫(bang)助(zhu)客(ke)戶(hu)把(ba)這(zhe)些(xie)最(zui)先(xian)進(jin)的(de)科(ke)技(ji)揉(rou)合(he)於(yu)他(ta)們(men)的(de)產(chan)品(pin)當(dang)中(zhong)。集(ji)團(tuan)分(fen)別(bie)在(zai)新(xin)加(jia)坡(po)、zhongguojiyuenansheyouyanfazhongxin,zhuanyedeyanfatuanduibuduanchuangzaoxindejiejuefangan,bangzhukehutigaochengbenxiaoyibingsuoduanchanpinshangshishijian。shijianyanfadewanzhengjiejuefanganjicankaoshejikeyingyongyugongye、無線通信及消費電子等領域。
世健是新加坡的主板上市公司,總部設於新加坡,擁有約750名員工,業務範圍已擴展至亞太區40多個城市和地區,遍及新加坡、馬來西亞、泰國、越南、中國、印度、印度尼西亞、菲律賓及澳大利亞等十多個國家。世健集團在2019年的年營業額超過9億7千萬美元。1993年,世健在香港設立區域總部——世健係統(香港)有限公司,正式開始發展中國業務。目前,世健在中國擁有十多家分公司和辦事處,遍及中國主要大中型城市。憑借專業的研發團隊、頂尖的現場應用支持以及豐富的市場經驗,世健在中國業內享有領先地位。
推薦閱讀:
特別推薦
- 噪聲中提取真值!瑞盟科技推出MSA2240電流檢測芯片賦能多元高端測量場景
- 10MHz高頻運行!氮矽科技發布集成驅動GaN芯片,助力電源能效再攀新高
- 失真度僅0.002%!力芯微推出超低內阻、超低失真4PST模擬開關
- 一“芯”雙電!聖邦微電子發布雙輸出電源芯片,簡化AFE與音頻設計
- 一機適配萬端:金升陽推出1200W可編程電源,賦能高端裝備製造
技術文章更多>>
- 從機械執行到智能互動:移遠Q-Robotbox助力具身智能加速落地
- 品英Pickering將亮相2026航空電子國際論壇,展示航電與電池測試前沿方案
- 模擬芯片設計師的噩夢:晶體管差1毫伏就廢了,溫度升1度特性全飄
- 3A大電流僅需3x1.6mm?意法半導體DCP3603重新定義電源設計
- 芯科科技Tech Talks與藍牙亞洲大會聯動,線上線下賦能物聯網創新
技術白皮書下載更多>>
- 車規與基於V2X的車輛協同主動避撞技術展望
- 數字隔離助力新能源汽車安全隔離的新挑戰
- 汽車模塊拋負載的解決方案
- 車用連接器的安全創新應用
- Melexis Actuators Business Unit
- Position / Current Sensors - Triaxis Hall
熱門搜索




