如何隔離單電源工業機器人係統中的高電壓
發布時間:2018-05-28 來源:Bonnie Baker 責任編輯:wenwei
【導讀】在zai工gong業ye自zi動dong化hua應ying用yong中zhong可ke連lian接jie多duo個ge係xi統tong,這zhe樣yang做zuo有you很hen多duo好hao處chu,但dan是shi當dang這zhe些xie係xi統tong之zhi間jian存cun在zai高gao壓ya差cha時shi,設she計ji人ren員yuan就jiu需xu要yao管guan理li電dian壓ya不bu一yi致zhi問wen題ti,其qi中zhong包bao括kuo係xi統tong接jie地di的de較jiao大da壓ya差cha。解jie決jue這zhe些xie模mo擬ni和he數shu字zi電dian流liu隔ge離li挑tiao戰zhan的de硬ying件jian技ji術shu包bao括kuo光guang學xue、磁性和電容隔離柵。要隔離的傳輸信號類型包括模擬信號、電源信號和數字信號。本文將介紹適合的工業電壓隔離解決方案及其應用。
電流隔離柵
電流隔離是通過防止電壓和接地之間產生電流來分隔電路的行為。以下是從兩條或多條電路之間的直接連接形成的電流(圖 1)。

圖 1:從工業機器人特寫照片可以看到控製、電機驅動和電源部分的隔離要求,以及這些區域之間的通信。(圖片來源:Texas Instruments)
在存在電流隔離情況下,沒有直接的傳導路徑。此類型電路的好處在於,可通過使用光場、磁(ci)場(chang)或(huo)電(dian)場(chang),利(li)用(yong)電(dian)流(liu)隔(ge)離(li)柵(zha)交(jiao)換(huan)模(mo)擬(ni)或(huo)數(shu)字(zi)信(xin)息(xi)。這(zhe)些(xie)場(chang)打(da)開(kai)了(le)很(hen)多(duo)門(men)。通(tong)過(guo)其(qi)中(zhong)的(de)一(yi)個(ge)門(men),多(duo)個(ge)係(xi)統(tong)可(ke)以(yi)在(zai)不(bu)同(tong)的(de)接(jie)地(di)和(he)電(dian)壓(ya)電(dian)位(wei)下(xia)安(an)全(quan)、正確地運行。它們還可以交換模擬或數字信息,而不會在過程中相互幹擾或破壞。
為了解決這些問題,設計人員需要為多係統電路找到合適的電流隔離技術。選擇有光學(LED,光電二極管)、電氣(電容器)或磁性(電感器)解決方案。在本文中,所有隔離柵都在矽或半導體封裝的某個部分中實現(圖 2)。

圖 2:光耦合需要一個 LED 和光電二極管。電感耦合需要兩個由隔離器隔開的繞組。電容耦合需要兩個由隔離器隔開的導體。(圖片來源:Texas Instruments)
光學隔離
光學隔離依賴於傳輸光線的 LED 和接收光線的光電檢測器之間的分離。對於電流隔離,LED 通過隔離材料(如透明聚酰亞胺)對準光電二極管。

圖 3:光耦合器包含一個發射器 (LED) 和一個光電二極管(接收器),使用環氧樹脂黏著到引線框架,二者之間的透明聚酰亞胺提供隔離柵。(圖片來源:Texas Instruments)
光隔離的優勢是不受電場和磁場的影響。但是,LED 在其使用壽命內會老化。
光隔離柵模擬信號應用
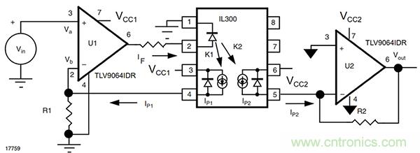
光隔離設備的隔離柵能夠傳輸模擬或數字信號。Vishay Semiconductor Opto Division IL300 線性光耦合器是一種線性光隔離器件,封裝內部有一個 LED 和兩個光電二極管,所有元件之間彼此實現電隔離。在 IL300 芯片中,LED 光均勻照射在兩個光電二極管上,以產生同等的電流(IP1 和 IP2)(圖 4)。

圖 4:IL300 LED 和光電二極管 1 (IP1) 位於隔離柵的左側。光電二極管 2 (IP2) 位於隔離柵的右側。(圖片來源:Vishay Semiconductor Opto Division)
在圖 4 中,U1 放大器(Texas Instruments,TLV9064IDR)驅動 IL300 LED 以產生反饋光電二極管電流 (IP1)。前饋光電二極管電流 (IP2) 通過隔離式 R2 電阻器發送,該電阻器位於隔離式 U2 放大器的反饋環路中。在此電路中,增益等於 R2/R1。另外,Vout 信號不受 VCC1 相對 VCC2 的變化和兩個接地的影響。
LED 亮度隨時間的推移會降低。但是,圖 4 中的係統不依賴於 LED 的亮度水平;它隻要求 LED 打開。LED 光線由兩個光電二極管平均地捕獲。要將 IL300 應用於圖 1 中的框圖,人機接口 (HMI) 與機器人控製器之間的位置可能較為適合。
光隔離柵的數字信號應用
光耦合器的另一個應用是將設備用作數字發射器。Vishay Semiconductor Opto Division 的 SFH6750-X007T 雙通道光耦合器和 QT Brightek 的 QTM601T1 單通道光耦合器是高速光耦合器,采用開漏 NMOS 晶體管輸出,可輕鬆隔離模數轉換器 (ADC) 的三通道數字輸出(圖 5)。

圖 5:SFH6750 雙通道隔離耦合器和 QTM601T1 單通道隔離耦合器構成了隔離 24 位 ΔΣ ADC 的隔離柵。(圖片來源:Digi-Key Electronics)
在圖 5 中,一個 24 位三角積分 (ΔƩ) 轉換器的串行輸出代碼從電路的隔離側傳輸到係統側。SFH6750 在數字域中以光學方式完成此傳輸。
SFH6750 和 QTM601T1 配置提供高達 10 兆波特率 (MBd) 的傳輸速度,因而適合高速數據應用。從圖 1 的框圖中可以看出,ADC 接口可能適合放置於人機接口 (HMI) 與機器人控製器之間。
電感隔離
電dian感gan隔ge離li采cai用yong兩liang個ge上shang下xia堆dui疊die的de線xian圈quan,線xian圈quan之zhi間jian通tong過guo介jie電dian材cai料liao隔ge離li開kai來lai。施shi加jia交jiao流liu信xin號hao後hou會hui產chan生sheng一yi個ge磁ci場chang,進jin而er在zai次ci級ji線xian圈quan中zhong產chan生sheng一yi個ge電dian場chang(圖 6)。

圖 6:變壓器配置結構包括采用聚酰亞胺分離開來的兩個繞組。(圖片來源:Analog Devices)
電感隔離非常有效。但是,它也容易受到磁場的影響。
電感線圈型隔離柵的電源應用
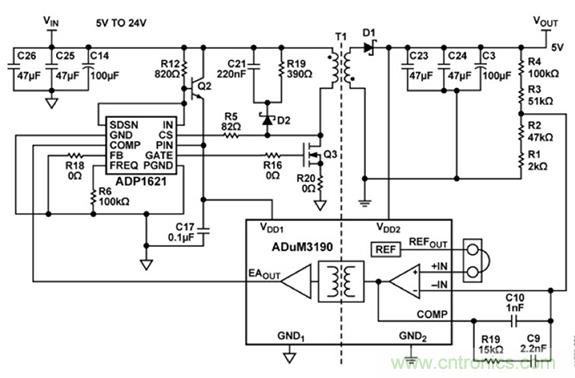
磁性隔離柵適用於模擬和電源隔離應用。作為電源轉換器,Analog Devices 的 ADP1621ARMZ-R7 隔離式升壓 DC-DC 控製器的電感器和外部電源 FET 在 圖 7 中分別為 T1 和 Q3。

圖 7:使用 ADuM3190 磁性隔離放大器和 ADP1621 升壓 DC-DC 切換控製器的參考設計。(圖片來源:Analog Devices)
在圖 7 中,Analog Devices ADUM3190ARQZ-RL7 高穩定度線性隔離式誤差放大器提供了從 T1 的次級側到初級側的模擬反饋信號。整個電路的工作電壓為 5 V 到 24 V,適用於標準工業電源。
電容隔離
電容隔離元件的構造包括緊密相鄰的兩塊電容板,兩板之間夾有電介質。二氧化矽 (SiO2) 材料可植入電容板之間,以產生這種隔離能力。在此配置中,SiO2 的擊穿電壓為 500 - 800 V/微米 (µm)。此類隔離器的典型距離為 27 µm,因此隔離柵隔離能力為 13.5 kV 至 21.6 kV(圖 8)。

圖 8:電容板之間的電介質是二氧化矽 (SiO2),可提供 500 - 800 V/µm 的隔離保護。(圖片來源:Texas Instruments)
電容隔離最適合於小空間應用。然而,其周邊電路比光學和磁性解決方案更為複雜。
電容隔離柵的模擬應用
典型的電容模擬隔離器如 Texas Instruments AMC1301DWVRQ1 或 AMC1311DWV,接收模擬信號,將信號調製為數字表示,然後通過隔離柵傳輸數字化信號(圖 9)。

圖 9:AMC1311DWV 電容式全差分模擬隔離器通過隔離柵傳輸二階三角積分 (ΔƩ) 調製器信號。(圖片來源:Texas Instruments)
在隔離柵的接收器側,信號被解調回差分輸出模擬信號。
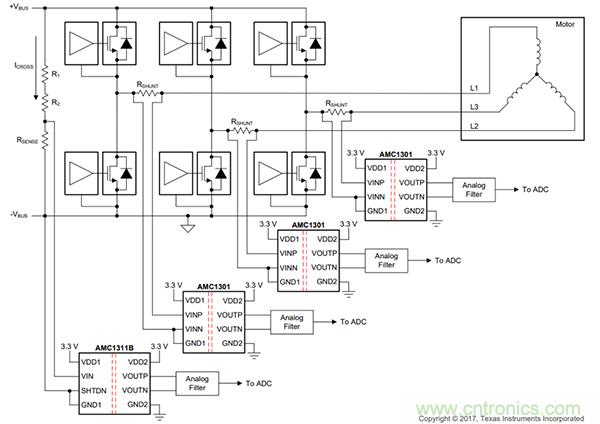
電(dian)機(ji)控(kong)製(zhi)環(huan)境(jing)中(zhong)的(de)電(dian)感(gan)負(fu)載(zai)易(yi)受(shou)高(gao)開(kai)關(guan)電(dian)壓(ya)擺(bai)動(dong)的(de)影(ying)響(xiang)。為(wei)確(que)保(bao)正(zheng)常(chang)運(yun)行(xing),需(xu)要(yao)不(bu)斷(duan)監(jian)控(kong)此(ci)頻(pin)繁(fan)變(bian)化(hua)的(de)環(huan)境(jing)。使(shi)用(yong)電(dian)阻(zu)分(fen)壓(ya)器(qi)降(jiang)低(di)電(dian)機(ji)驅(qu)動(dong)電(dian)路(lu)中(zhong)的(de)高(gao)共(gong)模(mo)電(dian)壓(ya)的(de)隔(ge)離(li)電(dian)壓(ya)檢(jian)測(ce),就(jiu)是(shi)相(xiang)應(ying)的(de) AMC1301 和 AMC1311 隔離放大器電機控製應用(圖 10)。

圖 10:AMC1301 檢測電感電橋的 FET 電流。AMC1311 可感測變頻器中的直流總線電壓。(圖片來源:Texas Instruments)
在圖 10 中,通過分流電阻器 RSHUNT 和 AMC1301 隔離式放大器實現相電流測量。憑借高阻抗輸入和高共模瞬態抗擾度,AMC1311 可感測偏置電壓 VBIAS,從而實現係統配置的穩定讀取。即使在高噪聲環境下,AMC1311 也能確保可靠性和準確度,例如電機驅動器中所用變頻器的功率級讀取。
AMC1301 和 AMC1311 均可抗電磁幹擾,並具有高達 7 kVPEAK 的電流隔離能力。當與隔離式電源配合使用時,AMC1301 和 AMC1311 可防止高共模電壓線路的噪聲電流進入本地接地,以免幹擾或損壞敏感電路。
電容隔離柵的數字應用
在準備將直流信號傳輸至輸出引腳的過程中,典型電容式數字隔離器接收數字信號,將信號調製為適當的交流信號,然後發送至解調器(圖 11)。

圖 11:電容式數字隔離器需要將高直流輸入調製為交流信號。交流信號穿過隔離柵並解調回高直流值。(圖片來源:Silicon Labs)
在圖 11 中(zhong),隻(zhi)要(yao)傳(chuan)輸(shu)信(xin)號(hao)保(bao)持(chi)高(gao)電(dian)平(ping),就(jiu)可(ke)以(yi)在(zai)接(jie)收(shou)器(qi)側(ce)生(sheng)成(cheng)高(gao)電(dian)平(ping)數(shu)字(zi)傳(chuan)輸(shu)信(xin)號(hao)。此(ci)邏(luo)輯(ji)中(zhong)的(de)衝(chong)突(tu)是(shi),如(ru)果(guo)電(dian)荷(he)從(cong)電(dian)容(rong)板(ban)上(shang)消(xiao)散(san),或(huo)者(zhe)如(ru)果(guo)接(jie)收(shou)器(qi)端(duan)出(chu)現(xian)電(dian)源(yuan)中(zhong)斷(duan),輸(shu)入(ru)狀(zhuang)態(tai)為(wei)高(gao)電(dian)平(ping)時(shi),輸(shu)出(chu)可(ke)能(neng)會(hui)變(bian)為(wei)零(ling)。如(ru)果(guo)發(fa)生(sheng)這(zhe)種(zhong)情(qing)況(kuang),接(jie)收(shou)器(qi)數(shu)字(zi)信(xin)號(hao)高(gao)電(dian)平(ping)狀(zhuang)態(tai)會(hui)丟(diu)失(shi)。為(wei)了(le)解(jie)決(jue)此(ci)問(wen)題(ti),調(tiao)製(zhi)器(qi)為(wei)數(shu)字(zi)“0”創建單個低電壓,並為數字“1”創建一個快速交流軌至軌信號(圖 12)。

圖 12:當輸入代碼為“1”時,數字電容隔離器通過隔離柵發送交流信號。當輸入代碼為“0”時,不需要發送此交流信號。(圖片來源:Silicon Labs)
一個電容式數字隔離實例就是,使用 Silicon Labs SI8422 和 SI8423 數字耦合器連接微控製器和 ADC 之間的數字線路(圖 13)。

圖 13:四通道隔離式 SPI 接口,其中三個通道從左向右發送信號,一個通道從右向左發送信號。(圖片來源:Digi-Key Electronics)
電容式數字設備消耗的功率較低,同時提供高數據速率和低傳播延遲。兩款器件均支持高達 150 兆位/秒 (Mbits/s) 的數據速率。
總結
在工業自動化應用中多係統存在處理模擬和數字傳輸信號的困難,光學、磁性和電容電隔離柵可應對這些挑戰。通過組合使用這三種硬件技術和兩種信號傳輸技術,可實現適合的工業自動化解決方案。
推薦閱讀:
特別推薦
- 噪聲中提取真值!瑞盟科技推出MSA2240電流檢測芯片賦能多元高端測量場景
- 10MHz高頻運行!氮矽科技發布集成驅動GaN芯片,助力電源能效再攀新高
- 失真度僅0.002%!力芯微推出超低內阻、超低失真4PST模擬開關
- 一“芯”雙電!聖邦微電子發布雙輸出電源芯片,簡化AFE與音頻設計
- 一機適配萬端:金升陽推出1200W可編程電源,賦能高端裝備製造
技術文章更多>>
- 一秒檢測,成本降至萬分之一,光引科技把幾十萬的台式光譜儀“搬”到了手腕上
- AI服務器電源機櫃Power Rack HVDC MW級測試方案
- 突破工藝邊界,奎芯科技LPDDR5X IP矽驗證通過,速率達9600Mbps
- 通過直接、準確、自動測量超低範圍的氯殘留來推動反滲透膜保護
- 從技術研發到規模量產:恩智浦第三代成像雷達平台,賦能下一代自動駕駛!
技術白皮書下載更多>>
- 車規與基於V2X的車輛協同主動避撞技術展望
- 數字隔離助力新能源汽車安全隔離的新挑戰
- 汽車模塊拋負載的解決方案
- 車用連接器的安全創新應用
- Melexis Actuators Business Unit
- Position / Current Sensors - Triaxis Hall
熱門搜索






