如何使用NTC熱敏電阻限製浪湧電流?
發布時間:2018-06-12 責任編輯:lina
【導讀】電(dian)源(yuan)電(dian)路(lu)通(tong)電(dian)的(de)瞬(shun)間(jian),外(wai)部(bu)電(dian)源(yuan)的(de)能(neng)量(liang)首(shou)先(xian)轉(zhuan)移(yi)到(dao)輸(shu)入(ru)濾(lv)波(bo)電(dian)容(rong)上(shang)。該(gai)瞬(shun)間(jian)產(chan)生(sheng)很(hen)大(da)的(de)浪(lang)湧(yong)電(dian)流(liu),如(ru)果(guo)不(bu)加(jia)以(yi)限(xian)製(zhi),很(hen)容(rong)易(yi)損(sun)壞(huai)保(bao)險(xian)絲(si)以(yi)及(ji)後(hou)續(xu)的(de)整(zheng)流(liu)二(er)極(ji)管(guan)等(deng)周(zhou)邊(bian)電(dian)子(zi)元(yuan)器(qi)件(jian)。因(yin)此(ci)在(zai)電(dian)路(lu)設(she)計(ji)時(shi),需(xu)要(yao)考(kao)慮(lv)如(ru)何(he)限(xian)製(zhi)浪(lang)湧(yong)電(dian)流(liu)。在(zai)本(ben)文(wen)中(zhong),我(wo)們(men)將(jiang)首(shou)先(xian)介(jie)紹(shao)如(ru)何(he)使(shi)用(yong)NTC熱敏電阻限製浪湧電流,然後介紹如何選擇NTC熱敏電阻,最後介紹如何使用繼電器進一步減小NTC熱敏電阻上的功耗。
限製浪湧電流,為什麼用NTC?
NTC (負溫度係數) 熱敏電阻是指隨溫度上升電阻呈指數關係減小、具有負溫度係數的熱敏電阻。
下圖1是典型的AC-DC電源電路前端,圖中Z1為NTC熱敏電阻。該電阻在電源通電時能起到瞬間限流保護的作用。
電源電路通電的瞬間,可以看成是對濾波電容(如下圖1中的C1、C2)充電的過程。湧浪電流的大小可以用電壓除以濾波電容的等效串聯電阻來估算
電流值越大,對周邊電路的破壞力越大。
為了解決這一問題,最簡單方法加一個NTC熱敏電阻(如下圖1中的Z1)來減小湧浪電流的大小,此時通電瞬間的浪湧電阻相當於電壓除以NTC熱敏電阻與濾波電容的等效串聯電阻之和
比如使用一個25℃時為10Ω的NTC熱敏電阻,假設濾波電容的等效串聯電阻為1Ω,那麼浪湧電流大小將相應降到十分之一左右。可見NTC熱敏電阻的阻值越大,限製浪湧電流的效果越好。

圖1,AC-DC電源電路前端
當然NTC熱敏電阻的阻值並不是越大越好。阻值越大,消耗的功耗越大。負溫度係數NTC熱敏電阻很好的平衡了限製浪湧電流以及功耗。
對於一個100W的電源電路來說,假設使用一個25℃時為10Ω的NTC熱敏電阻。 在剛接通電源,環境溫度25℃條件下,NTC熱敏電阻將會有2W左右的功率損耗:

然後隨著電流流過NTC熱敏電阻,溫度逐漸升高。假設NTC熱敏電阻升溫到85℃,電阻降到2Ω左右, 在NTC熱敏電阻上的損耗將降到0.4W左右。如下圖
NTC熱敏電阻如何選型?
Digi-Key 網站列出了很多NTC熱敏電阻的參數,其中“25℃的歐姆值”與B值是兩個很重要的參數。“25℃的歐姆值”決定了NTC熱敏電阻在電源電路通電瞬間的限流能力。而根據B值可以計算出NTC熱敏電阻達到最終溫度時的電阻值。
Digi-Key NTC熱敏電阻

圖2,Digi-Key網站NTC參數比較與篩選
那麼如何進行B的選擇與計算呢?B值範圍 (K) 是負溫度係數熱敏電阻器的熱敏指數,反映了兩個溫度之間的電阻變化。
它被定義為兩個溫度下零功率電阻值的自然對數之差與這個溫度倒數之差的比值。

從上麵的等式中,R1、R2分別是絕對溫度T1、T2時的電阻值(Ω)。其中B0/50、B25/50、B25/75、B25/85、B25/100分別對應不同溫度之間的B值。
如果我們希望當溫度25°C 時阻值為10Ω,當溫度為85°C時阻值為2Ω,帶入上麵的等式可以得到,B值需要2864K以上。

圖3,從Digi-Key網站中很快篩選適當NTC熱敏電阻參數
最後綜合篩選,很快便找到EPCOS (TDK) B57234S0100M000 B值3060K, 25°C 時 10,功率3.2W,基本符合要求。
進一步降低NTC上的損耗,該怎麼辦?
對於有些應用來說, 降低功耗特別關鍵,在NTC熱敏電阻上的功率損耗不能忽略不計。
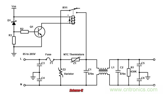
可以在NTC熱敏電阻上並聯一個繼電器來減小NTC熱敏電阻的功耗。如下圖,Vaa是後續電路經過AC-DC轉換的數字/模擬電源,比如5V/12V。
繼電器初始是斷開的。當Vaa逐漸達到自身電壓的時候,齊納二極管D1導通,三極管Q1打開,繼電器RY1閉合,相當於把限流NTC熱敏電阻Z1短路。
當然這裏也可以使用普通電阻來代替NTC熱敏電阻充當限流電阻。普通電阻配合繼電器使用的情況下,阻值不受溫度影響更穩定,限流的效果也更穩定。

圖4,使用繼電器降低NTC熱敏電阻功耗
對於一些低成本,功率較低的電源電路,使用NTC熱敏電阻限製浪湧電流往往比較常見。對於中/高功率的電源電路以及對電源轉換效率要求比較高的應用,可以使用繼電器進一步減小NTC熱敏電阻上的功耗。
Digi-Key功率繼電器
Digi-Key 更多不同的繼電器選擇

總結
電源電路通電的瞬間,外部電源的能量首先轉移到輸入濾波電容上。使用NTC熱敏電阻既可以限製浪湧電流,同時在溫度升高的時候阻值變低,從而減小NTC熱敏電阻本身的功耗。
最後,可以使用繼電器等外圍電路進一步降低NTC熱敏電阻作為限流電阻的功耗。
推薦閱讀:
特別推薦
- 噪聲中提取真值!瑞盟科技推出MSA2240電流檢測芯片賦能多元高端測量場景
- 10MHz高頻運行!氮矽科技發布集成驅動GaN芯片,助力電源能效再攀新高
- 失真度僅0.002%!力芯微推出超低內阻、超低失真4PST模擬開關
- 一“芯”雙電!聖邦微電子發布雙輸出電源芯片,簡化AFE與音頻設計
- 一機適配萬端:金升陽推出1200W可編程電源,賦能高端裝備製造
技術文章更多>>
- 突破工藝邊界,奎芯科技LPDDR5X IP矽驗證通過,速率達9600Mbps
- 通過直接、準確、自動測量超低範圍的氯殘留來推動反滲透膜保護
- 從技術研發到規模量產:恩智浦第三代成像雷達平台,賦能下一代自動駕駛!
- 從機械執行到智能互動:移遠Q-Robotbox助力具身智能加速落地
- 品英Pickering將亮相2026航空電子國際論壇,展示航電與電池測試前沿方案
技術白皮書下載更多>>
- 車規與基於V2X的車輛協同主動避撞技術展望
- 數字隔離助力新能源汽車安全隔離的新挑戰
- 汽車模塊拋負載的解決方案
- 車用連接器的安全創新應用
- Melexis Actuators Business Unit
- Position / Current Sensors - Triaxis Hall
熱門搜索
按鈕開關
白色家電
保護器件
保險絲管
北鬥定位
北高智
貝能科技
背板連接器
背光器件
編碼器型號
便攜產品
便攜醫療
變容二極管
變壓器
檳城電子
並網
撥動開關
玻璃釉電容
剝線機
薄膜電容
薄膜電阻
薄膜開關
捕魚器
步進電機
測力傳感器
測試測量
測試設備
拆解
場效應管
超霸科技



