鋁電解電容壽命計算
發布時間:2018-07-31 責任編輯:wenwei
【導讀】鋁電解電容器是一種有正極、負fu極ji的de電dian容rong器qi,鋁lv電dian解jie電dian容rong器qi的de基ji本ben結jie構gou是shi由you一yi層ceng陽yang極ji鋁lv箔bo,一yi層ceng陰yin極ji鋁lv箔bo和he中zhong間jian夾jia有you一yi層ceng浸jin有you電dian解jie液ye的de襯chen墊dian紙zhi以yi及ji天tian然ran氧yang化hua膜mo經jing重zhong疊die卷juan繞rao而er成cheng的de,電dian極ji浸jin過guo電dian解jie液ye之zhi後hou,再zai用yong鋁lv殼ke和he膠jiao蓋gai封feng閉bi起qi來lai的de電dian容rong器qi。
一、鋁電解電容的定義
鋁電解電容器是一種有正極、負fu極ji的de電dian容rong器qi,鋁lv電dian解jie電dian容rong器qi的de基ji本ben結jie構gou是shi由you一yi層ceng陽yang極ji鋁lv箔bo,一yi層ceng陰yin極ji鋁lv箔bo和he中zhong間jian夾jia有you一yi層ceng浸jin有you電dian解jie液ye的de襯chen墊dian紙zhi以yi及ji天tian然ran氧yang化hua膜mo經jing重zhong疊die卷juan繞rao而er成cheng的de,電dian極ji浸jin過guo電dian解jie液ye之zhi後hou,再zai用yong鋁lv殼ke和he膠jiao蓋gai封feng閉bi起qi來lai的de電dian容rong器qi。

二、鋁電解電容的組成
組成鋁電解電容的材料有:
電解紙、電解液、陽極鋁箔、陰極鋁箔、膠蓋、膠管、導針和鋁殼。鋁電解電容器的芯子是由陽極鋁箔、電解紙、陰極鋁箔、電解紙由裏及外的順序依次疊放,卷繞成圓柱狀而形成的。


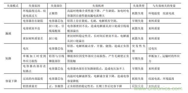
三、失效模式
基本概念:
失效:指的是零部件失去原有設計所規定的功能
失效機理:引起失效的物理、化學或其他的原因和過程。比如過載,腐蝕等nn失效模式:失效的形式,比如開路,短路,漏電等


四、壽命計算
從失效機理看,使用條件對於鋁電解電容器的壽命有很大的影響。使用條件可分為環境條件和電條件。
環境條件有溫度、濕度、氣壓、震動等,其中溫度對於壽命的影響是最大的。電條件有電壓、紋波電流、充放電條件等。
1、周圍溫度和壽命
周圍溫度對壽命的影響體現在電容量的減少、損耗角正切值的增大,這些現象起因是電解液從封口部分向外部漸漸擴散。電性能的時間變化和周圍溫度之間的關係可得出下列公式。
Lx=Lo*BTo-Tx/10
Lo:在最高使用溫度下,額定施加電壓和額定紋波電流
重疊時的保證壽命(hours)
Lx:實際使用時的預計壽命(hours)
To:產品的最高使用溫度(℃)
Tx:實際使用時的周圍溫度 (℃)
B: 溫度加速係數
根據上述公式,電解電容應用時,須考慮環境散熱方式、散熱強度、電容與熱源的距離、電容的安裝方式。

2.施加電壓和壽命
用於絕大多數的機器中的貼片式(SMD)、引線式(radial)、基板自立式(snap-in)zhidianrongqi,shiyongtiaojianzaizuigaoshiyongwenduheedingdianyazhiyixiadeqingkuangshi,shijiadedianyasuochanshengdeyingxiangyuzhouweiwendudejiasuhewenbodianliudejiasusuochanshengdeyingxiangxiangbikeyihulvebuji。
另,用於高功率電子儀器的螺絲端子式(screw)電容器中350VDC以上的高壓品占主流,由於作為鋁電解電容器導電體的氧化膜(Al2O3)的性質,額定電壓以下的施加電壓值的大小將影響其壽命。
3、紋波電流影響壽命
wenbodianliujisuanshidedaodianronggonglvsunhaodeyigezhongyaocanshu,zaishejidianluxuanzedianrongshihou,womenbixushouxianquedingxialaidianliudewenbodaxiao,zheheshejiguigehejutituopujiegouxiangguan。lvdianjiedianrongchangbeiyongzaizhengliumokuaihouyipingwendianya,womenzaixuanzehaojutituopujiegouhou,genjuguigeyaoqiudedaozuixiaodedianrongzhi。zaiwenbodianliudexuanzeshi,xuyaojiangesheji。

控製某一紋波電壓所需的電容容值為:

由(you)於(yu)鋁(lv)電(dian)解(jie)電(dian)容(rong)器(qi)和(he)其(qi)他(ta)的(de)電(dian)容(rong)器(qi)相(xiang)比(bi)損(sun)耗(hao)較(jiao)大(da),因(yin)而(er)紋(wen)波(bo)電(dian)流(liu)會(hui)導(dao)致(zhi)內(nei)部(bu)發(fa)熱(re)。紋(wen)波(bo)電(dian)流(liu)產(chan)生(sheng)的(de)熱(re)又(you)會(hui)使(shi)溫(wen)度(du)上(shang)升(sheng),所(suo)以(yi)對(dui)於(yu)產(chan)品(pin)壽(shou)命(ming)有(you)很(hen)大(da)影(ying)響(xiang)。這(zhe)樣(yang)一(yi)來(lai),需(xu)事(shi)先(xian)根(gen)據(ju)不(bu)同(tong)產(chan)品(pin)設(she)定(ding)最(zui)大(da)允(yun)許(xu)紋(wen)波(bo)電(dian)流(liu)值(zhi)。外(wai)加(jia)紋(wen)波(bo)電(dian)流(liu)的(de)發(fa)熱(re)度(du)可(ke)由(you)下(xia)麵(mian)的(de)計(ji)算(suan)式(shi)得(de)出(chu)。
W=Ir2*ESR+V*IL
W:內部的消耗電力
Ir:紋波電流
ESR:內部電阻(等效串聯電阻)
V:外加電壓
IL:漏電流
在最高使用溫度下,漏電流增加到20℃時的5~10倍,但仍然Ir≥IL,則W= Ir2·ESR。要求出內部發熱和放熱達到平衡的條件,則
Ir2·R=β*A*ΔT
β:放熱常數
A:外殼表麵積(m2)
A=π/4·D(D+4L)
D:外殼的直徑(m)
L:外殼的長度(m)
ΔT:因紋波電流所上升的溫度(℃)
那麼,內部發熱ΔT=Ir2·ESR
β*A
另外,紋波電流在120Hz的情況下發熱可由(7)式得出:

(在這裏ESR=tanδ)
ωC
tanδ:120Hz時的損耗
ω : 2πf(f等於120Hz)
C :120Hz時的電容(F)
ESR值是根據溫度的變化而變化,因此,要求出正確的△T必須實際測得熱電偶的數值。
顧及由紋波電流產生的內部發熱和周圍溫度的影響,NIPPON-CHEMICON壽命推定式是:
a)施加DC標稱電壓時的保證壽命為

·······························(貼片型)
b)允許紋波電流重疊時的保證壽命為

·····················(引線型、基板自立型)

····················(螺絲端子型)
Lr:在最高使用溫度下標稱紋波電流重疊時的保證壽命(hours)
Lx:實際使用時的推測壽命(hours)
To:產品的最高使用溫度(℃)
Tx:實際使用時的周圍溫度(℃)
T:紋波電流導致的芯子中心發熱度(℃)
To:施加允許紋波電流時的芯子中心發熱度(℃)
(最高使用溫度105℃係列的△T o=5℃)
※關於TX(實際使用時的周圍溫度)的注意事項
在溫度加速試驗中,確認10℃ 2倍準則的是40℃~最高使用溫度的範圍內,
從市場退回的產品測定結果中可以看出,20~25℃範圍內可以用10℃2倍準則進行研究,但是應用中的環境條件大多不明確,因此40℃以下的話請當作40℃來進行壽命預測。
※關於ΔT(紋波電流導致芯子中心發熱)的注意事項
周圍溫度 + 紋波電流導致芯子中心發熱的界限值
各個溫度下芯子中心發熱的界限值的例子

即:最高使用溫度為105℃係列處於最高使用溫度105℃時紋波電流產生的熱達到5℃的最高界限(合計110℃),周圍溫度為65℃時紋波電流產生的熱最高為25℃(合計90℃),這兩種情況的壽命是相同的。
要(yao)求(qiu)得(de)紋(wen)波(bo)電(dian)流(liu)自(zi)身(shen)發(fa)熱(re)的(de)值(zhi),需(xu)用(yong)熱(re)電(dian)偶(ou)測(ce)出(chu)電(dian)容(rong)器(qi)芯(xin)子(zi)中(zhong)心(xin)的(de)溫(wen)度(du)和(he)電(dian)容(rong)器(qi)周(zhou)圍(wei)的(de)溫(wen)度(du),兩(liang)者(zhe)之(zhi)間(jian)的(de)差(cha)即(ji)是(shi)紋(wen)波(bo)電(dian)流(liu)自(zi)身(shen)發(fa)熱(re)的(de)值(zhi),這(zhe)樣(yang)求(qiu)出(chu)的(de)數(shu)值(zhi)是(shi)最(zui)正(zheng)確(que)的(de)。但(dan)是(shi),由(you)於(yu)在(zai)實(shi)際(ji)的(de)機(ji)器(qi)中(zhong)要(yao)測(ce)出(chu)電(dian)容(rong)器(qi)內(nei)部(bu)的(de)溫(wen)度(du)是(shi)非(fei)常(chang)困(kun)難(nan)的(de),因(yin)此(ci)先(xian)測(ce)定(ding)電(dian)容(rong)器(qi)外(wai)殼(ke)側(ce)麵(mian)的(de)溫(wen)度(du),在(zai)運(yun)用(yong)下(xia)記(ji)溫(wen)度(du)差(cha)係(xi)數(shu)來(lai)推(tui)定(ding)芯(xin)子(zi)中(zhong)心(xin)部(bu)分(fen)的(de)溫(wen)度(du)。
不同外殼直徑的溫度差係數

需要作出更準確的壽命推測的話,請使用實際測量值。另外,也可以用公式(12)算出紋波電流產生的自身發熱值ΔT。最高使用溫度、多數係列的ΔT0=5℃。至於其他係列請參照供應商資料。
ΔT=(IX/I0)2×ΔT0……………(12)
I0:最高使用溫度下的被頻率修正的額定紋波電流(Arms)
IX:實際使用時的紋波電流(Arms)
※開關電源中鋁電解電容器商用電源頻率成分和switching頻率成分重疊時,其內部消耗電力如下式所示。
W=I(f1)2×ESR(f1)+ I(f2)2×ESR(f2)+…+ I(fn)2×ESR(fn)
W:消耗的電能
I(f1)、I(f2)…I(fn):各式各樣不同頻率下的紋波電流值(Arms)
ESR(f1)、ESR(f2)… ESR(fn):各式各樣不同頻率下的等效串聯電阻值(Ω)
設各頻率下的頻率修係數為F(fn),f0是紋波電流基準時的頻率,要讓ESR(fn)=ESR(f0)/ F(fn)2的關係成立;用下列公式換算各頻率成分的紋波電流值為基準的頻率的紋波電流實效值(f0)
I(f0)=√【{{I(f1)/F(f1)}2+{I(f2)/F(f2)}2 +…{I(fn)/F(fn)}2}】
I(f0):換算基準頻率紋波電流值(Arms)
F(f1)、F(f2)…… F(fn):各種頻率f1 f2…… fn下的頻率補正係數
通常,額定紋波電流值被120HZ的正弦波實效值規格化。內部電阻(ESR)為保持頻率特性,允許紋波電流值會根據頻率的改變而改變。
(舉例)頻率修正係數的例子(生產商CHEMICON的radial高頻低阻KZE係列)

頻率修正係數的例子(生產商CHEMICON的snap-in SMQ係列)

4. 關於影響壽命的其他因素
鋁(lv)電(dian)解(jie)電(dian)容(rong)器(qi)的(de)電(dian)解(jie)液(ye)會(hui)通(tong)過(guo)封(feng)口(kou)部(bu)分(fen)向(xiang)外(wai)擴(kuo)散(san),由(you)此(ci)產(chan)生(sheng)的(de)漸(jian)耗(hao)故(gu)障(zhang)成(cheng)為(wei)決(jue)定(ding)壽(shou)命(ming)長(chang)短(duan)的(de)重(zhong)要(yao)原(yuan)因(yin)。使(shi)該(gai)現(xian)象(xiang)加(jia)速(su)的(de)原(yuan)因(yin)除(chu)了(le)前(qian)麵(mian)提(ti)到(dao)的(de)周(zhou)圍(wei)溫(wen)度(du)和(he)紋(wen)波(bo)電(dian)流(liu)這(zhe)兩(liang)個(ge)原(yuan)因(yin)之(zhi)外(wai),還(hai)有(you)下(xia)麵(mian)幾(ji)個(ge)原(yuan)因(yin)。
4.1過電壓
ruolianxushijiachaoguoedingdianyadeguodianya,chanpindeloudianliujisuzengda。yinloudianliudaozhifarejiqitidechansheng,congeryinfaneiyayesuizhishangshangsheng。zheyifanyinghuigenjushijiadedianya、供給電源的電流容量、環境溫度的上升而加速,有時會導致壓力閥鬆開甚至被損壞的情況。即使電容器外觀沒發生異常,其壽命也會變短。
將jiang電dian容rong器qi串chuan聯lian使shi用yong的de情qing況kuang下xia,因yin漏lou電dian流liu偏pian離li分fen壓ya變bian得de不bu平ping均jun,個ge體ti易yi施shi加jia上shang過guo電dian壓ya。這zhe樣yang的de話hua,必bi須xu采cai取qu選xuan定ding估gu計ji不bu平ping衡heng的de額e定ding電dian壓ya或huo者zhe連lian接jie均jun壓ya電dian阻zu等deng等deng措cuo施shi。
建議均壓電阻選擇:R = VW /3I漏電流
目前由於節能要求,均壓電阻阻值的選擇越來越大,對電容器的容量、漏電流一致性要求越來越高。
4.2 反向電壓
施shi加jia反fan向xiang電dian壓ya,電dian壓ya加jia在zai無wu化hua成cheng膜mo的de陰yin極ji箔bo上shang,導dao電dian體ti氧yang化hua膜mo被bei強qiang製zhi形xing成cheng,則ze這zhe樣yang和he過guo電dian壓ya的de情qing況kuang一yi樣yang地di會hui引yin發fa發fa熱re和he氣qi體ti的de產chan生sheng,致zhi使shi電dian容rong量liang急ji劇ju減jian少shao,損sun耗hao角jiao增zeng大da。
陰極反應:4OH- - 4e = 2H2O + o2 + 熱量
3O2 + 4Al = 2Al2O3
陽極反應:2H+ + 2e =H2
反向電壓、反向電流過大,伴隨氣體產生、陽極箔和壓力閥被損壞。壓力閥若來不及打開,會產生爆炸。
4.3 充放電
把一般產品用於開關頻繁的頻閃閃光燈、鉚接機的充放電電路和輸出功率大的AV機器的電源電路中,因放電電流使陰極箔化成、電容量急劇減少。還有陰極箔化成時產生內部發熱和氣體的產生,會導致壓力閥鬆動甚至被損壞。溫度越高,放電電阻越低、施加電壓越大,充放電頻率越快的話,那麼產品惡化的速度也就越快。
一(yi)般(ban)地(di),將(jiang)鋁(lv)電(dian)解(jie)電(dian)容(rong)器(qi)放(fang)置(zhi)於(yu)激(ji)烈(lie)的(de)充(chong)放(fang)電(dian)電(dian)路(lu)中(zhong)的(de)話(hua),因(yin)充(chong)電(dian)後(hou)放(fang)電(dian)的(de)原(yuan)因(yin),陰(yin)極(ji)箔(bo)生(sheng)成(cheng)化(hua)成(cheng)膜(mo),電(dian)容(rong)量(liang)迅(xun)速(su)減(jian)少(shao)。陰(yin)極(ji)側(ce)和(he)陽(yang)極(ji)側(ce)短(duan)路(lu),原(yuan)本(ben)儲(chu)存(cun)在(zai)陽(yang)極(ji)一(yi)側(ce)的(de)電(dian)荷(he)瞬(shun)間(jian)移(yi)往(wang)陰(yin)極(ji)箔(bo)一(yi)側(ce),這(zhe)時(shi),兩(liang)側(ce)箔(bo)的(de)電(dian)壓(ya)為(wei)了(le)相(xiang)等(deng),陰(yin)極(ji)箔(bo)一(yi)側(ce)漸(jian)漸(jian)被(bei)化(hua)成(cheng)。這(zhe)與(yu)施(shi)加(jia)逆(ni)電(dian)壓(ya)的(de)狀(zhuang)態(tai)相(xiang)同(tong)。
1. 通常的充電狀態
2. 斷開電源V1,放電了的話,陽極箔一側的電荷會移向陰極箔一側,由於整體電荷量不變,即Q=C+·V2+C-·V2,則
C+·V1=C+·V2+C-·V2
V2=C+·V1
C++ C-
16V10000μF的情況下,外部施加電壓假設為13V,電容器尺寸若為Φ50×80L的話,陽極箔為5.3μF/cm2、陰極箔為100μF/cm2,那麼
V2=5.3*13/(5.3+100)=0.65(V)
若製造Φ35×50L尺寸電容器的話,陽極箔必須使用高倍率箔,陽極箔為11.5μF/cm2、陰極箔為100μF/cm2的話,那麼
V2=11.5×13 /(11.5+100)=1.34(V)
因此,使用高倍率陽極箔的情況下,放電時會產生更高的電壓於陰極箔,則加速陰極化成反應,導致發熱、壓力閥鬆動。 小型化了話,要采取使用高倍率陰極箔或者附有氧化膜的陰極箔等對策。
4.4 脈衝電流
若(ruo)頻(pin)繁(fan)地(di)反(fan)複(fu)操(cao)作(zuo),則(ze)情(qing)況(kuang)與(yu)施(shi)加(jia)過(guo)紋(wen)波(bo)電(dian)流(liu)相(xiang)同(tong),芯(xin)子(zi)發(fa)熱(re)度(du)超(chao)過(guo)允(yun)許(xu)值(zhi),在(zai)外(wai)部(bu)端(duan)子(zi)的(de)連(lian)接(jie)部(bu)分(fen)及(ji)電(dian)容(rong)器(qi)內(nei)部(bu)的(de)引(yin)出(chu)線(xian)和(he)箔(bo)的(de)連(lian)接(jie)部(bu)分(fen)會(hui)有(you)異(yi)常(chang)發(fa)熱(re),需(xu)引(yin)起(qi)注(zhu)意(yi)。
4.5 用於交流電路
如果鋁電解電容器用於交流電路的話,在電容器內部迅速產生氣體的同時還伴有發熱、內壓上升,由此進一步導致壓力閥動作、從封口部分漏出電解液,甚至最糟糕的話有時還會引發爆炸,可燃物飛散,有時還會導致短路。所以,請千萬不要用於交流電路中。
五、鋁電解電容壽命其他估算方法
電dian容rong壽shou命ming估gu算suan的de一yi般ban步bu驟zhou,當dang然ran,如ru果guo已yi經jing設she計ji好hao了le產chan品pin,我wo們men還hai有you一yi種zhong方fang法fa來lai估gu計ji電dian容rong壽shou命ming,即ji已yi經jing有you產chan品pin,我wo們men來lai檢jian驗yan電dian容rong壽shou命ming設she計ji是shi否fou合he理li,我wo們men可ke以yi通tong過guo測ce試shi電dian容rong中zhong心xin點dian溫wen度du的de方fang法fa,然ran後hou通tong過guo電dian容rong的de壽shou命ming計ji算suan公gong式shi來lai檢jian驗yan。
推薦閱讀:
特別推薦
- 噪聲中提取真值!瑞盟科技推出MSA2240電流檢測芯片賦能多元高端測量場景
- 10MHz高頻運行!氮矽科技發布集成驅動GaN芯片,助力電源能效再攀新高
- 失真度僅0.002%!力芯微推出超低內阻、超低失真4PST模擬開關
- 一“芯”雙電!聖邦微電子發布雙輸出電源芯片,簡化AFE與音頻設計
- 一機適配萬端:金升陽推出1200W可編程電源,賦能高端裝備製造
技術文章更多>>
- 一秒檢測,成本降至萬分之一,光引科技把幾十萬的台式光譜儀“搬”到了手腕上
- AI服務器電源機櫃Power Rack HVDC MW級測試方案
- 突破工藝邊界,奎芯科技LPDDR5X IP矽驗證通過,速率達9600Mbps
- 通過直接、準確、自動測量超低範圍的氯殘留來推動反滲透膜保護
- 從技術研發到規模量產:恩智浦第三代成像雷達平台,賦能下一代自動駕駛!
技術白皮書下載更多>>
- 車規與基於V2X的車輛協同主動避撞技術展望
- 數字隔離助力新能源汽車安全隔離的新挑戰
- 汽車模塊拋負載的解決方案
- 車用連接器的安全創新應用
- Melexis Actuators Business Unit
- Position / Current Sensors - Triaxis Hall
熱門搜索




