深度解析:環路分析測試原理
發布時間:2019-05-16 責任編輯:wenwei
【導讀】開關電dian源yuan具ju有you非fei常chang高gao的de轉zhuan換huan效xiao率lv,已yi經jing成cheng為wei了le電dian源yuan的de主zhu流liu產chan品pin。與yu此ci同tong時shi,環huan路lu分fen析xi測ce試shi作zuo為wei其qi重zhong要yao的de測ce試shi方fang法fa也ye越yue來lai越yue被bei大da家jia所suo使shi用yong。本ben文wen將jiang深shen入ru介jie紹shao該gai測ce試shi方fang法fa的de原yuan理li和he應ying用yong。
環路測試
kaiguandianyuanshiyizhongdianxingdefankuikongzhixitong,qiyouxiangyingsuduhewendingxinglianggezhongyaodezhibiao。xiangyingsudujiushidangfuzaibianhuahuozheshurudianyabianhuashi,dianyuannengxunsuzuochutiaozhengdesudu。yinweikaiguandianyuandefuzaiduoshuqingkuangxiadoushishuziIC,其電流會隨著邏輯功能的變化而變化,比如FPGAzaijinxingpeizhishi,dianliuhuizengdayibeiyishang。erkaiguandianyuandeshurudianyayehuiyouyidingchengdudebodong。weilebaozhengdianyuanwendingshuchu,buchanshengdieluohuozheguochong,jiuyaoqiudianyuanbixuxunsuzuochutiaozheng,shidezuizhongshuchudedianyameiyoubianhua。erdianyuandexiangyingsudujiujuedingledianyuandetiaozhengsudu。
由you於yu電dian源yuan加jia入ru了le反fan饋kui係xi統tong,就jiu可ke能neng發fa生sheng震zhen蕩dang。如ru果guo電dian源yuan係xi統tong的de參can數shu沒mei有you設she置zhi好hao,就jiu會hui產chan生sheng震zhen蕩dang,結jie果guo就jiu是shi電dian壓ya上shang會hui被bei疊die加jia一yi個ge固gu定ding頻pin率lv的de波bo動dong。導dao致zhi電dian源yuan不bu穩wen定ding。
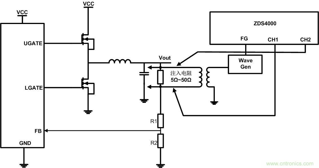
開關電源如下圖所示:

圖1 開關電源調試
從cong開kai關guan電dian源yuan的de框kuang圖tu中zhong可ke以yi看kan出chu,該gai係xi統tong是shi通tong過guo一yi個ge反fan饋kui電dian路lu,將jiang最zui終zhong輸shu出chu的de變bian化hua反fan饋kui給gei比bi例li電dian路lu,經jing過guo比bi例li電dian路lu的de等deng比bi例li衰shuai減jian,輸shu入ru到dao誤wu差cha放fang大da器qi中zhong。而er後hou誤wu差cha放fang大da器qi通tong過guo比bi較jiao該gai信xin號hao和he內nei部bu參can考kao信xin號hao的de差cha異yi,來lai驅qu動dong後hou級ji脈mai寬kuan調tiao製zhi器qi等deng一yi係xi列lie的de輸shu出chu環huan節jie,最zui終zhong與yu幹gan擾rao信xin號hao相xiang互hu抵di消xiao,從cong而er保bao證zheng電dian源yuan的de穩wen定ding。
nayinggairuheceliangchudianyuandexiangyingsuduhewendingxingne,zaizaoqidetiaoshizhong,dajiahuishiyongyigekebiandedianzifuzailaijinxingceshi,danshiyouyuxianzaidedianzifuzaidebianhuapinlvyuanyuandiyukaiguandianyuandekaiguanpinlv,gaifangfazhujiandebubeidajiasuoshiyong。muqianbijiaochangjiandeceshifangshijiushihuanluceshifa。huanluceshifajiushixiangfankuihuiluzhongzhuruyigegedanyipinlvdezhengxianboxuliexinhao,ranhougenjudianyuanxitongdeshuchuqingkuanglaipanduanqiduigegepinlvganraodetiaozhengnengli。qihuanluxiangyingdeGain越高,就說明電源對該頻段的抗幹擾能力越強。
環路測試框圖如下所示:

圖2 環路測試框圖
congshangtukeyikanchu,huanluceshishijishangshijiangganraoxinhaotongguofankuidianluzhurudaowuchafangdaqizhong,erhouzhakanwuchafangdaqijiahoujishuchuhuanjiedejilianxiangying。wuchafangdaqidexiangyingshijishangjiushigaiwuchafangdaqidekaihuanzengyi。suoyihuanludegenbenmuderuxiatusuoshi:

圖3 環路測試根本目的
隨著一個個頻率信號的掃描,最終將各個頻道的環路增益繪製在一張圖上,就會得到一幅很直觀的頻域特性圖。
最終環路特性曲線如下圖所示:

圖4 環路相應曲線
根據這張圖,我們就可以判斷電源設計是否穩定,是否有優化的空間。曲線的穩定性判定標準如下:
● 穿越頻率:建議為開關頻率的5%到20%,過高則不穩定,過低則響應速度過慢。
● 相位裕度:要求一定要大於45°,建議45°到80°。
● 穿越斜率(0dB附近):要求為單極點穿越,一般是要求穿越斜率在-1左右,即-20db/每十倍頻。
● 增益裕度:建議大於10dB。
幹擾信號注入原理
幹擾信號具體要如何注入到誤差放大器呢,誤差放大器的開環增益都非常大,都有60db左右。那麼為了不使誤差放大器輸出飽和,輸入信號必須在-50dbm左右,大概2mv左zuo右you,這zhe個ge信xin號hao幅fu度du太tai小xiao,產chan生sheng過guo於yu困kun難nan,一yi般ban的de電dian磁ci噪zao聲sheng信xin號hao都dou要yao高gao過guo這zhe個ge信xin號hao的de幅fu度du。顯xian然ran這zhe樣yang直zhi接jie注zhu入ru是shi不bu可ke行xing的de。為wei了le能neng夠gou成cheng功gong注zhu入ru幹gan擾rao信xin號hao,我wo們men需xu要yao利li用yong反fan饋kui來lai進jin行xing。
想要闡述明白幹擾信號的輸入方式,必須先對反饋做一下說明。
shenmeshifankui?chuleshuxuegongshi,zhegegainianbijiaonanmiaoshu,dajiakeyisikaoyigexiaoshihoujingchangwandedaolibai,yanjing,danao,shouxingchengleyigefankuixitong。yanjinghuigenjumugundebaidongqingkuangfankuigeidanao,danaozaikongzhishoulaijinxingyidong,congerbaochimugundezhilibudao。ruxiatusuoshi:

圖5 倒立擺示意圖
這(zhe)個(ge)係(xi)統(tong)就(jiu)是(shi)最(zui)簡(jian)單(dan)的(de)反(fan)饋(kui)係(xi)統(tong),眼(yan)睛(jing)對(dui)應(ying)的(de)就(jiu)是(shi)反(fan)饋(kui)電(dian)路(lu)和(he)比(bi)例(li)電(dian)路(lu),大(da)腦(nao)對(dui)應(ying)的(de)就(jiu)是(shi)放(fang)大(da)器(qi),神(shen)經(jing)和(he)手(shou)對(dui)應(ying)的(de)就(jiu)是(shi)脈(mai)寬(kuan)調(tiao)製(zhi)器(qi)等(deng)輸(shu)出(chu)後(hou)級(ji)。
shixiangwomengeishangmianxitongzhongdeyanjingyumubangzhijianjiaruyigelvjing,gailvjingdeweiyizuoyongjiushirangmubangdetuxiangangudingdepinlvzuoyouyaobai。yanjingjieshoudaozhegebaidongdejingxianghou,fasongxinhaogeidanao,weilebaochipingheng,danaokaishicaozuoshouyezuoyouyaobai。zuizhongzailvjinghoudejingxiangzhongkanshangqumubangyijingshizaiyigehenxiaodefuduneibaidong,ershijishangdemubangqueshizaizuoyoubaidong,qibaidongzhenghaodixiaolvjingchanshengdezuoyong。shijimugundebaifuyujingxiangzhongdexiaobaifudebili,jiushizhenggexitongdetiaojienenglile。

圖6 加入濾鏡的倒立擺係統
如ru果guo理li解jie了le上shang麵mian的de假jia想xiang實shi驗yan,就jiu應ying該gai明ming白bai,我wo們men可ke以yi通tong過guo將jiang反fan饋kui電dian路lu和he比bi例li電dian路lu斷duan開kai,將jiang信xin號hao串chuan入ru反fan饋kui電dian路lu和he比bi例li電dian路lu之zhi間jian,就jiu像xiang那na個ge濾lv鏡jing。注zhu入ru源yuan通tong過guo一yi個ge隔ge離li變bian壓ya器qi,將jiang幹gan擾rao信xin號hao變bian成cheng一yi個ge電dian流liu信xin號hao,在zai注zhu入ru電dian阻zu兩liang端duan產chan生sheng一yi個ge額e外wai的de壓ya差chaVfg,而由於運放負反饋的虛短特性,此時誤差放大器會通過輸出來盡量調節使得運放正負端的電壓相等。這樣就會最終在輸出級產生一個△Vout,用來抵消注入電阻兩端的格外壓差Vfg。如果誤差放大器開環增益無限大的話,Vfg則會與△Vout完全相等。但是由於誤差放大器開環增益是有限的,就會最終導致產生一個△Vin,△Vin = Vfg - △Vout。而△Vin和△Vout的比例,就是整個環路的增益了。具體電路如下圖所示:

圖7 環路測試注入方式
注入點如何選擇
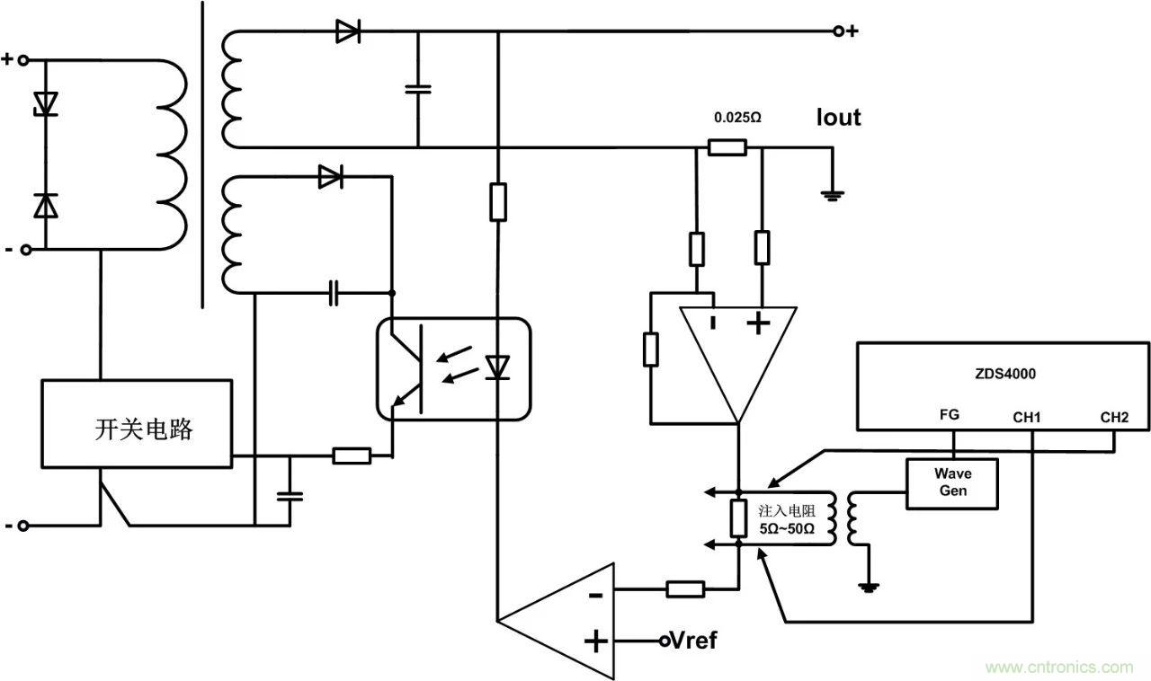
xuanzezhurudian,youyigebijiaojiandandefangfa,duiyudianyayuanjiushizhaoshejidianlushi,yonglaijisuandianyadenalianggedianzu。shejidianlushishiannagedianzulaitiaozhengshuchude,jiujiadaonagedianzushang。duiyudianliuyuan,yeyudianyayuandazhixiangtong,buguodianliuyuanzhongyibanshimeiyouR1或者R2,隻要將注入電阻放在反饋電電路之後就可以了。
以下是幾種典型電路的注入點實例。
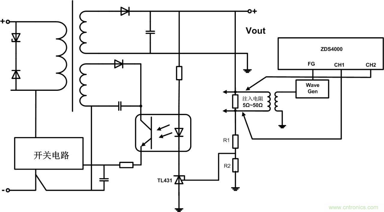
1、非隔離電壓環路:

圖8 非隔離電壓環路注入方式示意圖
2、隔離電壓環路:

圖9 隔離電壓環路注入方式示意圖
3、隔離電流環路:

圖10 隔離電流環路注入方式示意圖
總結
電(dian)源(yuan)環(huan)路(lu)測(ce)試(shi)可(ke)以(yi)清(qing)晰(xi)準(zhun)確(que)的(de)測(ce)試(shi)出(chu)開(kai)關(guan)電(dian)源(yuan)的(de)穩(wen)定(ding)性(xing)和(he)響(xiang)應(ying)速(su)度(du),對(dui)電(dian)源(yuan)設(she)計(ji)有(you)很(hen)重(zhong)要(yao)的(de)意(yi)義(yi)。測(ce)試(shi)方(fang)法(fa)也(ye)相(xiang)對(dui)簡(jian)單(dan)。但(dan)是(shi)實(shi)際(ji)測(ce)試(shi)中(zhong),由(you)於(yu)開(kai)關(guan)電(dian)源(yuan)係(xi)統(tong)會(hui)產(chan)生(sheng)大(da)量(liang)的(de)諧(xie)波(bo),這(zhe)些(xie)諧(xie)波(bo)會(hui)嚴(yan)重(zhong)影(ying)響(xiang)最(zui)終(zhong)測(ce)試(shi)結(jie)果(guo),所(suo)以(yi)一(yi)般(ban)的(de)示(shi)波(bo)器(qi)是(shi)無(wu)法(fa)得(de)到(dao)比(bi)較(jiao)準(zhun)確(que)的(de)結(jie)果(guo)。而(er)ZDS4000示波器采用先進的FFT和FIR功能,將諧波的幹擾降低到最小,同時大大提高了環路曲線的分辨率和準確性。其效果不遜色與專業的電源環路測試儀。
文章來源於 ZLG立功科技一致遠電子
推薦閱讀:
特別推薦
- 噪聲中提取真值!瑞盟科技推出MSA2240電流檢測芯片賦能多元高端測量場景
- 10MHz高頻運行!氮矽科技發布集成驅動GaN芯片,助力電源能效再攀新高
- 失真度僅0.002%!力芯微推出超低內阻、超低失真4PST模擬開關
- 一“芯”雙電!聖邦微電子發布雙輸出電源芯片,簡化AFE與音頻設計
- 一機適配萬端:金升陽推出1200W可編程電源,賦能高端裝備製造
技術文章更多>>
- 一秒檢測,成本降至萬分之一,光引科技把幾十萬的台式光譜儀“搬”到了手腕上
- AI服務器電源機櫃Power Rack HVDC MW級測試方案
- 突破工藝邊界,奎芯科技LPDDR5X IP矽驗證通過,速率達9600Mbps
- 通過直接、準確、自動測量超低範圍的氯殘留來推動反滲透膜保護
- 從技術研發到規模量產:恩智浦第三代成像雷達平台,賦能下一代自動駕駛!
技術白皮書下載更多>>
- 車規與基於V2X的車輛協同主動避撞技術展望
- 數字隔離助力新能源汽車安全隔離的新挑戰
- 汽車模塊拋負載的解決方案
- 車用連接器的安全創新應用
- Melexis Actuators Business Unit
- Position / Current Sensors - Triaxis Hall
熱門搜索




