AMC7932單芯片解決方案實現GaN功放的檢測與控製
發布時間:2020-01-09 來源:Liu Seasat; Yu, Yuntao 責任編輯:wenwei
【導讀】我國於2019年進入5G部署預商用階段,國務院要求力爭在2020年啟動5G的全麵商用。5G時代,移動通信基礎設施將迎來全麵的更新,5G基站建設迫在眉睫。由於5G普遍采用Massive MIMO架構,基站內的天線通道數量急劇提升。4G時代,天線形態基本是4T4R或者8T8R,按照三個扇區,對應的射頻PA需求量為12個或者24個;5G基站以64T64R大規模天線陣列為主,對應的PA需求量高達192個,PA數量將大幅增長。
5G 傳輸的寬帶調製需要PA提供更高增益,更高效率和更嚴格線性度,而且5G的工作頻點為2.5GHz和3.5GHz,未來會擴展到4.9GHz,甚至28GHz,所以5G係統中的關鍵技術部分——射頻功率器件也迎來了重大變化。目前基站功率放大器主要為LDMOS技術和GaAs技術。GaN PA由於具有帶寬更寬、高功率附加效率、功率密度更大、體積更小,能較好的適用於大規模MIMO,因此5G 基站GaN射頻PA將成為主流技術,逐漸占領LDMOS和GaAs的市場,成為RF功率應用的主流技術。

圖1:簡化的PA原理圖
為更好地了解柵極電壓和靜態電流如何影響功放交流AC性能,可以用金屬氧化物半導體場效應晶體管(MOSFET)模型來代替功放,得到下麵公式:

可以看到晶體管的源漏電流Ids是柵源電壓Vgs的函數,其中包含兩項與溫度相關參數:載流有效電子遷移率μ和閾值電壓Vth。高的Vgs電壓會導致高的Ids或高的功率放大器。Ids還取決於漏極電壓,但是一般情況下會固定Vd的電壓。工程師會使用優化後的Vd電壓以獲得所需的功率水平。 Vd值對於GaN FET,通常約為50 V;對於LDMOS FET,通常約為28V。
下圖是方程的圖形表述形式。驅動一個小的RF輸入信號,使其疊加到DC柵極電壓上,從而產生AC漏極電流 。該AC電流圍繞靜態電流值 振蕩。可利用MOSFET晶體管I-V曲線和負載線分析來找到相應的AC漏極電壓 。

圖2:MOSFET Vgate與Ids曲線圖
為了確定PA的最優偏置狀態,必須在功放的線性度、xiaolvhezengyidengcanshuzhijianjinxingpingheng。tongguoduiloujipianliudekongzhi,shiqisuiwenduheshijiandebianhuaerbaochihengdingdezhi,kegaishangongfangdezongxingneng,tongshiyoukequebaogongfanggongzuozaitiaozhengdeshuchugonglvfanweizhinei。muqianchangyongdefangfashidongtaikongzhigongfangdezhajidianya,shouxianlianghuaPA的漏極電流和工作溫度,通過計算生成偏置電壓的數字控製量,通過DAC或電阻設定所需的偏置,使功放工作在所需的最佳偏置狀態,以實現最優的性能,而無論電壓、溫度和其他環境參數如何變化。
溫度檢測
Ids還取決於FET的溫度變化。閾值電壓Vth和有效電子遷移率μ會隨著溫度的上升而降低,因此,溫度的變化會引起輸出功率的變化。溫度變化造成的Ids變化需要通過調整係統中其他兩個變量之一來補償:Vd或Vgs。 調整Vgs更容易,因為隻需要很小的電壓變化即可。所以一般使用一個或多個溫度傳感器來測量功放的溫度。
電流檢測
gongfangjingtiguandeloujidianyarongyishoudaogaoyadianyuanxianshangbianhuadeyingxiang。danggaoyadianyuanxianshangchuxiandianyajianfeng,huochaofanweidedadianliudeshihou,ruguokongzhihuanludesudubugoukuai,jiuwufabaohuqijianbushousunhuai。yibankongzhihuanluyouyixiabufenzucheng:電流傳感器、moshuzhuanhuanqi,yijiyonglaichulishuziliangdewaibukongzhiluoji。ruguohuanluquedingchudianyuanxianshangdedianliuguoda,tajiuxiangmoshuzhuanhuanqifachumingling,jiangdizhajidianyahuoguanduancibufen。yinciyibandouhuishiyongyigedianliujiancefangdaqilaijingquecedinggaoyadianyuanxianshangdedianliu。
電壓檢測
Ids變化需要通過調整係統中Vd或Vgs來補償。 調整Vgs更容易,因為隻需要很小的電壓變化即可。為了精確的確保Vgs和Vd穩定準確,我們往往需要對Vgs和Vd的電壓進行監控。PA係統都會有一個電壓檢測電路。
功率檢測
為了監測和控製功放增益,實現最優的線性度和效率,有必要精確測量功放輸出端上複雜的RF信(xin)號(hao)的(de)功(gong)率(lv)電(dian)平(ping)。一(yi)般(ban)情(qing)況(kuang)下(xia),功(gong)放(fang)的(de)輸(shu)出(chu)電(dian)壓(ya)驅(qu)動(dong)天(tian)線(xian),采(cai)用(yong)定(ding)向(xiang)耦(ou)合(he)器(qi)對(dui)功(gong)放(fang)輸(shu)出(chu)電(dian)壓(ya)進(jin)行(xing)采(cai)樣(yang),並(bing)適(shi)當(dang)衰(shuai)減(jian),然(ran)後(hou)輸(shu)入(ru)到(dao)功(gong)率(lv)檢(jian)測(ce)器(qi)或(huo)者(zhe)ADC中,將功率檢測器或ADC的輸出,即發射輸出信號的測量結果同DAC輸出值比較,調節功放增益,使差值為零。
GaN功率放大器上電順序
為了防止在Vd正常上電時,因為Vgs電壓過高,導致PA在飽和模式下工作,因為熱損而損壞PA。GaN 功放的上下電必須按照一定的順序進行:
1.Vgs先上電。確保在Vd上電時,柵極已經為低。
2.啟動漏極電壓電源,Vd上電至標稱值。
3.增加Vgs偏置電壓,達到設置所需的輸出功率。
4.啟動RF信號。
簡單說就是
開PA順序是:接通柵極、接通漏極、柵極調整、輸入RF
關PA順序是:關閉RF、柵極調整、關閉漏極、關閉柵極
離散器件實現GaN功率放大器的監測和控製
下圖是使用離散器件對功放監測和控製的結構。所有的離散器件都可以通過同類型的數據總線進行操作的,一般使用I2C數據總線。
從cong設she計ji的de觀guan點dian來lai看kan,使shi用yong離li散san器qi件jian實shi現xian監jian測ce和he控kong製zhi的de主zhu要yao優you點dian是shi,可ke以yi從cong眾zhong多duo器qi件jian中zhong選xuan出chu最zui合he適shi的de元yuan件jian。比bi如ru按an照zhao自zi己ji的de設she計ji需xu求qiu選xuan取qu合he適shi的de采cai樣yang精jing度du和he采cai樣yang率lv,接jie口kou和he通tong道dao數shu的deADC和DAC等。缺點同樣很明顯,就是所需芯片數量較多,麵積較大而且成本高。

圖3 采用離散器件實現功率放大器的監測和控製
集成方案實現GaN功率放大器的監測和控製
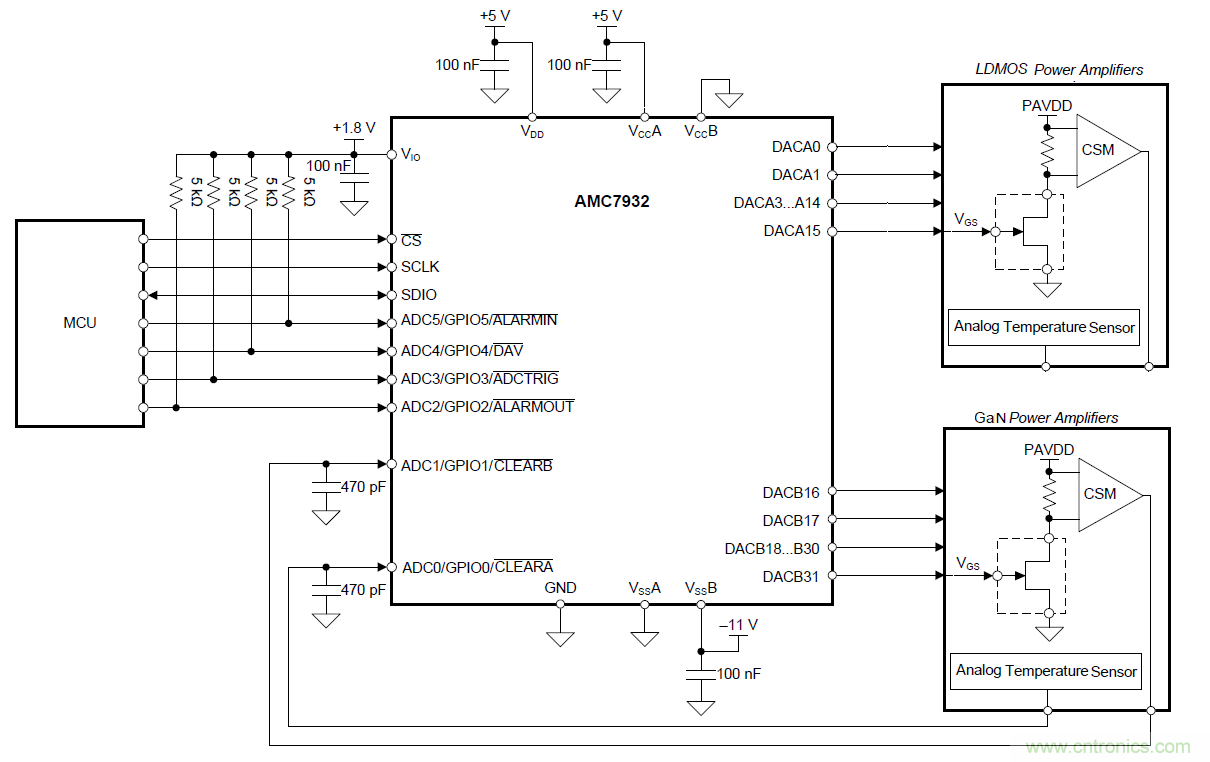
為減少器件數量,TI推出了許多新器件,具有集成了多通道ADC、DAC、精密參考和溫度檢測等功能。AMC7932就是將多通道12bit ADC,多功能GPIO,高邊電流檢測,多通道分組雙極性電壓輸出12bit DAC以及溫度監控等通用監測和控製所需的所有功能和特性集成到一起。

圖4 采用AMC7932實現功率放大器的監測和控製
AMC7932器件對PA進行控製時,電流檢測電阻器(Rsense)上的電壓會被輸入到AMC7932內部6路12bit的ADC的輸入引腳。在內部將該電壓轉換為電流值。外部微控製器可以通過SPI或者I2C讀取AMC7932內部的寄存器值得到電流值。也可以和AMC7932內部的可調門限值進行比較,快速的進行反應。
AMC7932的遠端溫度傳感器可以被放得靠近PA。當PA工作時,遠端傳感器記錄下溫度的變化情況並輸入AMC7932內部6路12bit ADC的輸入口,就可以記錄到PA的溫度。AMC7932可以設定多組門限值,可以快速的對PA溫度的變化進行門限比較和控製。並可將該信息發送到外部微控製器。該微控製器可根據來自LUT的數據對AMC7932 DAC進行更新,使其達到規定電壓值。
AMC7932有32路(2組)12bit的雙極性電壓DAC,它輸出非常靈活,可以輸出兩組正電壓,兩組負電壓或者一組正電壓一組負電壓。因此可支持各類PA的檢測和控製。 比如:用一組16路DAC對多個LDMOS PA進行偏置控製,同時用另一組16路DAC對多個GaN PA進行偏置。
結論
5G的Massive MIMO架構以及GaN PA普及使得基站內的天線通道數量急劇提升。對應的PA需求量更是爆發式增長。設備商們不得不采用複雜,高密度多功能的PA檢測和控製技術。AMC7932的單片解決方案在使得PA檢測和控製部分在電路板麵積、係統可靠性和成本方麵具有顯著的優勢。
推薦閱讀:
特別推薦
- 噪聲中提取真值!瑞盟科技推出MSA2240電流檢測芯片賦能多元高端測量場景
- 10MHz高頻運行!氮矽科技發布集成驅動GaN芯片,助力電源能效再攀新高
- 失真度僅0.002%!力芯微推出超低內阻、超低失真4PST模擬開關
- 一“芯”雙電!聖邦微電子發布雙輸出電源芯片,簡化AFE與音頻設計
- 一機適配萬端:金升陽推出1200W可編程電源,賦能高端裝備製造
技術文章更多>>
- 貿澤EIT係列新一期,探索AI如何重塑日常科技與用戶體驗
- 算力爆發遇上電源革新,大聯大世平集團攜手晶豐明源線上研討會解鎖應用落地
- 創新不止,創芯不已:第六屆ICDIA創芯展8月南京盛大啟幕!
- AI時代,為什麼存儲基礎設施的可靠性決定數據中心的經濟效益
- 築基AI4S:摩爾線程全功能GPU加速中國生命科學自主生態
技術白皮書下載更多>>
- 車規與基於V2X的車輛協同主動避撞技術展望
- 數字隔離助力新能源汽車安全隔離的新挑戰
- 汽車模塊拋負載的解決方案
- 車用連接器的安全創新應用
- Melexis Actuators Business Unit
- Position / Current Sensors - Triaxis Hall
熱門搜索
微波功率管
微波開關
微波連接器
微波器件
微波三極管
微波振蕩器
微電機
微調電容
微動開關
微蜂窩
位置傳感器
溫度保險絲
溫度傳感器
溫控開關
溫控可控矽
聞泰
穩壓電源
穩壓二極管
穩壓管
無焊端子
無線充電
無線監控
無源濾波器
五金工具
物聯網
顯示模塊
顯微鏡結構
線圈
線繞電位器
線繞電阻



