更持久耐用的電動摩托車16S-17S鋰離子電池組
發布時間:2020-04-30 責任編輯:wenwei
【導讀】隨(sui)著(zhe)快(kuai)遞(di)服(fu)務(wu)需(xu)求(qiu)的(de)快(kuai)速(su)增(zeng)長(chang),電(dian)動(dong)摩(mo)托(tuo)車(che)因(yin)其(qi)電(dian)池(chi)容(rong)量(liang)大(da)於(yu)電(dian)動(dong)自(zi)行(xing)車(che)和(he)電(dian)動(dong)踏(ta)板(ban)車(che)的(de)優(you)勢(shi)而(er)變(bian)得(de)越(yue)來(lai)越(yue)受(shou)歡(huan)迎(ying)。容(rong)量(liang)越(yue)大(da),行(xing)駛(shi)時(shi)間(jian)就(jiu)越(yue)長(chang),這(zhe)有(you)助(zhu)於(yu)節(jie)省(sheng)時(shi)間(jian),並(bing)實(shi)現(xian)更(geng)長(chang)距(ju)離(li)的(de)遞(di)送(song)。
電動摩托車電池組有多個電壓平台,其中最普遍的是60V,它在一個電池組中需要16S或者17S鋰離子電池。
實現更長的運行時間需要解決三個設計難題:
● 高精度電池電壓采樣以提高電池容量計算精度。
● 電池電壓平衡。
● 低係統電流損耗,特別是在待機模式下。
低電流損耗16S-17S電池組參考設計可以幫助解決以上提到的設計難題。它使用BQ76940電池監控器用於電池組低15串電池電壓采樣監控,使用一個雙通道通用運算放大器LM2904B監控高兩串電池電壓。通過外部金屬氧化物半導體場效應晶體管(MOSFET)實現更大的電池均衡電流。電池組參考設計的框圖如圖1所示。

圖1:16S-17S電池組框圖
高精度電池電壓采樣
BQ76940直接監控低15串電池,因此低15串電池電壓精度直接由BQ76940決定。在25°C時從3.2 V到4.6 V的典型電壓采樣精度為±15 mV。必要時,可以通過額外校準進一步提高其電壓采樣精度。圖2所示的分立電路決定了兩個上部電池的精度。

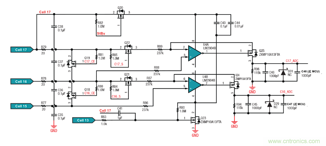
圖2:兩個上部電池的分立電路圖
以17串電池為例。當Q25在線性模式下工作時,LM2904B的一個通道與P溝道MOSFET Q25、R89和R96一起作為負反饋電路工作。放大器的負相輸入電壓等於正相輸入電壓,即16串電池的電壓。因此第17串單節電池電壓加在R89兩端產生的電流流過Q25和R96並返回參考地,第16串單節電池采樣與此類似。
通過使用模數轉換器(ADC)測量ADC_16和ADC_17電壓,可以監控第16串和第17串單節電池電壓。考慮到R89、R96、R87、R94和ADC參考的容差,需要兩點校準以獲得更高的精度。圖3顯示了兩點校準的過程。

圖3:兩點校準過程
我在實驗室測試了校準後的第16串和第17串電池電壓精度;結果如圖4所示。精度達到±2mV。

圖4:16串和17串電池電壓精度(25°C時)
電池均衡
由於第16串和第17串電池由分立電路監控,而下部15個電池由BQ76940監控,因此必須考慮對電池均衡的影響。
圖5顯示了主要的電流路徑。紅色表示通用運算放大器的電源路徑,綠色表示第17串電池的電壓采樣路徑,灰色表示第16串電池的感測路徑。通用運算放大器的供電電流由整個電池組提供並流回參考地,因此是對整個電池組放電,並不會導致不均衡。第17串電池的電壓采樣路徑也是從整個電池組流回參考地,因此也不會導致不均衡。但是第16串電池的電壓采樣路徑從低16串電池流回參考地,這將導致第17串和低16串電池之間出現電壓不均衡。這種不均衡隻有在檢測第16串電池電壓時才會出現。
若要減少不均衡的影響,可以在不檢測第16串電池的時候關閉Q21,並在計算不均衡影響時考慮Q21控製電路電流。
根據此處的分析,並假設電壓采樣周期為250ms,則此參考設計的不平衡電流應小於0.1 µA。

圖5:分立電路電流路徑圖
低係統待機消耗
在先前撰寫的文章“踏板動力解決方案:為電動自行車和電動摩托車提供耐久性更好的13S、48V鋰離子電池組”,我解釋了如何用LM5164和(he)係(xi)統(tong)級(ji)設(she)計(ji)來(lai)降(jiang)低(di)待(dai)機(ji)模(mo)式(shi)下(xia)的(de)係(xi)統(tong)級(ji)電(dian)流(liu)消(xiao)耗(hao)。現(xian)在(zai),我(wo)想(xiang)簡(jian)單(dan)地(di)討(tao)論(lun)一(yi)下(xia)如(ru)何(he)降(jiang)低(di)待(dai)機(ji)模(mo)式(shi)下(xia)分(fen)立(li)電(dian)路(lu)的(de)電(dian)流(liu)消(xiao)耗(hao)。待(dai)機(ji)模(mo)式(shi)下(xia)既(ji)不(bu)充(chong)電(dian)也(ye)不(bu)放(fang)電(dian)。電(dian)池(chi)電(dian)壓(ya)感(gan)應(ying)起(qi)到(dao)保(bao)護(hu)作(zuo)用(yong),通(tong)常(chang)可(ke)以(yi)通(tong)過(guo)增(zeng)加(jia)空(kong)閑(xian)時(shi)間(jian)來(lai)降(jiang)低(di)頻(pin)率(lv)。為(wei)了(le)減(jian)少(shao)待(dai)機(ji)模(mo)式(shi)下(xia)的(de)功(gong)耗(hao),您(nin)可(ke)以(yi)在(zai)不(bu)需(xu)要(yao)感(gan)測(ce)電(dian)壓(ya)的(de)情(qing)況(kuang)下(xia)關(guan)閉(bi)電(dian)路(lu)。
圖2中的解決方案使用P通道MOSFET Q20將電源切換到LM2904B,並由微控製器控製。為了進一步降低電流,我增加了Q22和Q21,用來切斷電池電壓傳感線路,從而節省更多的能量。假設電壓感應周期為250 ms,空閑時間為250 ms,則待機時的平均電流消耗將相當低。圖2所示的解決方案中的典型電流小於1 µA。
結論
總的來說,該參考設計提供了一個具有成本競爭力的電池組解決方案,覆蓋高達17S的電池,是電動摩托車的理想選擇。該設計通過以下方式實現更長的運行時間:
● 提高電池電壓采樣精度。
● 減少待機模式下的電流消耗。
● 消除不均衡影響。
這種設計也適用於需要16S/48-V磷酸鋰離子電池組的電信備用電池組。
推薦閱讀:
特別推薦
- 噪聲中提取真值!瑞盟科技推出MSA2240電流檢測芯片賦能多元高端測量場景
- 10MHz高頻運行!氮矽科技發布集成驅動GaN芯片,助力電源能效再攀新高
- 失真度僅0.002%!力芯微推出超低內阻、超低失真4PST模擬開關
- 一“芯”雙電!聖邦微電子發布雙輸出電源芯片,簡化AFE與音頻設計
- 一機適配萬端:金升陽推出1200W可編程電源,賦能高端裝備製造
技術文章更多>>
- 從機械執行到智能互動:移遠Q-Robotbox助力具身智能加速落地
- 品英Pickering將亮相2026航空電子國際論壇,展示航電與電池測試前沿方案
- 模擬芯片設計師的噩夢:晶體管差1毫伏就廢了,溫度升1度特性全飄
- 3A大電流僅需3x1.6mm?意法半導體DCP3603重新定義電源設計
- 芯科科技Tech Talks與藍牙亞洲大會聯動,線上線下賦能物聯網創新
技術白皮書下載更多>>
- 車規與基於V2X的車輛協同主動避撞技術展望
- 數字隔離助力新能源汽車安全隔離的新挑戰
- 汽車模塊拋負載的解決方案
- 車用連接器的安全創新應用
- Melexis Actuators Business Unit
- Position / Current Sensors - Triaxis Hall
熱門搜索



