輕鬆實現家庭自動化:從叮當門鈴到物聯網門鈴
發布時間:2020-11-03 責任編輯:wenwei
【導讀】我(wo)們(men)的(de)機(ji)電(dian)式(shi)叮(ding)當(dang)門(men)鈴(ling)的(de)按(an)鈕(niu)已(yi)在(zai)很(hen)多(duo)年(nian)前(qian)被(bei)具(ju)有(you)多(duo)個(ge)鈴(ling)聲(sheng)的(de)無(wu)線(xian)門(men)鍾(zhong)琴(qin)取(qu)代(dai)。它(ta)帶(dai)有(you)兩(liang)個(ge)遠(yuan)程(cheng)站(zhan),大(da)大(da)增(zeng)加(jia)了(le)門(men)鈴(ling)的(de)範(fan)圍(wei)。不(bu)幸(xing)的(de)是(shi),所(suo)有(you)東(dong)西(xi)都(dou)由(you)電(dian)池(chi)供(gong)電(dian),當(dang)電(dian)池(chi)耗(hao)盡(jin)時(shi),鍾(zhong)琴(qin)變(bian)得(de)不(bu)可(ke)靠(kao)。而(er)且(qie),由(you)於(yu)訪(fang)客(ke)按(an)下(xia)按(an)鈕(niu)時(shi)聽(ting)不(bu)到(dao)任(ren)何(he)聲(sheng)音(yin),因(yin)此(ci)也(ye)容(rong)易(yi)使(shi)訪(fang)客(ke)感(gan)到(dao)困(kun)惑(huo)。在(zai)我(wo)們(men)家(jia)門(men)口(kou),郵(you)遞(di)員(yuan)總(zong)是(shi)響(xiang)兩(liang)次(ci)。
dangwozuijinkaishichangshijiatingzidonghuashi,zheshiyigegengxinmenlingbingjiangqijichengdaoxitongzhongdehaojihui。weilebimianzouxian,woxuanzelemenlinghejiatingzidonghuakongzhiqizhijiandeWi-Fi連接。
舊的鍾聲本身及其連接線(包括電源)都保留在原位。事實證明,這很實用,因為該鍾聲在內部提供了足夠的空間,以適合家用無線門鈴接口並為其供電。
我不想拋棄正在工作的無線門鍾琴,而是決定將其按鈕用於新連接的門鈴。這樣,我最終得到了三代Wi-Fi連接的門鈴/鍾琴,它可以播放幾種數字鈴聲中的一種,並在向雲發送通知的同時生成機械的叮當聲(或執行其他一些有用的操作)操作),請參見圖1。

圖1:如何將基本的門鈴變成複雜的連接門鈴係統。
建立門鈴界麵
對於Wi-Fi門鈴接口,我選擇了一個基於ESP8266的NodeMCU板(圖2),因為它具有我想使用的模擬輸入(請參見下文)。

圖2:NodeMCU模塊在其模擬輸入上具有一個分壓器,該分壓器將輸入電壓除以3.2。
而且,它不需要USB到串行轉換器,因此,除了烙鐵外,該項目不需要任何專用工具。
rushangsuoshu,wuxianmenzhongqindeanniushiyongxianyoudejiudianxianlianjiedaomenlingjiekou。yinweianniuzaiwaibubingqiebaoluzaiyuanjianwai,suoyiwoyongchuanliandianzu,lvbodianrongqiheqianweierjiguanbaohulelianjie。
由12伏(AC)供電時,門鈴的螺線管大約需要1安培的電流。對於鍾琴的微小觸覺按鈕(這種觸點通常最多隻能處理50 mA左右),這實在太多了,但是通過繼電器或功率晶體管就可以完成。我使用了一個很小的5伏繼電器,該繼電器由MCU通過晶體管控製,周圍擺著。
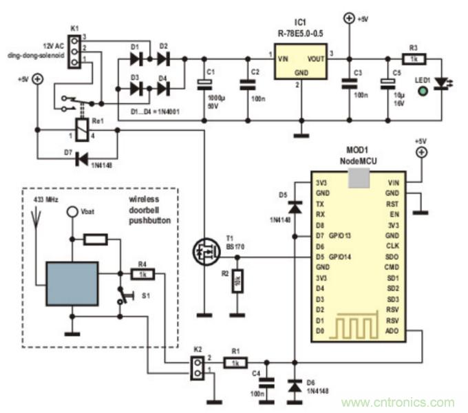
完整的原理圖如圖3所示。

圖3:門鈴接口需要幹淨的電源。連接到按鈕的銷需要一些保護,因為按鈕位於按鈕暴露在外部的位置。
監控電池電壓
zhongqinanniudedianxianzhijielianjiedaoanniushangladianzudelengduan。zheyiweizhedangbuanxiaanniushi,dianxianhuichengzaianzhuangzaianniuwaikeneidedianchidianya。yinci,wobujinjiangdaoxianlianjiedaoMCU的GPIO引(yin)腳(jiao),而(er)且(qie)還(hai)連(lian)接(jie)到(dao)其(qi)模(mo)擬(ni)輸(shu)入(ru)。這(zhe)使(shi)家(jia)庭(ting)助(zhu)理(li)可(ke)以(yi)隨(sui)時(shi)注(zhu)意(yi)無(wu)線(xian)門(men)鈴(ling)的(de)電(dian)池(chi)電(dian)量(liang)以(yi)及(ji)中(zhong)繼(ji)門(men)鈴(ling)鈴(ling)聲(sheng)消(xiao)息(xi)。這(zhe)是(shi)可(ke)行(xing)的(de),因(yin)為(wei)鍾(zhong)琴(qin)的(de)無(wu)線(xian)範(fan)圍(wei)與(yu)電(dian)池(chi)電(dian)壓(ya)成(cheng)正(zheng)比(bi)。當(dang)電(dian)壓(ya)太(tai)低(di)時(shi),將(jiang)無(wu)法(fa)再(zai)訪(fang)問(wen)遠(yuan)程(cheng)站(zhan),並(bing)且(qie)係(xi)統(tong)變(bian)得(de)不(bu)可(ke)靠(kao)。
注意,當然可以使用模擬輸入來檢測按鈕的按下以及監視電池電量,但這會使固件複雜化。通過添加否則留下的GPIO引腳,這種複雜性消失了。
電源供應
電源需要引起注意,因為舊的蜂鳴器隻有12伏變壓器,而繼電器和NodeMCU板則需要5伏直流電。
蜂feng鳴ming器qi的de螺luo線xian管guan對dui於yu變bian壓ya器qi來lai說shuo是shi很hen重zhong的de負fu載zai,並bing且qie在zai激ji活huo時shi會hui使shi變bian壓ya器qi的de輸shu出chu電dian壓ya下xia降jiang。一yi個ge大da的de儲chu能neng電dian容rong器qi可ke以yi濾lv除chu螺luo線xian管guan引yin起qi的de驟zhou降jiang。沒mei有you它ta,NodeMCU模塊將在每次按下按鈕時重新啟動。
5伏調節器是與7805兼容的小型開關模式調節器,有助於避免散熱問題。
還添加了電源指示燈,因為NodeMCU板上沒有一個電源指示燈,事實證明它很實用。
通過將門鈴接口電路分布在兩個原型板上(一個用於電源,另一個用於其餘),我設法將其全部緊緊地安裝在舊報時的外殼內(圖4)。

圖4:門鈴接口構建在兩個板上,使其適合舊的門鈴。
如果你按照本文中介紹的步驟操作,那麼你現在將擁有一個可以連接Wi-Fi的門鈴在家庭助理中自動化。您可以使它做更多(有用的)事情,而不是點亮LED,這將由你自己決定。本文介紹了入門的基本原理,現在您可以根據自己的需要來改進和改進它們。
推薦閱讀:
特別推薦
- 噪聲中提取真值!瑞盟科技推出MSA2240電流檢測芯片賦能多元高端測量場景
- 10MHz高頻運行!氮矽科技發布集成驅動GaN芯片,助力電源能效再攀新高
- 失真度僅0.002%!力芯微推出超低內阻、超低失真4PST模擬開關
- 一“芯”雙電!聖邦微電子發布雙輸出電源芯片,簡化AFE與音頻設計
- 一機適配萬端:金升陽推出1200W可編程電源,賦能高端裝備製造
技術文章更多>>
- 突破工藝邊界,奎芯科技LPDDR5X IP矽驗證通過,速率達9600Mbps
- 通過直接、準確、自動測量超低範圍的氯殘留來推動反滲透膜保護
- 從技術研發到規模量產:恩智浦第三代成像雷達平台,賦能下一代自動駕駛!
- 從機械執行到智能互動:移遠Q-Robotbox助力具身智能加速落地
- 品英Pickering將亮相2026航空電子國際論壇,展示航電與電池測試前沿方案
技術白皮書下載更多>>
- 車規與基於V2X的車輛協同主動避撞技術展望
- 數字隔離助力新能源汽車安全隔離的新挑戰
- 汽車模塊拋負載的解決方案
- 車用連接器的安全創新應用
- Melexis Actuators Business Unit
- Position / Current Sensors - Triaxis Hall
熱門搜索
按鈕開關
白色家電
保護器件
保險絲管
北鬥定位
北高智
貝能科技
背板連接器
背光器件
編碼器型號
便攜產品
便攜醫療
變容二極管
變壓器
檳城電子
並網
撥動開關
玻璃釉電容
剝線機
薄膜電容
薄膜電阻
薄膜開關
捕魚器
步進電機
測力傳感器
測試測量
測試設備
拆解
場效應管
超霸科技




