有刷電機驅動器的功耗計算方法(1)
發布時間:2021-07-02 責任編輯:wenwei
【導讀】曾有人問,是否可以用下麵的公式計算電機驅動器IC的功耗。乍一看貌似沒問題,但實際上是不正確的。“IC電路電流×電源電壓”雖然不錯,但“流過電機的電流×電源電壓”中卻含有電機的功耗,因此,正確的做法是應先求出電機驅動器IC的輸出功耗,再加上IC電路的功耗。
本文將探討電機驅動器IC的功耗。
曾有人問,是否可以用下麵的公式計算電機驅動器IC的功耗。
(IC電路電流+流過電機的電流)×電源電壓
乍一看貌似沒問題,但實際上是不正確的。“IC電路電流×電源電壓”雖然不錯,但“流過電機的電流×電源電壓”中卻含有電機的功耗,因此,正確的做法是應先求出電機驅動器IC的輸出功耗,再加上IC電路的功耗。
輸出功耗通過“損耗電壓×輸出電流”來計算。後續會介紹在電機驅動器IC輸出段的H橋電路中的計算方法,在這裏為了便於理解,給出了線性穩壓器IC的功耗計算公式作為簡單示例。
線性穩壓器IC的功耗=自身功耗(Vin×Iin)+輸入輸出電壓差(Vin-Vout)×輸出電流(IO)
在該公式中,Iin是技術規格書中被稱為“Icc”或“Iq”等的電流,是從Vin引腳流到IC內部的輸出穩壓控製電路並被消耗的電流。下一項“輸入輸出電壓差×輸出電流”是輸出損耗(消耗)功率。
例如,在運算放大器IC的輸出電流未達到毫安級別的情況下,即使通過“電源電壓×電源電流”來計算,也不會對其誤差產生很大的影響,但對於電源IC或電機驅動器IC這類需要供應較大輸出電流的IC來說,如果按照“電源電壓×輸出電流”來計算,則會產生很大誤差。
這樣的說明雖然貌似有些繞彎,但是電機驅動器IC的功耗計算也是相同的思路。
有刷電機驅動器的功耗計算方法
下麵將以有刷電機驅動器IC為例來說明功耗計算公式。有刷電機驅動器IC的典型驅動方法包括恒壓驅動和PWM驅動,因此先來介紹恒壓驅動。
①恒壓驅動時的功耗計算
恒壓驅動的情況下,有刷電機驅動器IC的功耗Pc基本上可以通過以下公式求得:
Pc=小信號部電路電流×電源電壓+流過電機的電流×(高邊輸出間的電壓+低邊輸出間的電壓)
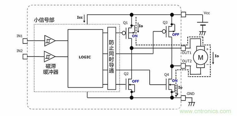
下圖是表示功耗發生在哪部分以及功耗的產生機製示意圖。

標為“小信號部”的部分是有刷電機驅動器IC的控製電路,設這部分的電路電流為Icc、電源電壓為Vcc、流過電機的電流為IO。此外,Q1~Q4的MOSFET在輸出段的H橋電路中。
小信號部電路的功耗可以簡單地通過Icc×Vcc來計算。
H橋部分是高邊Q1和低邊Q4導通,IO從Vcc經由Q1流向電機,並經由Q4流向GND。需要求此時的H橋的功耗(損耗)。MOSFET的導通狀態可以等效地視為電阻器,其阻值為MOSFET的導通電阻Ron。假設高邊Q1的導通電阻為RonH、低邊Q4的導通電阻為RonL,則各輸出之間的電壓可用以下公式來表示。
高邊輸出間的電壓VH=IO×RonH
低邊輸出間的電壓VL=IO×RonL
由此,即可通過以下公式來計算功耗Pc。
Pc=Icc×Vcc+Io×(VH+VL)=Icc×Vcc+IO2×(RonH+RonL)
雖然測量實際VH和VL的方法很實用,但是由於MOSFET的Ron已在技術規格書中給出,因此使用最大值來計算即可預估最差的情況。
未完待續
免責聲明:本文為轉載文章,轉載此文目的在於傳遞更多信息,版權歸原作者所有。本文所用視頻、圖片、文字如涉及作品版權問題,請聯係小編進行處理。
推薦閱讀:
特別推薦
- 噪聲中提取真值!瑞盟科技推出MSA2240電流檢測芯片賦能多元高端測量場景
- 10MHz高頻運行!氮矽科技發布集成驅動GaN芯片,助力電源能效再攀新高
- 失真度僅0.002%!力芯微推出超低內阻、超低失真4PST模擬開關
- 一“芯”雙電!聖邦微電子發布雙輸出電源芯片,簡化AFE與音頻設計
- 一機適配萬端:金升陽推出1200W可編程電源,賦能高端裝備製造
技術文章更多>>
- 一秒檢測,成本降至萬分之一,光引科技把幾十萬的台式光譜儀“搬”到了手腕上
- AI服務器電源機櫃Power Rack HVDC MW級測試方案
- 突破工藝邊界,奎芯科技LPDDR5X IP矽驗證通過,速率達9600Mbps
- 通過直接、準確、自動測量超低範圍的氯殘留來推動反滲透膜保護
- 從技術研發到規模量產:恩智浦第三代成像雷達平台,賦能下一代自動駕駛!
技術白皮書下載更多>>
- 車規與基於V2X的車輛協同主動避撞技術展望
- 數字隔離助力新能源汽車安全隔離的新挑戰
- 汽車模塊拋負載的解決方案
- 車用連接器的安全創新應用
- Melexis Actuators Business Unit
- Position / Current Sensors - Triaxis Hall
熱門搜索




