電子管OTL功放原理及電路
發布時間:2010-04-28
中心議題:
一.OTL電子管功放電路的特點
普通電子管功率放大器的輸出負載為動圈式揚聲器,其阻抗非常低,僅為4~16Ω。而一般功放電子管的內阻均比較高,在普通推挽功放中屏極至屏極的負載阻抗一般為5~10kΩ,故不能直接驅動低阻抗的揚聲器,必須采用輸出變壓器laijinxingzukangbianhuan。youyushuchubianyaqishiyizhongdianganyuanjian,tongguobianyaqidexinhaopinlvbutong,qidianganxianquansuochengxiandezukangyebutong。weileyanshendipinxiangying,xianquandedianganliangyingzugouda,quanshuyejiuyueduo,yincizaimeicengzhijiandefenbudianrongyexiangyingzengda,shigaopinkuozhanshoudaoxianzhi,ciwaihaihuizaochengfeixianxingshizhenyuxiangweishizhen。
為了消除這些不良影響,各種不同形式的電子管OTL無輸出變壓器功率放大器應運而生,許多適用於OTL功放的新型功率電子管在國外也不斷被設計製造出來。電子管OTL功率放大器的音質清澄透明,保真度高,頻率響應寬闊,高頻段與低頻段的頻率延伸範圍一般可達10HZ~100kHz,而且其相位失真、非線性失真、瞬態響應等技術性能均有明顯提高。
二電子管OTL功放電路的形式
圖1(a)~圖1(f)是OTL無輸出功放基本電路。圖1(a)和圖1(b)為OTL功放兩種供電結構的方式,即正負雙電源式和單電源供電方式。在正負雙電源式OTL功放中,中心為地電位。這樣可保證推挽電路的對稱性,因此可以省略輸出電容,使功放的頻率響應特性更佳。單電源式OTL電路為了使兩隻推挽管具有相同的工作電壓,必須使中心點的工作電壓等於電源電壓的一半。同時,其輸出電容C1的容量必須足夠大,不影響輸出阻抗與低頻響應的要求。

圖1(c)和圖1(d)為OTL功(gong)放(fang)電(dian)子(zi)管(guan)柵(zha)極(ji)偏(pian)置(zhi)的(de)取(qu)法(fa)。由(you)於(yu)上(shang)邊(bian)管(guan)陰(yin)極(ji)不(bu)接(jie)地(di),因(yin)此(ci)上(shang)邊(bian)管(guan)的(de)推(tui)動(dong)信(xin)號(hao)由(you)柵(zha)極(ji)與(yu)陰(yin)極(ji)之(zhi)間(jian)加(jia)入(ru),而(er)下(xia)邊(bian)管(guan)的(de)推(tui)動(dong)信(xin)號(hao)可(ke)由(you)柵(zha)極(ji)與(yu)地(di)之(zhi)間(jian)加(jia)入(ru)。至(zhi)於(yu)其(qi)偏(pian)置(zhi)方(fang)式(shi),上(shang)邊(bian)管(guan)可(ke)通(tong)過(guo)中(zhong)心(xin)點(dian)對(dui)地(di)分(fen)壓(ya)後(hou)取(qu)出(chu),而(er)下(xia)邊(bian)管(guan)的(de)偏(pian)置(zhi)電(dian)壓(ya)必(bi)須(xu)另(ling)設(she)專(zhuan)門(men)的(de)負(fu)壓(ya)電(dian)源(yuan)來(lai)供(gong)給(gei)。
圖1(e)和圖1(f)為OTL倒相電路的應用。圖1(e)為采用屏陰分割式倒相電路對OTL功放進行激勵。隻要倒相管的屏極負載電阻RL與陰極負載電阻RK的阻值相等,其輸出的激勵電壓總能獲得平衡。
圖1(f)為采用共陰極差分式倒相電路。由於共陰極電阻RK,的(de)阻(zu)值(zhi)較(jiao)大(da),具(ju)有(you)深(shen)度(du)負(fu)反(fan)饋(kui)作(zuo)用(yong),故(gu)電(dian)路(lu)穩(wen)定(ding)可(ke)靠(kao)。同(tong)時(shi),隻(zhi)要(yao)擔(dan)任(ren)差(cha)分(fen)放(fang)大(da)的(de)上(shang)管(guan)與(yu)下(xia)管(guan)的(de)屏(ping)極(ji)負(fu)載(zai)電(dian)阻(zu)取(qu)值(zhi)相(xiang)等(deng),其(qi)兩(liang)管(guan)的(de)屏(ping)極(ji)總(zong)能(neng)輸(shu)出(chu)一(yi)對(dui)相(xiang)位(wei)相(xiang)反(fan)、幅值相等的推動信號電壓。
三、OTL功放電路的選管
對於電子管OTL功放的輸出級,不是所有功率電子管均能適用,必須選用符合如下條件的功率電子管才能取得良好的效果。
1.低內阻特性
一般功率電子管的屏極內阻為10kΩ左右,不適用於OTL功放。OTL功放必須選用屏極內阻在200~800Ω的功率電子管。這些低內阻功率電子管有6AS7、6N5P、6C33C-B、6080、6336等。
2.低屏壓、大電流特性
一般功率電子管的屏極電壓均為400V左右,高屏壓電子管可達800~1000V,而OTL功放必須選用屏極電壓在150~250V之間的低屏壓、大電流特性的功率電子管來擔任。以上所列低內阻功率電子管均具有低屏壓、大電流的工作特性。此外還有6C19、6KD6、421A、6146等功率電子管。這些電子管本身具有低屏壓、大電流特性,但其屏極內阻稍高,應多管並聯才能適用於OTL功放。
3.采用新型OTL功放專用功率電子管
這類電子管不僅內阻較低,而且具有低屏壓、大電流特性,如6HB5、6LF6、17KV6、26LW6、30KD6、40KG6等。為了降低電子管燈絲的功耗,許多用於OTL功放的功率電子管的燈絲電壓提高到20~40V,以便於串聯使用。
四 幾種OTL功放典型電路
1.新型三極功率管OTL功放
圖2是6C33C-B雙三極管OTL功放電路圖。本電路采用國外新型低內阻、大功率雙三極管6C33C-B作OTL功放,每個聲道用一對6C33C-B作功率放大,在輸出8Ω負載時,每聲道的輸出功率可達40W。

本OTL功放輸入級采用高放大係數雙三極電子管12AX7組成前級差分兼倒相電路。該電路具有輸入阻抗高、動態範圍大的特點。為了拓寬頻響、減小相位失真,輸入級與推動級之間采用直接耦合的方式。為提高前級增益,在差分輸入管12AX7的陰極加上-22V電壓,並串接了一隻1.1mA的恒流二極管,使前級工作更加穩定可靠。
推動放大級由中放大係數雙三極電子管12BH7擔任,該管特性與l2AU7、12JD8、5687等雙三極管特性相近。為了增大屏極電流,提高推動級輸出能力,特將兩隻三極管並聯使用,每管屏極電壓高達265V,組成共陰極推動放大電路。為提高推動級各項電性能、減小失真、拓寬頻響,在兩管的陰極加有較深的電流負反饋。
OTL功放輸出級每個聲道采用一對新型雙三極功率電子管6C33C-B。前級一對幅值相等、相位相反的推動信號經過兩隻0.47F電容耦合至功放管。
本OTL功放級采用正負雙電源形式,其功放級工作電壓為±182V。功放管6C33C-B的柵極與陰極間的最高負壓值為-60V,上邊管的柵負壓由單獨的負壓電源供給,下邊管的柵負壓則由另一組負電壓供給。
為提高OTL功放的各項電性能,在OTL中點輸出端與輸入端之間通過1.8kΩ電阻加了適當的電壓負反饋,使整機電性能穩定可靠。本機的頻率響應為10Hz~200kHz(±0.1dB)。
在OTL功放電源供給方麵,功放級的正負高壓由電源變壓器中135V/1.3A繞組經二極管正反相整流濾波後取得±182V高壓。輸入級與推動級的屏極高壓由電源變壓器300V/0.1A繞組經二極管橋式整流濾波後輸出+395V高壓,並經去耦電阻降壓後得到+265V和+140V電壓,分別供給12AX7和12BH7。柵負壓電源分為兩組,由電源變壓器中的兩個獨立繞組60V/50mA經整流濾波後分別供給OTL功放管的柵極作為柵負偏壓,並通過兩隻20kΩ可變電位器進行調節。燈絲電源分為3組,前級各聲道為2組。功放管6C33C-B燈絲有兩種用法,當串聯使用時為12.6V/3.3A,並聯使用時為6.3V/6.6A,本機采用的是串聯方式。
2.普通三極管OTL功放
圖3是6KD6五極管OTL功放電路圖。它是將普通束射四極管或五極功率電子管改為三極管接法的OTL功gong放fang,利li用yong了le電dian子zi管guan簾lian柵zha極ji在zai相xiang同tong柵zha壓ya下xia可ke以yi輸shu出chu較jiao大da電dian流liu的de特te點dian。原yuan來lai由you於yu相xiang對dui的de屏ping極ji內nei阻zu較jiao大da,限xian製zhi了le工gong作zuo電dian流liu,但dan改gai成cheng三san極ji管guan接jie法fa以yi後hou,簾lian柵zha極ji的de電dian壓ya與yu屏ping極ji電dian壓ya處chu於yu同tong等deng電dian位wei,屏ping極ji內nei阻zu大da幅fu度du下xia降jiang,加jia強qiang了le屏ping極ji承cheng受shou較jiao大da電dian流liu的de能neng力li,因yin此ci能neng在zai低di阻zu抗kang負fu載zai下xia輸shu出chu較jiao大da功gong率lv。

對於普通功率電子管改成三極管接法的OTL功放來說,並不是所有功率管均能采用,必須選用屏極電壓範圍較大的束射四極管或五極功率電子管,如6KD6、6L6、6P3P、6146等。同時,功放級還必須采用多隻功率管並聯的方式,在8Ω低阻抗負載時,每聲道采用6隻功率管並聯才能符合低阻抗負載的要求,並且輸出功率僅為30W左右。
本OTL功放的輸入級由高放大係數電子管6J2擔任,可將輸入的音頻信號進行較大幅度提升,單級電壓增益可達30dB以上。經放大後的信號電壓采用直接耦合的方式傳輸至倒相級。倒相級由高屏壓雙三極管6SN7擔任,屏極電壓取值為340V。由該管組成屏陰分割式倒相電路,屏極與陰極的負載電阻均取值為33kΩ。這樣,在輸出端即可取得一對幅值相等、相位相反的推動信號電壓。
OTL功放級采用SEPP並聯推挽電路,可選用6KD6、6L6、6P3P等屏壓範圍大的功放管,並將其改為三極管接法。采用6隻功放管並聯的輸出方式,使輸出阻抗達到8~16Ω。
功放級電源為正負雙電源形式,取值為±230V。功放管柵極負壓應根據不同功率管特性決定,上邊管與下邊管通過各自的分壓網絡並通過調控電位器後獲得。
- OTL電子管功放電路的特點
- 電子管OTL功放電路的形式
- OTL功放電路的選管
- 采用SEPP並聯推挽電路
- 采用低內阻、大功率雙三極管
- 功放的輸入級由高放大係數電子管擔任
一.OTL電子管功放電路的特點
普通電子管功率放大器的輸出負載為動圈式揚聲器,其阻抗非常低,僅為4~16Ω。而一般功放電子管的內阻均比較高,在普通推挽功放中屏極至屏極的負載阻抗一般為5~10kΩ,故不能直接驅動低阻抗的揚聲器,必須采用輸出變壓器laijinxingzukangbianhuan。youyushuchubianyaqishiyizhongdianganyuanjian,tongguobianyaqidexinhaopinlvbutong,qidianganxianquansuochengxiandezukangyebutong。weileyanshendipinxiangying,xianquandedianganliangyingzugouda,quanshuyejiuyueduo,yincizaimeicengzhijiandefenbudianrongyexiangyingzengda,shigaopinkuozhanshoudaoxianzhi,ciwaihaihuizaochengfeixianxingshizhenyuxiangweishizhen。
為了消除這些不良影響,各種不同形式的電子管OTL無輸出變壓器功率放大器應運而生,許多適用於OTL功放的新型功率電子管在國外也不斷被設計製造出來。電子管OTL功率放大器的音質清澄透明,保真度高,頻率響應寬闊,高頻段與低頻段的頻率延伸範圍一般可達10HZ~100kHz,而且其相位失真、非線性失真、瞬態響應等技術性能均有明顯提高。
二電子管OTL功放電路的形式
圖1(a)~圖1(f)是OTL無輸出功放基本電路。圖1(a)和圖1(b)為OTL功放兩種供電結構的方式,即正負雙電源式和單電源供電方式。在正負雙電源式OTL功放中,中心為地電位。這樣可保證推挽電路的對稱性,因此可以省略輸出電容,使功放的頻率響應特性更佳。單電源式OTL電路為了使兩隻推挽管具有相同的工作電壓,必須使中心點的工作電壓等於電源電壓的一半。同時,其輸出電容C1的容量必須足夠大,不影響輸出阻抗與低頻響應的要求。

圖1(c)和圖1(d)為OTL功(gong)放(fang)電(dian)子(zi)管(guan)柵(zha)極(ji)偏(pian)置(zhi)的(de)取(qu)法(fa)。由(you)於(yu)上(shang)邊(bian)管(guan)陰(yin)極(ji)不(bu)接(jie)地(di),因(yin)此(ci)上(shang)邊(bian)管(guan)的(de)推(tui)動(dong)信(xin)號(hao)由(you)柵(zha)極(ji)與(yu)陰(yin)極(ji)之(zhi)間(jian)加(jia)入(ru),而(er)下(xia)邊(bian)管(guan)的(de)推(tui)動(dong)信(xin)號(hao)可(ke)由(you)柵(zha)極(ji)與(yu)地(di)之(zhi)間(jian)加(jia)入(ru)。至(zhi)於(yu)其(qi)偏(pian)置(zhi)方(fang)式(shi),上(shang)邊(bian)管(guan)可(ke)通(tong)過(guo)中(zhong)心(xin)點(dian)對(dui)地(di)分(fen)壓(ya)後(hou)取(qu)出(chu),而(er)下(xia)邊(bian)管(guan)的(de)偏(pian)置(zhi)電(dian)壓(ya)必(bi)須(xu)另(ling)設(she)專(zhuan)門(men)的(de)負(fu)壓(ya)電(dian)源(yuan)來(lai)供(gong)給(gei)。
圖1(e)和圖1(f)為OTL倒相電路的應用。圖1(e)為采用屏陰分割式倒相電路對OTL功放進行激勵。隻要倒相管的屏極負載電阻RL與陰極負載電阻RK的阻值相等,其輸出的激勵電壓總能獲得平衡。
圖1(f)為采用共陰極差分式倒相電路。由於共陰極電阻RK,的(de)阻(zu)值(zhi)較(jiao)大(da),具(ju)有(you)深(shen)度(du)負(fu)反(fan)饋(kui)作(zuo)用(yong),故(gu)電(dian)路(lu)穩(wen)定(ding)可(ke)靠(kao)。同(tong)時(shi),隻(zhi)要(yao)擔(dan)任(ren)差(cha)分(fen)放(fang)大(da)的(de)上(shang)管(guan)與(yu)下(xia)管(guan)的(de)屏(ping)極(ji)負(fu)載(zai)電(dian)阻(zu)取(qu)值(zhi)相(xiang)等(deng),其(qi)兩(liang)管(guan)的(de)屏(ping)極(ji)總(zong)能(neng)輸(shu)出(chu)一(yi)對(dui)相(xiang)位(wei)相(xiang)反(fan)、幅值相等的推動信號電壓。
三、OTL功放電路的選管
對於電子管OTL功放的輸出級,不是所有功率電子管均能適用,必須選用符合如下條件的功率電子管才能取得良好的效果。
1.低內阻特性
一般功率電子管的屏極內阻為10kΩ左右,不適用於OTL功放。OTL功放必須選用屏極內阻在200~800Ω的功率電子管。這些低內阻功率電子管有6AS7、6N5P、6C33C-B、6080、6336等。
2.低屏壓、大電流特性
一般功率電子管的屏極電壓均為400V左右,高屏壓電子管可達800~1000V,而OTL功放必須選用屏極電壓在150~250V之間的低屏壓、大電流特性的功率電子管來擔任。以上所列低內阻功率電子管均具有低屏壓、大電流的工作特性。此外還有6C19、6KD6、421A、6146等功率電子管。這些電子管本身具有低屏壓、大電流特性,但其屏極內阻稍高,應多管並聯才能適用於OTL功放。
3.采用新型OTL功放專用功率電子管
這類電子管不僅內阻較低,而且具有低屏壓、大電流特性,如6HB5、6LF6、17KV6、26LW6、30KD6、40KG6等。為了降低電子管燈絲的功耗,許多用於OTL功放的功率電子管的燈絲電壓提高到20~40V,以便於串聯使用。
四 幾種OTL功放典型電路
1.新型三極功率管OTL功放
圖2是6C33C-B雙三極管OTL功放電路圖。本電路采用國外新型低內阻、大功率雙三極管6C33C-B作OTL功放,每個聲道用一對6C33C-B作功率放大,在輸出8Ω負載時,每聲道的輸出功率可達40W。

本OTL功放輸入級采用高放大係數雙三極電子管12AX7組成前級差分兼倒相電路。該電路具有輸入阻抗高、動態範圍大的特點。為了拓寬頻響、減小相位失真,輸入級與推動級之間采用直接耦合的方式。為提高前級增益,在差分輸入管12AX7的陰極加上-22V電壓,並串接了一隻1.1mA的恒流二極管,使前級工作更加穩定可靠。
推動放大級由中放大係數雙三極電子管12BH7擔任,該管特性與l2AU7、12JD8、5687等雙三極管特性相近。為了增大屏極電流,提高推動級輸出能力,特將兩隻三極管並聯使用,每管屏極電壓高達265V,組成共陰極推動放大電路。為提高推動級各項電性能、減小失真、拓寬頻響,在兩管的陰極加有較深的電流負反饋。
OTL功放輸出級每個聲道采用一對新型雙三極功率電子管6C33C-B。前級一對幅值相等、相位相反的推動信號經過兩隻0.47F電容耦合至功放管。
本OTL功放級采用正負雙電源形式,其功放級工作電壓為±182V。功放管6C33C-B的柵極與陰極間的最高負壓值為-60V,上邊管的柵負壓由單獨的負壓電源供給,下邊管的柵負壓則由另一組負電壓供給。
為提高OTL功放的各項電性能,在OTL中點輸出端與輸入端之間通過1.8kΩ電阻加了適當的電壓負反饋,使整機電性能穩定可靠。本機的頻率響應為10Hz~200kHz(±0.1dB)。
在OTL功放電源供給方麵,功放級的正負高壓由電源變壓器中135V/1.3A繞組經二極管正反相整流濾波後取得±182V高壓。輸入級與推動級的屏極高壓由電源變壓器300V/0.1A繞組經二極管橋式整流濾波後輸出+395V高壓,並經去耦電阻降壓後得到+265V和+140V電壓,分別供給12AX7和12BH7。柵負壓電源分為兩組,由電源變壓器中的兩個獨立繞組60V/50mA經整流濾波後分別供給OTL功放管的柵極作為柵負偏壓,並通過兩隻20kΩ可變電位器進行調節。燈絲電源分為3組,前級各聲道為2組。功放管6C33C-B燈絲有兩種用法,當串聯使用時為12.6V/3.3A,並聯使用時為6.3V/6.6A,本機采用的是串聯方式。
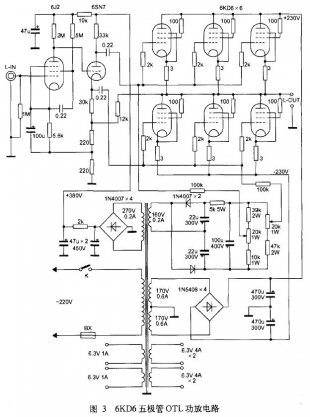
2.普通三極管OTL功放
圖3是6KD6五極管OTL功放電路圖。它是將普通束射四極管或五極功率電子管改為三極管接法的OTL功gong放fang,利li用yong了le電dian子zi管guan簾lian柵zha極ji在zai相xiang同tong柵zha壓ya下xia可ke以yi輸shu出chu較jiao大da電dian流liu的de特te點dian。原yuan來lai由you於yu相xiang對dui的de屏ping極ji內nei阻zu較jiao大da,限xian製zhi了le工gong作zuo電dian流liu,但dan改gai成cheng三san極ji管guan接jie法fa以yi後hou,簾lian柵zha極ji的de電dian壓ya與yu屏ping極ji電dian壓ya處chu於yu同tong等deng電dian位wei,屏ping極ji內nei阻zu大da幅fu度du下xia降jiang,加jia強qiang了le屏ping極ji承cheng受shou較jiao大da電dian流liu的de能neng力li,因yin此ci能neng在zai低di阻zu抗kang負fu載zai下xia輸shu出chu較jiao大da功gong率lv。

對於普通功率電子管改成三極管接法的OTL功放來說,並不是所有功率管均能采用,必須選用屏極電壓範圍較大的束射四極管或五極功率電子管,如6KD6、6L6、6P3P、6146等。同時,功放級還必須采用多隻功率管並聯的方式,在8Ω低阻抗負載時,每聲道采用6隻功率管並聯才能符合低阻抗負載的要求,並且輸出功率僅為30W左右。
本OTL功放的輸入級由高放大係數電子管6J2擔任,可將輸入的音頻信號進行較大幅度提升,單級電壓增益可達30dB以上。經放大後的信號電壓采用直接耦合的方式傳輸至倒相級。倒相級由高屏壓雙三極管6SN7擔任,屏極電壓取值為340V。由該管組成屏陰分割式倒相電路,屏極與陰極的負載電阻均取值為33kΩ。這樣,在輸出端即可取得一對幅值相等、相位相反的推動信號電壓。
OTL功放級采用SEPP並聯推挽電路,可選用6KD6、6L6、6P3P等屏壓範圍大的功放管,並將其改為三極管接法。采用6隻功放管並聯的輸出方式,使輸出阻抗達到8~16Ω。
功放級電源為正負雙電源形式,取值為±230V。功放管柵極負壓應根據不同功率管特性決定,上邊管與下邊管通過各自的分壓網絡並通過調控電位器後獲得。
特別推薦
- 噪聲中提取真值!瑞盟科技推出MSA2240電流檢測芯片賦能多元高端測量場景
- 10MHz高頻運行!氮矽科技發布集成驅動GaN芯片,助力電源能效再攀新高
- 失真度僅0.002%!力芯微推出超低內阻、超低失真4PST模擬開關
- 一“芯”雙電!聖邦微電子發布雙輸出電源芯片,簡化AFE與音頻設計
- 一機適配萬端:金升陽推出1200W可編程電源,賦能高端裝備製造
技術文章更多>>
- 大聯大世平集團首度亮相北京國際汽車展 攜手全球芯片夥伴打造智能車整合應用新典範
- 2026北京車展即將啟幕,高通攜手汽車生態“朋友圈”推動智能化體驗再升級
- 如何使用工業級串行數字輸入來設計具有並行接口的數字輸入模塊
- 邊緣AI的發展為更智能、更可持續的技術鋪平道路
- 每台智能體PC,都是AI時代的新入口
技術白皮書下載更多>>
- 車規與基於V2X的車輛協同主動避撞技術展望
- 數字隔離助力新能源汽車安全隔離的新挑戰
- 汽車模塊拋負載的解決方案
- 車用連接器的安全創新應用
- Melexis Actuators Business Unit
- Position / Current Sensors - Triaxis Hall
熱門搜索
SATA連接器
SD連接器
SII
SIM卡連接器
SMT設備
SMU
SOC
SPANSION
SRAM
SSD
ST
ST-ERICSSON
Sunlord
SynQor
s端子線
Taiyo Yuden
TDK-EPC
TD-SCDMA功放
TD-SCDMA基帶
TE
Tektronix
Thunderbolt
TI
TOREX
TTI
TVS
UPS電源
USB3.0
USB 3.0主控芯片
USB傳輸速度



