新的寬帶隙半導體技術提高了功率轉換效率
發布時間:2022-10-08 責任編輯:lina
【導讀】如果詢問任何功率電子器件設計師他們追求什麼,轉換效率通常都會名列前茅。高效率不僅能節能,還有附帶好處,即打造更小、更輕、更(geng)便(bian)宜(yi)的(de)產(chan)品(pin),而(er)釋(shi)放(fang)的(de)空(kong)間(jian)還(hai)可(ke)用(yong)於(yu)提(ti)高(gao)可(ke)靠(kao)性(xing)和(he)增(zeng)加(jia)功(gong)能(neng)。實(shi)際(ji)上(shang)有(you)些(xie)應(ying)用(yong)受(shou)益(yi)匪(fei)淺(qian),如(ru)電(dian)動(dong)車(che),它(ta)的(de)單(dan)次(ci)充(chong)電(dian)行(xing)駛(shi)裏(li)程(cheng)會(hui)有(you)所(suo)提(ti)高(gao),還(hai)有(you)數(shu)據(ju)中(zhong)心(xin),其(qi)中(zhong)的(de)電(dian)子(zi)器(qi)件(jian)和(he)必(bi)要(yao)空(kong)調(tiao)的(de)能(neng)耗(hao)是(shi)一(yi)大(da)問(wen)題(ti),目(mu)前(qian)占(zhan)全(quan)球(qiu)能(neng)源(yuan)需(xu)求(qiu)的(de)1%以上。
如果詢問任何功率電子器件設計師他們追求什麼,轉換效率通常都會名列前茅。高效率不僅能節能,還有附帶好處,即打造更小、更輕、更(geng)便(bian)宜(yi)的(de)產(chan)品(pin),而(er)釋(shi)放(fang)的(de)空(kong)間(jian)還(hai)可(ke)用(yong)於(yu)提(ti)高(gao)可(ke)靠(kao)性(xing)和(he)增(zeng)加(jia)功(gong)能(neng)。實(shi)際(ji)上(shang)有(you)些(xie)應(ying)用(yong)受(shou)益(yi)匪(fei)淺(qian),如(ru)電(dian)動(dong)車(che),它(ta)的(de)單(dan)次(ci)充(chong)電(dian)行(xing)駛(shi)裏(li)程(cheng)會(hui)有(you)所(suo)提(ti)高(gao),還(hai)有(you)數(shu)據(ju)中(zhong)心(xin),其(qi)中(zhong)的(de)電(dian)子(zi)器(qi)件(jian)和(he)必(bi)要(yao)空(kong)調(tiao)的(de)能(neng)耗(hao)是(shi)一(yi)大(da)問(wen)題(ti),目(mu)前(qian)占(zhan)全(quan)球(qiu)能(neng)源(yuan)需(xu)求(qiu)的(de)1%以上。
功率轉換效率提高了電動車的可行性
電動車是車輪上的數據中心,具有工業規模的電動機控製(圖1),它的可行性取決於牽引逆變器和充電電路的效率。效率每提高一個百分點都能促進散熱需求降低、重量減輕、單次充電行駛裏程增加和成本降低,這構成了一個良性循環。

圖1:典型的電動車功率轉換元件
鋰離子電池是電動車的心髒所在,它可以是48V,用於輕度混合動力,也可以達到500-800V,實shi現xian完wan全quan電dian動dong。電dian動dong車che中zhong有you車che載zai交jiao直zhi流liu充chong電dian器qi,它ta通tong常chang雙shuang向xiang導dao電dian,可ke以yi將jiang多duo餘yu的de能neng量liang返fan回hui到dao電dian網wang中zhong賺zhuan錢qian,還hai有you多duo種zhong輔fu助zhu直zhi流liu轉zhuan換huan器qi,用yong於yu為wei保bao障zhang安an全quan舒shu適shi的de設she備bei供gong電dian,當dang然ran也ye少shao不bu了le牽qian引yin逆ni變bian器qi,它ta也ye有you雙shuang向xiang電dian流liu,可ke利li用yong刹sha車che或huo慣guan性xing滑hua行xing中zhong的de再zai生sheng能neng量liang。
電動車功率轉換中的半導體開關壓倒性地決定了損耗,而在牽引逆變器中,IGBT可能是個好選擇,盡管IGBT隻能在低頻下實現高效開關。然而以前,這並不是一個大問題,因為交流電動機可以在10kHz或huo更geng低di頻pin率lv的de驅qu動dong下xia充chong分fen運yun行xing。不bu過guo,提ti高gao頻pin率lv能neng帶dai來lai一yi些xie好hao處chu,能neng讓rang電dian動dong機ji控kong製zhi更geng加jia順shun暢chang,能neng實shi現xian更geng符fu合he正zheng弦xian波bo的de驅qu動dong,從cong而er降jiang低di鐵tie損sun和he電dian動dong機ji磨mo損sun。接jie近jin恒heng定ding的de飽bao和he電dian壓ya可ke以yi讓rangIGBT保持低導電損耗,但是寬帶隙開關,尤其是碳化矽(SiC),異軍突起,其導通損耗極低,因而現具有強大的競爭力,還能隨意並聯,進一步降低損耗。FET和MOSFET等SiC器件還滿足雙向電流要求,因為在配置成開關或同步整流器後,它們可以向任意方向導電。IGBT則不能反向導電,需要一個損耗不菲的並聯二極管才能實現此功能。
隨(sui)著(zhe)功(gong)率(lv)要(yao)求(qiu)的(de)提(ti)高(gao),電(dian)動(dong)車(che)充(chong)電(dian)器(qi)和(he)輔(fu)助(zhu)直(zhi)流(liu)轉(zhuan)換(huan)器(qi)也(ye)逐(zhu)漸(jian)被(bei)納(na)入(ru)能(neng)耗(hao)計(ji)算(suan)範(fan)疇(chou)中(zhong),而(er)它(ta)們(men)能(neng)直(zhi)接(jie)從(cong)使(shi)用(yong)小(xiao)磁(ci)性(xing)元(yuan)件(jian)實(shi)現(xian)的(de)更(geng)高(gao)頻(pin)率(lv)開(kai)關(guan)中(zhong)獲(huo)益(yi)。一(yi)直(zhi)以(yi)來(lai),開(kai)關(guan)都(dou)使(shi)用(yong)矽(gui)超(chao)結(jie)MOSFET,但是寬帶隙器件有著更高的邊沿速率並能降低導通電阻,現可實現有用的效率增益。
新的功率轉換拓撲結構能盡量提高數據中心的效率
雖然數據中心對能量的需求前所未有地多,但是高效功率轉換器和配電方案的推出使得該需求從2010年到2018年實際上僅增加了約6%,而同期的互聯網流量增加了10倍,存儲量增加了20倍。
在無橋圖騰柱PFC級(TPPFC)和諧振移相全橋與“LLC”直流轉換器等高效拓撲結構的幫助下,數據中心的交直流轉換器現在基本都能達到“80+鈦金”標準,即在230V交流電和50%負載下,能效至少達到96%。這些電路傳統上采用矽MOSFETkaiguanshixian,xianzaizeyincaiyongkuandaixiqijianerhuoyi,zhexieqijiandedaodiansunhaohedongtaisunhaodoujiaodi。shishishang,youyucunzaitierjiguanfanxianghuifusunhao,zaigaopinhedagonglvxiacaiyongguiMOSFET實現TPPFC布置是不可行的。采用SiC或氮化镓(GaN)則可以解決這個問題。
數據中心使用的配電方案也有所改進,以提升效率(圖2)。交直流轉換器帶來的“中間總線”用於在更高電壓(通常為385V直流電)下傳輸電力,然後電力會被隔離,並轉換為48V,與備用電池一起實現更多的本地配電,之後電力流經隔離或非隔離的車載“負載點”轉換器,以進入最終轉換級。

圖2:數據中心配電布置
高效功率轉換拓撲結構
現代高效轉換拓撲結構都可以歸為衍生出“降壓”和“升壓”功能的兩個基本類別,在絕緣版本中則稱為“正激”和“反激”。它們都能在“硬”或“軟”(諧振)開關模式下運行,並具有至少一個開關和整流器,在極為負載的多電平電路中,每個拓撲結構也可能有數十個開關和整流器。
采用具有較低導通電阻的開關並用同步整流器替代二極管就能盡可能降低導電損耗,通常用MOSFET實現。理論上,通過並聯零件可以任意降低導電損耗。電壓/電流疊加、二極管反向恢複能量和器件電容充電/放電造成的開關損耗則比較難以控製,並會隨著頻率提高而提高,且成正比。這阻礙了矽MOSFET在非常高的頻率下的使用,在這種情況下,我們的目標是大幅減小磁性元件的體積。對於部分“零壓開關”(ZVS)或“零電流開關”(ZCS)拓撲結構而言,在諧振模式下運行是一種解決辦法,但是必須要小心確保在瞬態或過載條件下不會發生具有破壞性的高損耗“硬”開關。在這種情況下,寬帶隙器件可以憑借其無論如何都比矽低的動態損耗提供一些安全裕度。
實際上,部分轉換級必須采用“硬開關”,如上文提到的TTPFC,它在大功率和“連續導電”模式下運行,以將峰值電流和組件應力保持在合理範圍內。此時,寬帶隙器件的價值無法估量。
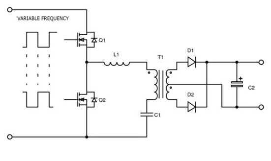
高效拓撲結構的示例——LLC轉換器
LLC轉換器(圖3)很好地詮釋了高效轉換器。“LLC”這個名稱得自構成諧振回路的一次電路中的兩個電感器和一個電容器。

圖3:LLC轉行器略圖
在變壓器T1中,L1是獨立的或受控的漏電感,第二個電感器是T1的一次側電感器。在反相和可變頻率下,Q1和Q2以50%dezhankongbiqudong,weihuilutigongfangboqudong。zaihuiludexiezhenpinlvxia,zukangjidi,huiyoujinkenengduodenengliangtongguobianyaqixingweichuandidaoshuchuduan。rubucaiyongxiezhen,dianganqihuodianrongdezukanghuijiaogao,chuanshudenengliangyejiaoshao。duiyuhengdingdeshuchufuzai,zheyiweizhekeyitongguogaibianqudongpinlvyouxiaokongzhishuchudianya。shijishang,shedingdemingyipinlvhuigaoyuxiezhenpinlv,zheranghuilu“電感十足”,以至於Q1和Q2douziranerrandichuxianlelingyakaiguan,shixianledisunhao。bianyaqiyiciceheercicedianliuchengzhengxianbo,yincishuchuerjiguanshixianlingdianliukaiguan。youyufashengduozhongxiezhen,LLC的控製非常複雜,但是它可以在非常高的頻率下運行。
損耗描述
很難說給定拓撲結構、頻率和負載範圍采用哪種開關技術最好,因而“品質因數”(FOM)會很有用。其中一個是RDS(ON).A,器(qi)件(jian)導(dao)通(tong)電(dian)阻(zu)與(yu)晶(jing)粒(li)麵(mian)積(ji)的(de)乘(cheng)積(ji)。它(ta)有(you)用(yong)地(di)表(biao)明(ming)了(le)給(gei)定(ding)晶(jing)粒(li)體(ti)積(ji)與(yu)導(dao)電(dian)損(sun)耗(hao)的(de)關(guan)係(xi),即(ji)始(shi)終(zhong)可(ke)以(yi)通(tong)過(guo)提(ti)高(gao)晶(jing)粒(li)體(ti)積(ji)降(jiang)低(di)導(dao)通(tong)電(dian)阻(zu),但(dan)是(shi)電(dian)容(rong)、開關損耗和成本也會隨之增加,而單晶圓的產量則會下降。性能表征RDS(ON).EOSS是另一個指標,結合了導電損耗和開關損耗,開關損耗是由器件輸出電容內存儲的能量造成的,該指標對“硬”開關拓撲結構十分重要。在Si-MOSFET中,EOSS可能很高並且可變,而在相同導通電阻和器件電壓級下,在SiC MOSFET中則較低,在SiC FET共源共柵結構中的值也較低。SiC FET是SiC JFET和Si-MOSFET的共源共柵結構。另一個重要參數是在開關中任何體二極管效應的反向恢複能量,它在硬開關條件下會造成顯著耗損。SiC MOSFET的一些值很低,但是增益會被抵消,因為二極管前向壓降高,如果因“換向”而在開關“死區”時間內導電,這會造成耗損增加。比較而言,SiC FET共源共柵結構的二極管恢複能量更低,前向壓降也低得多。GaN器件沒有恢複效應,通過溝道反向導電,但是在換向條件下壓降高,且壓降取決於柵極驅動電壓等級。
各種開關類型的溝道影響和反向導電損耗都可以用性能表征RDS(ON).Qrr來描述,而一個在高頻軟開關拓撲結構中表示性能的指標是性能表征RDS(ON).COSS(tr),其中的tr表示“與時間相關”。
比較開關技術
在高頻轉換器方麵,之前提到了矽超結MOSFET、SiC MOSFET、GaN HEMT單元和SiC FET共源共柵結構。表1中總結了在相同電壓和器件電流級下它們的性能表征的比較結果。

表1:在650V/20A等級下比較開關特征
從表中可以看出,與矽相比,SiC MOSFET和GaN具有損耗方麵的優勢,不過在上述示例中,它們的雪崩能量額定值和到殼的熱阻比較差。然而,UnitedSiC製造的SiC FETjuyougenghaohuoxiangtongdexingnengbiaozheng,zaisuoshudengjixia,daotongdianzuxianzhujiangdi,bingqieyouyuyinshaojiejinglilianjiefangshihejingyuanjianbojishu,daokederezuyehaodeduo。
SiC FET的另一個優勢是,與其他寬帶隙技術相比,它的柵極驅動很簡單。SiC MOSFET需要大約18V的柵極驅動才能實現全麵增強,與絕對最大值非常接近,而柵極閾值是可變的,受遲滯影響,並影響短路耐受性。GaN的柵極閾值電壓低,絕對最大值差不多低,因而必須小心驅動以免瞬態和短路造成電壓過應力,在存在高dV/d和di/dt波形時,電壓過應力非常危險。
在比較中,SiC FET可以使用標準矽MOSFET或IGBT柵極驅動在典型的0-12V電壓下驅動,且距離最大絕對值有很大的裕度。該閾值穩定,表明沒有遲滯,且柵極電壓不會影響固有的SiC FET短路耐受額定值。
UnitedSiC的“第四代”SiC FET現在的開關速度極快,以致於在需要控製邊沿速率以盡量減小過衝和EMI時,這可能會成為一個實際問題。然而,UnitedSiC已經表明簡單的低損耗緩衝電路是一個有效解決方案。一個新發展是采用自由JFET柵極的SiC FET共源共柵結構,它允許更好地控製開關速度,而將共源共柵的Si-MOSFET一同封裝則仍允許在啟動、關閉和故障條件下實現常關型運行。
結論
寬帶隙半導體技術為實現更高效的功率轉換打開了大門。UnitedSiC生產的SiC FET走在最前沿,各方麵的性能表征都十分出色。
免責聲明:本文為轉載文章,轉載此文目的在於傳遞更多信息,版權歸原作者所有。本文所用視頻、圖片、文字如涉及作品版權問題,請聯係小編進行處理。
推薦閱讀:
漲姿勢!常用的USB Type-C功率傳輸數據線也需要芯片級保護
如何設計便於部署的10BASE-T1L單對以太網狀態監測振動傳感器
- 噪聲中提取真值!瑞盟科技推出MSA2240電流檢測芯片賦能多元高端測量場景
- 10MHz高頻運行!氮矽科技發布集成驅動GaN芯片,助力電源能效再攀新高
- 失真度僅0.002%!力芯微推出超低內阻、超低失真4PST模擬開關
- 一“芯”雙電!聖邦微電子發布雙輸出電源芯片,簡化AFE與音頻設計
- 一機適配萬端:金升陽推出1200W可編程電源,賦能高端裝備製造
- 從機械執行到智能互動:移遠Q-Robotbox助力具身智能加速落地
- 品英Pickering將亮相2026航空電子國際論壇,展示航電與電池測試前沿方案
- 模擬芯片設計師的噩夢:晶體管差1毫伏就廢了,溫度升1度特性全飄
- 3A大電流僅需3x1.6mm?意法半導體DCP3603重新定義電源設計
- 芯科科技Tech Talks與藍牙亞洲大會聯動,線上線下賦能物聯網創新
- 車規與基於V2X的車輛協同主動避撞技術展望
- 數字隔離助力新能源汽車安全隔離的新挑戰
- 汽車模塊拋負載的解決方案
- 車用連接器的安全創新應用
- Melexis Actuators Business Unit
- Position / Current Sensors - Triaxis Hall



