善用可靠且性價比高的隔離技術來應對高電壓設計挑戰
發布時間:2022-10-17 來源:TI 責任編輯:lina
【導讀】本文將概述電隔離,解釋高壓係統的常用隔離方法,並展示德州儀器 (TI) 隔離集成電路 (IC) 如何幫助設計人員可靠地滿足隔離需求,同時縮小解決方案尺寸並降低成本。
內容概覽
本文將概述電隔離,解釋高壓係統的常用隔離方法,並展示德州儀器 (TI) 隔離集成電路 (IC) 如何幫助設計人員可靠地滿足隔離需求,同時縮小解決方案尺寸並降低成本。
1、什麼是電隔離?
電隔離引入了電氣隔板,可阻止電流在係統的兩個或多個器件之間流動。隔離信號和電源可保護人員和設備,並遵守行業和國際標準。
2、高電壓電隔離問題和方法
了解構建隔離柵時的主要考慮因素,例如額定電壓、間距尺寸、共模瞬態抗擾度 (CMTI) 和電磁幹擾(EMI)。
3、可靠地滿足隔離需求,同時縮小解決方案 尺寸並降低成本
得益於 TI 在電容和磁隔離、封裝開發和工藝技術方麵的進步,可以跨工業和汽車係統(例如電動汽車(EV)、電網基礎設施、工廠自動化和電機驅動器)的隔離柵安全可靠地提供電源和傳輸高速信號。
zairenhegaoyadianyuanxitongzhong,shouyaokaolvshixiangshibaohuweihurenyuanhezhongduanshebeiyonghu。diangelikeyijianggaodianyayuqitadidianyarenjijiemianduangelikailai,congertongshimanzuzhegeyouxianshixiang。diergeyouxianshixiangshiquedinggaodianyahedidianyadianluzhijiankeshixiananquankekaodeyunxing,lirudianyahedianliujiance、電源控製、數字通信和信號處理等。可靠的隔離技術、材料和 IC 使設計人員能夠滿足這一優先級。
什麼是電隔離?
電隔離分隔電氣係統,從而防止兩個器件之間產生直流電流和有害的交流電流,同時仍允許信號和電源傳輸。圖 1展示了兩個電隔離電路。

圖 1. 低到高電壓電信號隔離。
當 GND1 從 GND2 斷開時,I1 與 I2 實現電隔離。由於GND1 和 GND2 之間沒有共性,因此沒有通過隔離柵共享共同的直流接地電流。除了在不導通的情況下隔離共享的接地連接和信號通信,由於 GND2 可轉移到相對於 GND1的另一個浮動電勢,因此還可以使用電隔離進行電壓電平
轉換。
由於更多的雙向信號信息通過隔離柵進行通信,因此高電壓係統需要更多的隔離。圖 2 展示了以下示例:電源、高gao速su柵zha極ji驅qu動dong器qi信xin號hao和he數shu字zi通tong信xin信xin號hao都dou必bi須xu穿chuan過guo隔ge離li柵zha。許xu多duo模mo擬ni和he數shu字zi電dian路lu都dou有you特te定ding的de偏pian置zhi電dian壓ya要yao求qiu,數shu字zi信xin號hao和he電dian源yuan都dou必bi須xu穿chuan過guo隔ge離li柵zha。在zai同tong一yi係xi統tong中zhong,隔ge離li式shi高gao分fen辨bian率lv模mo數shu轉zhuan換huan器qi (ADC) 可能需要 3.3V,而隔離式柵極驅動器可能需要 +15V 和 –5V。這些要求不僅讓信號穿過隔離柵,還要穿過電源。

圖 2. 穿過隔離柵傳輸的信號類型。
如需詳細了解電隔離,請觀看什麼是電隔離?視頻。
高電壓電隔離問題
在係統中構建可靠的隔離柵時,需要考慮很多因素,包括隔離額定值、爬電距離和電氣間隙、CMTI 和 EMI。功能、基本和增強型隔離指的是分配給電氣係統的絕緣額定級別,如表 1 中所列。

表 1. 隔離等級。
功gong能neng隔ge離li指zhi的de是shi為wei係xi統tong分fen配pei極ji少shao隔ge離li,以yi便bian使shi係xi統tong能neng夠gou正zheng常chang運yun行xing,但dan不bu一yi定ding能neng防fang止zhi電dian擊ji。功gong能neng隔ge離li的de一yi個ge例li子zi是shi在zai給gei定ding電dian壓ya額e定ding值zhi下xia維wei持chi適shi當dang的de印yin刷shua電dian路lu板ban (PCB) 導體間
距。
基本隔離提供“足夠的”電擊防護,具有與最高係統級電壓同等的安全等級。
增(zeng)強(qiang)型(xing)隔(ge)離(li)是(shi)應(ying)用(yong)於(yu)高(gao)電(dian)壓(ya)係(xi)統(tong)的(de)最(zui)高(gao)商(shang)用(yong)等(deng)級(ji)。滿(man)足(zu)增(zeng)強(qiang)型(xing)隔(ge)離(li)要(yao)求(qiu)的(de)一(yi)種(zhong)方(fang)法(fa)是(shi)在(zai)隔(ge)離(li)柵(zha)上(shang)引(yin)入(ru)更(geng)遠(yuan)的(de)距(ju)離(li),使(shi)其(qi)能(neng)夠(gou)承(cheng)受(shou)更(geng)高(gao)的(de)電(dian)壓(ya)測(ce)試(shi)標(biao)準(zhun)和(he)更(geng)長(chang)的(de)額(e)定(ding)壽(shou)命(ming)。例(li)如(ru),在(zai)國(guo)際(ji)電(dian)工(gong)委(wei)員(yuan)會(hui) (IEC) 60747-17 和 IEC 607475-5中,與基本隔離相比,強製局部放電測試電壓 (VPD) 更高。如需詳細了解增強型隔離,請觀看什麼是增強型隔離?視頻。
若(ruo)要(yao)認(ren)證(zheng)高(gao)電(dian)壓(ya)係(xi)統(tong)是(shi)否(fou)符(fu)合(he)增(zeng)強(qiang)型(xing)隔(ge)離(li)要(yao)求(qiu),首(shou)先(xian)需(xu)要(yao)選(xuan)擇(ze)符(fu)合(he)由(you)各(ge)個(ge)委(wei)員(yuan)會(hui)定(ding)義(yi)的(de)安(an)全(quan)和(he)認(ren)證(zheng)測(ce)試(shi)協(xie)議(yi)的(de)隔(ge)離(li)器(qi)。美(mei)國(guo)保(bao)險(xian)商(shang)實(shi)驗(yan)室(shi) (UL) 是美國的一家全球安全認證實驗室,但不同的國家/地區要求遵守其當地或區域係統標準。因此,打算在全球使用的隔離器必須符合各種國際安全標準。
表 2 總結了數字(電容和磁性)隔離器和光耦合器的 IEC
標準要求。

表 2. 適用於電容隔離器和磁隔離器及光耦合器的 IEC 標準。隔離器有幾個重要參數。例如,爬電距離和間隙距離是穿過隔離柵的兩根導電引線間的最短距離。如圖 3 中所示,爬電距離是在穿過 IC 封裝表麵的鄰接導體之間測得的最短距離,而間隙距離在空氣中測得。

圖 3. 穿過表麵的爬電距離 (a) 和在空氣中穿過隔離器封裝的間隙。
封裝技術在實現更高的爬電距離和間隙距離測量值方麵起著重要的作用,可為工程師提供不同的選項。高質量模塑化合物、寬kuan體ti封feng裝zhuang和he更geng高gao的de增zeng強qiang型xing隔ge離li等deng級ji相xiang輔fu相xiang成cheng,因yin為wei更geng高gao的de隔ge離li等deng級ji需xu要yao更geng寬kuan的de封feng裝zhuang和he更geng好hao的de模mo塑su化hua合he物wu,以yi便bian封feng裝zhuang不bu會hui引yin發fa擊ji穿chuan和he電dian弧hu。
另一個參數是 CMTI,它指明了隔離器在高速瞬變情況下可靠運作的能力,以千伏/微秒或伏/納秒為單位。寬帶隙半導體的普及導致出現更高瞬變電壓 (dV/dt) 的邊沿速率,使得 CMTI 的測量對於監測隔離器的恢複性至關重要。高性能隔離器的 CMTI 額定值很容易達到 100V/ns,許多CMTI 測試的結果都超過 200V/ns。使用低 CMTI 隔離器在高 dV/dt 環境中預期會出現信號完整性問題,例如脈衝抖動、失真、運行不穩定或丟失脈衝信息。IC 級和係統級的隔離考量是類似的。我們通常要在更小的IC 封裝尺寸、更高的集成度、熱管理和符合認證標準與降低 EMI 和實現更高效率的需求之間進行權衡取舍。選擇旨在滿足 IC 級的所有這些需求的隔離型組件,有助於無縫過渡到係統級別的完全增強型合規性。
隔離方法
因為 IC 可以阻斷直流和低頻交流電流,而允許電源、模擬信號或高速數字信號通過隔離柵,因此它們是用於在現代高電壓係統中實現隔離的基本構建塊。圖 4 展示了三種常用的半導體技術:光學(光耦合器)、電場信號傳輸(電容式)和磁場耦合(變壓器)。TI 隔離 IC 使用先進的電容隔離技術和專有平麵變壓器。TI 利用其封裝開發、隔離和製成技術,實現高集成、高性能和高可靠性。

圖 4. 半導體隔離技術:光耦合器 (a);電容式 (b);變壓器 (c)。
每種技術都依賴一種或多種半導體絕緣材料(例如表 3 中列出的材料)來達到所需的隔離性能水平。更高電介質強度的材料對於在給定距離,會有更好的隔離電壓效果。

表 3. 半導體絕緣材料。
光學隔離
光耦合器是指在模擬和數字信號隔離應用中使用的 IC。它們的工作原理是,通過空氣、環氧樹脂或模塑化合物等電介質絕緣材料,將 LED 光源傳輸到光晶體管。從表 3 中可以看出,這些材料具有極低的電介質強度,因此需要更多的物理分隔來實現更高級別的隔離。TI 的產品係列目前不包括光隔離產品。
盡管發光二極管光子是已知超快的電磁能量傳輸介質,但LED 開關速度、正(zheng)向(xiang)偏(pian)置(zhi)要(yao)求(qiu)和(he)驅(qu)動(dong)電(dian)路(lu)將(jiang)其(qi)信(xin)號(hao)速(su)率(lv)限(xian)製(zhi)在(zai)每(mei)秒(miao)幾(ji)兆(zhao)位(wei)以(yi)下(xia)。此(ci)外(wai),光(guang)傳(chuan)輸(shu)效(xiao)率(lv)無(wu)法(fa)傳(chuan)輸(shu)足(zu)夠(gou)的(de)功(gong)率(lv)以(yi)有(you)效(xiao)用(yong)作(zuo)電(dian)源(yuan),因(yin)此(ci)通(tong)常(chang)光(guang)耦(ou)合(he)器(qi)僅(jin)用(yong)於(yu)傳(chuan)輸(shu)數(shu)據(ju)。
光耦合器封裝內的 LED qudongdianluhefangdaqidengzuhegongnengyouzhuyushixiangenggaodeshujusulv,danchengbengenggao。shuruzhishuchudianliuchuanshubishiguangouheqizengyideliangdu,huisuizheshijiandetuiyierbianhuahetuihua。shejirenyuanhuitongguochaoezhidingsuoxudepianzhidianliulaibuchangzhezhonglaohuaxiaoying。yinci,yudianronghecigeliqixiangbi,guangouheqiwangwangjuyougenggaodegonghao。
電容隔離
由於電容器天生就能阻斷直流信號,因此電容隔離技術基於穿過電介質的交流信號傳輸,使用開關鍵控、相移鍵控、基於邊沿的傳輸或其他類型的更高階調製等方案。圖5 展示了一對非常基本的調製器/解調器,使用差分信號通過串聯電容隔離柵。這些電容器可以發送數據和非常有限的功率。圖 5 顯示了用於構建隔離柵的兩個電容器,但根據產品設計的要求和所需的隔離額定值,一個電容器也可
能滿足應用要求。
串聯電容隔離器是多芯片模塊,包含發送器(左裸片)和接收器(右裸片)。如圖 6 所示,每個裸片都有一個專用電容器,用於提供高電壓隔離和電擊防護,同時滿足增強型隔離要求,相當於兩級基本隔離。

圖 5. 調製用於通過以電容方式形成的隔離柵傳輸信息。

圖 6. 電容隔離器示例。
可以在一個 IC 封裝中放置多個電容通道,任一側可以是發送器或接收器,從而實現雙向信號通信。電容隔離器具有低傳播延遲,可以在超過 150Mbps 的速率下傳輸數據,
並且與光耦合器相比消耗更少的偏置電流,但隔離邊界的各側仍需要單獨的偏置電源電壓。
TI 的電容隔離器使用 SiO2 電介質(參閱圖 7)構建,該電介質在表 3 中列出的材料中具有最高的電介質強度。除了在其他絕緣體中具有最高的電介質強度外,SiO2 還是一種無機材料,因此在不同濕度和溫度下都非常穩定。TI 專有的多層電容器和多層鈍化方法降低了高電壓性能對任何單層的依賴性,從而提高了隔離器的質量和可靠性。此技術支持的工作電壓 (VIOWM) 為 2kVRMS,可承受的隔離電壓(VISO) 為 7.5kVRMS,並且具有承受 12.8kVPK 浪湧電壓的能力。

圖 7. TI 高壓隔離 SiO2 電容器的橫截麵示例。
隔離器必須具有較長的使用壽命 – 遠遠超過那些非隔離組件,從而保護電路不受故障的影響。TI 根據表 2 中所列的IEC 標準進行嚴格測試。
磁隔離
雖然電容隔離器普遍用於低壓模擬信號、數字信號傳輸或需要有限功率傳輸 (<100µW) 的應用,但集成式 IC 磁隔離技術在需要高頻直流/直流電源轉換的應用中具有優勢。IC變bian壓ya器qi耦ou合he隔ge離li的de一yi個ge特te定ding優you勢shi是shi可ke以yi在zai大da多duo數shu應ying用yong中zhong傳chuan輸shu超chao過guo數shu百bai毫hao瓦wa的de功gong率lv,無wu需xu次ci級ji側ce偏pian置zhi電dian源yuan。也ye可ke以yi使shi用yong磁ci隔ge離li來lai發fa送song高gao頻pin信xin號hao。在zai需xu要yao同tong時shi發fa送song電dian源yuan和he數shu據ju的de係xi統tong中zhong,您nin可ke以yi使shi用yong相xiang同tong的de變bian壓ya器qi繞rao組zu線xian圈quan來lai滿man足zu功gong率lv和he信xin號hao需xu求qiu,如ru圖tu 8 所示。

圖 8. 使用磁隔離通過隔離柵可靠地發送電源和信號。
對於磁隔離,TI 使用專有多芯片模塊方法,協同封裝高性能平麵變壓器與隔離式功率級和專用控製器裸片。TI 可以使用高性能鐵氧體磁芯來構建這些變壓器,以提高耦合和變壓器效率,或者在應用隻需要適度的功率傳輸時使用空
芯來節省成本和降低複雜性。
圖 9 中的示例展示了雙裸片多芯片模塊,它使用專用控製機製、時鍾方案和高 Q 值集成平麵變壓器,以便實現低輻射發射和高效率同時提供出色的熱性能。變壓器拓撲可能包含可選的頂部和底部鐵氧體板,利用 TI 的專有薄膜聚合物層壓陣列作為絕緣柵。圖 9 中所示的變壓器配置是夾在兩塊並行鐵氧體板之間的聚合物層壓板內包含的變壓器繞組的一個例子。

圖 9. 磁耦合鍍鐵氧體高性能變壓器。
在許多應用中,跨隔離柵所需的功率量適中(低於100mW)。對於這些應用,TI 開發了一種用於製造高性能空芯變壓器的技術。TI 的空心變壓器類似於圖 9 中所示的技術,但沒有鐵氧體板。
TI 的所有變壓器(空心和鐵氧體鍍層)均采用屏蔽技術來提供更好的輻射 EMI 性能。在封裝級采用 EMI 緩解技術,減少了對旨在滿足傳導和輻射發射標準額外的電路板級濾
波的需求。
單一隔離解決方案可能無法適合所有應用,因此在設計權衡之間作出取舍時需要了解不同的參數和規格。
了解基本的隔離參數、認證以及如何使用每種類型的器件進行設計和故障排除,請觀看 TI 精密實驗室 – 隔離培訓係列。
可靠地滿足隔離需求,同時縮小解決方案尺寸並降低成本
不同應用所需的隔離方法不盡相同。我們來看幾個例子,了解 TI IC 如何幫助應對高壓隔離需求,在實現較高可靠性的同時減小解決方案尺寸並降低成本。
電動汽車應用
電動汽車電池組電壓電平繼續從 400V 增加到 800V(甚至高達 1kV),使汽車製造商能夠減輕重量、增加扭矩、提高效率並加快充電速度。
隔離式半導體使低壓數字和模擬電路能夠使用高壓電池安全運行,同時達到所需的電隔離水平。隔離式電壓傳感器、電流傳感器、ADC 和 CAN 收發器是信號鏈 IC 的一些示例,它們需要在隔離邊界的兩側提供低壓直流偏置。
UCC12051-Q1 是一款低壓隔離式直流/直流電源模塊,它利用 TI 的集成磁性層壓板、平麵變壓器技術提供高達500mW 的 5V 至 5V(或 3.3V)偏置,同時實現 5kVRMS隔離。
電池管理係統 (BMS) 和牽引逆變器是需要將 800V 域與機箱隔離的兩個較關鍵電動汽車子係統。
BMS 在將高壓電池端子連接到子係統時使用預充電電路。5kVRMS TPSI3050-Q1 隔離式開關驅動器取代了機械預充電接觸器,形成更小、更可靠的固態解決方案。為了防止乘客暴露在高壓下,BMS 經常監測電池的每個端子(HV+和 HV-)與金屬機箱之間的絕緣情況。固態繼電器(例如TPSI2140-Q1)與電池組監測器(例如 BQ79631-Q1)搭配使用,可比固態光繼電器更快、更準確地檢測 800VBMS 中的絕緣故障。TPSI2140-Q1 支持使用小於 1MΩ 的電阻器,並且承受的雪崩電流比傳統光繼電器多 300%,有助於實現更安全的人機交互。
圖 10 所示的框圖是牽引逆變器的示例,其中突出顯示了在三相直流/交流逆變器配置中使用隔離柵極驅動器來驅動高壓絕緣柵雙極晶體管 (IGBT) 或碳化矽 (SiC) 模塊。這些模塊通常共同封裝多達六個 IGBT 或 SiC 開關,需要多達六個隔離變壓器,為六個獨立的柵極驅動器 IC 供電。為了通過減少外部變壓器的數量來最大限度地減小 PCB 麵積,UCC14240-Q1 是一款雙輸出、中壓、隔離式直流/直流電源模塊,可在牽引逆變器、柵極驅動器偏置應用中實現更高的性能。

圖 10. 典型的牽引逆變器方框圖。
UCC14240-Q1 和 UCC12051-Q1 等隔離式直流/直流模塊不限於特定的偏置功能,因此適用於各種電源架構。通過在可擴展性方麵做出一些犧牲,可以通過將信號鏈和電源組合到一個 IC 封裝中來實現更高的集成度。示例包括電源加數字隔離器 (ISOW7841A-Q1)、電源加 ADC(AMC3336-Q1) 和電源加放大器 (AMC1350-Q1)。
電網基礎設施應用
太陽能設備和電動汽車充電器可以使用 200V 至 1,500V 或huo更geng高gao的de電dian壓ya。絕jue緣yuan材cai料liao有you助zhu於yu防fang止zhi這zhe些xie高gao壓ya端duan子zi無wu意yi中zhong連lian接jie到dao保bao護hu接jie地di。如ru果guo這zhe些xie絕jue緣yuan材cai料liao開kai始shi劣lie化hua並bing且qie暴bao露lu的de風feng險xian增zeng加jia,則ze可ke能neng發fa生sheng大da電dian流liu故gu障zhang、爆炸、設備和財產損壞或致命事故。
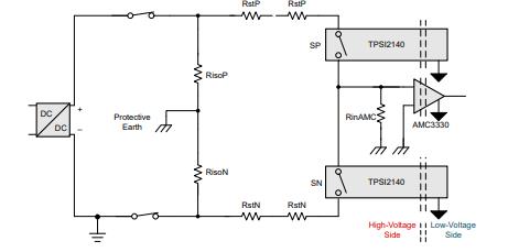
圖 11 顯示了高壓電動汽車充電和太陽能中的絕緣監測AFE 參考設計,該設計旨在使用 TPSI2140-Q1 隔離開關和 AMC3330 精jing密mi隔ge離li放fang大da器qi在zai電dian網wang基ji礎chu設she施shi應ying用yong中zhong監jian測ce絕jue緣yuan電dian阻zu。由you於yu沒mei有you移yi動dong器qi件jian,這zhe種zhong固gu態tai繼ji電dian器qi解jie決jue方fang案an可ke以yi執zhi行xing數shu十shi年nian的de頻pin繁fan測ce量liang,而er不bu會hui降jiang低di性xing能neng。這zhe些xie器qi件jian可ke在zai高gao達da 125°C 的高溫下運行,而光繼電器等替代技術通常可在高達 105°C 的溫度下運行。電源和信號都可以在這些器件中跨隔離傳輸,因此不需要次級側偏置電源。由於這些器件采用薄型小尺寸 IC 封裝,因此它們的解決方案尺寸可能比基於光繼電器或機械繼電器的解決方案小 50%。
能夠在溫度範圍內保持精度,因此可以檢測和監控絕緣磨損,並發出相應的警告或故障。

圖 11. 高壓電動汽車充電和太陽能中的絕緣監測 AFE 參考設計方框圖。
太陽能串式逆變器和直流快速充電器包含高壓直流/交流和交流/直流電源轉換。光伏板輸出可高達 1,500V,直流快速充電器輸出可高達 1,000V,具體取決於電動汽車電池組。出於安全原因,這兩個係統都需要電隔離。
為了在電源轉換係統中實現電壓和電流控製回路,微控製器需要隔離、快速和準確的電壓和電流讀數。AMC3302隔離式放大器和 AMC3306M05 隔離式 ADC 均具有±50mV 輸入範圍,可使用小型分流電阻器來保持較小的功率損耗和較高的測量分辨率。
適用於 3 級電動汽車充電站的雙向雙有源電橋參考設計(參閱圖 12)使用 10kW 雙向直流/直流轉換器。峰值功率損耗不到總功率轉換的 0.01%。隔離電源無需在熱端使用低壓電源。該參考設計使用 AMC1311 隔離式放大器進行電壓感測,而 UCC21530 隔離式柵極驅動器和ISO7721 隔離式數字接口將低壓控製信號與高壓直流鏈路或直流輸出隔開。

圖 12. 雙向、雙有源電橋參考設計方框圖。
工廠自動化應用
可編程邏輯控製器 (PLC) 通過隔離器傳輸到微控製器(MCU),從而處理來自傳感器或發送器的數據。由於場側電壓通常為 24V,基本隔離通常足以中斷接地回路。100VRMS 至 500VRMS 的工作電壓和 2.5kVRMS 的隔離電壓足以適用於大多數低電壓 PLC 應用。在這些空間受限的應用中,最好采用具有小爬電距離和間隙距離的封裝。
雙通道 24V 至 60V ISO1212 數字輸入接收器旨在通過將精確的電流限製、保護電路和隔離集成在一個封裝中來幫助簡化和改進 PLC 數字輸入設計,從而減少元件數量並提高性能。它還通過集成壽命較長的 SiO2 隔離柵和降低係統板溫度來提高可靠性。
低於 1W、16 通道、隔離式數字輸入模塊參考設計可以承受符合 IEC 6100-4-2 標準的靜電放電、電氣快速瞬變和浪湧事件,同時使用小於 1W 的總輸入功率。每個通道可承受高達 ±60V 的輸入電壓。
在圖 13 所示的 PLC 數字輸入模塊中,串行器和隔離器的場側需要使用 5V 或 3.3V 電源供電。具有集成電源的隔離式電源或數字隔離器從 MCU 側提供所需的偏置,從而在場側無需使用單獨的電源。PLC 模擬輸入模塊通過模擬輸入前端處理信號,通過 ISO7741 等數字隔離器,然後進入MCU。

圖 13. 帶隔離式數據和電源的 PLC 數字輸入模塊。
工廠自動化的另一個挑戰涉及現場變送器的隔離。由於整個係統采用 4mA 至 20mA 供電電流,因此零標度值決定了係統的最大預算,通常小於 3.3mA。
在以往的隔離解決方案中,每個通道可消耗 500µA 至1mA 的電流,迫使設計人員盡可能減少跨隔離柵的通信線路數量,或減慢數據傳輸速度。ISO7041 係列在小型封裝中集成了兩到四個超低功耗數字隔離器通道,同時每個通道的功耗低至 3.5μA,數據速率高達 4Mbps,溫度範圍為–55°C 至 125°C,以及 TI 的 SiO2 絕緣電介質的穩定性和可靠性優勢。適用於低功耗應用的隔離式電源和數據接口參考設計顯示了 ISO7041 在 4mA 至 20mA 發送器應用中的應用。
電機驅動應用
如圖 14 suoshi,dianjiqudongcongjiaoliudianyuanhuoqudianli,jiangqizhengliuweizhiliudianya,ranhougenjufuzaixuqiujiangzhiliuzhuanhuanhuijuyoukebianfuduhepinlvdejiaoliu。dianjiqudongqitongchangtongguogelidebandaotiyuanjianzaidianyuanhekongzhidianluzhijianjuyougelizha。gelishifangdaqihuotiaozhiqiceliangbinggelilaizi
電源電路的電流和電壓反饋信號。隔離式柵極驅動器可在產生脈寬調製 (PWM) 控製信號的 MCU 和 IGBT 等功率晶體管之間提供隔離。隔離比較器會檢查任何過流、過壓或過熱情況,並向 MCU 提供故障信號。帶有數字隔離器的可選接口隔離有助於滿足任何額外的係統安全要求。
對(dui)於(yu)電(dian)隔(ge)離(li)電(dian)機(ji)驅(qu)動(dong)器(qi)而(er)言(yan),盡(jin)可(ke)能(neng)降(jiang)低(di)電(dian)源(yuan)和(he)控(kong)製(zhi)電(dian)路(lu)之(zhi)間(jian)的(de)噪(zao)聲(sheng)幹(gan)擾(rao)並(bing)確(que)保(bao)操(cao)作(zuo)人(ren)員(yuan)的(de)安(an)全(quan)非(fei)常(chang)重(zhong)要(yao)。現(xian)代(dai)電(dian)機(ji)驅(qu)動(dong)係(xi)統(tong)還(hai)必(bi)須(xu)滿(man)足(zu) IEC 61800-5-1 安全標準。
提高電流和電壓反饋回路的測量精度有助於更大限度地減少扭矩紋波,並為電機提供平滑的速度和扭矩電流曲線。
隔離式放大器(例如 AMC1300 和 AMC1311B)以及隔離式調製器(例如 AMC1306M25 和 AMC1336)支持具有高 CMTI 的精確電流和電壓測量,從而提高係統可靠性並減少噪聲耦合。

圖 14. 電機驅動器方框圖
結論
zaigongyeheqicheyingyongzhong,gelitongguobaohudidianyadianlumianshougaodianyaguzhangyingxianghetongguozhongduanjiedihuilulaibaochixinhaowanzhengxing,congershixianbutongdianyayuzhijiandetongxin。duiyukeyongyugelidebutongdianjiezhicailiao,TI 電容隔離器中所使用 SiO2 電介質的使用壽命在業內位居前列,而且它可在不同濕度和溫度下保持穩定。TI 的集成式變壓器技術支持高密度隔離式直流/直流電源轉換,同時可降低 EMI。
憑借低傳播延遲、高 CMTI 和更短的上升和下降時間,隔離式柵極驅動器可實現更高的 PWM 頻率和極小的開關損耗,使設計人員更容易在其電機驅動係統中采用 SiC 和氮化镓 (GaN) 晶體管。為了在容錯係統中進行準確和快速的故障檢測,AMC23C12 係列增強型隔離比較器提供了一種具有成本效益的解決方案,具有 <3% 的精度、<400ns 的延遲以及高達 50% 的空間和材料清單 (BOM) 縮減。
具有集成互鎖和低 EMI 的數字隔離器(例如 ISO6760L)可確保在電源和控製電路之間或(可選)MCU 和接口之間以高信號完整性傳輸數字信號。基於隔離式 Δ-Σ 調製器的交流/直流電壓和電流測量模塊參考設計提供了一種成本優化且高度可靠的解決方案,可實現低於 1% 的隔離電流和電壓測量精度。
TI 的信號和電源隔離器產品係列可幫助工程師確保符合嚴格的隔離係統要求。
(來源:電子創新網,作者:TI)
免責聲明:本文為轉載文章,轉載此文目的在於傳遞更多信息,版權歸原作者所有。本文所用視頻、圖片、文字如涉及作品版權問題,請聯係小編進行處理。
推薦閱讀:
- 噪聲中提取真值!瑞盟科技推出MSA2240電流檢測芯片賦能多元高端測量場景
- 10MHz高頻運行!氮矽科技發布集成驅動GaN芯片,助力電源能效再攀新高
- 失真度僅0.002%!力芯微推出超低內阻、超低失真4PST模擬開關
- 一“芯”雙電!聖邦微電子發布雙輸出電源芯片,簡化AFE與音頻設計
- 一機適配萬端:金升陽推出1200W可編程電源,賦能高端裝備製造
- 從機械執行到智能互動:移遠Q-Robotbox助力具身智能加速落地
- 品英Pickering將亮相2026航空電子國際論壇,展示航電與電池測試前沿方案
- 模擬芯片設計師的噩夢:晶體管差1毫伏就廢了,溫度升1度特性全飄
- 3A大電流僅需3x1.6mm?意法半導體DCP3603重新定義電源設計
- 芯科科技Tech Talks與藍牙亞洲大會聯動,線上線下賦能物聯網創新
- 車規與基於V2X的車輛協同主動避撞技術展望
- 數字隔離助力新能源汽車安全隔離的新挑戰
- 汽車模塊拋負載的解決方案
- 車用連接器的安全創新應用
- Melexis Actuators Business Unit
- Position / Current Sensors - Triaxis Hall



