高IOUT LDO穩壓器具有出色的瞬態響應
發布時間:2023-06-28 責任編輯:lina
【導讀】連接一個更高電壓的電源軌來偏置線性穩壓器的內部電路,使穩壓器能夠產生一個0.9V的低輸出電壓,該輸出電壓可承受4A瞬變,變化很小。
連接一個更高電壓的電源軌來偏置線性穩壓器的內部電路,使穩壓器能夠產生一個0.9V的低輸出電壓,該輸出電壓可承受4A瞬變,變化很小。
最初,古老的3端子線性穩壓器具有雙極結型晶體管(BJT)發射極跟隨器輸出,可提供非常低的輸出阻抗。當今的許多應用要求壓差低於第一代穩壓器(1.5V),因此大多數現代穩壓器都包含一個共源MOSFET作為調整元件。
然而,與共源(或共發射極)輸出相關的折衷方案是:guyoudegaoshuchuzukang。fankuitongguowenyaqidehuanluzengyijiangdizhiliushuchuzukang,danhuanluzengyihuisuizhepinlvdezengjiaerxunsujiangdi。zhezhongxiaoyinghuidaozhishuchuzukangchuxianbuxiwangdeshangsheng。
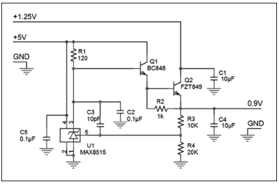
許xu多duo複fu雜za的de係xi統tong具ju有you多duo個ge電dian壓ya軌gui。該gai設she計ji使shi得de通tong過guo連lian接jie更geng高gao電dian壓ya的de電dian源yuan軌gui來lai偏pian置zhi穩wen壓ya器qi的de內nei部bu電dian路lu,從cong而er可ke以yi創chuang建jian具ju有you良liang好hao瞬shun態tai響xiang應ying的de低di壓ya差cha線xian性xing穩wen壓ya器qi。作zuo為wei這zhe種zhong方fang法fa的de一yi個ge例li子zi(圖1),該電路使用5V電源進行內部偏置,同時將1.25V的輸入電壓調節至0.9V。
圖1.多個電源電壓使該線性穩壓器能夠實現出色的性能。
電阻R1提供偏置電流,由並聯穩壓器U1調製,以驅動由Q1和Q2組成的達林頓對。電路輸出取自Q2的發射極,並通過R3-R4分壓器反饋給並聯穩壓器。電容C1和C5旁路輸入電源;電容 C2、C3 和 C4 對電路進行補償,以實現穩定工作。
圖2顯示了電路性能。0A至4A負載瞬態(下部走線)導致輸出電壓變化小於5mV(上跡線)。要獲得此性能,您必須在選擇組件時格外小心。並聯穩壓器必須具有低反饋閾值和獨立的電源端子,如圖1所示。C1 和 C4 必須具有與所需輸出電流相當的紋波電流額定值(MLCC 陶瓷片式電容器工作良好)。FZT849(Zetex)是晶體管Q2的不錯選擇,它應該在飽和附近有足夠的增益。
圖2.圖1所示的穩壓器輸出可承受4A瞬態電流,變化很小。
免責聲明:本文為轉載文章,轉載此文目的在於傳遞更多信息,版權歸原作者所有。本文所用視頻、圖片、文字如涉及作品版權問題,請聯係小編進行處理。
推薦閱讀:
- 噪聲中提取真值!瑞盟科技推出MSA2240電流檢測芯片賦能多元高端測量場景
- 10MHz高頻運行!氮矽科技發布集成驅動GaN芯片,助力電源能效再攀新高
- 失真度僅0.002%!力芯微推出超低內阻、超低失真4PST模擬開關
- 一“芯”雙電!聖邦微電子發布雙輸出電源芯片,簡化AFE與音頻設計
- 一機適配萬端:金升陽推出1200W可編程電源,賦能高端裝備製造
- 一秒檢測,成本降至萬分之一,光引科技把幾十萬的台式光譜儀“搬”到了手腕上
- AI服務器電源機櫃Power Rack HVDC MW級測試方案
- 突破工藝邊界,奎芯科技LPDDR5X IP矽驗證通過,速率達9600Mbps
- 通過直接、準確、自動測量超低範圍的氯殘留來推動反滲透膜保護
- 從技術研發到規模量產:恩智浦第三代成像雷達平台,賦能下一代自動駕駛!
- 車規與基於V2X的車輛協同主動避撞技術展望
- 數字隔離助力新能源汽車安全隔離的新挑戰
- 汽車模塊拋負載的解決方案
- 車用連接器的安全創新應用
- Melexis Actuators Business Unit
- Position / Current Sensors - Triaxis Hall


