詳解半橋電路的運行原理及注意問題
發布時間:2014-08-13 責任編輯:sherryyu
【導讀】benwenjiangxiangxizongjieheguinabanqiaodianludedabufenjichuzhishi,haiduibanqiaodianludangzhongchuxiandewentijinxingxiangjindefenxi,binggeichuxiangyingdejiejuefangan。xiwangdajianenggouquanmianzhangwozhexiezhishi,congerweizijideshejishengyadahaojianshidejichu。
在PWM和電子鎮流器當中,半橋電路發揮著重要的作用。半橋電路由兩個功率開關器(qi)件(jian)組(zu)成(cheng),它(ta)們(men)以(yi)圖(tu)騰(teng)柱(zhu)的(de)形(xing)式(shi)連(lian)接(jie)在(zai)一(yi)起(qi),並(bing)進(jin)行(xing)輸(shu)出(chu),提(ti)供(gong)方(fang)波(bo)信(xin)號(hao)。本(ben)篇(pian)文(wen)章(zhang)將(jiang)為(wei)大(da)家(jia)介(jie)紹(shao)半(ban)橋(qiao)電(dian)路(lu)的(de)工(gong)作(zuo)原(yuan)理(li),以(yi)及(ji)半(ban)橋(qiao)電(dian)路(lu)當(dang)中(zhong)應(ying)該(gai)注(zhu)意(yi)的(de)一(yi)些(xie)問(wen)題(ti),希(xi)望(wang)能(neng)夠(gou)幫(bang)助(zhu)電(dian)源(yuan)新(xin)手(shou)們(men)更(geng)快(kuai)的(de)理(li)解(jie)半(ban)橋(qiao)電(dian)路(lu)。
首先我們先來了解一下半橋電路的基本拓撲:

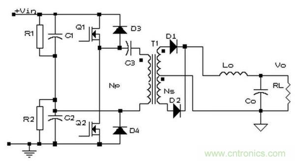
半橋電路的基本拓撲電路圖
電容器C1和C2與開關管Q1、Q2組成橋,橋的對角線接變壓器T1的原邊繞組,故稱半橋變換器。如果此時C1=C2,那麼當某一開關管導通時,繞組上的電壓隻有電源電壓的一半。
半橋電路概念的引入及其工作原理
電路的工作過程大致如下:
參照半橋電路的基本拓撲電路圖,其中Q1開通,Q2關斷,此時變壓器兩端所加的電壓為母線電壓的一半,同時能量由原邊向副邊傳遞。
Q1關斷,Q2關斷,此時變壓器副邊兩個繞組由於整流二極管兩個管子同時續流而處於短路狀態,原邊繞組也相當於短路狀態。
Q1關斷,Q2開通。此時變壓器兩端所加的電壓也基本上是母線電壓的一半,同時能量由原邊向副邊傳遞。副邊兩個二極管完成換流。
[page]
半橋電路中應該注意的幾點問題
偏磁問題
原因:由於兩個電容連接點A的電位是隨Q1、Q2導通情況而浮動的,所以能夠自動的平衡每個晶體管開關的伏秒值,當浮動不滿足要求時,假設Q1、Q2具有不同的開關特性,即在相同的基極脈衝寬度t=t1下,Q1關斷較慢,Q2關斷較快,則對B點的電壓就會有影響,就會有有灰色麵積中A1、A2的不平衡伏秒值,原因就是Q1關斷延遲。
如(ru)果(guo)要(yao)這(zhe)種(zhong)不(bu)平(ping)衡(heng)的(de)波(bo)形(xing)驅(qu)動(dong)變(bian)壓(ya)器(qi),將(jiang)會(hui)發(fa)生(sheng)偏(pian)磁(ci)現(xian)象(xiang),致(zhi)使(shi)鐵(tie)心(xin)飽(bao)和(he)並(bing)產(chan)生(sheng)過(guo)大(da)的(de)晶(jing)體(ti)管(guan)集(ji)電(dian)極(ji)電(dian)流(liu),從(cong)而(er)降(jiang)低(di)了(le)變(bian)換(huan)器(qi)的(de)效(xiao)率(lv),使(shi)晶(jing)體(ti)管(guan)失(shi)控(kong),甚(shen)至(zhi)燒(shao)毀(hui)。

在變壓器原邊串聯一個電容的工作波形圖
解決辦法:在變壓器原邊線圈中加一個串聯電容C3,則與不平衡的伏秒值成正比的直流偏壓將被次電容濾掉,這樣在晶體管導通期間,就會平衡電壓的伏秒值,達到消除偏磁的目的。
用作橋臂的兩個電容選用問題:
從半橋電路結構上看,選用橋臂上的兩個電容C1、C2時需要考慮電容的均壓問題,盡量選用C1=C2dedianrong,namedangmouyikaiguanguandaotongshi,raozushangdedianyazhiyoudianyuandianyadeyiban,dadaojunyaxiaoguo,yibanqingkuangxia,haiyaozailianggedianrongliangduangebinglianyigedianzu(原理圖中的R1和R2)並且R1=R2進一步滿足要求,此時在選擇阻值和功率時需要注意降額。此時,電容C1、C2的作用就是用來自動平衡每個開關管的伏秒值,(與C3的區別:C3是濾去影響伏秒平衡的直流分量)。
[page]
直通問題:
所謂直通,就是Q1、Q2在某一時刻同時導通的現象,此時會構成短路。
解決措施:
可以對驅動脈衝寬度的最大值加以限製,使導通角度不會產生直通。
還hai可ke以yi從cong拓tuo撲pu上shang解jie決jue問wen題ti,才cai用yong交jiao叉cha耦ou合he封feng閉bi電dian路lu,使shi一yi管guan子zi導dao通tong時shi,另ling一yi管guan子zi驅qu動dong在zai封feng閉bi狀zhuang態tai,直zhi到dao前qian一yi個ge管guan子zi關guan斷duan,封feng閉bi才cai取qu消xiao,後hou管guan才cai有you導dao通tong的de可ke能neng,這zhe種zhong自zi動dong封feng鎖suo對dui存cun儲chu時shi間jian、參數分布有自動適應的優點,而且對占空比可以滿度使用的。

副邊為全波電路

副邊為全橋電路
[page]
兩個電路的選擇主要是考慮以下兩點:
1、根據輸出電壓的高低,考慮管子的安全問題;
2、功率損耗的問題,主要是開關管和副邊繞組的損耗問題;
半橋電路的驅動問題:
1、原邊線圈過負載限製:要給原邊的功率管提供獨立的電流限製;
2、軟啟動:啟動時,要限製脈寬,使得脈寬在啟動的最初若幹個周期中慢慢上升;
3、磁的控製:控製晶體管驅動脈衝寬度相等,要使正反磁通相等,不產生偏磁;
4、防止直通:要控製占空比上限縮小;
5、電壓的控製和隔離:電路要閉環控製,隔離可以是光電隔離器、變壓器或磁放大器等;
6、過壓保護:通常是封閉變換器的開關脈衝以進行過壓保護;
7、電流限製:電流限製安裝在輸入或輸出回路上,在發生短路時候起作用;
8、輸入電壓過低保護:規定隻有在發揮良好性能的足夠高的電壓下才能啟動;
9、此外,還要有合適的輔助功能:如浪湧電流限製和輸出濾波環節等。
半橋電路的驅動特點:
1、上下橋臂不共地,即原邊電路的開關管不共地。
2、隔離驅動。
特別推薦
- 噪聲中提取真值!瑞盟科技推出MSA2240電流檢測芯片賦能多元高端測量場景
- 10MHz高頻運行!氮矽科技發布集成驅動GaN芯片,助力電源能效再攀新高
- 失真度僅0.002%!力芯微推出超低內阻、超低失真4PST模擬開關
- 一“芯”雙電!聖邦微電子發布雙輸出電源芯片,簡化AFE與音頻設計
- 一機適配萬端:金升陽推出1200W可編程電源,賦能高端裝備製造
技術文章更多>>
- 築基AI4S:摩爾線程全功能GPU加速中國生命科學自主生態
- 一秒檢測,成本降至萬分之一,光引科技把幾十萬的台式光譜儀“搬”到了手腕上
- AI服務器電源機櫃Power Rack HVDC MW級測試方案
- 突破工藝邊界,奎芯科技LPDDR5X IP矽驗證通過,速率達9600Mbps
- 通過直接、準確、自動測量超低範圍的氯殘留來推動反滲透膜保護
技術白皮書下載更多>>
- 車規與基於V2X的車輛協同主動避撞技術展望
- 數字隔離助力新能源汽車安全隔離的新挑戰
- 汽車模塊拋負載的解決方案
- 車用連接器的安全創新應用
- Melexis Actuators Business Unit
- Position / Current Sensors - Triaxis Hall
熱門搜索





