專家講解:雙向可控矽的過零觸發電路原理
發布時間:2015-11-19 責任編輯:echolady
【導讀】雙向可控矽具備控製電路簡單,不存在反向耐壓問題,才被廣泛推廣開來。在節能型交流無觸點開關設(she)計(ji)中(zhong)應(ying)用(yong)非(fei)常(chang)廣(guang)泛(fan)。正(zheng)因(yin)為(wei)這(zhe)些(xie)優(you)良(liang)特(te)性(xing),雙(shuang)向(xiang)可(ke)控(kong)矽(gui)電(dian)路(lu)由(you)於(yu)抗(kang)幹(gan)擾(rao)的(de)能(neng)力(li)在(zai)電(dian)流(liu)網(wang)絡(luo)中(zhong)應(ying)用(yong)頗(po)多(duo)。本(ben)文(wen)就(jiu)詳(xiang)細(xi)介(jie)紹(shao)雙(shuang)向(xiang)可(ke)控(kong)矽(gui)過(guo)零(ling)觸(chu)發(fa)電(dian)路(lu)。
過零觸發電路

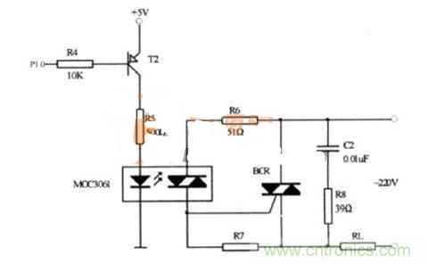
圖1過零觸發電路
電路如圖1所示,圖中MOC3061為光電耦合雙向可控矽驅動器,也屬於光電耦合器的一種,用來驅動雙向可控矽BCR並且起到隔離的作用,R6為觸發限流電阻,R7為BCR門極電阻,防止誤觸發,提高抗幹擾能力。當單片機80C51的P1.0引腳輸出負脈衝信號時T2導通,MOC3061導通,觸發BCR導(dao)通(tong),接(jie)通(tong)交(jiao)流(liu)負(fu)載(zai)。另(ling)外(wai),若(ruo)雙(shuang)向(xiang)可(ke)控(kong)矽(gui)接(jie)感(gan)性(xing)交(jiao)流(liu)負(fu)載(zai)時(shi),由(you)於(yu)電(dian)源(yuan)電(dian)壓(ya)超(chao)前(qian)負(fu)載(zai)電(dian)流(liu)一(yi)個(ge)相(xiang)位(wei)角(jiao),因(yin)此(ci),當(dang)負(fu)載(zai)電(dian)流(liu)為(wei)零(ling)時(shi),電(dian)源(yuan)電(dian)壓(ya)為(wei)反(fan)向(xiang)電(dian)壓(ya),加(jia)上(shang)感(gan)性(xing)負(fu)載(zai)自(zi)感(gan)電(dian)動(dong)勢(shi)el作用,使得雙向可控矽承受的電壓值遠遠超過電源電壓。
雖然雙向可控矽反向導通,但容易擊穿,故必須使雙向可控矽能承受這種反向電壓。一般在雙向可控矽兩極間並聯一個RC阻容吸收電路,實現雙向可控矽過電壓保護,圖1中的C2、R8為RC阻容吸收電路。
本(ben)文(wen)介(jie)紹(shao)的(de)這(zhe)種(zhong)基(ji)於(yu)雙(shuang)向(xiang)可(ke)控(kong)矽(gui)的(de)過(guo)零(ling)觸(chu)發(fa)電(dian)路(lu)主(zhu)要(yao)應(ying)用(yong)在(zai)交(jiao)流(liu)負(fu)載(zai)控(kong)製(zhi)電(dian)路(lu)當(dang)中(zhong)。特(te)備(bei)適(shi)用(yong)於(yu)電(dian)爐(lu)或(huo)交(jiao)流(liu)電(dian)機(ji)這(zhe)種(zhong)大(da)型(xing)交(jiao)流(liu)電(dian)機(ji)設(she)備(bei),在(zai)經(jing)過(guo)實(shi)踐(jian)之(zhi)後(hou)也(ye)能(neng)夠(gou)證(zheng)明(ming)該(gai)電(dian)路(lu)確(que)實(shi)簡(jian)單(dan)、高效、可靠。對於本文中的知識感興趣的朋友不妨親自動手進行一下驗證,既能起到熟悉知識的作用,又能加強實踐能力。
相關閱讀:
這款固態繼電器,具有過零開關功能?
可控矽的過零觸發的電路詳解
雙向晶閘管的過零檢測電路該如何設計?
特別推薦
- 噪聲中提取真值!瑞盟科技推出MSA2240電流檢測芯片賦能多元高端測量場景
- 10MHz高頻運行!氮矽科技發布集成驅動GaN芯片,助力電源能效再攀新高
- 失真度僅0.002%!力芯微推出超低內阻、超低失真4PST模擬開關
- 一“芯”雙電!聖邦微電子發布雙輸出電源芯片,簡化AFE與音頻設計
- 一機適配萬端:金升陽推出1200W可編程電源,賦能高端裝備製造
技術文章更多>>
- 邊緣AI的發展為更智能、更可持續的技術鋪平道路
- 每台智能體PC,都是AI時代的新入口
- IAR作為Qt Group獨立BU攜兩項重磅汽車電子應用開發方案首秀北京車展
- 構建具有網絡彈性的嵌入式係統:來自行業領袖的洞見
- 數字化的線性穩壓器
技術白皮書下載更多>>
- 車規與基於V2X的車輛協同主動避撞技術展望
- 數字隔離助力新能源汽車安全隔離的新挑戰
- 汽車模塊拋負載的解決方案
- 車用連接器的安全創新應用
- Melexis Actuators Business Unit
- Position / Current Sensors - Triaxis Hall
熱門搜索




