20個電機驅動經典控製電路圖
發布時間:2019-03-12 責任編輯:xueqi
【導讀】通常在電力係統中,按照電氣設備的作用將其分為一次設備與二次設備。一次設備是指直接用於輸送、生產、分配電能的電氣設備;二次設備是用於對電力係統以及一次設備的工況進行檢測、控製、測量、調節和保護的低壓電氣設備。以下是常用的電機驅動電路,分享給大家收藏慢慢看。
通常在電力係統中,我們按照電氣設備的作用將其分為一次設備與二次設備。一次設備是指直接用於輸送、生產、分配電能的電氣設備,比如包括了發電機、電力變壓器、斷路器、隔離開關、母線、電力電纜和輸電線路等等,是構成電力係統的主體重要組成部分。
二次設備是用於對電力係統以及一次設備的工況進行檢測、控製、測量、調節和保護的低壓電氣設備,比如也包括了測量儀表、一次設備的控製、運行情況監視信號及自動化監控係統、繼電保護和安全自動裝置、通信設備等等。
二er次ci設she備bei它ta們men之zhi間jian按an照zhao一yi定ding的de功gong能neng要yao求qiu鏈lian接jie在zai一yi起qi,所suo構gou成cheng的de電dian氣qi回hui路lu我wo們men將jiang其qi統tong稱cheng為wei二er次ci接jie線xian或huo者zhe稱cheng為wei二er次ci回hui路lu,它ta是shi確que保bao電dian力li係xi統tong安an全quan生sheng產chan、經濟運行和可靠供電中不可缺少的重要組成部分。
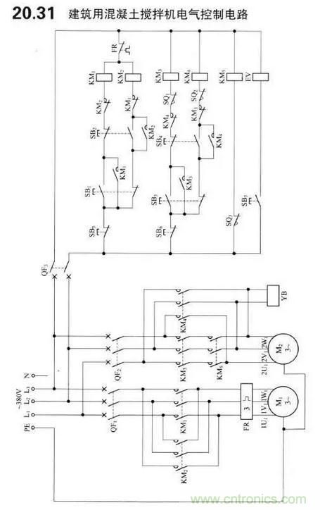
以下圖是常用的電氣控製電路:
1.電動機直接啟動控製電路圖

2.電動機降壓啟動控製電路圖

3.直流電動機控製電路圖

4.電動機製動控製電路圖

5.電動機順序控製電路圖

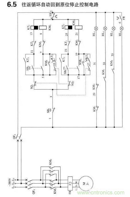
6.自動往返控製電路圖

7.電動機速度控製電路圖

8.延時頭配合接觸器控製電路圖

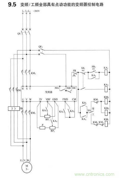
9.變頻器和軟啟動控製電路圖

10.供排水控製電路圖

11.開機信號預警電路圖

12.常用控製電路按鈕接線圖

13.重載設備啟動控製電路圖

14.溫控儀控製電路圖

15.移相電容器及其控製電路圖

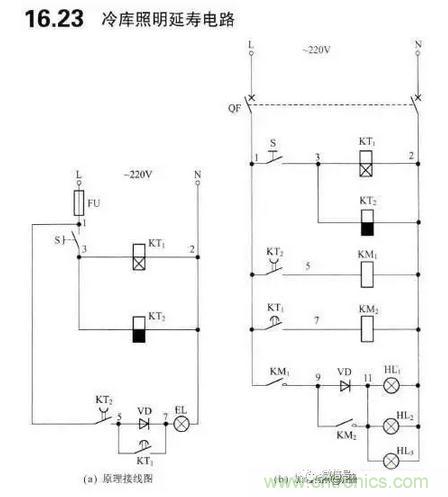
16.照明電路圖

17.保護電路圖
18.計量與儀表電路圖

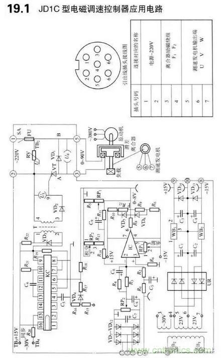
19.電磁調速控製器電路圖

20.其它控製電路圖

特別推薦
- 噪聲中提取真值!瑞盟科技推出MSA2240電流檢測芯片賦能多元高端測量場景
- 10MHz高頻運行!氮矽科技發布集成驅動GaN芯片,助力電源能效再攀新高
- 失真度僅0.002%!力芯微推出超低內阻、超低失真4PST模擬開關
- 一“芯”雙電!聖邦微電子發布雙輸出電源芯片,簡化AFE與音頻設計
- 一機適配萬端:金升陽推出1200W可編程電源,賦能高端裝備製造
技術文章更多>>
- 貿澤EIT係列新一期,探索AI如何重塑日常科技與用戶體驗
- 算力爆發遇上電源革新,大聯大世平集團攜手晶豐明源線上研討會解鎖應用落地
- 創新不止,創芯不已:第六屆ICDIA創芯展8月南京盛大啟幕!
- AI時代,為什麼存儲基礎設施的可靠性決定數據中心的經濟效益
- 矽典微ONELAB開發係列:為毫米波算法開發者打造的全棧工具鏈
技術白皮書下載更多>>
- 車規與基於V2X的車輛協同主動避撞技術展望
- 數字隔離助力新能源汽車安全隔離的新挑戰
- 汽車模塊拋負載的解決方案
- 車用連接器的安全創新應用
- Melexis Actuators Business Unit
- Position / Current Sensors - Triaxis Hall
熱門搜索
Future
GFIVE
GPS
GPU
Harting
HDMI
HDMI連接器
HD監控
HID燈
I/O處理器
IC
IC插座
IDT
IGBT
in-cell
Intersil
IP監控
iWatt
Keithley
Kemet
Knowles
Lattice
LCD
LCD模組
LCR測試儀
lc振蕩器
Lecroy
LED
LED保護元件
LED背光




