負電壓的產生電路圖原理和分析
發布時間:2019-07-30 責任編輯:xueqi
【導讀】現在的單片機有很多都帶有了PWM輸出,我們在使用單片機的時候PWM很多時候是沒有用到的用他輔助產生負壓是不錯的選擇。這些負壓是怎麼產生的?
負電壓的產生電路圖原理
在電子電路中我們常常需要使用負的電壓,比如說我們在使用運放的時候常常需要給他建立一個負的電壓。下麵就簡單的以正5V電壓到負電壓5V為例說一下他的電路。
通常我需要使用負電壓時一般會選擇使用專用的負壓產生芯片,但這些芯片都比較貴比如ICL7600,LT1054等等。哦差點忘了MC34063了這個芯片使用的最多了,關於34063的負壓產生電路我這裏不說了在datasheet中有的。下麵請看我們在單片機電子電路中常用的兩種負壓產生電路。

現在的單片機有很多都帶有了PWM輸出,我們在使用單片機的時候PWM很多時候是沒有用到的用他輔助產生負壓是不錯的選擇。
上麵的電路是一個最簡單的負壓產生電路了。他使用的原件是最少的了我們隻需要給他提供1kHZ左右的方波就可以了,相當的簡單。這裏需要注意這個電路的代負載能力是很弱的,同時在加上負載後電壓的降落也比較大。
由於上麵的原因產生了下麵的這個電路:

負電壓產生電路分析
電壓的定義:電壓(voltage),也(ye)稱(cheng)作(zuo)電(dian)勢(shi)差(cha)或(huo)電(dian)位(wei)差(cha),是(shi)衡(heng)量(liang)單(dan)位(wei)電(dian)荷(he)在(zai)靜(jing)電(dian)場(chang)中(zhong)由(you)於(yu)電(dian)勢(shi)不(bu)同(tong)所(suo)產(chan)生(sheng)的(de)能(neng)量(liang)差(cha)的(de)物(wu)理(li)量(liang)。其(qi)大(da)小(xiao)等(deng)於(yu)單(dan)位(wei)正(zheng)電(dian)荷(he)因(yin)受(shou)電(dian)場(chang)力(li)作(zuo)用(yong)從(cong)A點移動到B點所做的功,電壓的方向規定為從高電位指向低電位的方向。
說白了就是:某個點的電壓就是相對於一個參考點的電勢之間的差值。V某=E某-E參。一般我們把供電電源負極當作參考點。電源電壓就是Vcc=E電源正-E電源負。
想xiang產chan生sheng負fu電dian壓ya,就jiu讓rang他ta相xiang對dui於yu電dian源yuan負fu極ji的de電dian勢shi更geng低di即ji可ke。要yao想xiang更geng低di,必bi須xu有you另ling一yi個ge電dian源yuan的de介jie入ru,根gen本ben原yuan理li都dou是shi利li用yong兩liang個ge電dian源yuan的de串chuan聯lian。電dian源yuan2正極串聯在參考電源1的負極後。電源2負極就是負電壓了。

一個負電壓產生電路:利用電容充電等效出一個新電源,電容串聯在GND後,等效為電源2。則產生負電壓。

1、電容充電:當PWM為低電平時,Q2打開,Q1關閉,VCC通過Q2給C1充電,充電回路是VCC-Q2-C1-D2-GND。C1上左正右負。

2、電容C1充滿電

3、電容C1作為電源,C1高電勢極串聯在參考點。C1放電,從C2續流,產生負電壓。
當PWM為低電平時,Q2關閉,Q1打開,C1開始放電,放電回路是C1-C2-D1,這實際上也是對C2進行充電的過程。C2充好電後,下正上負,如果VCC的電勢為5點幾伏,就可以輸出-5V的電壓了。

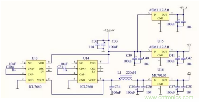
產生負電壓(-5V)的方案

7660和MAX232輸出能力有限,做示波器帶高速運放很吃力,所以魏坤也得用4片並聯的方式擴流。
第一版是7660兩片並聯的。
用普通的DC/DC芯片都可以產生負電壓,且電壓精確度同正電壓一樣,驅動能力也很強,可以達到300mA以上。
一般的開關電源芯片都能產生負電壓,實在不行用用開關電源輸出的PWM去推電荷泵,也可以產生較大的電流,成本也很低,不知紋波要求多少,電荷泵用LC濾波之後紋波相當小的。7660是電荷泵所以電流很小。
整個示波器的設計數字電源的+5V和模擬電源的+5V是分開供電的,但是數字地和模擬地應該怎麼處理呢?
數字地和模擬地是一定要連在一起的,不然電路沒法工作。
數字部分的地返回電流不能流過模擬部分地,兩個地應該在穩定的地參考點連在一起。
負電壓的意義
1、人為規定。例如電話係統裏是用-48V來供電的,這樣可以避免電話線被電化學腐蝕。當然了,反著接電話也是可以工作的,無非是電壓參考點變動而已。
2、通訊接口需要。例如RS232接口,就必須用到負電壓。-3V~-15V表示1,+3~+15V表示0。這個是當初設計通訊接口時的協議,隻能遵守咯。PS:MAX232之類的接口芯片自帶電荷泵,可以自己產生負電壓。
3、為(非軌到軌)運放提供電源軌。老式的運放是沒有軌到軌輸入/輸出能力的,例如OP07,輸入電壓範圍總是比電源電壓範圍分別小1V,輸出分別小2V。這樣如果VEE用0V,那麼輸入端電壓必須超過1V,輸出電壓不會低於2V。這樣的話可能會不滿足某些電路的設計要求。為了能在接近0V的輸入/輸出條件下工作,就需要給運放提供負電壓,例如-5V,這樣才能使運放在0V附近正常工作。不過隨著軌到軌運放的普及,這種情況也越來越少見了。
4、這(zhe)個(ge)比(bi)較(jiao)有(you)中(zhong)國(guo)特(te)色(se),自(zi)毀(hui)電(dian)路(lu)。一(yi)般(ban)來(lai)說(shuo)芯(xin)片(pian)內(nei)部(bu)的(de)保(bao)護(hu)電(dian)路(lu)對(dui)於(yu)負(fu)電(dian)壓(ya)是(shi)不(bu)設(she)防(fang)的(de),所(suo)以(yi)隻(zhi)要(yao)有(you)電(dian)流(liu)稍(shao)大(da),電(dian)壓(ya)不(bu)用(yong)很(hen)高(gao)的(de)負(fu)電(dian)壓(ya)加(jia)到(dao)芯(xin)片(pian)上(shang),就(jiu)能(neng)成(cheng)功(gong)摧(cui)毀(hui)芯(xin)片(pian)。
特別推薦
- 噪聲中提取真值!瑞盟科技推出MSA2240電流檢測芯片賦能多元高端測量場景
- 10MHz高頻運行!氮矽科技發布集成驅動GaN芯片,助力電源能效再攀新高
- 失真度僅0.002%!力芯微推出超低內阻、超低失真4PST模擬開關
- 一“芯”雙電!聖邦微電子發布雙輸出電源芯片,簡化AFE與音頻設計
- 一機適配萬端:金升陽推出1200W可編程電源,賦能高端裝備製造
技術文章更多>>
- 邊緣AI的發展為更智能、更可持續的技術鋪平道路
- 每台智能體PC,都是AI時代的新入口
- IAR作為Qt Group獨立BU攜兩項重磅汽車電子應用開發方案首秀北京車展
- 構建具有網絡彈性的嵌入式係統:來自行業領袖的洞見
- 數字化的線性穩壓器
技術白皮書下載更多>>
- 車規與基於V2X的車輛協同主動避撞技術展望
- 數字隔離助力新能源汽車安全隔離的新挑戰
- 汽車模塊拋負載的解決方案
- 車用連接器的安全創新應用
- Melexis Actuators Business Unit
- Position / Current Sensors - Triaxis Hall
熱門搜索
Future
GFIVE
GPS
GPU
Harting
HDMI
HDMI連接器
HD監控
HID燈
I/O處理器
IC
IC插座
IDT
IGBT
in-cell
Intersil
IP監控
iWatt
Keithley
Kemet
Knowles
Lattice
LCD
LCD模組
LCR測試儀
lc振蕩器
Lecroy
LED
LED保護元件
LED背光





