BTL功放電路的有刷直流電機驅動:線性電流驅動
發布時間:2021-03-09 來源:ROHM 責任編輯:lina
【導讀】繼上一篇“使用BTL放大器電路驅動有刷直流電機:線性電壓驅動”之後,本文將介紹使用了BTL放大器的有刷直流電機的線性電流驅動。
繼上一篇“使用BTL放大器電路驅動有刷直流電機:線性電壓驅動”之後,本文將介紹使用了BTL放大器的有刷直流電機的線性電流驅動。
使用BTL放大器電路驅動有刷直流電機:線性電流驅動
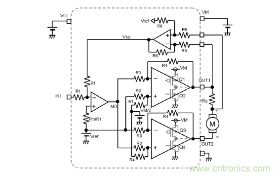
下圖是以線性電流驅動有刷直流電機的BLT放大器電路示例。

在電機和輸出OUT1之間插入了用來檢測電流的電阻Rs,流liu經jing電dian機ji的de電dian流liu被bei檢jian測ce為wei電dian壓ya,並bing被bei負fu反fan饋kui到dao輸shu入ru級ji放fang大da器qi。輸shu入ru級ji反fan相xiang放fang大da器qi根gen據ju該gai反fan饋kui對dui兩liang個ge輸shu出chu級ji功gong率lv放fang大da器qi的de輸shu出chu電dian壓ya進jin行xing反fan饋kui控kong製zhi。輸shu出chu級ji放fang大da器qi是shi差cha分fen放fang大da器qi,OUT1放大器使用反相輸入端接收輸入級放大器的輸出M0,而OUT2放大器使用同相輸入端接收,因此OUT2變成與OUT1相反的相位。總體而言,可以將其視為單端輸入差分輸出(正相/反相)放大器。
下麵介紹輸入電壓和輸出電流之間的關係。輸出電流(電機驅動電流)作為檢測並放大電流檢測電阻Rs兩端的電壓差(電壓降的量)的差分放大器的輸出Vso,被反饋到輸入級反相放大器的反相引腳。Vso通過下列公式計算。從Rs的連接情況可以看出,Vso成為相對於電流方向的反相電壓。
Vso=-Rs・Io・(R6/R5)+Vref
假設施加到輸入引腳IN1的電壓是VIN1,並且輸入級反相放大器的增益是無限大的,則反相輸入引腳的電壓將是Vref。
基於反相放大器的工作原理,將輸入級反相放大器的反相輸入引腳的電流總和控製為0A。也就是說,變成下麵的公式:

將該公式變形後,變為

由於Rs(R6/R5)是固定值,因此可以通過調節VIN1將輸出電流Io設置為所需值。
電流驅動在小於設置電流時會以最大電壓驅動電機,因此具有達到設置電流的時間短、電機的反應速度快的特點。另外,本文的有刷直流電機驅動是以線性驅動為例進行介紹的,但也可以通過PWM輸出來檢測電流,並通過負反饋控製來實現電流驅動。
(來源:ROHM,作者:ROHM)
免責聲明:本文為轉載文章,轉載此文目的在於傳遞更多信息,版權歸原作者所有。本文所用視頻、圖片、文字如涉及作品版權問題,請電話或者郵箱聯係小編進行侵刪。
特別推薦
- 噪聲中提取真值!瑞盟科技推出MSA2240電流檢測芯片賦能多元高端測量場景
- 10MHz高頻運行!氮矽科技發布集成驅動GaN芯片,助力電源能效再攀新高
- 失真度僅0.002%!力芯微推出超低內阻、超低失真4PST模擬開關
- 一“芯”雙電!聖邦微電子發布雙輸出電源芯片,簡化AFE與音頻設計
- 一機適配萬端:金升陽推出1200W可編程電源,賦能高端裝備製造
技術文章更多>>
- 貿澤EIT係列新一期,探索AI如何重塑日常科技與用戶體驗
- 算力爆發遇上電源革新,大聯大世平集團攜手晶豐明源線上研討會解鎖應用落地
- 創新不止,創芯不已:第六屆ICDIA創芯展8月南京盛大啟幕!
- AI時代,為什麼存儲基礎設施的可靠性決定數據中心的經濟效益
- 矽典微ONELAB開發係列:為毫米波算法開發者打造的全棧工具鏈
技術白皮書下載更多>>
- 車規與基於V2X的車輛協同主動避撞技術展望
- 數字隔離助力新能源汽車安全隔離的新挑戰
- 汽車模塊拋負載的解決方案
- 車用連接器的安全創新應用
- Melexis Actuators Business Unit
- Position / Current Sensors - Triaxis Hall
熱門搜索
微波功率管
微波開關
微波連接器
微波器件
微波三極管
微波振蕩器
微電機
微調電容
微動開關
微蜂窩
位置傳感器
溫度保險絲
溫度傳感器
溫控開關
溫控可控矽
聞泰
穩壓電源
穩壓二極管
穩壓管
無焊端子
無線充電
無線監控
無源濾波器
五金工具
物聯網
顯示模塊
顯微鏡結構
線圈
線繞電位器
線繞電阻




