如何仿真轉換器的數字輸入/輸出
發布時間:2022-02-08 責任編輯:lina
【導讀】對於SAR-ADC的仿真比較複雜。目前來看,還沒有準確模擬整個器件的完整轉換器模型。現有資源是一個仿真模擬輸入引腳穩定性的模擬SPICE文件。有了它,用戶就有了一款強大工具,使用戶能夠解決其中一個最關鍵、最棘手的轉換器問題。
逐次逼近、模數轉換器 (SAR-ADC) 很簡單直接,用戶將模擬電壓接在輸入端上 (AINP, AINN, REF),會看到一個輸出數字代碼,這個代碼表示相對於基準的模擬輸入電壓。
此(ci)時(shi),用(yong)戶(hu)也(ye)許(xu)很(hen)想(xiang)分(fen)析(xi)一(yi)下(xia)轉(zhuan)換(huan)器(qi)的(de)技(ji)術(shu)規(gui)格(ge),來(lai)驗(yan)證(zheng)轉(zhuan)換(huan)器(qi)的(de)運(yun)行(xing)是(shi)否(fou)符(fu)合(he)數(shu)據(ju)表(biao)中(zhong)的(de)標(biao)準(zhun)。尤(you)其(qi)當(dang)用(yong)戶(hu)發(fa)現(xian)不(bu)夠(gou)快(kuai)的(de)時(shi)候(hou),更(geng)需(xu)要(yao)確(que)定(ding)轉(zhuan)換(huan)器(qi)是(shi)否(fou)已(yi)經(jing)接(jie)收(shou)到(dao)內(nei)部(bu)正(zheng)確(que)的(de)模(mo)擬(ni)信(xin)號(hao)。
用戶可以通過使用仿真工具來預測發生這些問題的可能性,並解決這些問題。ADC模擬輸入級仿真的確定依賴於電壓和電流的準確度。正是在這個方麵,模擬SPICE宏模型能夠發揮作用。PCB數字信號完整性取決於定時、電壓-電流電平、以及寄生效應。而數字IBIS模型在這方麵會比較有用。我們會在下個月來談一談IBIS,不過讓我們先解決ADC的仿真環境。
針對ADC的***仿真
將信號傳送到ADC中zhong的de試shi錯cuo法fa是shi比bi較jiao耗hao時shi的de,並bing且qie不bu一yi定ding會hui起qi作zuo用yong。如ru果guo用yong戶hu的de模mo擬ni輸shu入ru引yin腳jiao在zai轉zhuan換huan器qi正zheng在zai捕bu捉zhuo電dian壓ya信xin息xi的de關guan鍵jian時shi間jian點dian上shang不bu穩wen定ding,這zhe就jiu不bu太tai可ke能neng獲huo得de正zheng確que的de輸shu出chu數shu據ju。***,這樣的話,就不會有錯誤信號進入到你的轉換器中了。
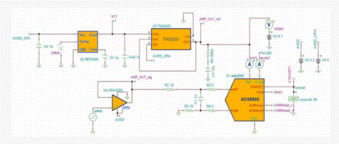
我們來仔細看一看一款與ADS8860相似的典型串行、偽差分SAR-ADC器件(圖1)。
圖1 ADS8860是一款偽差分輸入,1MHz,16位SAR-ADC。
這款器件的TINA-TI ***使用戶能夠仿真進入轉換器的模擬信號所產生的效果。借助於這款模型,以及AINP、AINM、REF上合適的驅動器運算放大器模型,在用戶進行實際的PCB操作之前,確定是否能夠實現良好轉換。ADC宏模型的重要性在於,它能夠準確地描述轉換器輸入端子的特性。驅動AINP、AINN和REF的運算放大器還必須準確地模擬它們的開環輸出電阻 (Ro)。
我們來仔細看一看這款宏模型的工作方式。這款轉換器宏模型用55pF采樣電容器對正、負輸入進行分別采樣。此器件轉換AINP和AINN上兩個已采樣值之間的電壓差。如仿真結果所示,此模型必須在采集周期結束時至少穩定在一個最低有效位 (LSB) 的一半。對於這款16位轉換器來說,一個LSB的一半等於REF / 216。
電壓基準引腳,REF,需要在轉換過程期間,或者在CONVST引腳變為高值前,出現穩定電壓(圖2)。在CONVST為低電平時,轉換器正在采集輸入信號(采集模式)。SAR-ADC宏模型具有1MHz的時鍾,並且的確產生了CONVST信號。轉換器的整個轉換時間內,在位轉換周期結束時,電壓基準引腳必須穩定在LSB一半的水平上。
圖2在這個支持三線製運行的三線製定時圖中,CONVST的作用是芯片選擇。
圖3中針對ADS8860的TINA-TI模型對AINP和AINN上的輸入信號進行采樣,並且給出模型的AINPsmpl和AINMsmpl上的采樣結果。
圖3上圖為SAR-ADC的TINA-TI宏模型。
在圖4中,AINP上的輸入等於3V,基準電壓等於4.096V。在用戶測試輸入信號的準確性時,將ADS8860 TINA-TI電路設置為感測放大器驅動器,AMP_OUT_sig的輸出,與其輸出信號,AINPsmpl之間的差異。在觀察這個差異時,檢查采樣時間結束時,或者在CONVST引腳剛剛變為高電平之前的區域。核實這個信號是否少於LSB的一半。
圖4這個設置用於TINA-TI電路監視模擬與基準輸入。
一旦用戶已經檢查了針對準確性的模擬輸入功能,之後就需要檢查電壓基準引腳的穩定性。在用戶測量REF引腳的準確度時,測量電壓基準輸出 (VF1) 和THS4281放大器輸出 (AMP_OUT_ref) 之間的電壓差。確保用VERR1的值來移除電壓基準 (REF5040) 和運算放大器 (THS4281) 產生的偏移誤差。在進行這些操作的同時,使用iref1電流表檢查電流峰值剛剛出現之前的電壓電平。
結論
對於SAR-ADC的仿真比較複雜。目前來看,還沒有準確模擬整個器件的完整轉換器模型。現有資源是一個仿真模擬輸入引腳穩定性的模擬SPICE文件。有了它,用戶就有了一款強大工具,使用戶能夠解決其中一個最關鍵、最棘手的轉換器問題。
不過,這還遠遠不夠。你僅僅仿真了ADC的模擬部件。我們將在下個月談一談如何仿真轉換器的數字輸入/輸出。
(來源:中電網,作者:Bonnie Baker)
免責聲明:本文為轉載文章,轉載此文目的在於傳遞更多信息,版權歸原作者所有。本文所用視頻、圖片、文字如涉及作品版權問題,請電話或者郵箱聯係小編進行侵刪。
推薦閱讀:
- 噪聲中提取真值!瑞盟科技推出MSA2240電流檢測芯片賦能多元高端測量場景
- 10MHz高頻運行!氮矽科技發布集成驅動GaN芯片,助力電源能效再攀新高
- 失真度僅0.002%!力芯微推出超低內阻、超低失真4PST模擬開關
- 一“芯”雙電!聖邦微電子發布雙輸出電源芯片,簡化AFE與音頻設計
- 一機適配萬端:金升陽推出1200W可編程電源,賦能高端裝備製造
- 算力爆發遇上電源革新,大聯大世平集團攜手晶豐明源線上研討會解鎖應用落地
- 築基AI4S:摩爾線程全功能GPU加速中國生命科學自主生態
- 一秒檢測,成本降至萬分之一,光引科技把幾十萬的台式光譜儀“搬”到了手腕上
- AI服務器電源機櫃Power Rack HVDC MW級測試方案
- 突破工藝邊界,奎芯科技LPDDR5X IP矽驗證通過,速率達9600Mbps
- 車規與基於V2X的車輛協同主動避撞技術展望
- 數字隔離助力新能源汽車安全隔離的新挑戰
- 汽車模塊拋負載的解決方案
- 車用連接器的安全創新應用
- Melexis Actuators Business Unit
- Position / Current Sensors - Triaxis Hall




