如何保護以太網網絡免受浪湧事件影響
發布時間:2024-02-28 責任編輯:lina
【導讀】yitaiwangchengweigongyetongxindeguganwangduiwomentichuleyanjundetiaozhan,yinweiqijichusheshirongyishoudaoleijidenglangyongshijiandeyingxiang。cileishiguhuiyinfajiedihuiluheciouhedianya,kenengdaozhicaozuojishuxitongtanhuan。
yitaiwangchengweigongyetongxindeguganwangduiwomentichuleyanjundetiaozhan,yinweiqijichusheshirongyishoudaoleijidenglangyongshijiandeyingxiang。cileishiguhuiyinfajiedihuiluheciouhedianya,kenengdaozhicaozuojishuxitongtanhuan。
為(wei)了(le)保(bao)持(chi)以(yi)太(tai)網(wang)連(lian)接(jie)設(she)備(bei)的(de)係(xi)統(tong)完(wan)整(zheng)性(xing)和(he)功(gong)能(neng)性(xing),開(kai)發(fa)人(ren)員(yuan)需(xu)要(yao)一(yi)種(zhong)強(qiang)大(da)的(de)解(jie)決(jue)方(fang)案(an)來(lai)保(bao)護(hu)敏(min)感(gan)電(dian)子(zi)元(yuan)件(jian),使(shi)其(qi)免(mian)受(shou)破(po)壞(huai)性(xing)能(neng)量(liang)傳(chuan)遞(di)的(de)影(ying)響(xiang)。
本文簡要介紹了浪湧如何影響電子係統。隨後介紹了 Analog Devices 的保護器件,並說明了如何使用這些器件來減少浪湧事件。
浪湧事件如何影響電子係統
浪lang湧yong事shi件jian可ke能neng由you多duo種zhong因yin素su引yin起qi,而er雷lei擊ji則ze是shi其qi中zhong最zui鮮xian明ming且qie最zui具ju破po壞huai性xing的de因yin素su。即ji使shi在zai幾ji英ying裏li之zhi外wai,雷lei擊ji也ye會hui在zai電dian子zi係xi統tong中zhong引yin發fa接jie地di回hui路lu和he磁ci耦ou合he電dian壓ya。這zhe種zhong瞬shun態tai過guo電dian壓ya會hui損sun壞huai敏min感gan電dian子zi元yuan件jian,並bing使shi關guan鍵jian操cao作zuo中zhong斷duan。
浪lang湧yong事shi件jian對dui電dian子zi係xi統tong的de影ying響xiang遠yuan不bu止zhi當dang下xia發fa生sheng的de暫zan時shi性xing故gu障zhang。這zhe些xie高gao能neng量liang傳chuan遞di會hui對dui電dian路lu造zao成cheng不bu可ke逆ni轉zhuan的de損sun壞huai,導dao致zhi代dai價jia高gao昂ang的de維wei修xiu和he係xi統tong停ting機ji事shi件jian。在zai以yi太tai網wang網wang絡luo中zhong,浪lang湧yong事shi件jian會hui損sun壞huai聯lian網wang硬ying件jian和he相xiang連lian設she備bei,導dao致zhi數shu據ju丟diu失shi、係統性能下降,甚至讓係統完全癱瘓。
以yi太tai網wang基ji礎chu設she施shi之zhi所suo以yi容rong易yi受shou到dao浪lang湧yong事shi件jian的de影ying響xiang,是shi因yin為wei其qi覆fu蓋gai範fan圍wei廣guang且qie相xiang互hu連lian接jie。由you於yu以yi太tai網wang電dian纜lan需xu要yao長chang距ju離li鋪pu設she,這zhe些xie電dian纜lan會hui接jie收shou到dao來lai自zi環huan境jing的de電dian磁ci幹gan擾rao,包bao括kuo浪lang湧yong事shi件jian產chan生sheng的de感gan應ying電dian壓ya和he電dian流liu,進jin而er傳chuan遞di至zhi看kan似si與yu浪lang湧yong點dian隔ge離li的de設she備bei(圖 1a)。
圖 1:未受保護的以太網裝置容易受到浪湧事件的影響,進而傳遞至敏感電子元件 (a),但采用防護平麵等浪湧保護設計方法可以為浪湧電流提供安全通路 (b)。(圖片來源:Analog Devices)
開kai發fa人ren員yuan必bi須xu采cai取qu強qiang有you力li的de浪lang湧yong保bao護hu措cuo施shi,使shi敏min感gan電dian子zi元yuan件jian免mian受shou這zhe些xie高gao能neng量liang傳chuan遞di的de影ying響xiang,確que保bao係xi統tong的de完wan整zheng性xing和he功gong能neng性xing。這zhe包bao括kuo使shi用yong浪lang湧yong保bao護hu器qi來lai保bao護hu網wang絡luo中zhong的de關guan鍵jian點dian,此ci類lei器qi件jian可ke通tong過guo使shi能neng量liang流liu入ru大da地di或huo采cai用yong防fang護hu平ping麵mian等deng方fang法fa安an全quan地di耗hao散san能neng量liang,將jiang多duo餘yu的de能neng量liang從cong敏min感gan元yuan器qi件jian上shang轉zhuan移yi出chu去qu(圖 1b)。
要想在相連設備中構建浪湧保護功能,開發人員可依賴先進的設計方法,例如使用瞬態電壓抑製器 (TVS) 鉗製電壓、隔離方法、高頻濾波以及其他方法。同時,成功的浪湧保護需要將這些方法與專用元器件相結合,其中包括以太網物理層 (PHY) 器件、控製器,以及專為管理浪湧事件引發的應力而設計的供電設備。
Analog Devices 提供一套解決方案,專門設計用於支持浪湧保護設計方法,同時還可滿足以太網連接設備對強大功能的專業要求。
在以太網網絡中構建浪湧保護功能
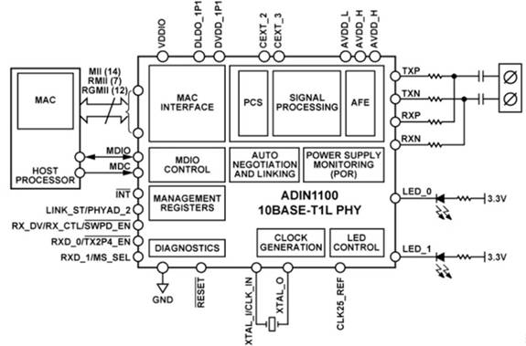
對於從傳統通信過渡到以太網連接的組織而言,10BASE-T1L 物理層以太網標準的出現為使用符合 IEEE 802.3cg 標準的 10 Mbps 單對以太網 (SPE) 電纜連接工廠內偏遠和危險場所的邊緣設備提供了所需的關鍵鏈路。Analog Devices 的 ADIN1100 專為支持這些標準而設計,是一款低功耗的單端口收發器,支持最遠 1,700 m 的以太網連接。功耗隻有 39 mW,ADIN1100 將綜合功能架構與硬件接口相結合,旨在簡化主機處理器與以太網網絡的連接(圖 2)。
圖 2:ADIN1100 提供完整的 10BASE-T1L PHY,簡化了工業係統向以太網網絡的過渡。(圖片來源:Analog Devices)
ADIN1100 的浪湧保護設計集成了電源監控和上電複位 (POR) 電路,有助於提高係統穩健性,即使在不穩定的條件下也能確保穩定運行。利用 Analog Devices 的 EVAL-ADIN1100-EBZ 評估板,開發人員可以快速評估 ADIN1100 的性能並探索其他浪湧保護機製。
除了 LED 狀態指示燈、按鈕和接口連接外,該評估板還提供測試點、用於檢查其他電纜連接方法的小型原型開發區域,以及可選配的隔離變壓器或功率耦合電感器(圖 3)。
圖 3:EVAL-ADIN1100-EBZ ADIN1100 可簡化 ADIN1100 的性能評估和浪湧保護設計機製實驗。(圖片來源:Analog Devices)
工業以太網供電設備控製器
Analog Devices 的 LTC9111 專為工業 SPE 應用而設計,是一款符合 IEEE 802.3cg 標準的單對以太網供電 (SPoE) 設備控製器,具有 2.3 V 至 60 V 的寬工作電壓範圍。在用電設備 (PD) 和供電設備 (PSE) 共用所需功率等級相關信息的係統中,該設備可支持串行通信分類協議 (SCCP)。
LTC9111 支持 IEEE 802.3cg,可減少浪湧事件的影響,但在對浪湧敏感的應用中使用該器件時,開發人員可以添加一個電壓箝位,例如 TVS 二極管。將 TVS 與 ADIN1100 相結合是一種實施 SPoE 解決方案的有效方法,使其能夠在更遠的距離上運行(圖 4)。
圖 4:LTC9111 與 ADIN1100 相結合,簡化了 SPoE 設計,隻需幾個額外元器件即可完善工業以太網連接的用電設備端。(圖片來源:Analog Devices)
SPoE PSE 控製器
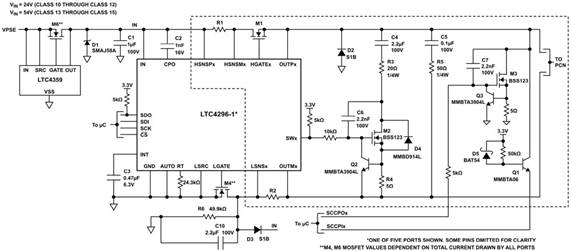
LTC4296-1 是一款五端口 SPoE PSE 控製器,專為實現與 24 V 或 54 V 係統中 802.3cg PD 的互操作性而設計,用於符合 802.3cg 標準的應用的供電端。該器件的輸入電壓範圍為 6 V 至 60 V,支持廣泛的保護功能,包括使用外部 N 溝道 MOSFET、折返式模擬電流限製 (ACL)、可調電源和返回電子斷路器等。如需額外的浪湧保護,開發人員可以添加 TVS 二極管(例如 Littelfuse 的 SMAJ58A),以緩解供電尖峰(圖 5)。
圖 5:作為 LTC9111 PD 控製器的補充,LTC4296-1 五端口 SPoE 控製器可簡化工業以太網連接 PSE 端的設計。(圖片來源:Analog Devices)
利用 Analog Devices 的 EVAL-SPoE-KIT-AZ 評估套件,開發人員可以快速積累 PSE 控製器的經驗。該套件可幫助設計人員研究符合 IEEE 802.3 標準的完整 SPoE 應用。其中配備基於 LTC4296-1 和 LTC9111 的母板,每塊都承載了通過 SPE 電纜連接的基於 ADIN1100 的插入式盾板(圖 6)。
圖 6:EVAL-SPoE-KIT-AZ 評估套件提供一套完整的硬件電路板和電纜,可用於評估基於 LTC4296-1 PSE 和 LTC9111 PD 控製器以及 ADIN1100 10BASE-T1L 以太網 PHY 器件的 SPoE 應用。(圖片來源:Analog Devices)
盡管使用 LTC4296-1 PSE 控製器、LTC9111 PD 控製器和 ADIN1100 10BASE-T1L 以太網 PHY 器件能夠快速實施符合 IEEE 802.3cg 標準的 SPoE 解決方案,但 Analog Devices 的另一種解決方案還能滿足對有源箝位控製器的需求。
有源箝位 PWM 控製器
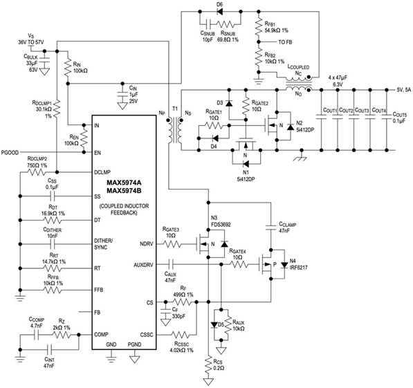
Analog Devices 的 MAX5974 係列器件是有源箝位、擴頻、電流模式脈衝寬度調製 (PWM) 控製器,旨在提高 PoE PD 應用中供電電源的效率。MAX5974 係列器件提供多種版本。例如,MAX5974D 設計用於使用傳統光耦合器反饋來支持輸出調節。相比之下,MAX5974B 無需光耦合器也可支持輸出調節,同時使耦合電感器輸出能夠獲得轉換器電源輸入 (IN)(圖 7)。
圖 7:Analog Devices 的 MAX5974B 通過免除反饋中的光耦合器並從耦合電感器輸出中獲得轉換器輸入 (IN) 電壓,簡化了有源箝位轉換器的設計。(圖片來源:Analog Devices)
MAX5974 器(qi)件(jian)內(nei)集(ji)成(cheng)的(de)前(qian)饋(kui)最(zui)大(da)占(zhan)空(kong)比(bi)箝(qian)位(wei)功(gong)能(neng)可(ke)確(que)保(bao)最(zui)大(da)箝(qian)位(wei)電(dian)壓(ya)在(zai)瞬(shun)態(tai)條(tiao)件(jian)下(xia)不(bu)受(shou)線(xian)電(dian)壓(ya)的(de)影(ying)響(xiang)。該(gai)器(qi)件(jian)的(de)逐(zhu)周(zhou)期(qi)電(dian)流(liu)限(xian)製(zhi)功(gong)能(neng)有(you)助(zhu)於(yu)進(jin)一(yi)步(bu)保(bao)護(hu)敏(min)感(gan)電(dian)子(zi)元(yuan)件(jian)。當(dang)器(qi)件(jian)檢(jian)測(ce)到(dao)已(yi)達(da)到(dao)峰(feng)值(zhi)電(dian)流(liu)限(xian)製(zhi)且(qie)持(chi)續(xu)時(shi)間(jian)超(chao)過(guo)閾(yu)值(zhi)時(shi),便(bian)會(hui)暫(zan)時(shi)關(guan)閉(bi)其(qi)主(zhu)開(kai)關(guan)柵(zha)極(ji)驅(qu)動(dong)輸(shu)出(chu) (NDRV) 和有源箝位開關柵極驅動輸出 (AUXDRV),讓過載電流耗散後再嚐試軟啟動。
應用廣泛的浪湧保護方法
這些產品可為以太網網絡提供廣泛的浪湧保護功能。ADIN1100 可確保長距離和低功耗運行,為網絡提供堅實的基礎。LTC9111 和 LTC4296 控製器協同工作,可管理功率輸送,同時在 PD 和 PSE 層級提供浪湧保護。MAX5974 可確保高效的功率轉換,減少浪湧事件中可能出現的能量浪費,從而對此設置進行補充。
tongguoxietiaoshishizhexiechanpin,kaifarenyuankeyixianzhuzengqiangyitaiwangwangluodelangyongbaohunengli。zhezhongjichengfangfakebaohuyingjian,quebaotongxinbujianduanhecaozuolianxuxing。
總結
以太網為工業通信提供了巨大的優勢,但由於電纜鋪設距離較長,使得敏感電子元件容易受到浪湧事件的影響。開發人員可以使用 Analog Devices 的一係列器件和開發資源,快速實施能夠抵禦浪湧事件影響的以太網連接。
(作者:Stephen Evanczuk)
免責聲明:本文為轉載文章,轉載此文目的在於傳遞更多信息,版權歸原作者所有。本文所用視頻、圖片、文字如涉及作品版權問題,請聯係小編進行處理。
推薦閱讀:
創邁思、維信諾和意法半導體推出經濟、安全的隱形手機人臉認證係統
- 噪聲中提取真值!瑞盟科技推出MSA2240電流檢測芯片賦能多元高端測量場景
- 10MHz高頻運行!氮矽科技發布集成驅動GaN芯片,助力電源能效再攀新高
- 失真度僅0.002%!力芯微推出超低內阻、超低失真4PST模擬開關
- 一“芯”雙電!聖邦微電子發布雙輸出電源芯片,簡化AFE與音頻設計
- 一機適配萬端:金升陽推出1200W可編程電源,賦能高端裝備製造
- 邊緣AI的發展為更智能、更可持續的技術鋪平道路
- IAR作為Qt Group獨立BU攜兩項重磅汽車電子應用開發方案首秀北京車展
- 安森美:用全光譜“智慧之眼”定義下一代工業機器人
- 貿澤EIT係列新一期,探索AI如何重塑日常科技與用戶體驗
- 算力爆發遇上電源革新,大聯大世平集團攜手晶豐明源線上研討會解鎖應用落地
- 車規與基於V2X的車輛協同主動避撞技術展望
- 數字隔離助力新能源汽車安全隔離的新挑戰
- 汽車模塊拋負載的解決方案
- 車用連接器的安全創新應用
- Melexis Actuators Business Unit
- Position / Current Sensors - Triaxis Hall




