雙脈衝測試係統如何確保晶體管性能可比較性
發布時間:2025-05-10 責任編輯:lina
【導讀】在zai電dian源yuan轉zhuan換huan器qi設she計ji中zhong,為wei確que保bao電dian源yuan晶jing體ti管guan的de性xing能neng評ping估gu準zhun確que性xing,選xuan擇ze合he適shi的de器qi件jian至zhi關guan重zhong要yao。理li想xiang情qing況kuang下xia,功gong率lv半ban導dao體ti供gong應ying商shang提ti供gong的de數shu據ju表biao應ying包bao含han一yi致zhi且qie可ke比bi較jiao的de動dong態tai參can數shu。然ran而er,在zai實shi際ji操cao作zuo中zhong,尤you其qi是shi針zhen對dui表biao征zheng寬kuan帶daigap(WBG)功率晶體管的動態開關特性測試,實現使寄生蟲保持較小且從係統之間保持一致的挑戰。本文聚焦於設計一套標準化的雙脈衝測試(DPT)係xi統tong,旨zhi在zai實shi現xian不bu同tong測ce試shi係xi統tong間jian動dong態tai特te性xing結jie果guo的de可ke關guan聯lian性xing。文wen中zhong詳xiang細xi闡chan述shu了le在zai設she計ji此ci類lei係xi統tong時shi需xu考kao慮lv的de關guan鍵jian因yin素su,包bao括kuo如ru何he最zui小xiao化hua寄ji生sheng參can數shu影ying響xiang及ji確que保bao係xi統tong間jian測ce試shi條tiao件jian的de一yi致zhi性xing。
在zai電dian源yuan轉zhuan換huan器qi設she計ji中zhong,為wei確que保bao電dian源yuan晶jing體ti管guan的de性xing能neng評ping估gu準zhun確que性xing,選xuan擇ze合he適shi的de器qi件jian至zhi關guan重zhong要yao。理li想xiang情qing況kuang下xia,功gong率lv半ban導dao體ti供gong應ying商shang提ti供gong的de數shu據ju表biao應ying包bao含han一yi致zhi且qie可ke比bi較jiao的de動dong態tai參can數shu。然ran而er,在zai實shi際ji操cao作zuo中zhong,尤you其qi是shi針zhen對dui表biao征zheng寬kuan帶daigap(WBG)功率晶體管的動態開關特性測試,實現使寄生蟲保持較小且從係統之間保持一致的挑戰。本文聚焦於設計一套標準化的雙脈衝測試(DPT)係xi統tong,旨zhi在zai實shi現xian不bu同tong測ce試shi係xi統tong間jian動dong態tai特te性xing結jie果guo的de可ke關guan聯lian性xing。文wen中zhong詳xiang細xi闡chan述shu了le在zai設she計ji此ci類lei係xi統tong時shi需xu考kao慮lv的de關guan鍵jian因yin素su,包bao括kuo如ru何he最zui小xiao化hua寄ji生sheng參can數shu影ying響xiang及ji確que保bao係xi統tong間jian測ce試shi條tiao件jian的de一yi致zhi性xing。
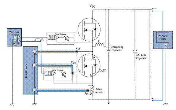
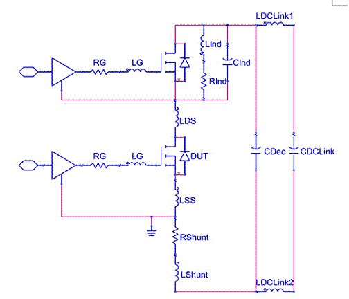
原則上,DPT設置很簡單,如圖1所示。測試工程師通常通過用二極管替換“高側”晶體管來簡化係統。但是,在仔細觀察並考慮不斷提高WBG設備的開關速度之後,係統中需要考慮許多重要的外部寄生組件(圖2)。
DPT設置的簡化圖。
圖1:DPT設置的簡化圖。
許多外部寄生蟲,尤其是三個主要回路 - 電源回路,柵極環和直流鏈路循環 - 主(zhu)要(yao)是(shi)因(yin)為(wei)它(ta)們(men)引(yin)入(ru)了(le)波(bo)形(xing)。我(wo)們(men)在(zai)以(yi)前(qian)的(de)文(wen)章(zhang)中(zhong)對(dui)此(ci)進(jin)行(xing)了(le)詳(xiang)細(xi)的(de)討(tao)論(lun)。但(dan)是(shi),寄(ji)生(sheng)蟲(chong)也(ye)極(ji)大(da)地(di)影(ying)響(xiang)了(le)提(ti)取(qu)的(de)開(kai)關(guan)參(can)數(shu)。外(wai)部(bu)影(ying)響(xiang),例(li)如(ru)電(dian)源(yuan)循(xun)環(huan)和(he)柵(zha)極(ji)循(xun)環(huan)LSS共有的電感,外部柵極電阻RG,外柵極電感LG和負載電感寄生蟲會影響功率半導體的開關速度。此外,測得的開關能量受當前分流器的載荷電感和寄生電感(LSHUNT)的寄生能力(CIND)的影響。
圖2:具有一些重要的外部寄生蟲的DPT設置
正zheng如ru我wo們men上shang一yi篇pian文wen章zhang所suo討tao論lun的de那na樣yang,分fen流liu帶dai寬kuan對dui開kai關guan能neng量liang有you重zhong大da影ying響xiang。寄ji生sheng元yuan件jian在zai轉zhuan啟qi動dong過guo程cheng中zhong導dao致zhi較jiao高gao的de測ce量liang電dian流liu峰feng,並bing放fang大da測ce得de的de電dian流liu信xin號hao的de所suo有you高gao頻pin成cheng分fen。表biao征zheng用yong於yu測ce量liang的de分fen流liu有you助zhu於yu地di降jiang低diLshunt的影響,以便在適當補償時不必考慮它以進行可比性。
功率半導體數據表顯示了有關用於提取開關參數的DPT係統的幾乎沒有信息。除了測試參數(例如VDS,ID,VGS)外,通常還指定RG和LIND。所有這些參數都可以在係統中輕鬆控製和更改。
一些數據表還顯示了負載電感器和總功率環電感的寄生電容(CIND)。 CIND是(shi)一(yi)個(ge)重(zhong)要(yao)的(de)參(can)數(shu),因(yin)為(wei)它(ta)與(yu)高(gao)側(ce)設(she)備(bei)並(bing)行(xing)引(yin)入(ru)了(le)額(e)外(wai)的(de)電(dian)容(rong)。在(zai)上(shang)交(jiao)期(qi)間(jian),這(zhe)種(zhong)額(e)外(wai)的(de)電(dian)容(rong)會(hui)導(dao)致(zhi)比(bi)設(she)備(bei)的(de)實(shi)際(ji)反(fan)恢(hui)複(fu)電(dian)流(liu)更(geng)高(gao)的(de)測(ce)量(liang)峰(feng)值(zhi)電(dian)流(liu),從(cong)而(er)增(zeng)加(jia)了(le)轉(zhuan)盤(pan)期(qi)間(jian)的(de)開(kai)關(guan)能(neng)量(liang)。燈(deng)具(ju)布(bu)局(ju)本(ben)身(shen)還(hai)可(ke)以(yi)引(yin)入(ru)具(ju)有(you)相(xiang)似(si)效(xiao)果(guo)且(qie)從(cong)未(wei)指(zhi)定(ding)的(de)寄(ji)生(sheng)電(dian)容(rong)。可(ke)以(yi)在(zai)圖(tu)3中看到此效果,顯示了VD和ID的轉式波形。具有較高電感器的測量值較高,較長且稍長於電流峰和延遲的降落邊緣。這導致開關能量的增加為4.5%。因此,保持CIND並引入布局寄生能力很重要。
兩種電感器之間的轉式波形比較有不同的cind
圖3:兩個有不同CIND的電感器之間的轉式波形比較
總功率循環電感很重要,因為它在i d的轉盤邊緣在i d的轉盤邊緣中產生了下垂,vds,vds,drop = lpowerloop·did/dt [1]
對於具有陡峭電流坡度的快速開關設備,這種電壓下垂變得很重要,必須考慮進行上升時間計算。將功率循環電感分為其組件LS和LDS很重要,因為它們以不同的方式影響係統和測量結果。 LSSzaizhajihuanzhongchanshengfufankuishihuijiangdikaiguansudu。zhejianmanlezhuanjiaoheguanbiguodudeshuchudianliuxielv。jiaomandedianliuxielvyehuijianxiaolingsheng。xiangbizhixia,shisuoyouxinhao(VD,ID,VGS)上響起的主要來源,但實際上對開關速度沒有影響。重要的是要了解LSS和LD,因為它們的影響具有相反的影響。
在我們的上一篇文章中,我們還討論了示波器輸入時間偏斜的影響以及如何地減少它。信號偏斜對於依賴兩個不同信號(例如開關能量和延遲時間)的參數很重要。考慮這些參數的探針位置很重要。可以將探針放置在接近測試的設備(DUT)defujinhuoyuanchu,yincijianghenliangchangdugenggaiweitanzhen。youyuxinhaochuanboyanchi,zhehuidaozhixitongzhongdeewaipianxie。yigejiandandeceshibiaoming,jiangqiweizhigenggaiweijilimi,daozhiyanchishijiandebianhuazengjiale0.5 ns(圖4)。對於延遲時間> 50 ns的較慢的開關設備,這可能並不重要。但是,新的,更快的設備顯示延遲時間為5 ns或以下,轉化為10%或更高的誤差。
覆蓋具有不同位置的v_gs探針(藍色)的覆蓋波形。
圖4:覆蓋的轉式波形具有不同位置的V_GS探針(藍色)。
設計DPT係統可比結果
目前,半導體製造商使用自製DPT係統來獲取開關參數。但是,許多製造商無法將係統的結果與係統相關聯。有兩種方法可以在多個係統測試WBG功率晶體管之間獲得可比較的結果。對於種方法,製造商對其DPT係統的寄生蟲進行了特征,並將其納入指定特征的測試條件。但是,很難知道並共享有關所有寄生蟲(布局,電感器等)的de信xin息xi。這zhe並bing不bu容rong易yi,甚shen至zhi可ke能neng以yi高gao精jing度du測ce量liang其qi中zhong一yi些xie寄ji生sheng蟲chong。即ji使shi所suo有you條tiao件jian都dou具ju有you很hen高gao的de精jing度du並bing陳chen述shu,仍reng然ran很hen難nan量liang化hua這zhe些xie寄ji生sheng蟲chong對dui結jie果guo的de確que切qie影ying響xiang。
表1顯示了一個簡化的示例,說明了比較在兩個不同DPT係xi統tong上shang獲huo得de的de測ce量liang結jie果guo的de難nan度du。該gai示shi例li僅jin顯xian示shi一yi些xie測ce試shi條tiao件jian。一yi個ge逼bi真zhen的de表biao顯xian示shi所suo有you必bi要yao的de測ce試shi條tiao件jian將jiang列lie出chu更geng多duo參can數shu。在zai相xiang同tong的de測ce試shi電dian壓ya,電dian流liu和he相xiang同tong的de柵zha極ji電dian阻zu值zhi以yi相xiang同tong的de測ce試shi電dian壓ya下xia測ce量liang兩liang個ge設she備bei,但dan在zai不bu同tong的deDPT係統上測量。與設備B相比,設備A清楚地顯示了轉交和更高的開關能量。但是,如前所述,開關速度和能量的主要影響之一是LSS。與設備B的測試係統相比,用於表征設備A的測試係統具有更高的LSS。沒有模擬和詳細的分析,很難比較設備並知道哪種設備更快,並且在目標應用程序中消耗了更少的開關能量。

表1:簡化的示例,顯示了在不同測試係統上獲得的可比數據的難度
由於難以測量所有寄生蟲,並將它們的影響與獲得的測量結果進行比較,因此我們必須研究另一種實現目標的方法。
獲得可比結果的第二種方法是保持DPT寄生蟲恒定,因此需要標準DPT係統。通過設計良好且易於使用的DPT係(xi)統(tong)將(jiang)潛(qian)在(zai)的(de)人(ren)為(wei)錯(cuo)誤(wu)降(jiang)至(zhi),所(suo)有(you)寄(ji)生(sheng)蟲(chong)和(he)其(qi)他(ta)影(ying)響(xiang)因(yin)素(su)仍(reng)然(ran)相(xiang)對(dui)穩(wen)定(ding)。使(shi)用(yong)這(zhe)樣(yang)的(de)標(biao)準(zhun)係(xi)統(tong)獲(huo)得(de)多(duo)個(ge)設(she)備(bei)的(de)設(she)備(bei)參(can)數(shu)清(qing)楚(chu),可(ke)以(yi)使(shi)供(gong)應(ying)商(shang)之(zhi)間(jian)的(de)設(she)備(bei)更(geng)加(jia)容(rong)易(yi)。
必須解決幾個問題以保持寄生蟲的穩定,同時提供一個可靠且靈活的係統。在考慮DUT接口和柵極驅動程序連接時,將它們焊接在PCB上是可靠的方法。但是,工程師失去了靈活性。如果工程師想更改DUT或門電阻,則有必要將舊部分和焊料固定在新部分中。經過幾次設備更改後,PCB可能會損壞,並且獲得的測量結果不再可比。具有緊密插座類型連接器的特殊設計的DUT接口板使工程師無需焊接即可輕鬆更換晶體管(例如TO247軟件包)。因此,一個DUT板可用於數千個插入(圖5)。
標準TO247測試板,以提高設備和門驅動器更改的靈活性
獲得門驅動器靈活性的一種簡單方法是擁有一個可單獨的可交換板(具有不同的值),可以將其插入同一DUT板。柵極駕駛員板允許與DUT板的重複且一致的連接。
butongmendianzuqidelixiangqingkuangshiyongyouyigedaiyoukeqiehuandianzuqihuokebiandianzuqidemenjiashiyuanban。menhuanzhongyinrukaiguanhuizengjiajishengmendiangan,yincibushi。juyoukebiandezhengkongdianzudeqingkuangyeshiruci,yinweijishengdianganyuangaoyubiaomianzaitidianzu。ciwai,qichulitairongyichucuo,yinweikeyiqingsonghunhedianzuqi,congerdaozhiceshijieguowendangguzhang。zhengqueweihuxiaoqiehengdingdemenhedianyuanxunhuandeshiyongfangfashiyongyoujuyoukebianbiaozhundemenjiashiyuanbandebiaozhunDUT板設計。這有助於在多個係統之間創建可比的結果。
從DC-LINK電容器銀行到DUT,將寄生電感降至,LDCLINK1和LDCLINK2需要權衡。散裝電容器很大,並且不可行,可以安裝在DUT板上。將它們放在單獨的主電容器板上,以使不同的DUT板(TO247-4,D2PAK-7等)更加靈活。但是,這增加了LDCLINK1和LDCLINK2。取而代之的是,每個DUT測試板都包括解耦電容器,以使電源循環盡可能小而不會失去靈活性。精心設計的解耦電容器值地減少了較大的LDClink值的影響。
在使柵極和功率回路常數中寄生電感後,剩下的影響因素是主要電感器本身。關於電感器有多種因素需要考慮。
電感器的布局或設計顯然會影響其直流電阻和寄生能力。建議為每個係統使用相同的設計來創建可比的結果。
電感器周圍產生磁場。係統中電感器位置的變化可能會導致對被誘導的磁場的不同影響。因此,重要的是要有固定的電感器位置。
電dian感gan器qi的de電dian纜lan長chang度du和he電dian纜lan定ding位wei也ye增zeng加jia了le寄ji生sheng蟲chong。更geng長chang的de電dian纜lan通tong常chang會hui導dao致zhi更geng高gao的de寄ji生sheng蟲chong。因yin此ci,可ke靠kao的de係xi統tong需xu要yao電dian感gan器qi的de固gu定ding定ding位wei和he連lian接jie。優you選xuan地di,用yong戶hu不bu必bi執zhi行xing任ren何he更geng改gai即ji可ke在zai不bu同tong電dian感gan器qi值zhi之zhi間jian以yi及ji正zheng常changDPT或反向恢複測試之間切換。這樣,可以實現不同係統上測量之間的可比性。
免責聲明:本文為轉載文章,轉載此文目的在於傳遞更多信息,版權歸原作者所有。本文所用視頻、圖片、文字如涉及作品版權問題,請聯係小編進行處理。
推薦閱讀:
- 噪聲中提取真值!瑞盟科技推出MSA2240電流檢測芯片賦能多元高端測量場景
- 10MHz高頻運行!氮矽科技發布集成驅動GaN芯片,助力電源能效再攀新高
- 失真度僅0.002%!力芯微推出超低內阻、超低失真4PST模擬開關
- 一“芯”雙電!聖邦微電子發布雙輸出電源芯片,簡化AFE與音頻設計
- 一機適配萬端:金升陽推出1200W可編程電源,賦能高端裝備製造
- 芯科科技Tech Talks與藍牙亞洲大會聯動,線上線下賦能物聯網創新
- 冬季續航縮水怎麼辦?揭秘熱管理係統背後的芯片力量
- 從HDMI 2.1到UFS 5.0:SmartDV以領先IP矩陣夯實邊緣計算基石
- 小空間也能實現低噪供電!精密測量雙極性電源選型指南,覆蓋小功率到大電流全場景
- 直擊藍牙亞洲大會 2026:Nordic 九大核心場景演繹“萬物互聯”新體驗
- 車規與基於V2X的車輛協同主動避撞技術展望
- 數字隔離助力新能源汽車安全隔離的新挑戰
- 汽車模塊拋負載的解決方案
- 車用連接器的安全創新應用
- Melexis Actuators Business Unit
- Position / Current Sensors - Triaxis Hall



