EMC與成本雙優解 車載燈光域控製器集成方案落地
發布時間:2025-05-12 責任編輯:lina
【導讀】在現代汽車中,眾多電子控製單元(ECU)負責控製各種功能,如發動機管理、傳動控製、製動係統和信息娛樂係統。每個ECU通常都配備有自己的MCU,這增加了汽車電氣架構的總體複雜性和成本。車燈的情況也是如此,前後左右的車燈通常都有各自獨立的ECU。尤其在一些車燈包含成百上千個像素,或者燈是由多塊分散的印刷電路板(PCB)組成時,以市場現存大量量產的LED驅動解決方案而言,每個燈板都需要使用一片MCU來作為控製的轉發點來提升係統的可靠性,通訊速度以及電磁兼容(EMC)性能。本文以TLD7002-16ES為例,提出了一種使用UART OVER CAN通訊接口來降本並且提升EMC性能的解決方案。
TLD7002-16ES網關應用示例
在現代汽車中,眾多電子控製單元(ECU)負責控製各種功能,如發動機管理、傳動控製、製動係統和信息娛樂係統。每個ECU通常都配備有自己的MCU,這增加了汽車電氣架構的總體複雜性和成本。車燈的情況也是如此,前後左右的車燈通常都有各自獨立的ECU。尤其在一些車燈包含成百上千個像素,或者燈是由多塊分散的印刷電路板(PCB)組成時,以市場現存大量量產的LED驅動解決方案而言,每個燈板都需要使用一片MCU來作為控製的轉發點來提升係統的可靠性,通訊速度以及電磁兼容(EMC)性能。本文以TLD7002-16ES為例,提出了一種使用UART OVER CAN通訊接口來降本並且提升EMC性能的解決方案。
1. 介紹
TLD7002-16ES是一款16通道的汽車LED恒流源驅動芯片,具有全麵的保護和診斷功能,支持高達2M通訊速率UART OVRE CAN。它旨在控製最高達 76.5 mA 電流的 LED 作為線性電流 sink(LCS)。並聯電源輸出級實現更高的負載電流。每個獨立的電源輸出級都配置了存儲在 OTP 中的 6 位電流設置值,並且可以設置 16 個獨立的 PWM 配置。高速照明接口用於設備 OTP 編程、配置、控製和診斷反饋。該芯片可以直接驅動多像素LED,並且省去燈板上額外的MCU。此外, TLD7002-16ES可以用作網關來控製其它的外置LED驅動,例如:線性恒流源(英飛淩LITIX™ Basic+家族)或者DC/DC轉換器(LITIX™ Power)。再不增加額外MCU的基礎上,可以沿用現有的方案,甚至減少UART OVER CAN 線性LED驅動芯片數量,以支持更高的係統輸出電流。通過以上方式可以有效優化係統成本。
2.基於TLD7002-16ES網關描述
TLD7002-16ES 是一款具有 HSLI 接口(CAN OVER UART)的智能 16 通道 LED 驅動器。
在英飛淩TLD7002-16ES的參考設計中,該芯片被用作網關,以控製多個外部 LED 驅動器,包括線性電流源(LITIX™ Basic+ 家族)或 DC/DC 轉換器(LITIX™ Power 家族)。
以下將這些不在TLD7002-16ES上集成的LED驅動器稱為外部LED驅動器。這些外部驅動器負責驅動連接到外部 LED 驅動器上的LED,而直接負載則是指由 TLD7002-16ES 輸出直接驅動的 LED。
網關方法具有以下優勢:
將 UART over CAN 接口帶到現有的 LED 驅動器
從 LED 驅動器單元中刪除微控製器
增加 TLD7002-16ES 的電流能力(通道數和最大電流)
通過在多個 LED 驅動器上分配熱量來改善熱管理

圖1:TLD7002-16ES網關實現範例
使用 TLD7002-16ES 作為網關來控製外部 LED 驅動器,需要以下連接:
TLD7002-16ES 的 OUTn 通道提供 PWM 信號給外部 LED 驅動器
診斷基於外部 LED 驅動器的 Fault/ERR 引腳。Fault 引腳由 TLD7002-16ES 的 OUTn 通道或相鄰的 OUTn+1 通道采樣,具體取決於應用程序。
因此,一個“網關通道”可能占用 TLD7002-16ES 的兩個輸出:一個用於 PWM,一個用於診斷。

圖2:外部的LED驅動和TLD7002-16ES的臨近的2個通道連接
當多個線性電流源連接到單個 PWM 輸出,並且 Fault 引腳收集到一個 TLD7002-16ES 輸出時,TLD7002-16ES 的總輸出通道使用量可以減少一半。
在某些情況下,單個 TLD7002-16ES 通道可以通過簡單的變通方法同時服務 PWM 和診斷目的。

圖3:PWM和診斷合並在TLD7002-16ES的單個輸出
3.基於TLD7702-16ES的網關設計要點
3.1使用TLD7002-16ES產生PWM
TLD7002-16ES 是一個低側開漏電流沉,因此它生成的 PWM 是反向。這個反轉的 PWM 信號可以通過軟件輕鬆,但更優的方法是在TLD7002-16ES 拉電流時產生高電平 PWM(即 TLD7002-16ES 輸出使能時)。保持反向的 PWM 可能會在外部 LED 驅動器的輸出端產生非期望的毛刺。
PWM 信號的反向可以通過使用一個簡單的 BJT晶體管來實現,如圖4所示。為了減少功率損耗,可以將 TLD7002-16ES 的 OUT12 通道的電流設置為最小值(5.6 mA)。此外,通過在基極上使用 10 kΩ 電阻,可以進一步減少功率損耗。但是,這可能會導致虛假的開路(OL)檢測和 OUT12通道的電流警告,應用軟件必須忽略這些警告。或者,基極電阻 R78 可以使用較低的歐姆值(例如330 Ω),這樣可以允許輸出保持在較高的電平,從而防止出現 CUR_WRN 或 OL 警告。

圖4:TLD7002-16ES PWM信號整形
3.2用一個TLD7002-16ES輸出來覆蓋外置LED驅動器PWM和診斷

圖5:粘合邏輯以提供PWM並監控故障引腳
使用單個 TLD7002-16ES 引腳和簡單的粘合邏輯電路,可以執行 PWM 並檢索外部 LED 驅動器的診斷信息。該電路有以下主要任務:
·當 TLD7002-16ES OUTn 引腳流出電流時,生成反向的 PWM 信號到外部 LED 驅動器的 PWM輸入端。
·如果外部 LED 驅動器出現故障,生成開路 OL 或正向壓降警告VFWD_WRN 故障信號在 TLD7002-16ES OUTn 引腳上。
具體工作原理如下:Q9 晶體管實際上為TLD5191ES提供了一個清晰的(邏輯電平 HIGH/LOW)PWM 信號。如果 TLD5191ES 檢測到故障,則FAULT_H 線將被拉低,從而打開 Q90晶體管,導致 OUTn引腳的前向電壓降低到 VBE(Q9) + 0.2 V(Q90 飽和電壓)。如果 VFWD_WRN 閾值在一次性可編程(OTP)存儲器中設置為 1.25 V,那麼在外部 LED 驅動器故障期間降低的 VFWD 電壓將在 TLD7002-16ES OUTn引腳上產生 VFWD_WRN信號。
需要注意的是,TLD7002-16ES 的 VLED 引腳和粘合邏輯的供電電壓都是連接到 IVCC_H(5 V),該電壓由TLD5191ES 提供。這是必要的,因為 TLD7002-16ES 的診斷是基於差分電壓讀取 VLED-OUTn(或 VS-OUTn)來實現的。此外,外部 LED 驅動器(TLD5191ES)的 PWM 信號必須在典型的邏輯電平上工作。或者,也可以使用TLD7002-16ES的VDD引腳作為PWM粘合邏輯的供電電壓,但需注意VDD引腳最多隻能提供10mA的電流。
圖 5 顯示了粘合邏輯,具有以下要求:
·當 OUTn 流出電流時, PWM > max PWM(H) 閾值
·當 OUTn 不流出電流時,PWM < max PWM(L) 閾值
·規則 1:在錯誤出現時,OUTn 應該產生 VFWD(OUTn-VLED)< VFWD_WRN 閾值。計算該要求時,假設OUTn 流出的電流為 IOUTn(max)
·規則 2:在 ERRN 不流出電流時,OUTn 引腳不應產生 VFWD(OUTn-VLED)> VFWD_WRN 閾值。計算該要求時,假設OUTn 流出的電流為 IOUTn(min)
·可選規則:確保 OUTn > OL(0.5 V),以避免誤觸發OL 檢測
診斷檢測機製:
當 ERRN 流出電流(錯誤出現)時,R4 被旁路,由 OUTn 讀取VFWD = VBE(Q9) + VSAT(Q90),在這種情況下,會將產生一個 VFWD_WRN(小 VFWD)。
當 ERRN 不流出電流(錯誤不出現)時,R4的壓降必須足夠大,以防止 OUTn 檢測 VFWD_WRN 或 SLS。然而,這個壓降又不能過大,以免觸發 OL 警告。
OTP 設置:
·IOUTn = 5.6 mA
這是 TLD7002-16 上可能的最小輸出電流,用於減少功率損耗。
·VFWD_WRN = 1.25 V
在R4 被旁路時,該值必須大於 VBE(Q9)(低溫)+ VSAT(Q90) => ,隻有在這種情況下,錯誤才會被檢測到。
3.3網關控製LED驅動器的診斷小技巧
對於指令應用程序,例如BCM,要檢測外部LED驅動器通道中的故障,需要一個TLD7002-16ES輸出采樣外部驅動器的Fault(或ERR)引腳。
為了利用TLD7002-16ES的診斷功能,例如去抖動功能,當外部LED驅動器的故障引腳活動時,觸發TLD7002-16ES的警告標誌是一種便捷的方法。實現這一點的一種方法是使用外部驅動器的故障引腳來觸發TLD7002-16ES的OL警告或VFWD_WRN警告。這通常是通過外部粘合邏輯來實現的,如圖9和圖10所示。
OL和VFWD警告檢測機製在TLD7002-16ES數據手冊中有詳細解釋。
3.4網關通道上PWM順序和相移的考慮
如果在兩個不同的 TLD7002-16 通道上執行 PWM 和診斷(見圖6),那麼正確地分配 PWM 和 DIAG TLD7002-16 通道號碼並了解其 PWM 約束是非常重要的。在網關通道上的 PWM-診斷序列應該按照以下順序進行:
·TLD7002-16ES OUTn 通道將通過 PWM 引腳打開外部 LED 驅動器
·TLD7002-16ES OUTn+1 通道將采樣外部 LED 驅動器的 FAULT 引腳
在診斷 ADC 讀取之前提供 PWM 是有利的,以確保外部 LED 驅動器已被激活,從而使其故障引腳能夠被 TLD7002-16 正確采樣。但是,通過適當的去抖動設置,這個順序要求可以被忽略。為了實現上述序列,建議將 TLD7002-16 OUTn 通道指定為 PWM 通道,將 OUTn+1 通道指定為診斷通道。
TLD7002-16ES 具有最小 PWM 開啟時間約束,以確保準確的診斷讀取,因為大多數診斷標誌在 TLD7002-16 上都是基於 VFWD 讀取的。這些約束在此簡要概述,並在 TLD7002-16 數據手冊 [5] 中有詳細描述。
·如果啟用相移:tOUTnPW > tdiag_dly + tDIAG_ON
·如果禁用相移:tOUTnPW > tdiag_dly + (2+N) * tDIAG_ON
其中,N 等於禁用相移的前一個通道的數量。因此,網關 DIAG 和 PWM 通道必須遵守適當的最小占空比。
例如,在圖6中,網關函數在 OUT1和OUT2 上實現,同時考慮以下情況,並將 OUT0 分配給不同的 LED燈串:
·在網關 PWM 通道之前的通道 OUT0 啟用相移,這減少了接下來兩個通道的 PWM 最小占空比約束
·網關函數 PWM 和 DIAG 通道(OUT1, OUT2)禁用相移,這減少了 PWM 和 DIAG 讀取之間的時間,導致最小 PWM 占空比等於:tOUTnPW > tdiag_dly + (2+1) * tDIAG_ON

圖6:TLD7002-16ES網關通道時序:PWM產生和診斷采樣
4.驅動外部的LITIX Basic+ 線性芯片來實現擴流
TLD2331-3EP作為一個3通道的高邊恒流源,可以與 TLD7002-16ES以如下的方式連接:
TLD2331-3EP 的3條 SET 信號分別連接到 TLD7002-16ES 的3個輸出端,這些輸出端分別控製3個 IN_SET 通道。每個通道可以獨立控製,實現高精度的電流調節和出色的動畫效果。
TLD2331-3EP芯片的 ERRN 引腳連接到下一個可用的 TLD7002-16ES 輸出端,用於故障診斷。

圖7:驅動外部線性恒流源TLD2331-3EP
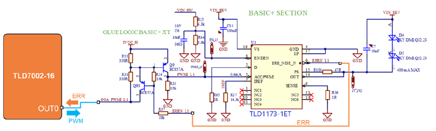
TLD1173-1ET 與 TLD7002-16ES 之間的連接如下:
一個 TLD7002-16ES 輸出端同時連接到 TLD1173-1ET 的 PWM 和 ERRN/DEN 引腳。 PWM 和 ERRN/DEN 膠合邏輯電路在之前章節中詳述過。

圖8:驅動單通道低邊線性恒流源芯片TLD1173-1ET
5.網關應用OTP配置範例
網關通道的最相關 OTP 配置如下:
將診斷輸出組設置為 VLED,並將 TLD7002-16 的 VLED 引腳連接到 5 V(如果 PWM 和 ERR 粘合邏輯連接到 5 V)
如果電路測試時模擬 TLD7002-16 的 OTP,或者將 SLS 閾值鎖定為“鎖定”,否則 TLD7002-16 將選擇默認的 SLS 閾值
如果 PWM 和 ERRN 粘合邏輯如圖5所示,將 VFWD_WRN 閾值設置為 1.25 V。這將在 ERRN 拉低時檢測到 VFWD_WRN
將診斷去抖動配置設置為 4-6 個周期,以減少虛假錯誤檢測
在每個網關函數的第一個通道之前啟用相移,在同一個網關函數的通道之間禁用相移
這允許降低最小占空比(見 TLD7002-16ES 數據手冊 [5] 的第 7.2 章)
例如,對於圖5中的電路,啟用 OUT0 的相移,禁用 OUT1, 2, 3, 4 的相移
將 SLS 設置為 0,以便隻關心 VFWD_WRN 標誌
有關 OTP 模擬和編程的更多詳細信息,請參閱 TLD7002-16 OTP 編程 [3] 和 OTP 參數設置 [4] 應用筆記。
6.結論
TLD7002-16ES智能網關芯片通過UART OVER CAN通訊口線,實現車燈ECU的MCU-Less架構。這種設計減少了40%硬件複雜度及25%線束需求,推動了域集中式電氣設計的革新。同時,它能更好滿足軟件定義汽車(SDV)對車燈係統的動態配置需求。單芯片集成方案替代傳統分立設計,降低30% BOM成本。作為高性價比車燈控製平台,TLD7002-16ES兼顧了功能安全、靈活擴展與可靠性升級,為智能車燈係統提供了堅實的硬件基礎支撐。
(作者:英飛淩汽車業務首席現場應用工程師蘇星,英飛淩汽車電子事業部產品應用工程師 Fragiacomo Fabio)
免責聲明:本文為轉載文章,轉載此文目的在於傳遞更多信息,版權歸原作者所有。本文所用視頻、圖片、文字如涉及作品版權問題,請聯係小編進行處理。
推薦閱讀:
- 噪聲中提取真值!瑞盟科技推出MSA2240電流檢測芯片賦能多元高端測量場景
- 10MHz高頻運行!氮矽科技發布集成驅動GaN芯片,助力電源能效再攀新高
- 失真度僅0.002%!力芯微推出超低內阻、超低失真4PST模擬開關
- 一“芯”雙電!聖邦微電子發布雙輸出電源芯片,簡化AFE與音頻設計
- 一機適配萬端:金升陽推出1200W可編程電源,賦能高端裝備製造
- 貿澤EIT係列新一期,探索AI如何重塑日常科技與用戶體驗
- 算力爆發遇上電源革新,大聯大世平集團攜手晶豐明源線上研討會解鎖應用落地
- 創新不止,創芯不已:第六屆ICDIA創芯展8月南京盛大啟幕!
- AI時代,為什麼存儲基礎設施的可靠性決定數據中心的經濟效益
- 矽典微ONELAB開發係列:為毫米波算法開發者打造的全棧工具鏈
- 車規與基於V2X的車輛協同主動避撞技術展望
- 數字隔離助力新能源汽車安全隔離的新挑戰
- 汽車模塊拋負載的解決方案
- 車用連接器的安全創新應用
- Melexis Actuators Business Unit
- Position / Current Sensors - Triaxis Hall





