時鍾擴頻技術在行車記錄儀EMI抑製中的應用
發布時間:2016-10-21 來源:韜略科技EMC 責任編輯:wenwei
【導讀】本文介紹了時鍾擴頻技術的原理、分類,結合它在攝像頭的具體應用案例,與傳統EMI抑製手段的實際效果進行對比,突顯時鍾擴頻技術在抑製時鍾EMI上的優勢。目前,時鍾擴展頻譜技術被廣泛使用在圖像采集、圖像顯示及汽車電子等行業。
一、引言
時鍾是電磁幹擾能量的主要來源之一,隨著係統設計複雜性和集成度的大規模提高,電子係統的時鍾頻率越來越高;以前傳統的諸如屏蔽,濾波等EMI改(gai)善(shan)措(cuo)施(shi)的(de)應(ying)用(yong)已(yi)變(bian)得(de)越(yue)來(lai)越(yue)困(kun)難(nan),這(zhe)促(cu)使(shi)設(she)計(ji)工(gong)程(cheng)師(shi)去(qu)探(tan)索(suo)更(geng)可(ke)行(xing)有(you)效(xiao)的(de)方(fang)法(fa)來(lai)減(jian)少(shao)時(shi)鍾(zhong)能(neng)量(liang)發(fa)射(she),而(er)擴(kuo)頻(pin)時(shi)鍾(zhong)的(de)適(shi)時(shi)出(chu)現(xian)則(ze)恰(qia)如(ru)其(qi)分(fen)的(de)解(jie)決(jue)了(le)這(zhe)個(ge)問(wen)題(ti),並(bing)從(cong)源(yuan)頭(tou)上(shang)——係統時鍾處控製和減少了EMI發射強度。目前,時鍾擴展頻譜技術被廣泛使用在圖像采集、圖像顯示及汽車電子等行業。
二、原理
擴(kuo)展(zhan)頻(pin)譜(pu)技(ji)術(shu)通(tong)過(guo)對(dui)尖(jian)峰(feng)時(shi)鍾(zhong)進(jin)行(xing)調(tiao)製(zhi)處(chu)理(li),使(shi)其(qi)從(cong)一(yi)個(ge)窄(zhai)帶(dai)時(shi)鍾(zhong)變(bian)為(wei)一(yi)個(ge)具(ju)有(you)邊(bian)帶(dai)諧(xie)波(bo)的(de)頻(pin)譜(pu),將(jiang)尖(jian)峰(feng)能(neng)量(liang)分(fen)散(san)到(dao)展(zhan)頻(pin)區(qu)域(yu)的(de)多(duo)個(ge)頻(pin)率(lv)段(duan),從(cong)而(er)達(da)到(dao)降(jiang)低(di)尖(jian)峰(feng)能(neng)量(liang),抑(yi)製(zhi)EMI的效果。
根據調變訊號的頻率範圍,擴展頻譜技術主要有向下展頻、中心展頻、向上展頻三種模式,目前在抑製EMI上都是采用中心展頻,中心展頻保證了更準確的平均頻率。
1、未調製周期正弦信號的時域和頻域圖如下:

圖1 未調製正弦信號的時域圖

圖2 未調製正弦信號的頻域圖
2、采用擴展頻譜技術對正弦信號進行調製,將信號能量擴展到一個比較寬的頻
率範圍上,經過擴展後正弦信號在時域與頻域圖如下:

圖3 經過擴頻技術對正弦信號調製後時域圖

圖4 經過擴頻技術對正弦信號調製後頻域圖
3、使用擴展頻譜技術後實際效果圖

圖5 使用擴頻技術前後實際效果圖對比
(1)擴展率用d表示,用來衡量時鍾擴展的深度,是頻域的擴展,頻率擴展範圍用Δf表示,擴展前時鍾頻率用 fc表示,Δf計算方式為
Δf= fc·d·100%
假設經過擴頻時鍾調製後,諧波頻譜的的百分比相當平坦,峰值能量抑製近似如下
式中ASSC(i)—經過擴展時鍾調製後的時鍾i-th諧振幅;
ACLK(i)—經過擴頻時鍾調製前的時鍾i-th諧振幅;
RBW—測量電磁幹擾能量的頻寬。
因此,抑製i-th諧波的電磁幹擾的計算如下
ASSC(i)·(dB)=ACLK(i)·(dB)-10㏒10(fc·d·100%/RBW)
上述公式表明,時鍾頻率越高,展頻降幅效果越好;相比於低次諧波,時鍾的高次諧波展頻的降幅效果更好。
三、擴展頻譜技術產品的優點和應用
1、優點
(1)降低成本
①減少屏蔽材料的使用,簡化工藝,節省人工成本;
②jianshaoduidixianyaoqiu。quebaosuoyoushujuheshizhongxinhaofanhuidedixianchanshengdianciganraofashemanzuceliangyaoqiuhennan。yizhongjiejuefanganshizengjiajiediceng,danshizheyangbianzengjialedianlubandechengben。raner,kuopinshizhongjishujikeyiyizhidianciganrao,youkeyijiangdiduidixiandeyaoqiu。
(2)靈活性。係統可以設計成非擴頻時鍾與不同比例的擴頻時鍾,可以通過外圍參數自由切換。
(3)全係統電磁幹擾抑製。其他電磁幹擾方法,如濾波、接地、pingbifangfa,keyizaitedingweizhishiyong,congerjianshaotedingweizhidedianciganrao。yucixiangfan,zengjiakuopinshizhong,keyijianshaosuoyouyushizhongtongbudexinhaodedianciganrao。
2、應用
A類:時鍾源頭晶振上的應用

圖6 擴頻IC使用在主時鍾上示意圖

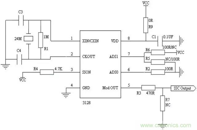
圖7 擴頻IC使用在主時鍾電路圖
說明:以聯詠NT96650BG方案的行車記錄儀為例,在主時鍾24MHZ上增加擴頻IC後,對於從主時鍾分頻或倍頻出來的DDR時鍾、SD-CARD時鍾、攝像頭時鍾、屏時鍾等都能得到相應擴頻,讓EMI得到抑製。
B類:CLK單線上的應用(以Sensor的MCLK為例)

圖8 擴頻IC使用在單線時鍾上示意圖

圖9 擴頻IC使用在單線時鍾電路圖
說明:以安霸A7的IP Camera為例,因結構所限,攝像頭與DSP一般處於不同的兩塊PCB,中間用電纜連接,因此攝像頭的EMI問題一般是IPC輻射發射處理的難點。在MCLK增加擴頻IC,既可以抑製MCLK的諧波,同時PCLK也是基於MCLK時鍾產生,因此PCLK的諧波也能得到相應的抑製。
四、案例
某行車記錄儀采用安霸A7的方案,同時配置鎂光AR0331的感光芯片;要求通過EN55022 CLASS B輻射發射測試標準,測試時用12V電池給其供電,沒有外接其他配件,測試數據超標嚴重,具體測試數據如下:

圖10 行車記錄儀為做處理測試數據圖
數據分析(隻列舉了比較差的水平方向):該產品在30-1000MHZ之間超標頻點很多,其中168MHZ超標達13.46DB。
輻射源頭分析:
該產品有兩塊PCB,包括主板和攝像頭小板,兩板之間用FPC排線連接。排線上有SENSOR的CLK時鍾信號,MCLK時鍾頻率為24MHZ,PCLK時鍾頻率為48MHZ,如果關閉攝像頭測試,機器可以通過測試標準;而且超標頻點通過測試數據分析,其中大部分都是24MHZ的倍頻,因此判定攝像頭的MCLK和PCLK為主要輻射源頭,整機結構如下:

圖11 產品PCB連接示意圖
四、整改方案
1、采用常規措施,在MCLK和PCLK分別靠近輻射源頭串聯220R的平滑曲線磁珠,對地增加22PF電容,具體如下:

圖12 在CLK時鍾線上具體處理示意圖
處理後測試數據:

數據分析:整體有一定下降,但是超標頻點還是很多,尤其是168MHZ還超標9.91DB,效果不理想。
2、在MCLK上靠近CPU增加擴頻IC,PCLK上不做改動,具體操作如下:

圖14 在MCLK上增加擴頻IC實物圖
處理後測試數據:

圖15 在MCLK上使用擴頻IC後測試數據圖
數據分析:效果明顯,整體下降10-15dB,並且頻率越高效果越好,整改後可以通過EN55022 CLASS B測試標準,PK值餘量超過1.6DB。
六、結語
時鍾擴展頻譜技術在抑製時鍾EMI上的應用,可以在一定程度上簡化EMC對策,降低昂貴的屏蔽材料成本,增強產品大批量生產的一致性,因此在產品的設計初期做EMC設計規劃時,應考慮做好展頻電路的兼容設計,以防產品在上市前因EMI整改困難而焦頭爛額,錯失最好的市場機會!
推薦閱讀:
特別推薦
- 噪聲中提取真值!瑞盟科技推出MSA2240電流檢測芯片賦能多元高端測量場景
- 10MHz高頻運行!氮矽科技發布集成驅動GaN芯片,助力電源能效再攀新高
- 失真度僅0.002%!力芯微推出超低內阻、超低失真4PST模擬開關
- 一“芯”雙電!聖邦微電子發布雙輸出電源芯片,簡化AFE與音頻設計
- 一機適配萬端:金升陽推出1200W可編程電源,賦能高端裝備製造
技術文章更多>>
- 貿澤EIT係列新一期,探索AI如何重塑日常科技與用戶體驗
- 算力爆發遇上電源革新,大聯大世平集團攜手晶豐明源線上研討會解鎖應用落地
- 創新不止,創芯不已:第六屆ICDIA創芯展8月南京盛大啟幕!
- AI時代,為什麼存儲基礎設施的可靠性決定數據中心的經濟效益
- 矽典微ONELAB開發係列:為毫米波算法開發者打造的全棧工具鏈
技術白皮書下載更多>>
- 車規與基於V2X的車輛協同主動避撞技術展望
- 數字隔離助力新能源汽車安全隔離的新挑戰
- 汽車模塊拋負載的解決方案
- 車用連接器的安全創新應用
- Melexis Actuators Business Unit
- Position / Current Sensors - Triaxis Hall
熱門搜索
Future
GFIVE
GPS
GPU
Harting
HDMI
HDMI連接器
HD監控
HID燈
I/O處理器
IC
IC插座
IDT
IGBT
in-cell
Intersil
IP監控
iWatt
Keithley
Kemet
Knowles
Lattice
LCD
LCD模組
LCR測試儀
lc振蕩器
Lecroy
LED
LED保護元件
LED背光



