LD7271:通嘉新推出內建MOS智能型閃光燈電容充電器適用數字相機
發布時間:2011-08-31 來源:佳工機電網
產品特性:
- 具有絕佳充電運算能加速充電效率
- 0.6A~1.3A間具有八段峰值電流恒流可調節
- 具備了誤觸發保護 輸出電壓過充保護等功能
- 內建了47V的MOS
應用範圍:
- 數字相機
- 照相手機應用
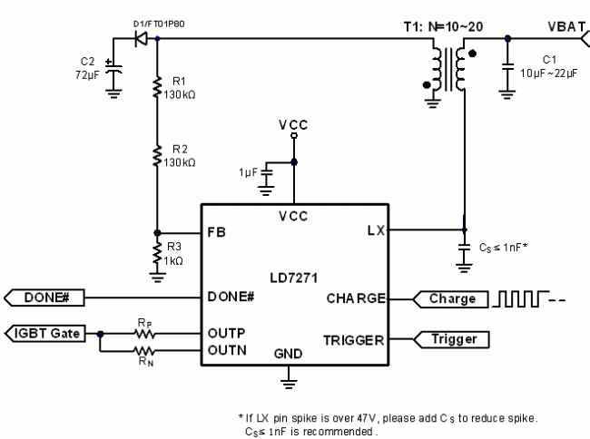
數字相機一般配備的閃光燈, 隨著數字相機精巧化, 也不可避免朝向更精簡的設計, 在尺寸外觀上輜銖必較。通嘉新款閃光燈充電IC便是一款非常精巧而兼具多種功能的產品。 具有絕佳充電運算能加速充電效率。0.6A~1.3A間具有八段峰值電流恒流可調節,隻需利用CHARGE 腳位, 依所需條件設定, 是非常理想的設計。
該產品具有軟激活功能, 可調充電電流及輸出電壓, 並且內建了47V的MOS, 僅需少數外圍線路及零件, LD7271還具備了誤觸發保護, 輸出電壓過充保護等功能, 防止失誤並增加充電效率, 實在是一款性價比極高的產品。
LD7271 為WDFN-8L 2mm x 2mm封裝, 精巧體積適用在數字相機, 也適合照相手機應用。

特別推薦
- 噪聲中提取真值!瑞盟科技推出MSA2240電流檢測芯片賦能多元高端測量場景
- 10MHz高頻運行!氮矽科技發布集成驅動GaN芯片,助力電源能效再攀新高
- 失真度僅0.002%!力芯微推出超低內阻、超低失真4PST模擬開關
- 一“芯”雙電!聖邦微電子發布雙輸出電源芯片,簡化AFE與音頻設計
- 一機適配萬端:金升陽推出1200W可編程電源,賦能高端裝備製造
技術文章更多>>
- 貿澤EIT係列新一期,探索AI如何重塑日常科技與用戶體驗
- 算力爆發遇上電源革新,大聯大世平集團攜手晶豐明源線上研討會解鎖應用落地
- 創新不止,創芯不已:第六屆ICDIA創芯展8月南京盛大啟幕!
- AI時代,為什麼存儲基礎設施的可靠性決定數據中心的經濟效益
- 矽典微ONELAB開發係列:為毫米波算法開發者打造的全棧工具鏈
技術白皮書下載更多>>
- 車規與基於V2X的車輛協同主動避撞技術展望
- 數字隔離助力新能源汽車安全隔離的新挑戰
- 汽車模塊拋負載的解決方案
- 車用連接器的安全創新應用
- Melexis Actuators Business Unit
- Position / Current Sensors - Triaxis Hall
熱門搜索
微波功率管
微波開關
微波連接器
微波器件
微波三極管
微波振蕩器
微電機
微調電容
微動開關
微蜂窩
位置傳感器
溫度保險絲
溫度傳感器
溫控開關
溫控可控矽
聞泰
穩壓電源
穩壓二極管
穩壓管
無焊端子
無線充電
無線監控
無源濾波器
五金工具
物聯網
顯示模塊
顯微鏡結構
線圈
線繞電位器
線繞電阻



