如何利用熱反饋控製LED溫升?
發布時間:2012-10-17 責任編輯:echotang
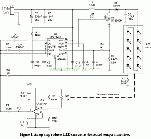
利用LED實現高亮度照明要求使用廠商允許的最大電流驅動,但LED的平均壽命高度取決於工作溫度。工作溫度僅上升10°便可使其壽命縮短一半。這種情況迫使設計人員必須降低調節電流,犧牲亮度來延長使用壽命。如果要求LED在(zai)較(jiao)高(gao)的(de)環(huan)境(jing)溫(wen)度(du)下(xia)工(gong)作(zuo),則(ze)必(bi)須(xu)進(jin)一(yi)步(bu)降(jiang)低(di)電(dian)流(liu)來(lai)最(zui)小(xiao)化(hua)環(huan)境(jing)到(dao)芯(xin)片(pian)溫(wen)升(sheng),以(yi)保(bao)證(zheng)使(shi)用(yong)壽(shou)命(ming)。但(dan)是(shi)由(you)於(yu)存(cun)在(zai)溫(wen)度(du)上(shang)限(xian),這(zhe)樣(yang)做(zuo)會(hui)降(jiang)低(di)中(zhong)低(di)環(huan)境(jing)溫(wen)度(du)範(fan)圍(wei)的(de)照(zhao)明(ming)亮(liang)度(du)。本(ben)質(zhi)上(shang)來(lai)說(shuo),我(wo)們(men)是(shi)通(tong)過(guo)降(jiang)低(di)亮(liang)度(du)來(lai)實(shi)現(xian)高(gao)溫(wen)環(huan)境(jing)工(gong)作(zuo)的(de)。圖(tu)1顯示了一個使用熱敏電阻控製運算放大器(op amp) 的LED驅動電路,其在LED電路板溫度上升時降低驅動電流。

圖1 檢測溫度上升時運算放大器降低LED電流
LED陣列電流通過檢測電流檢測電阻器R7的電壓來調節,並用作控製器的反饋控製,例如:TPS40211等。運算放大器電路(包括R9),向反饋節點(FB)注入一個電流以降低調節電流,或者灌入它的電流來增加調節電流。FB節點電壓保持0.26V恒定不變。提高運算放大器輸出(TP1)的電壓,必須通過降低R7電壓來獲得補償,從而降低LED電流。當運算放大器輸出剛好為0.26V時,注入電流為零,而LED調節不受影響。
熱敏電阻RT1是一個負溫度係數(NTC)器件。25°C下它的標稱電阻為10K歐姆,但在–40°C下增加至300K歐姆以上,而在100°C下則降低至1K歐姆以下,並且是以一種非線性的方式。電阻器R8和R10將5V偏置電壓調低接近FB電壓,而R9的值則控製電流隨高溫變化減小的快慢。使用較好調節的偏置電壓非常重要,因為電路的精確度受到偏置容限的影響。電阻器R9必須盡可能地靠近電流模式增壓控製器放置,目的是最小化噪聲敏感度。使用熱環氧,將熱敏電阻RT1盡可能靠近PWB上的中央LED連接。
圖2顯示了各種溫度條件下獲得的數據。僅有LED和熱敏電阻在該溫度範圍工作。熱敏電阻檢測到的溫度繪製成曲線圖,與環境溫度相比較。我們將計算得到的LED芯片溫度也繪製成圖,其等於電路板溫度加上每支LED的功率乘以結點到機箱熱阻抗(8°C/W)。我們可以看到,高環境溫度條件下,運算放大器電路會降低LED電流,而LED芯片溫度接近LED電路板溫度。這種情況下,LED電路板溫度接近環境溫度,因為LED電流幾乎為零。這樣,便可實現LED芯片溫度穩定無變化。RT1非線性是最高溫度下LED電流急劇變化的原因。TP1的溫度“控製電壓”也被繪製成圖,並且同預計值非常匹配。

圖2 環境溫度上升,LED電流降低,從而達到更低的芯片溫升速率。
總結
高溫環境下,使用驅動高功率LED會使LED亮度退化、使用壽命縮短,這種情況下熱反饋電路便非常有用。它可以降低LED的電流,從而降低LED的功耗,並最終降低LED的溫升。由於LED亮度隨溫升降低,因此在一些要求恒定亮度的應用中這種方法可能並不實用。但是,這種電路可以延長LED在極端環境下的有效使用壽命。
- 噪聲中提取真值!瑞盟科技推出MSA2240電流檢測芯片賦能多元高端測量場景
- 10MHz高頻運行!氮矽科技發布集成驅動GaN芯片,助力電源能效再攀新高
- 失真度僅0.002%!力芯微推出超低內阻、超低失真4PST模擬開關
- 一“芯”雙電!聖邦微電子發布雙輸出電源芯片,簡化AFE與音頻設計
- 一機適配萬端:金升陽推出1200W可編程電源,賦能高端裝備製造
- 2026藍牙亞洲大會暨展覽在深啟幕
- 新市場與新場景推動嵌入式係統研發走向統一開發平台
- 維智捷發布中國願景
- 2秒啟動係統 • 資源受限下HMI最優解,米爾RK3506開發板× LVGL Demo演示
- H橋降壓-升壓電路中的交替控製與帶寬優化
- 車規與基於V2X的車輛協同主動避撞技術展望
- 數字隔離助力新能源汽車安全隔離的新挑戰
- 汽車模塊拋負載的解決方案
- 車用連接器的安全創新應用
- Melexis Actuators Business Unit
- Position / Current Sensors - Triaxis Hall



