加快了故障解決和分析速度的HiFi功率放大器
發布時間:2013-01-05 責任編輯:easonxu
【導讀】HiFi功率放大器設計BOM,對多域信號分析的支持通過在多個域中確定問題的根本原因加快了故障解決和分析速度。
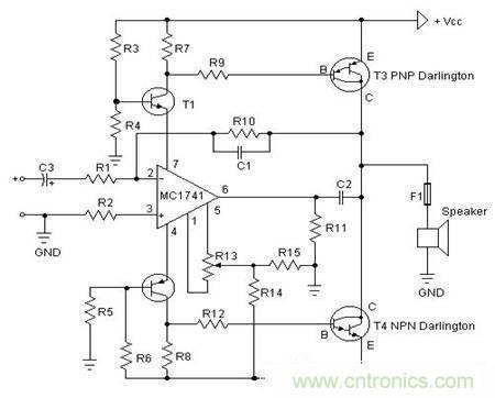
這個簡單的低成功率放大器。可以5種方法完成,就像圖表中所指示的(從20W到80W RMS)。首先要作的是測試末極功率管的放大係數hfe or β.如果差異大於30%,放大器將不會提供一個清晰的聲音,使用MJ3001和 MJ2501晶體管,他們的差異在5%。
在開機之前,必須把輸入端短路,在放大器的輸出端串入一個電流表,然後打開電源,調整R13使電流表電流到微安培級,或許可以達到0,電流表電流在10微安培是很容易做到的。

圖1:功率放大器電路圖

圖2:電源電路

圖3:元件及參數表
對多域信號分析的支持通過在多個域中確定問題的根本原因加快了故障解決和分析速度。使用集成的10.4英寸觸控顯示屏,SPECMON用戶能夠在任何時候使用相互關聯的標記分析在時域、頻域和調製域中捕獲的數據。
與替代解決方案相比,開放數據格式和全套的內置功能有助於降低成本。這使工程師能夠利用諸如MATLAB等第三方軟件分析工具或者將映射結果導出到Google Earth或MapInfo來靈活地分析所捕獲的數據。
特別推薦
- 噪聲中提取真值!瑞盟科技推出MSA2240電流檢測芯片賦能多元高端測量場景
- 10MHz高頻運行!氮矽科技發布集成驅動GaN芯片,助力電源能效再攀新高
- 失真度僅0.002%!力芯微推出超低內阻、超低失真4PST模擬開關
- 一“芯”雙電!聖邦微電子發布雙輸出電源芯片,簡化AFE與音頻設計
- 一機適配萬端:金升陽推出1200W可編程電源,賦能高端裝備製造
技術文章更多>>
- 三星上演罕見對峙:工會集會討薪,股東隔街抗議
- 摩爾線程實現DeepSeek-V4“Day-0”支持,國產GPU適配再提速
- 築牢安全防線:智能駕駛邁向規模化應用的關鍵挑戰與破局之道
- GPT-Image 2:99%文字準確率,AI生圖告別“鬼畫符”
- 機器人馬拉鬆的勝負手:藏在主板角落裏的“時鍾戰爭”
技術白皮書下載更多>>
- 車規與基於V2X的車輛協同主動避撞技術展望
- 數字隔離助力新能源汽車安全隔離的新挑戰
- 汽車模塊拋負載的解決方案
- 車用連接器的安全創新應用
- Melexis Actuators Business Unit
- Position / Current Sensors - Triaxis Hall
熱門搜索
鑒頻器
江蘇商絡
交流電機
腳踏開關
接觸器接線
接近開關
接口IC
介質電容
介質諧振器
金屬膜電阻
晶體濾波器
晶體諧振器
晶體振蕩器
晶閘管
精密電阻
精密工具
景佑能源
聚合物電容
君耀電子
開發工具
開關
開關電源
開關電源電路
開關二極管
開關三極管
科通
可變電容
可調電感
可控矽
空心線圈

