一款更簡單的可用弱電線路通信的電路設計
發布時間:2014-01-30 責任編輯:sherryyu
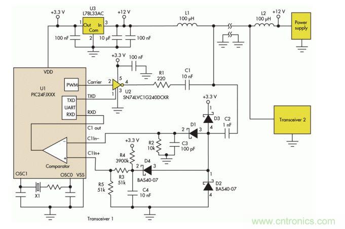
如(ru)果(guo)要(yao)用(yong)室(shi)內(nei)現(xian)有(you)的(de)電(dian)線(xian)線(xian)路(lu)進(jin)行(xing)網(wang)絡(luo)通(tong)信(xin),一(yi)般(ban)會(hui)采(cai)用(yong)電(dian)力(li)線(xian)載(zai)波(bo)的(de)方(fang)式(shi),在(zai)強(qiang)電(dian)線(xian)路(lu)上(shang)進(jin)行(xing)數(shu)據(ju)傳(chuan)輸(shu)。現(xian)在(zai)想(xiang)出(chu)了(le)個(ge)更(geng)簡(jian)單(dan)便(bian)宜(yi)可(ke)靠(kao)的(de)辦(ban)法(fa),隻(zhi)要(yao)幾(ji)個(ge)分(fen)立(li)器(qi)件(jian)和(he)兩(liang)個(ge)IC,通過弱電電路通信(比如電話線)。讓電力貓見鬼去吧。

在弱電線路上傳輸數據
這個電路的傳輸速率至少可以達到32kbit/s, 如果載波更高,速度還可以更快。為簡單起見,我們用的鍵麵開關,沒有減噪功能,如果要的話可以用軟件實現。U1是個PIC單片機,配幾個外圍器件,一個PWM模塊。
需要注意的是,這個電路隻能用在低電壓的弱電環境中,不能接入高壓。
相關閱讀:
大咖秀:教你隻用白熾燈來控製馬達電流大小
http://wap.0-fzl.cn/motor-art/80022230
一款超敏感的煤氣泄漏報警器電路設計
http://wap.0-fzl.cn/sensor-art/80022224
分享:DIY功放+耳放合二為一的電路圖設計
http://wap.0-fzl.cn/motor-art/80022209
- 噪聲中提取真值!瑞盟科技推出MSA2240電流檢測芯片賦能多元高端測量場景
- 10MHz高頻運行!氮矽科技發布集成驅動GaN芯片,助力電源能效再攀新高
- 失真度僅0.002%!力芯微推出超低內阻、超低失真4PST模擬開關
- 一“芯”雙電!聖邦微電子發布雙輸出電源芯片,簡化AFE與音頻設計
- 一機適配萬端:金升陽推出1200W可編程電源,賦能高端裝備製造
- 如何使用工業級串行數字輸入來設計具有並行接口的數字輸入模塊
- 邊緣AI的發展為更智能、更可持續的技術鋪平道路
- 每台智能體PC,都是AI時代的新入口
- IAR作為Qt Group獨立BU攜兩項重磅汽車電子應用開發方案首秀北京車展
- 構建具有網絡彈性的嵌入式係統:來自行業領袖的洞見
- 車規與基於V2X的車輛協同主動避撞技術展望
- 數字隔離助力新能源汽車安全隔離的新挑戰
- 汽車模塊拋負載的解決方案
- 車用連接器的安全創新應用
- Melexis Actuators Business Unit
- Position / Current Sensors - Triaxis Hall




