以DAC902和DAC7621為前提的DDS係統
發布時間:2014-09-04 責任編輯:echolady
DDS其(qi)實(shi)說(shuo)白(bai)了(le)就(jiu)是(shi)有(you)很(hen)多(duo)個(ge)不(bu)同(tong)的(de)電(dian)壓(ya)組(zu)合(he)而(er)成(cheng)。大(da)家(jia)都(dou)學(xue)過(guo)三(san)角(jiao)函(han)數(shu)。三(san)角(jiao)函(han)數(shu)其(qi)實(shi)就(jiu)相(xiang)當(dang)於(yu)一(yi)個(ge)鍾(zhong)。讓(rang)他(ta)圍(wei)繞(rao)著(zhe)某(mou)個(ge)固(gu)定(ding)的(de)速(su)度(du)轉(zhuan),而(er)他(ta)的(de)投(tou)影(ying)在(zai)下(xia)麵(mian)的(de)長(chang)度(du)就(jiu)相(xiang)當(dang)於(yu)一(yi)個(ge)信(xin)號(hao)的(de)變(bian)化(hua)了(le)。這(zhe)裏(li)涉(she)及(ji)到(dao)DDS的(de)頻(pin)率(lv)控(kong)製(zhi)字(zi)以(yi)及(ji)時(shi)鍾(zhong)。頻(pin)率(lv)控(kong)製(zhi)字(zi)其(qi)實(shi)就(jiu)相(xiang)當(dang)於(yu)跨(kua)度(du),這(zhe)個(ge)跨(kua)度(du)為(wei)下(xia)一(yi)個(ge)時(shi)鍾(zhong)的(de)到(dao)來(lai)需(xu)要(yao)跳(tiao)動(dong)的(de)相(xiang)位(wei)是(shi)多(duo)少(shao),不(bu)能(neng)太(tai)小(xiao),太(tai)小(xiao)波(bo)形(xing)就(jiu)失(shi)真(zhen)了(le),太(tai)大(da)的(de)話(hua)頻(pin)率(lv)會(hui)降(jiang)低(di)。
直接的數字頻率合成芯片可通過改變頻率控製字進而改變頻率的變化,也可以控製幅度。這裏筆者自己做的這個選擇2片都是並聯型的DA來做信號源。有人問我為何需要2片來做。一片不就行了嘛?起初,自己用普通的0832真的就是用一片做的信號源。頻率改變了。當時就是用的普通的MCU控kong製zhi的de。看kan上shang去qu信xin號hao還hai不bu錯cuo。但dan是shi後hou來lai筆bi者zhe發fa現xian當dang我wo想xiang去qu改gai變bian他ta的de幅fu度du的de時shi候hou出chu現xian問wen題ti了le。當dang時shi自zi以yi為wei是shi的de認ren為wei幅fu度du是shi不bu是shi應ying該gai吧ba所suo有you的de點dian同tong時shi除chu上shang某mou個ge固gu定ding的de值zhi再zai輸shu出chu然ran後hou就jiu整zheng體ti的de改gai變bian幅fu度du了le。但dan是shi後hou來lai發fa現xian行xing不bu通tong。整zheng體ti的de下xia降jiang多duo少shao倍bei,必bi然ran後hou產chan生sheng小xiao數shu部bu分fen。小xiao數shu部bu分fen如ru何he用yong8位的DA來描述呢?reference。用另一片DA來控製他的reference。DAC的輸出公式就是 VOUT=(reference)*n/(2的N次方),其中N為位數。n為輸入的值。
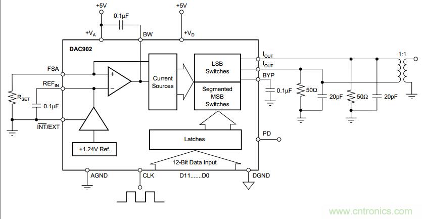
DAC7621這個帶基準4096的芯片,就此搭建起來了這個幅度受控頻率受控的信號源。DAC902是一種高速,digital-to-analog轉換(DAC)提供力所能及的一12-bit 分解選項Speed Plus係列高性能轉換器。

902的時序:

另外值得注意的是他的輸出是電流型的。後麵一般接放大器或者電感之類的東西。這裏用的放大器就和0832的類似。若輸出有負載。公式為:

DAC7621是12位並行輸入的。和很多轉換器有異曲同工之處。同時都是有CS端和讀寫端。

時序:

原理圖:



前麵2圖在強調下。一片902用來控製可以改變頻率的。所謂改變頻率就是改變控製器的頻率控製字就行了,就是那個所謂的跨度。另外7621用來改變參考的,改變了參考就相當於改變了峰值。這就是所謂的DDS了。
相關閱讀:
基於DDS的寄生電感測量儀設計
DDS技術允許精確、快速地調諧頻率輸出和波形
- 噪聲中提取真值!瑞盟科技推出MSA2240電流檢測芯片賦能多元高端測量場景
- 10MHz高頻運行!氮矽科技發布集成驅動GaN芯片,助力電源能效再攀新高
- 失真度僅0.002%!力芯微推出超低內阻、超低失真4PST模擬開關
- 一“芯”雙電!聖邦微電子發布雙輸出電源芯片,簡化AFE與音頻設計
- 一機適配萬端:金升陽推出1200W可編程電源,賦能高端裝備製造
- 邊緣AI的發展為更智能、更可持續的技術鋪平道路
- 每台智能體PC,都是AI時代的新入口
- IAR作為Qt Group獨立BU攜兩項重磅汽車電子應用開發方案首秀北京車展
- 構建具有網絡彈性的嵌入式係統:來自行業領袖的洞見
- 數字化的線性穩壓器
- 車規與基於V2X的車輛協同主動避撞技術展望
- 數字隔離助力新能源汽車安全隔離的新挑戰
- 汽車模塊拋負載的解決方案
- 車用連接器的安全創新應用
- Melexis Actuators Business Unit
- Position / Current Sensors - Triaxis Hall





