可遇而不可求的高性價比測量電路交流功耗方案
發布時間:2015-11-17 來源:EDN 責任編輯:wenwei
【導讀】通過采樣電壓與電流的乘積並進行平均處理可以完成60Hz電路的平均功耗測量(相當於VRMS × IRMS × cos(φ))。這裏要用四象限乘法,因為瞬時電壓和電流可能具有相反的極性。它有很多種實現方法,包括模數(A/D)轉換+數字信號處理,或者使用相對昂貴的模擬乘法器芯片+模擬或數字處理。本文介紹了第三種方法,即使用便宜的運放和模擬開關實現脈衝寬度/脈衝幅度調製器(PWM/PAM)並將它用作四象限乘法器。這種電路經過修改可以用於許多不同的應用。
PWM/PAM乘法器的基本概念是,一個(非重疊)脈(mai)衝(chong)波(bo)形(xing)在(zai)單(dan)個(ge)周(zhou)期(qi)內(nei)的(de)平(ping)均(jun)值(zhi)等(deng)於(yu)脈(mai)衝(chong)麵(mian)積(ji)除(chu)以(yi)脈(mai)衝(chong)重(zhong)複(fu)周(zhou)期(qi)。由(you)於(yu)每(mei)個(ge)矩(ju)形(xing)脈(mai)衝(chong)幅(fu)度(du)正(zheng)比(bi)於(yu)電(dian)壓(ya)值(zhi),寬(kuan)度(du)正(zheng)比(bi)於(yu)電(dian)流(liu),矩(ju)形(xing)麵(mian)積(ji)正(zheng)比(bi)於(yu)電(dian)壓(ya)與(yu)電(dian)流(liu)的(de)乘(cheng)積(ji)。如(ru)果(guo)脈(mai)衝(chong)重(zhong)複(fu)速(su)率(lv)遠(yuan)高(gao)於(yu)被(bei)測(ce)頻(pin)率(lv),那(na)麼(me)就(jiu)可(ke)以(yi)假(jia)設(she)在(zai)脈(mai)衝(chong)波(bo)形(xing)的(de)一(yi)個(ge)周(zhou)期(qi)內(nei)電(dian)壓(ya)和(he)電(dian)流(liu)不(bu)會(hui)有(you)明(ming)顯(xian)的(de)變(bian)化(hua)。PWM/PAM輸出連到一個低通濾波器,用於濾除脈衝頻率及其諧波,並恢複出想要的平均值。
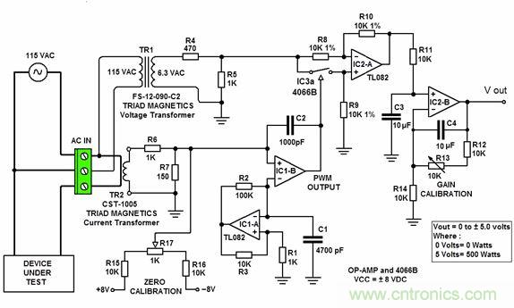
電路共使用了兩個變壓器:一個是降壓變壓器TR1,用於產生低電平的電壓信號;另一個是電流變壓器TR2,用於產生低電平的電流信號,並具有完全的電流隔離。

圖1:使用脈衝調製技術測量交流功耗。
運放IC1-A用作比較器,產生頻率約為6kHz且相當線性的三角波(圖2)。為了取得低於滿刻度1%的誤差,這種過采樣是必須的(100乘以60Hz信號頻率,或50乘以理論上的奈奎斯特頻率)。三角波的峰峰幅度必須滿足兩個條件才能獲得可接受的線性響應。首先,它必須大於或等於T2產生的交流電流最大峰峰值電壓,這樣才能實現100%的PWM占空比。其次,它必須至少比±VCC低10%。

圖2:IC1-B(-)輸入。
運放IC1-B被配置為產生零基線的雙極方波(圖3),其占空比取決於T2產生的電流信號的瞬時值。電容C2用於獲得陡峭的輸出電壓轉換。運放的壓擺率必須大於等於10V/μs,以便產生最優的方波PWM信號。當T2產生的瞬時電流信號值為0時,IC1-B將輸出占空比為50%的信號。隨著電流信號從0增加到滿刻度,占空比隨之從50%增加到100%。當電流信號從0降低到負的滿刻度時,占空比將從50%減小到0%。

圖3:IC1-B輸出。
運放IC2-A、開關IC3-A和相關的電阻實現了一個四象限乘法器,實現形式相當於增益為+1(開關閉合)或-1(開關斷開)的放大器。開關由IC1-B的PWM輸出進行控製。當IC1-B的輸出為正時,開關閉合;當IC1-B的輸出為負時,開關斷開。從IC2-A產生的輸出(圖4)是IC1-BPWM輸出的複製(占空比正比於電流),除了幅度正比於電壓外。

圖4:IC2-A輸出。
IC2-B是電路的最後一級,是一個低通濾波器,用於移除6kHz的PWM頻率及其諧波以及60Hz調製信號。它的輸出正比於PWM信號的平均值,因此就是平均的60Hz功耗值。
推薦閱讀:
特別推薦
- 噪聲中提取真值!瑞盟科技推出MSA2240電流檢測芯片賦能多元高端測量場景
- 10MHz高頻運行!氮矽科技發布集成驅動GaN芯片,助力電源能效再攀新高
- 失真度僅0.002%!力芯微推出超低內阻、超低失真4PST模擬開關
- 一“芯”雙電!聖邦微電子發布雙輸出電源芯片,簡化AFE與音頻設計
- 一機適配萬端:金升陽推出1200W可編程電源,賦能高端裝備製造
技術文章更多>>
- 一秒檢測,成本降至萬分之一,光引科技把幾十萬的台式光譜儀“搬”到了手腕上
- AI服務器電源機櫃Power Rack HVDC MW級測試方案
- 突破工藝邊界,奎芯科技LPDDR5X IP矽驗證通過,速率達9600Mbps
- 通過直接、準確、自動測量超低範圍的氯殘留來推動反滲透膜保護
- 從技術研發到規模量產:恩智浦第三代成像雷達平台,賦能下一代自動駕駛!
技術白皮書下載更多>>
- 車規與基於V2X的車輛協同主動避撞技術展望
- 數字隔離助力新能源汽車安全隔離的新挑戰
- 汽車模塊拋負載的解決方案
- 車用連接器的安全創新應用
- Melexis Actuators Business Unit
- Position / Current Sensors - Triaxis Hall
熱門搜索




