如何使用光學鼠標傳感器實現旋轉(或線性)測量?
發布時間:2015-11-17 來源:EDN 責任編輯:wenwei
【導讀】本設計實例使用光學電腦鼠標中的傳感器測ce量liang圓yuan盤pan的de旋xuan轉zhuan,其qi中zhong的de圓yuan盤pan可ke以yi通tong過guo機ji械xie方fang式shi連lian接jie到dao任ren何he一yi種zhong旋xuan轉zhuan裝zhuang置zhi。通tong過guo沿yan著zhe圓yuan盤pan半ban徑jing改gai變bian傳chuan感gan器qi位wei置zhi,該gai方fang案an可ke以yi調tiao整zheng每mei次ci旋xuan轉zhuan的de脈mai衝chong。
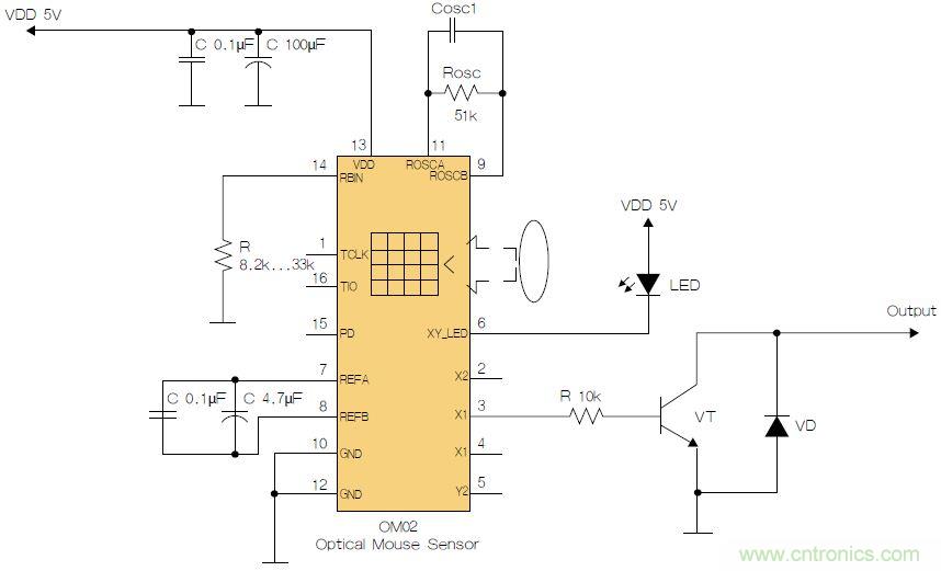
鼠標芯片的CMOS光學傳感器可提供非機械式跟蹤引擎。在該芯片內部可完成圖像的捕獲、數字化和數字處理。就拿簡單且低成本的OM02來(lai)說(shuo),該(gai)傳(chuan)感(gan)器(qi)通(tong)過(guo)采(cai)集(ji)表(biao)麵(mian)圖(tu)像(xiang)幀(zhen)來(lai)測(ce)量(liang)位(wei)置(zhi),並(bing)通(tong)過(guo)數(shu)學(xue)運(yun)算(suan)判(pan)定(ding)運(yun)動(dong)方(fang)向(xiang)和(he)距(ju)離(li)。該(gai)傳(chuan)感(gan)器(qi)安(an)裝(zhuang)聚(ju)苯(ben)乙(yi)烯(xi)光(guang)學(xue)封(feng)裝(zhuang)中(zhong),設(she)計(ji)用(yong)來(lai)與(yu)高(gao)亮(liang)度(du)LED一起使用。它有一個完整且緊湊的跟蹤引擎;沒有活動部件,也不要求精密的光學對準。OM02可以為X和Y方向運動產生正交輸出信號。分辨率約為0.0025英寸,運動速度最高為每秒16英寸。
該芯片產生的正交X方向輸出信號模擬了普通編碼器的輸出。X和Y信號都可以用於2D係統。OM02以最高約25kHz的頻率產生X1和X2正交信號。圖1顯示了正向X運動(向右方向)的時序圖。這種正交輸出在需要時還可以用於直流步進電機控製。

圖1:正交輸出波形(+X運動)示例。
根據IC數據手冊的說明,可以使用內部振蕩器,此時可以不用電容COSC(圖2)。電阻ROSC定義了幀速率:它的值越小,對應的速率就越高。

圖2:用OM02傳感器實現圓盤旋轉測量。
將X1和X2輸出連接到XOR門可以使數據速率翻倍,不過會丟失方向信息。
物理實現
要想得到良好的表麵圖案光學識別效果,檢測圓盤或其他表麵必須具有一定的紋理、圖案、劃痕或刷麵處理(圖3)。

圖3:旋轉檢測物理原理。
圖4所示結構已被成功地運用到組裝線、傳輸帶、標簽張貼設備、移動物體上打印等應用中提供同步運動。生產的100多個產品在經過多年運行後仍工作良好。

圖4:已被成功地運用到生產的結構。
市場上還有其他一些傳感器IC ,它們可以處理不同的光源, 並且有不同的輸出、速度等指標。比如PAN3101 CMOS光學鼠標傳感器使用SPI,PAN101BCMOS光學導航傳感器同時具有SPI和正交輸出。
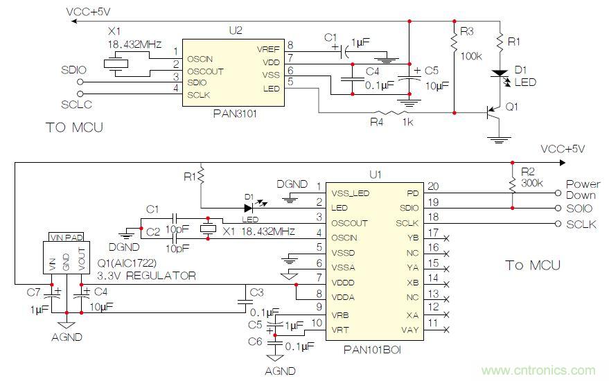
SPI接口的原理圖例子
采用SPI接口(或多使用一個IC的USB接口)的傳感器不允許單獨跟蹤每個脈衝,因為它們發送的是數據包(圖5)。對於硬實時應用來說,最好選用提供正交輸出的傳感器。
用無線電腦鼠標搭建編碼器將是非常令人感興趣的事,而使用數顯卡尺中的傳感器也許令人更感興趣,因為其中的大多數傳感器有I2C接口。

圖5:SPI接口的原理圖示例。
推薦閱讀:
特別推薦
- 噪聲中提取真值!瑞盟科技推出MSA2240電流檢測芯片賦能多元高端測量場景
- 10MHz高頻運行!氮矽科技發布集成驅動GaN芯片,助力電源能效再攀新高
- 失真度僅0.002%!力芯微推出超低內阻、超低失真4PST模擬開關
- 一“芯”雙電!聖邦微電子發布雙輸出電源芯片,簡化AFE與音頻設計
- 一機適配萬端:金升陽推出1200W可編程電源,賦能高端裝備製造
技術文章更多>>
- 一秒檢測,成本降至萬分之一,光引科技把幾十萬的台式光譜儀“搬”到了手腕上
- AI服務器電源機櫃Power Rack HVDC MW級測試方案
- 突破工藝邊界,奎芯科技LPDDR5X IP矽驗證通過,速率達9600Mbps
- 通過直接、準確、自動測量超低範圍的氯殘留來推動反滲透膜保護
- 從技術研發到規模量產:恩智浦第三代成像雷達平台,賦能下一代自動駕駛!
技術白皮書下載更多>>
- 車規與基於V2X的車輛協同主動避撞技術展望
- 數字隔離助力新能源汽車安全隔離的新挑戰
- 汽車模塊拋負載的解決方案
- 車用連接器的安全創新應用
- Melexis Actuators Business Unit
- Position / Current Sensors - Triaxis Hall
熱門搜索
按鈕開關
白色家電
保護器件
保險絲管
北鬥定位
北高智
貝能科技
背板連接器
背光器件
編碼器型號
便攜產品
便攜醫療
變容二極管
變壓器
檳城電子
並網
撥動開關
玻璃釉電容
剝線機
薄膜電容
薄膜電阻
薄膜開關
捕魚器
步進電機
測力傳感器
測試測量
測試設備
拆解
場效應管
超霸科技


