如何消除50Hz工頻對高精度測溫電路的擾動?
發布時間:2020-01-17 來源:ZLG致遠電子 責任編輯:wenwei
【導讀】50Hzgongpindiancichangganraoshiyingjiankaifazhongnanyibimiandewenti,tebieshiminganceliangdianluzhong,gongpindiancichanghuishiceliangxinhaoyanmeizaigongpinboxingli,yanzhongyingxiangceliangwendingdu,guxiaochugongpindiancichangganraoshiminganceliangdianlushejizhongbuketaobidetiaozhan。
PT100是當前應用最為廣泛的測溫方案,各位工程師在應用此方案時是否會遇到這樣的問題:
為什麼PT100測溫電路會存在周期性小波動?該如何解決?
其實出現這樣的現象主要可能是存在如下幾個原因:
● 50Hz工頻電磁場的影響;
● 周圍電機或者繼電器等開關動作造成的群脈衝幹擾;
● 傳導進去係統的工頻共模幹擾。

圖1 工頻電磁場波形
由於是測量電路存在周期性波動,那工頻電磁場擾動的可能性更大,用示波器觀測工頻電磁場波形如圖1,一般認為50Hz工頻電磁場幹擾是由兩方麵原因產生:
● 50Hz工頻幹擾通過傳導進入係統;
● 50Hz工頻幹擾通過空間耦合進入係統。
針對上述問題,消除50Hz工頻電磁場幹擾的方法也相對明確,有下述四種方案可供電路設計者去參考:
● 利用電氣隔離,阻斷工頻幹擾的傳導路徑;
● 敏感電路處搭建共模抑製和濾波電路,濾除進入輸入通道的工頻擾動;
● 軟件中構建IIR陷波或者FIR帶阻數字濾波器,消除工頻幹擾對測量結果的影響;
● 降低測量引線回路麵積,增加屏蔽,減弱空間耦合效應。
ZLG推出一款雙通道熱電阻隔離測溫模塊TPS02R,轉為敏感電路而設計,充分考慮50Hz工頻幹擾,如圖2,我司采用多種方案抑製工頻幹擾,使得TPS02R模塊分辨率可達0.01℃,且可以長時間穩定運行。

圖2 TPS02R係統方案
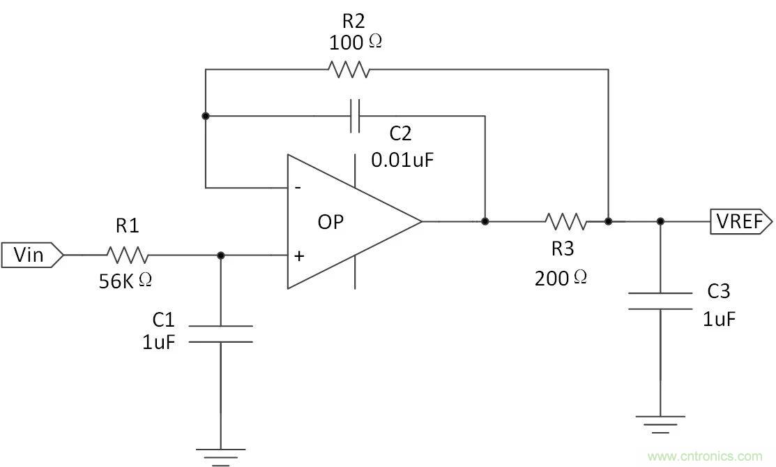
如上圖係統方案所示,針對50Hz工頻幹擾,在“基準緩衝電路”中,采用硬件濾波電路,降低50Hz工頻對ADC芯片基準電壓的影響。如圖3,本質上是一個電壓跟隨緩衝電路結合低通濾波器,R1C1針對50Hz濾波,R2R3C2C3針對50Hz高次諧波的過濾。

圖3 緩衝濾波電路
具體-3dB頻率響應計算如式1

ADC芯片內部PGA采用儀表放大器結構大幅度衰減共模工頻幹擾,且內置數字處理器,對輸入信號進行數字濾波處理,其中數字濾波算法頻率響應如圖4所示,數字濾波算法的陷波點在10Hz、20Hz、40Hz、80Hz頻率的整數倍處響應,所以選擇10Hz頻率的輸出,可以一定程度的衰減50Hz工頻擾動。

圖4 數字濾波器頻率響應
結合電氣隔離方案從源頭處防止50Hz工(gong)頻(pin)從(cong)電(dian)源(yuan)處(chu)傳(chuan)導(dao)進(jin)入(ru)係(xi)統(tong)影(ying)響(xiang)敏(min)感(gan)信(xin)號(hao)采(cai)集(ji)端(duan)。模(mo)塊(kuai)采(cai)用(yong)四(si)層(ceng)板(ban)布(bu)局(ju),大(da)麵(mian)積(ji)敷(fu)銅(tong)接(jie)地(di),讓(rang)地(di)阻(zu)抗(kang)降(jiang)到(dao)極(ji)低(di),係(xi)統(tong)的(de)信(xin)號(hao)回(hui)路(lu)盡(jin)可(ke)能(neng)縮(suo)短(duan),從(cong)而(er)抑(yi)製(zhi)50Hz工頻幹擾的產生。
上述四種方案均運用在我司高精度測溫模塊TPS02R上,對於50Hz工頻電磁場幹擾,TPS02R有很強的適應性,現將我司TPS02R與一款RTD非隔離測量方案做對比:

圖5 相關產品實測數據
如圖5,在相同環境下,利用福祿克5520A源表模擬RTD測試相關產品,模擬溫度為0℃,測量145次,統計相關數據。測試使用PC的USB接口供電,因此與5520A源表之間存在常見的50Hz工頻幹擾信號。圖5的測試數據之中,非隔離RTD測量方案存在一定的波動,波動範圍在[-0.44,0.44]℃,而TPS02R測量的波動範圍在[0.046,0.072]℃,受50Hz工頻電磁場影響非常小,用以驗證以上抗50Hz工頻電磁場影響的設計有效性。在供電情況複雜或存在不確定性的應用環境中,使用內置電氣隔離的TPS02R模塊,可以方便、穩定地實現PT100溫度測量。

圖6 TPS02R產品圖片
推薦閱讀:
特別推薦
- 噪聲中提取真值!瑞盟科技推出MSA2240電流檢測芯片賦能多元高端測量場景
- 10MHz高頻運行!氮矽科技發布集成驅動GaN芯片,助力電源能效再攀新高
- 失真度僅0.002%!力芯微推出超低內阻、超低失真4PST模擬開關
- 一“芯”雙電!聖邦微電子發布雙輸出電源芯片,簡化AFE與音頻設計
- 一機適配萬端:金升陽推出1200W可編程電源,賦能高端裝備製造
技術文章更多>>
- 貿澤EIT係列新一期,探索AI如何重塑日常科技與用戶體驗
- 算力爆發遇上電源革新,大聯大世平集團攜手晶豐明源線上研討會解鎖應用落地
- 創新不止,創芯不已:第六屆ICDIA創芯展8月南京盛大啟幕!
- AI時代,為什麼存儲基礎設施的可靠性決定數據中心的經濟效益
- 矽典微ONELAB開發係列:為毫米波算法開發者打造的全棧工具鏈
技術白皮書下載更多>>
- 車規與基於V2X的車輛協同主動避撞技術展望
- 數字隔離助力新能源汽車安全隔離的新挑戰
- 汽車模塊拋負載的解決方案
- 車用連接器的安全創新應用
- Melexis Actuators Business Unit
- Position / Current Sensors - Triaxis Hall
熱門搜索




