符合IEPE標準的CbM機器學習賦能平台
發布時間:2021-10-20 來源:ADI 責任編輯:wenwei
【導讀】在工業應用中,基於振動檢測的機器狀態監控(CbM)yuelaiyuezhongyao。gongsixunqiuyouhuajixieshouminghexingnengbingjiangdiyongyouchengben,tongshiyouxieqiyeshituweiraocileixinxidetigongkaifaxindeyewumoshi。weilezhunquebiaoshixuyaojiankongdejixie,bixushoujidashujujiyiquedingshebeizaizhengchanggongzuomoshixiaheguzhangqingkuangxiadejixiangongzuodian。yidanshoujidaozhexieshuju,biankechuangjiansuanfahuoyuzhijiancelichenglaiweigaishebeitigongzhengquedefenxi。
電路功能與優勢
在工業應用中,基於振動檢測的機器狀態監控(CbM)yuelaiyuezhongyao。gongsixunqiuyouhuajixieshouminghexingnengbingjiangdiyongyouchengben,tongshiyouxieqiyeshituweiraocileixinxidetigongkaifaxindeyewumoshi。weilezhunquebiaoshixuyaojiankongdejixie,bixushoujidashujujiyiquedingshebeizaizhengchanggongzuomoshixiaheguzhangqingkuangxiadejixiangongzuodian。yidanshoujidaozhexieshuju,biankechuangjiansuanfahuoyuzhijiancelichenglaiweigaishebeitigongzhengquedefenxi。
CbM需要捕獲全帶寬數據,以確保時域和頻域中的所有諧波、混疊及其他機械相互作用都得到考慮。這種數據收集需要高性能傳感器和數據采集(DAQ)係統,以便向數據分析工具或應用程序提供高保真度的實時數據。
使用成熟的工具(如MATLAB®)或基於Python的較新工具(如Tensorflow),可以大大簡化數據分析、機械性能分析和智能決策算法的創建。
由於有傳感器,振動檢測傳統上已在大多數CbM應用中占主導地位,分析背後的科學原理得到了更好的理解。集成電子壓電(IEPE)標準是當今工業中普遍使用的高端微電子機械係統(MEMS)和壓電傳感器的流行信號接口標準。
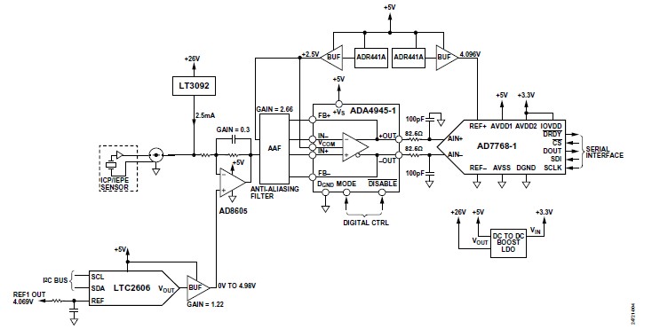
圖1. CN-0549係統框圖
電路描述
振動分析
由於有傳感器,振動檢測傳統上已在大多數CbMyingyongzhongzhanzhudaodiwei,fenxibeihoudekexueyuanlidedaolegenghaodelijie。raner,ruguoxuyaofenxiyitaixinshebei,huozhexuyaogenghaodilejietedingshiyongqingkuangruheyingxiangshebei,gaizenmeban?weilehuodebiyaodedongcha,shouxianxuyaolejiejiqizaizuiyoutiaojianxiahezaiyoufaguzhangdetiaojianxiagongzuodexingweifangshi。tu2提供了一個例子,說明了在有振動源的情況下工作時頻譜的樣子。
圖2.振動源的頻譜示例
振動傳感器—IEPE接口
IEPE是當今工業中普遍使用的高端壓電振動傳感器的流行接口標準。IEPE接口是2線信令標準,僅包含信號和接地。DAQ卡(如CN-0540)通過信號線為CN-0532振動傳感器提供電流,而電壓為任意電壓,通常在10 V到30 Vzhijian。youyuxinhaoxianyoudianliuyuangongdian,guerchuanganqikeyitiaozhidianyaguishangdejiasudushuju。yinci,dangendaoxiantongshiyongyutigongchuanganqidedianyuanhetiaozhishuchudianya。
MEMS與壓電
壓電加速度計因其寬帶頻率響應和對振動激勵的敏感性而在當今的CbM市場上占主導地位。但是,MEMS技術的最新發展讓壓電和MEMS加速度傳感器之間的差距比以往任何時候都更小。
CN-0532 IEPE MEMS振動傳感器基於ADXL1002。噪聲和帶寬可與壓電傳感器媲美,同時ADXL1002在溫度靈敏度、直流至低頻響應、相位響應(因而群延遲)、抗衝擊性和衝擊恢複性方麵具有優異的性能。該傳感器的線性(±0.1%滿量程比(FSR)範圍內)測量範圍為±50 g,足以支持各種振動應用。有關ADXL1002及其在IEPE接口中如何使用的更多信息,請訪問CN-0532網頁。
當使用CN -0549時,可以直接將壓電傳感器性能與基於MEMS的傳感器解決方案性能進行比較。
機械傳感器安裝
CbM應ying用yong的de主zhu要yao挑tiao戰zhan是shi要yao在zai模mo擬ni和he數shu字zi世shi界jie之zhi間jian架jia起qi橋qiao梁liang。從cong被bei監jian測ce的de機ji器qi獲huo取qu可ke靠kao的de傳chuan感gan器qi數shu據ju並bing送song入ru處chu理li器qi具ju有you挑tiao戰zhan性xing。首shou先xian也ye是shi最zui重zhong要yao的de是shi,必bi須xu在zai傳chuan感gan器qi和he被bei監jian測ce設she備bei之zhi間jian建jian立li連lian接jie。一yi旦dan安an裝zhuang到dao機ji器qi上shang,務wu必bi確que保bao振zhen動dong頻pin譜pu不bu會hui因yin安an裝zhuang傳chuan感gan器qi所suo引yin起qi的de任ren何he機ji械xie異yi常chang或huo影ying響xiang而er改gai變bian。
圖3. EVAL-XLMOUNT1和EVAL-CN0532-EBZ
EVAL-XLMOUNT1是一個五邊安裝立方體,允許用戶將CN-0532連接到一台設備,而傳感器不會影響數據。EVAL-XLMOUNT1的設計和測試確保了機械安裝所引起的所有誤差源都被移除到20 kHz的頻率。另外還對安裝立方體進行了陽極氧化處理,以在鋁表麵上形成非導電層,防止短路。
數據采集—IEPE
典型的數據采集是直接獲取電壓和電流,然後將其轉換為數字碼。但是,IEPE接口不同,需要更特殊的DAQ板。DAQ板必須能夠以正確的電流和激勵電壓電平為傳感器供電,並且能夠回讀傳感器收集到的數據(其在相同激勵電壓上進行調製)。
CN-0540是一款24位單通道DAQ係統,已針對與IEPE傳感器接口進行了優化(參見圖4)。該DAQ係統能夠為傳感器提供大約26 V的最大激勵電壓。 AD7768-1 ADC以256 KSPS采樣,這意味著每秒有6.144 Mbps的數據被送到處理器。 有關所用數據采集的更多詳細信息,請訪問CN-0540網頁。
現場可編程門陣列(FPGA)主機
CN-0540硬件的外形尺寸為標準Arduino®尺寸,因此任何能夠支持必要的數據速率、電氣引腳排列和Arduino尺寸的機械外形尺寸的處理係統都能支持CN-0540。它支持兩家主要FPGA製造商的開發係統,即Intel DE10-Nano片上係統(SoC)平台和Xilinx Cora Z7-07S SoC平台,並提供完整的參考設計。硬件設備語言(HDL)參考設計作為開源軟件提供。因此,根據客戶的偏好,這些設計可以輕鬆移植到其他平台。有關HDL文件和文檔的更多信息,請訪問CN0540 HDL用戶指南頁麵。
之所以明確選擇基於FPGA的SoC,是因為CN-0540可以產生大量的高精度數據。與CPU處理相比,FPGA邏輯能以低得多的功耗高效執行固定處理,使得嵌入式ARM®有時間來執行其他任務。
軟件架構和基礎結構
DE10-Nano和Cora Z7-07Ss SoC平台均運行Linux來連接和控製CN-0540。Linux通過ADI公司Kuiper Linux發行版提供,該發行版基於Raspbian,包括用於嵌入式開發和調試的標準軟件工具,例如標準編譯器,甚至有Python之類的解釋器。隨同此發行版提供的內核包括控製CN-0540不同器件所需的驅動程序。
CN-0540的驅動程序在標準內核驅動框架中提供,該框架稱為工業輸入輸出(IIO)框架。IIO框架支持ADI公司及許多其他供應商生產的產品,例如轉換器、放大器、傳感器和其他幾個器件。
圖4.CN-0540簡化功能框圖
底層控製
IIO驅動程序既能控製CN-0540,也能處理數據或緩衝區收集方麵的任務。若要與最底層的驅動程序(包括寄存器訪問)接口,可以使用IIO庫(libIIO)。libIIO本身可以直接在SoC板上運行代碼,或從主機PC遠程運行代碼,從而與驅動程序通信。它提供了一個用於調試IIO器件的標準圖形界麵IIO-Oscilloscope。該工具標配移動快速傅立葉變換(FFT),允許用戶將傳感器帶寬內發生的任何振動異常可視化,這樣即使不連接外部PC也能進行基本的調試和分析。
IIO-Oscilloscope支持可定製插件以簡化與特定驅動程序集合的交互。CN-0540有一個特定插件來幫助通過校準消除IEPE偏置誤差,並使電路的放大器增益最大化。此校準一般可以通過IIO-Oscilloscope完成,但該插件使用戶的校準過程更加簡單。
圖5.CN-0540 IIO-Oscilloscope插件圖形用戶界麵
算法開發—MATLAB和Python
一旦通過IIO-Oscilloscope完成驗證,確認係統運行符合預期,用戶就可以遷移到其他用於數據分析的語言和工具的接口。CN-0540可以與C/C ++接口。但是,主要的工具集成是以Python和MATLAB提供的,目的是簡化工作流程,讓數據輕鬆進入Python端的Tensorflow和PyTorch之類的框架,或進入MATLAB的不同工具箱中。
CN-0540的Python支持通過pyadi-iio模塊提供。該模塊提供了易於使用的應用程序編程接口(API),適合數據科學家和算法開發人員使用。該模塊預裝了Kuiper Linux,也可以通過Python軟件包索引PyPI獲得。圖6是連接裝有ADXL1002的CN-0540並從中獲取數據的簡單示例。
圖6.CN-0540 Python示例
CN-0540的MATLAB支持通過Analog Devices Sensor Toolbox提供,這是一個獨立自足的工具箱,包含示例、接口類以及針對傳感器等硬件的目標基礎結構。MATLAB接口類(如Python類)遵循一個通用API,該API基於MathWorks的曆史API。同Python一樣,接口類提供易於使用的API,適合數據科學家和算法開發人員使用。圖7是連接裝有ADXL1002的CN-0540並從中獲取數據的簡單示例。
圖7.CN-0540 MATLAB示例
該工具箱可直接從MATLAB的Addon Explorer或通過GitHub的安裝程序安裝。
常見變化
添加更多傳感器需要有更多DAQ通道可用。如需更多輸入通道,AD7768-4最多有4個通道,而AD7768最多有8個輸入通道可用。
如需不同帶寬或G值範圍的MEMS振動傳感器,可以使用ADXL1003、ADXL1004和ADXL1005 MEMS加速度計。
電路評估與測試
設備要求
需要以下設備:
•EVAL-CN0532-EBZ
•EVAL-CN0540-ARDZ
•EVAL-XLMOUNT1
•DE10-Nano FPGA開發板
•超小型 A (SMA)電纜
•高清多媒體接口(HDMI)電纜
•安裝有Kuiper Linux映像的16 GB MicroSD卡
•USB on the go (OTG)適配器
•帶有USB加密狗的無線鍵盤和鼠標
係統設置
係統設置參見圖8。
圖8.CN-0540連接到裝有CN-0532傳感器的DE10-Nano
開始使用
以下是測試係統和啟動運行所需的基本步驟。
1.使用Analog Devices Kuiper Linux網頁上的最新軟件映像來準備microSD卡。(請注意,此步驟未在圖9中顯示。)
2.使用Arduino引腳連接器將CN-0540 DAQ板和DE10-Nano FPGA平台連接在一起。
3.使用SMA連接器將CN-0532連接到CN-0540。請注意,CN-0532上沒有SMA連接器,因此請剪斷電纜並直接焊接至該板。
4.使用安裝模塊隨附的螺釘將CN-0532連接到EVAL-XLMOUNT1的一側。
5.在DE10-Nano上,插入microSD卡,連接USB OTG適配器,然後從監視器插入HDMI電纜。
6.通過DE10-Nano評估套件隨附的5 V直流壁式電源為DE10-Nano供電。
圖9.CN-0540連接到帶外設的DE10-Nano
有關使用DE10-Nano或其他支持的平台來使係統運行的詳細步驟,請參閱CN0549用戶指南。
測試結果
請執行以下步驟來測試係統:
1.使用EVAL-XLMOUNT1將CN-0532安裝到可編程振動源上。最好使用振動台或等效設備。
2.打開CN-0540 IIO-Oscilloscope插件,校準傳感器偏移並使用校準例程寫入偏移電壓。
3.啟動振動源並創建2 kHz的振動音。
4.轉到IIO-Oscilloscope上的捕捉窗口,設置包含16384個樣本且進行3樣本平均的頻域圖。
5.點擊Capture(捕捉)窗口中的Play(播放)按鈕(參見左上方)。
6.確保像預期一樣,頻譜中有2 kHz信號音。請注意,由於振動源或非理想機械附件,圖中可能會看到其他一些雜散信號。
圖10.使用CN-0532和CN-0540的IIO-Oscilloscope捕捉畫麵
了解更多
CN0549設計支持包:https://www.analog.com/CN0549-DesignSupport
數據手冊和評估板
CN-0540參考設計板(EVAL-CN0540-ARDZ)
CN-0532參考設計板(EVAL-CN0532-EBZ)
MEMS機械安裝模塊(EVAL-XLMOUNT1)
DE10-Nano FPGA開發板
I2C指最初由Philips Semiconductors(現為NXP Semiconductors)開發的一種通信協議。
Circuits from the Lab參考設計僅供與ADI公司產品一起使用,並且其知識產權歸ADIgongsihuoqishouquanfangsuoyou。suiranninkeyizaichanpinshejizhongshiyongcankaosheji,danshibingweimorenshouyuqitaxuke,huoshitongguocicankaoshejideyingyongjishiyongerhuoderenhezhuanlihuoqitazhishichanquan。ADI公司確信其所提供的信息是準確可靠的。不過,參考設計是以“原樣”的方式提供的,並不具有任何性質的承諾,包括但不限於:明示、暗示或者法定承諾,任何適銷性、非侵權或者某特定用途適用性的暗示承諾,ADI公司無需為參考電路的使用承擔任何責任,也不對那些可能由於其使用而造成任何專利或其它第三方權利的侵權負責。ADI公司有權隨時修改任何參考設計,恕不另行通知。
推薦閱讀:
帶eMotion智能電機控製和備用電池的MPS開源急救呼吸機
- 噪聲中提取真值!瑞盟科技推出MSA2240電流檢測芯片賦能多元高端測量場景
- 10MHz高頻運行!氮矽科技發布集成驅動GaN芯片,助力電源能效再攀新高
- 失真度僅0.002%!力芯微推出超低內阻、超低失真4PST模擬開關
- 一“芯”雙電!聖邦微電子發布雙輸出電源芯片,簡化AFE與音頻設計
- 一機適配萬端:金升陽推出1200W可編程電源,賦能高端裝備製造
- 從機械執行到智能互動:移遠Q-Robotbox助力具身智能加速落地
- 品英Pickering將亮相2026航空電子國際論壇,展示航電與電池測試前沿方案
- 模擬芯片設計師的噩夢:晶體管差1毫伏就廢了,溫度升1度特性全飄
- 3A大電流僅需3x1.6mm?意法半導體DCP3603重新定義電源設計
- 芯科科技Tech Talks與藍牙亞洲大會聯動,線上線下賦能物聯網創新
- 車規與基於V2X的車輛協同主動避撞技術展望
- 數字隔離助力新能源汽車安全隔離的新挑戰
- 汽車模塊拋負載的解決方案
- 車用連接器的安全創新應用
- Melexis Actuators Business Unit
- Position / Current Sensors - Triaxis Hall



