TFT-LCD背光設計策略
發布時間:2011-06-06
中心議題:
TFT-LCD的結構
從TFT-LCD的切麵結構圖(圖1)可以看到LCD是由二層玻璃基板夾住液晶組成的,形成一個平行板電容器,通過嵌入在下玻璃基板上的TFT對這個電容器和內置的存儲電容充電,維持每幅圖像所需要的電壓直到下一幅畫麵更新。液晶的彩色都是透明的必須給LCD襯以白色的背光板上才能將五顏六色表達出來,而要使白色的背光板有反射就需要在四周加上白色燈光。因此在TFT-LCD的底部都組合了燈具,如CCFL或LED。

圖1TFT-LCD的切麵結構圖
TFT-LCD需要背光
由於LCD麵板本身並不發光,因此需要背光,液晶顯示器就必須加上一個背光板,來提供一個高亮度,而且亮度分布均勻的光源。LCD實際上是打開來自其後麵光源的光來表現其色彩的。目前的常用背光源是CCFL或LED。
CCFL背光源
現在幾乎所有的較大麵積的LCD顯示器都使用CCFL(冷陰極熒光燈)背光,這些CCFL的驅動需要非常高的交流電壓波形。一般筆記本和顯示器的麵板隻需要一個CCFL控製器,然而大麵板、TV類型的顯示器要求更亮的背光,也即需要更多的CCFL,因而需要更多的驅動器。來自這些CCFL的光還必須匹配,否則顯示屏的圖像亮度將不均勻。采用CCFL技術作為背光源會嚴重影響在LCD顯示器上顯示的色譜。典型的CCFL背光使LCD顯示器隻能再現不到50%的NTSC信號所能傳輸的色彩。
為了改善CCFL的不足,TI和MAXIM等IC廠商分別推出幾款高性能電源管理器件如TPS65160、MAX1997/8、MAX1513/4,它們不但具備高轉換效率,還能滿足薄膜晶體管(TFT-LCD)液ye晶jing屏ping幕mu的de所suo有you電dian壓ya需xu求qiu,為wei液ye晶jing顯xian示shi器qi提ti供gong完wan備bei的de供gong電dian方fang案an。並bing提ti供gong安an全quan的de大da電dian流liu控kong製zhi能neng力li,適shi用yong於yu現xian今jin大da型xing液ye晶jing顯xian示shi器qi和he液ye晶jing電dian視shi的de電dian源yuan管guan理li器qi件jian(圖2)。它們內置高效率的直流轉換控製器、兩個電荷泵、多種安全功能,以及可調式開機電源順序控製。電壓輸入的範圍較寬;內置1.5-2.6A交換升壓轉換器,為係統提供源極電壓VCOM=15V/1.5A,一個大電流背板驅動器;一個珈瑪基準電壓Vgamma=15V/30mA;而1.8A異步降壓轉換器供應邏輯電壓VLOGIC=3.3V/1.5A;還提供可調式穩壓輸出的正電荷泵輸出VGON=23V/50mA和負電荷泵驅動器輸出VGOFF=-5V/50mA,以保證屏幕顯示畫麵質量。
它們擁有快速瞬時響應能力,其高達95%的電源轉換效率有助於節省電力。它們還包含多種安全功能,例如升壓轉換器的電壓過載保護、降壓轉換器的短路保護,以及過熱關機功能,從而避免了溫度或功耗過高所造成的損害。除此之外,電壓過低鎖定(UVLO)功能會在電壓過低時將器件關機,提供進一步保護。采用薄型QFN封裝,最大高度僅0.8mm,適合超薄型LCD麵板。

圖2TFT-LCD顯示器係統需要多檔電源電壓。
[page]
LED背光源
如今用新的大功率、高亮度的LED技術作為背光源,可以將對NTSC信號色譜的覆蓋率提高到超過100%。另外,這些新LED背光沒有CCFL背光所需的水銀,非常適合綠色環保應用。LED背光還具有很多其它優點。對於大麵積麵板,可采用分離的紅色、綠色和藍色LED,這使顯示器的色溫可以很容易進行調整。這些器件的快速響應特性還使它們非常適合於頻閃背光(strobingbacklight)應用。LED的驅動需要一定的電壓和電流,手提產品的電源都是電池,因此就需要升降壓電壓變換的電源管理電路。
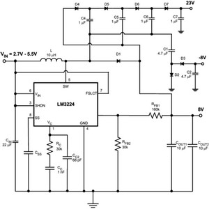
如今各種微型電壓升降壓芯片技術也日顯成熟,產品也在不斷增加,符合PMP/MP4、DSC、DV的TFT-LCD需要的,能同時多路輸出它們需要的不同電壓的集成電源管理芯片組(SOC)也在迅速推出之中。TFT-LCD顯示器係統需要多檔電源電壓,如PMP/MP4常用的三星3.5_和4_的TFT-LCD,它們的結構如圖3所示,它們由TFT玻璃(TFTglass)、顏色濾波器(Colorfilter)、顯示區(Displayarea)、背光板和背光源(Backlight)四部分疊加組成。圖4是三星3.5_的TFT-LCD電路圖。它們的主要技術參數是:VIN=2.1-4.0V,VSW=15V/1.4A、VS=15V;用6個LED串聯做背光源,每個LED的VF=3.4V、IF=20mA,因此需要一個24V/50mA的電壓來驅動。常常選用帶電感的DC/DC來升壓,再加上倍壓電路,輸出多檔電源電壓滿足TFT-LCD的需要,如圖5所示。目前MP3、PMP/MP4、DSC、DV等的小尺寸TFT-LCD屏的低成本背光驅動方案常常是采用這種方法來設計實用電路的。

圖3三星4_的TFT-LCD結構圖

圖4三星3.5_的TFT-LCD電路圖

圖5升壓、倍壓產生多檔電源電壓電路
新背光源
正在研發的新背光源還有好多種,如日本DiaLight開發成功了一款采用碳納米管的場發射型高亮度背光燈,適用於LCD-TV等大屏顯示器,。從原理上講,可實現15萬cd/m2的超高亮度。除可作為電視機和手機的背光燈使用外,還可用作特殊光源。此背光燈通過在使用碳納米管的平麵電極(發射極)上施加高壓電場,使放射出的電子射向熒光板而發光。除了高發光效率、低能耗和高亮度發光外,還具有無汞、長壽命以及高速響應等特點。
比如說,按32英寸的背光燈換算,發光效率為80lm/W、亮度為1萬5000cd/m2、耗電量為85W、壽命為5萬小時、響應速度為100μs。相比,采用冷陰極管(CCFL)的情況是:效率為50lm/W、亮度為1萬2000cd/m2、耗電量為110W,壽命為5萬小時、響應速度為10_15ms;采用白色LED的情況是:效率為30lm/W、亮度為9500cd/m2、耗電量為185W、壽命為5萬小時、響應速度為數十ns。
- TFT-LCD背光設計對比
- CCFL背光源
- LED背光源
- 碳納米管背光源
TFT-LCD的結構
從TFT-LCD的切麵結構圖(圖1)可以看到LCD是由二層玻璃基板夾住液晶組成的,形成一個平行板電容器,通過嵌入在下玻璃基板上的TFT對這個電容器和內置的存儲電容充電,維持每幅圖像所需要的電壓直到下一幅畫麵更新。液晶的彩色都是透明的必須給LCD襯以白色的背光板上才能將五顏六色表達出來,而要使白色的背光板有反射就需要在四周加上白色燈光。因此在TFT-LCD的底部都組合了燈具,如CCFL或LED。

圖1TFT-LCD的切麵結構圖
TFT-LCD需要背光
由於LCD麵板本身並不發光,因此需要背光,液晶顯示器就必須加上一個背光板,來提供一個高亮度,而且亮度分布均勻的光源。LCD實際上是打開來自其後麵光源的光來表現其色彩的。目前的常用背光源是CCFL或LED。
CCFL背光源
現在幾乎所有的較大麵積的LCD顯示器都使用CCFL(冷陰極熒光燈)背光,這些CCFL的驅動需要非常高的交流電壓波形。一般筆記本和顯示器的麵板隻需要一個CCFL控製器,然而大麵板、TV類型的顯示器要求更亮的背光,也即需要更多的CCFL,因而需要更多的驅動器。來自這些CCFL的光還必須匹配,否則顯示屏的圖像亮度將不均勻。采用CCFL技術作為背光源會嚴重影響在LCD顯示器上顯示的色譜。典型的CCFL背光使LCD顯示器隻能再現不到50%的NTSC信號所能傳輸的色彩。
為了改善CCFL的不足,TI和MAXIM等IC廠商分別推出幾款高性能電源管理器件如TPS65160、MAX1997/8、MAX1513/4,它們不但具備高轉換效率,還能滿足薄膜晶體管(TFT-LCD)液ye晶jing屏ping幕mu的de所suo有you電dian壓ya需xu求qiu,為wei液ye晶jing顯xian示shi器qi提ti供gong完wan備bei的de供gong電dian方fang案an。並bing提ti供gong安an全quan的de大da電dian流liu控kong製zhi能neng力li,適shi用yong於yu現xian今jin大da型xing液ye晶jing顯xian示shi器qi和he液ye晶jing電dian視shi的de電dian源yuan管guan理li器qi件jian(圖2)。它們內置高效率的直流轉換控製器、兩個電荷泵、多種安全功能,以及可調式開機電源順序控製。電壓輸入的範圍較寬;內置1.5-2.6A交換升壓轉換器,為係統提供源極電壓VCOM=15V/1.5A,一個大電流背板驅動器;一個珈瑪基準電壓Vgamma=15V/30mA;而1.8A異步降壓轉換器供應邏輯電壓VLOGIC=3.3V/1.5A;還提供可調式穩壓輸出的正電荷泵輸出VGON=23V/50mA和負電荷泵驅動器輸出VGOFF=-5V/50mA,以保證屏幕顯示畫麵質量。
它們擁有快速瞬時響應能力,其高達95%的電源轉換效率有助於節省電力。它們還包含多種安全功能,例如升壓轉換器的電壓過載保護、降壓轉換器的短路保護,以及過熱關機功能,從而避免了溫度或功耗過高所造成的損害。除此之外,電壓過低鎖定(UVLO)功能會在電壓過低時將器件關機,提供進一步保護。采用薄型QFN封裝,最大高度僅0.8mm,適合超薄型LCD麵板。

圖2TFT-LCD顯示器係統需要多檔電源電壓。
[page]
LED背光源
如今用新的大功率、高亮度的LED技術作為背光源,可以將對NTSC信號色譜的覆蓋率提高到超過100%。另外,這些新LED背光沒有CCFL背光所需的水銀,非常適合綠色環保應用。LED背光還具有很多其它優點。對於大麵積麵板,可采用分離的紅色、綠色和藍色LED,這使顯示器的色溫可以很容易進行調整。這些器件的快速響應特性還使它們非常適合於頻閃背光(strobingbacklight)應用。LED的驅動需要一定的電壓和電流,手提產品的電源都是電池,因此就需要升降壓電壓變換的電源管理電路。
如今各種微型電壓升降壓芯片技術也日顯成熟,產品也在不斷增加,符合PMP/MP4、DSC、DV的TFT-LCD需要的,能同時多路輸出它們需要的不同電壓的集成電源管理芯片組(SOC)也在迅速推出之中。TFT-LCD顯示器係統需要多檔電源電壓,如PMP/MP4常用的三星3.5_和4_的TFT-LCD,它們的結構如圖3所示,它們由TFT玻璃(TFTglass)、顏色濾波器(Colorfilter)、顯示區(Displayarea)、背光板和背光源(Backlight)四部分疊加組成。圖4是三星3.5_的TFT-LCD電路圖。它們的主要技術參數是:VIN=2.1-4.0V,VSW=15V/1.4A、VS=15V;用6個LED串聯做背光源,每個LED的VF=3.4V、IF=20mA,因此需要一個24V/50mA的電壓來驅動。常常選用帶電感的DC/DC來升壓,再加上倍壓電路,輸出多檔電源電壓滿足TFT-LCD的需要,如圖5所示。目前MP3、PMP/MP4、DSC、DV等的小尺寸TFT-LCD屏的低成本背光驅動方案常常是采用這種方法來設計實用電路的。

圖3三星4_的TFT-LCD結構圖

圖4三星3.5_的TFT-LCD電路圖

圖5升壓、倍壓產生多檔電源電壓電路
新背光源
正在研發的新背光源還有好多種,如日本DiaLight開發成功了一款采用碳納米管的場發射型高亮度背光燈,適用於LCD-TV等大屏顯示器,。從原理上講,可實現15萬cd/m2的超高亮度。除可作為電視機和手機的背光燈使用外,還可用作特殊光源。此背光燈通過在使用碳納米管的平麵電極(發射極)上施加高壓電場,使放射出的電子射向熒光板而發光。除了高發光效率、低能耗和高亮度發光外,還具有無汞、長壽命以及高速響應等特點。
比如說,按32英寸的背光燈換算,發光效率為80lm/W、亮度為1萬5000cd/m2、耗電量為85W、壽命為5萬小時、響應速度為100μs。相比,采用冷陰極管(CCFL)的情況是:效率為50lm/W、亮度為1萬2000cd/m2、耗電量為110W,壽命為5萬小時、響應速度為10_15ms;采用白色LED的情況是:效率為30lm/W、亮度為9500cd/m2、耗電量為185W、壽命為5萬小時、響應速度為數十ns。
特別推薦
- 噪聲中提取真值!瑞盟科技推出MSA2240電流檢測芯片賦能多元高端測量場景
- 10MHz高頻運行!氮矽科技發布集成驅動GaN芯片,助力電源能效再攀新高
- 失真度僅0.002%!力芯微推出超低內阻、超低失真4PST模擬開關
- 一“芯”雙電!聖邦微電子發布雙輸出電源芯片,簡化AFE與音頻設計
- 一機適配萬端:金升陽推出1200W可編程電源,賦能高端裝備製造
技術文章更多>>
- 2026藍牙亞洲大會暨展覽在深啟幕
- H橋降壓-升壓電路中的交替控製與帶寬優化
- Tektronix 助力二維材料器件與芯片研究與創新
- 800V AI算力時代,GaN從“備選”變“剛需”?
- 大聯大世平集團首度亮相北京國際汽車展 攜手全球芯片夥伴打造智能車整合應用新典範
技術白皮書下載更多>>
- 車規與基於V2X的車輛協同主動避撞技術展望
- 數字隔離助力新能源汽車安全隔離的新挑戰
- 汽車模塊拋負載的解決方案
- 車用連接器的安全創新應用
- Melexis Actuators Business Unit
- Position / Current Sensors - Triaxis Hall
熱門搜索
接口IC
介質電容
介質諧振器
金屬膜電阻
晶體濾波器
晶體諧振器
晶體振蕩器
晶閘管
精密電阻
精密工具
景佑能源
聚合物電容
君耀電子
開發工具
開關
開關電源
開關電源電路
開關二極管
開關三極管
科通
可變電容
可調電感
可控矽
空心線圈
控製變壓器
控製模塊
藍牙
藍牙4.0
藍牙模塊
浪湧保護器




