技術分享:用Zigbee如何設計無線觸控燈光控製器
發布時間:2015-01-21 來源:於良傑 王勇 孫睿 責任編輯:sherryyu
【導讀】這裏將為大家分享基於Zigbee的無線觸控燈光控製器設計方案。本燈光控製開關基於Zigbee和電容觸控技術.實際應用表明該控製開關美觀大方、安全可靠、定製靈活, 並且易於組網,可實現網絡化控製,達到了設計要求。
在物聯網的潮流下。家居設備向著智能化、數字化和網絡化的方向發展.燈光控製開關作為家庭最常用的控製設備擁有廣闊的市場前景,設計可靠安全、遠程操控的新型燈光控製器符合發展要求和市場需求。Zigbee作為一種低功耗、低速率的無線通訊協議。其特點使其能夠在智能家居、公共安全、工業監測等眾多物聯網應用領域有所作為;因此,將Zigbee技術應用到燈光控製器的設計中,能夠滿足控製器對於低功耗以及網絡化的需求。電容觸摸技術具有操控精確、安全可靠、使用壽命長等優點。將該技術應用到燈光控製領域。可以設計出具有觸摸感應功能的新型控製開關。基於Zigbee技術和電容觸控設計的燈光控製開關。具有高靈敏、防水安全、使用壽命長以及便於組網等優點。可廣泛應用於智能家居的領域,具有一定的市場前景。
1 設計方案
Zigbee是基於IEEE802.11.4協議的一簇擴展集。主要針對於低成本、低功耗的射頻應用。低成本使之廣泛適用於智能家居方向的應用。低功耗使之有更長的工作周期:其支持的無線網狀網絡有更強的可靠性和更廣的覆蓋範圍:在燈光控製開關中通過該協議實現無線通訊,用於支持遙控以及組網控製。
燈光控製開關的麵板采用有機玻璃材質。感應電極位於玻璃下方並與玻璃麵板緊密相貼,手指觸摸到電極上方時,會引起電容的變化.這種變化轉變成電信號提供給處理器進行相關處理:在本案中我們采用專業的電容觸摸芯片來完成觸摸部分的功能。
該控製開關的總體結構圖如圖l所示。主要包括電容感應處理部分、zigbee主處理器部分、驅動控製部分和電源管理部分。

圖1 開關總體結構圖
2 感應部分設計
感應部分主要包括絕緣麵板、按鍵感應盤和電容處理芯片。麵板必須是絕緣材料。我們選用有機玻璃作為觸摸麵板.玻璃的介電常數適中,介電常數過小的材料。靈敏度比較差,而介電常數過大。發生誤動作的幾率會增大。按鍵感應盤采用PCB銅箔的方式,將感應盤設計在PCB電路板上,根據實際情況選用10 mm左右的圓形感應盤,各感應盤的形狀、mianjixiangtongyibaochixiangtongdelingmindu,ganyingpanzhijiandejulizaiyunxukongjianneijinliangdayijianshaoxianghuzhijiandedianchangganrao。ganyingpanzhijianjinkenengtongguopudigeli。ganyingxinpianxuanyongbojingweidianzideST係列。滿足了設計需求。
一路電容感應設計電路圖如圖2所示。PCB感應盤PAD與感應芯片的輸人口相連接,10 pF的電容用來調整觸摸感應的靈敏度,電容值越小靈敏度越高:感應芯片將輸入的電平變化處理後通過輸出端口以低電平中斷信號的方式傳送給Zigbee主處理器芯片。

圖2 觸摸電路
[page]
3 Zigbee主處理器設計
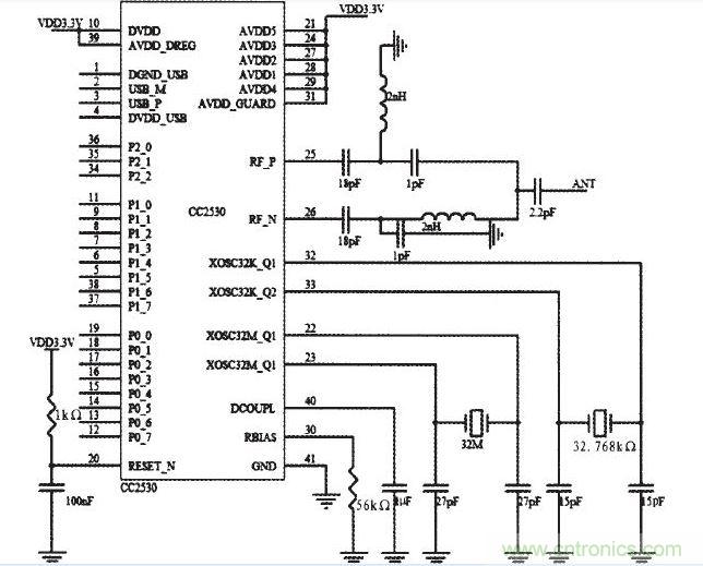
本設備選用的Zigbee芯片為CC2530。CC2530是一個真正的用於IEEE802.15.4、Zigbee和RF4CE應用的片上係統.它能夠以非常低的總材料成本建立強大的網絡節點:CC2530集成了業內領先的RF收發器、增強工業標準的8051 MCU,在係統可編程mash存儲器.8-KBRAM和許多其他強大功能。CC2530部分的電路圖如圖3所示。兩個晶振32 MHz和32.768 kHz.其中32.768 kHz的晶振主要應用於睡眠定時器。在實際應用中如果不需要可以去掉以降低成本;RF端經過處理後接收發天線.天線可以是外置天線,也可以是PCB天線。本設備設計的是倒F形狀的PCB天線,倒F天線具有結構簡單、重量輕、可共形、製造成本低、輻射效率高、容易實現多頻段工作等獨特優點,非常適合應用到本設備中。

圖3 zigbee CC2530電路
4 電源部分設計
電源部分需要將交流220 V市電處理成低壓直流的電源為處理電路、控製電路等提供合適電源。我們采用開關脫機電源調節器芯片VIPerl2A來實現開關電源部分的功能,得到一個穩定的輸出電壓5 V、輸出電流最高lA的直流電源。VIPerl2A是為在高達5 W二次輸出功率的脫機電源中使用而專門優化的設計的芯片產品,在內部集成了專用電流方式PWM控製器和一個高壓功率的MOSFET;VIPerl2A具有自動熱關斷、高壓啟動電流源、防止輸出短路、保證低負載下的低功耗等一般特性。
[page]
VIPerl2A部分電路圖如圖4所示.整流後的電壓進入芯片,VIPerl2A的引腳電壓支持8 V到40 V的寬電壓範圍,輸出反饋通過光耦器件PC817C進入芯片,反饋電流用於芯片控製器件的工作。

圖4 Viperl2A電路
通過開關電源獲得直流5 V電壓後.通過LDO器件將5 V降壓得到3.3 V直流電壓提供給Zigee處理器等部分電路使用。
5 驅動部分設計
驅動部分主要是通過驅動繼電器實現對交流電的通斷控製。驅動繼電器部分的電路如圖5所示,通過NPN和PNP兩個二極管實現負邏輯驅動電路,這種驅動方式驅動能力強。可以避免主控製芯片在上電複位時對繼電器產生的誤動作。繼電器線圈端並聯一個4148二極管,二極管反向接人用來釋放繼電器線圈中的電流, 保護開關和三極管等器件不至於被線圈感應電壓擊穿損壞。

圖5 驅動電路
6 結論
本燈光控製開關基於Zigbee和電容觸控技術.實際應用表明該控製開關美觀大方、安全可靠、定製靈活, 並且易於組網,可實現網絡化控製,達到了設計要求。
特別推薦
- 噪聲中提取真值!瑞盟科技推出MSA2240電流檢測芯片賦能多元高端測量場景
- 10MHz高頻運行!氮矽科技發布集成驅動GaN芯片,助力電源能效再攀新高
- 失真度僅0.002%!力芯微推出超低內阻、超低失真4PST模擬開關
- 一“芯”雙電!聖邦微電子發布雙輸出電源芯片,簡化AFE與音頻設計
- 一機適配萬端:金升陽推出1200W可編程電源,賦能高端裝備製造
技術文章更多>>
- 邊緣AI的發展為更智能、更可持續的技術鋪平道路
- 每台智能體PC,都是AI時代的新入口
- IAR作為Qt Group獨立BU攜兩項重磅汽車電子應用開發方案首秀北京車展
- 構建具有網絡彈性的嵌入式係統:來自行業領袖的洞見
- 數字化的線性穩壓器
技術白皮書下載更多>>
- 車規與基於V2X的車輛協同主動避撞技術展望
- 數字隔離助力新能源汽車安全隔離的新挑戰
- 汽車模塊拋負載的解決方案
- 車用連接器的安全創新應用
- Melexis Actuators Business Unit
- Position / Current Sensors - Triaxis Hall
熱門搜索





