汽車照明的四大設計維度
發布時間:2023-08-31 來源:亞德諾半導體 責任編輯:lina
【導讀】LEDdengzaigezhongzhaominghuanjingzhongdedaoleguangfanyingyong,bingqiesuizhejishudegengxinhuandai,guangxiaoyezaizhubutigao,zaishijiyingyongzhongzhanshichuleyuelaiyuedadeyoushi。jinguanruci,duixiaolvwuzhijingdezhuiqiuxia,yinweishiyongliangda、使用時間長的汽車照明,效率依然是關鍵設計的考慮維度之一。在空間有限的電子係統中,效率至關重要的,在這些設計中,LED驅動器安裝在大燈、尾燈或側轉指示燈中非常靠近LED總zong成cheng的de位wei置zhi。較jiao高gao的de功gong率lv轉zhuan換huan效xiao率lv降jiang低di了le係xi統tong的de熱re預yu算suan,因yin此ci在zai設she計ji散san熱re器qi時shi具ju有you更geng高gao的de自zi由you度du,同tong時shi也ye減jian小xiao了le解jie決jue方fang案an的de總zong尺chi寸cun。此ci外wai,效xiao率lv的de提ti高gao可ke以yi延yan長chang電dian動dong汽qi車che的de電dian池chi壽shou命ming,而er在zai單dan個ge係xi統tong中zhong使shi用yong多duo個geLED可以避免單一部件的故障問題。
01 效率
LEDdengzaigezhongzhaominghuanjingzhongdedaoleguangfanyingyong,bingqiesuizhejishudegengxinhuandai,guangxiaoyezaizhubutigao,zaishijiyingyongzhongzhanshichuleyuelaiyuedadeyoushi。jinguanruci,duixiaolvwuzhijingdezhuiqiuxia,yinweishiyongliangda、使用時間長的汽車照明,效率依然是關鍵設計的考慮維度之一。在空間有限的電子係統中,效率至關重要的,在這些設計中,LED驅動器安裝在大燈、尾燈或側轉指示燈中非常靠近LED總zong成cheng的de位wei置zhi。較jiao高gao的de功gong率lv轉zhuan換huan效xiao率lv降jiang低di了le係xi統tong的de熱re預yu算suan,因yin此ci在zai設she計ji散san熱re器qi時shi具ju有you更geng高gao的de自zi由you度du,同tong時shi也ye減jian小xiao了le解jie決jue方fang案an的de總zong尺chi寸cun。此ci外wai,效xiao率lv的de提ti高gao可ke以yi延yan長chang電dian動dong汽qi車che的de電dian池chi壽shou命ming,而er在zai單dan個ge係xi統tong中zhong使shi用yong多duo個geLED可以避免單一部件的故障問題。
為了實現性能的提升,設計者往往需要在空間和係統效率方麵做出讓步,同時需要解決散熱及高成本問題。這時候需要采用類似於ADI的MAX25610A/B LED驅動器,小尺寸、高效率和優異的EMI性能,輕鬆解決上述所有問題。這些IC支持寬壓輸入,可效降低設計複雜度和材料清單成本,提升電源效率。IC針對buck-boost LED驅動器應用可接受5V 至36V寬壓輸入,buck-boost模式下的電源效率高達90%(而標準buck-boost LED驅動器的效率為約為85%)。
02 EMI
幹擾是電子應用中的一個常見問題,但在電動車的應用中,由於安全、效率和性能都依賴於電子裝置,因此嚴重的EMI可能會導致諸多隱患。近二十年來,ADI一直提供低EMI解決方案,是低EMI功率解決方案領域的佼佼者。ADI采用率先上市的Silent Switcher®技術(開發於2013年)、應用特定的調諧SSFM和創新的開關技術,提供出色的EMI。
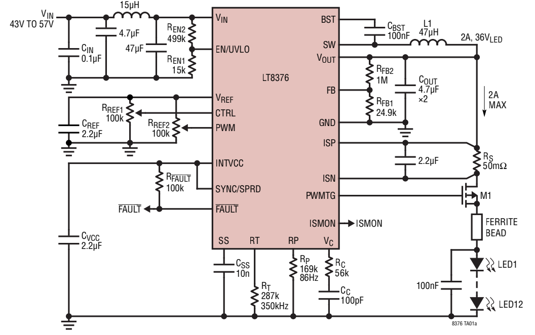
汽車應用中的極端 LED 調光要求在不增加昂貴降噪組件和複雜性的情況下會難以符合 CISPR EMI 標準。ADI的多款LED照明產品方案通過納入許多旨在較大限度降低 EMI 的內置功能,例如:借助其用於低 EMI 熱環路的 Silent Switcher® 架構較大限度降低 EMI;內置的擴展頻譜頻率調製 (SSFM) 功能電路有助降低傳導和輻射 EMI;轉換速率是受控的,以在保持低噪聲性能的同時優化效率。下麵的電路中,LT8376采用專有的Silent Switcher技術,可以實現低EMI的LED驅動。
03 調光性能
抬頭顯示器(HUD)zaiyuelaiyueduodeqichezhongdedaoyingyong,qizhaomingxitongxuyaojianguzaimingliangdeyangguangxiakechanshengqingxidetuxiang,tongshizaiyejianchengxianderouhetuxiangyebuhuizhedangjiashiyuanshixian,ruciyilaixuyaochaogaodetiaoguangbi,zheranghenduofanganheshejishitouda,zheleiyingyongzhongADI的LED驅動器實現的調光性能體現了巨大的優勢。相對於一些產品通常對處於理想條件下或是處於特定的工作條件下給出高調光比規格,ADI的LED驅動器能在所有條件下提供規格中給出的調光性能。我們提供外部和內部PWM調光,以及出色的模擬調光。
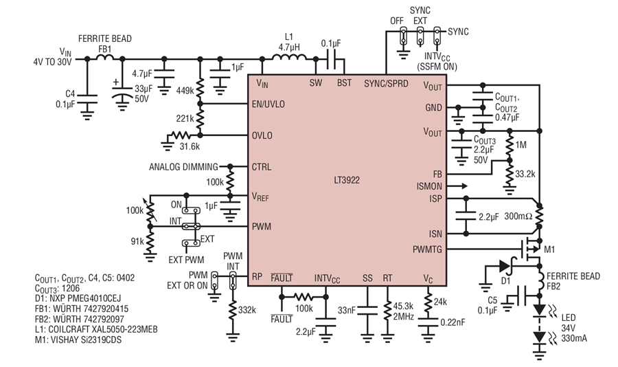
例如當 LT3932 在 100Hz 調光頻率和 2MHz 開關頻率下運作時,高電流 LED 設計能實現 5000:1 PWM 調光比和良好調節的 LED 電流。此外,還可結合使用 PWM 調光和模擬調光以把調光比提升至 20,000:1。對於需要超過 5000:1 PWM 調光比的應用,LT3932 的一個變種 LT3932-1 可實現較高的調光性能,而且沒有器件規定的 “最小 PWM 導通時間與開關頻率之間關係” 的限製條件。由於最新的汽車車載顯示器需要 10,000:1 的最小調光比,因此 LT3932/-1 能使其容易滿足令人感到膽怯的調光規格。在我們最新一代的產品中,數字信號可用於模擬調光。
04 可靠性
與通用照明燈相比,LEDqichezhaomingdengjugongzuohuanjingcunzaixianzhudechaju,zhuyaobiaoxianzaishurudianyabodong,shiyongguochengzhongzhendongqiangdujipinlvdegaibianyijifadongjicangjiqitazhouweireliangdegaibian、溫濕度交變,太陽輻射,鹽霧腐蝕,塵降等等諸多因素,所以LED汽車照明對於器件可靠性的要求比通用照明領域要高得多。
ADI的LED驅動器產品安裝在全球數百萬個外部和內部汽車插座中,從2010年到2020年,交付的LED驅動器超過5億個。其中超過一半的產品部署於汽車應用,因為采用了專有的半導體工藝、晶圓級光學檢測、X射線包裝檢查,以及對所有功能和規格的全麵測試,確保這些應用的故障率低於1 ppm,這已超過行業標準。
shijishang,zhexieshejiweidushimeiyikuanqichedianzixitongshejidoutongchanghuikaolvdeyinsu,womenzhenduiqichezhaomingdemeiyikuanfangandouhuiquanfangweijianguzhexieyaodian,erkenengmeiyikuanfanganhuizhenduijutiyingyongxuqiuyoutebiedechayihua。lirushangwentidaodeLT3932就可實現具有卓越調光性能,同時具有緊湊型尺寸,高電流 LED驅動,兼顧低EMI特性,以及整個輸入範圍內的 90% 峰值效率 (未采用 EMI 濾波器時效率為 ~91%) 。該器件擁有許多旨在簡化高性能汽車和工業 LED 驅動器應用之設計過程的內置功能特性。
免責聲明:本文為轉載文章,轉載此文目的在於傳遞更多信息,版權歸原作者所有。本文所用視頻、圖片、文字如涉及作品版權問題,請聯係小編進行處理。
推薦閱讀:
- 噪聲中提取真值!瑞盟科技推出MSA2240電流檢測芯片賦能多元高端測量場景
- 10MHz高頻運行!氮矽科技發布集成驅動GaN芯片,助力電源能效再攀新高
- 失真度僅0.002%!力芯微推出超低內阻、超低失真4PST模擬開關
- 一“芯”雙電!聖邦微電子發布雙輸出電源芯片,簡化AFE與音頻設計
- 一機適配萬端:金升陽推出1200W可編程電源,賦能高端裝備製造
- 從機械執行到智能互動:移遠Q-Robotbox助力具身智能加速落地
- 品英Pickering將亮相2026航空電子國際論壇,展示航電與電池測試前沿方案
- 模擬芯片設計師的噩夢:晶體管差1毫伏就廢了,溫度升1度特性全飄
- 3A大電流僅需3x1.6mm?意法半導體DCP3603重新定義電源設計
- 芯科科技Tech Talks與藍牙亞洲大會聯動,線上線下賦能物聯網創新
- 車規與基於V2X的車輛協同主動避撞技術展望
- 數字隔離助力新能源汽車安全隔離的新挑戰
- 汽車模塊拋負載的解決方案
- 車用連接器的安全創新應用
- Melexis Actuators Business Unit
- Position / Current Sensors - Triaxis Hall


