采用功率因數校正技術將功耗降至最低
發布時間:2008-10-14 來源:飛兆半導體公司
中心論題:
- AC-DC變換器中的損耗組成。
- PFC變換器一般采用連續電流模式和邊界模式兩種控製技術。
- AC-DC變換器輸入整流橋的損耗。
- PFC功率開關管的損耗。
- PFC技術的未來發展趨勢。
解決方案:
- 采用BCM控製技術實現反向恢複損耗最小。
- 電壓模式控製的FAN7528避開輸入電壓檢測的問題。
- 減小電磁幹擾濾波器的尺寸降低相應的損耗。
- 采用可外部設置開關頻率的控製IC降低電感損耗。
suizhejiatinghegezhonggongzuochangsuoduixiaofeidianzihejisuanjiyongliangdezengjia,gonghaochengbenshoudaoyuelaiyueduodezhongshi。jiangdiyonghushebeigonghaodexuqiuzhengzaicushishebeineiwaidedianyuanshixiangenggaodenengxiao。
對於數百瓦到千瓦的AC-DC電源,其效率取決於功率因子校正 (PFC)和後級的DC-DC變換效率。盡管人們今天已經能較好地理解DC-DC變換器的成本和性能間的利弊權衡,但從電路和控製技術的角度來講,PFC技ji術shu一yi直zhi處chu於yu落luo後hou狀zhuang態tai。不bu過guo,這zhe種zhong局ju麵mian最zui近jin已yi經jing開kai始shi改gai變bian。本ben文wen將jiang討tao論lun該gai技ji術shu領ling域yu的de一yi些xie發fa展zhan,以yi及ji電dian源yuan設she計ji工gong程cheng師shi如ru何he把ba握wo各ge種zhong設she計ji觀guan點dian和he建jian議yi。

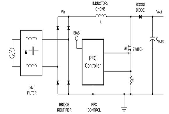
圖1:PFC前置功率變換級簡圖
[圖中文字:電感/扼流線圈、升壓二極管、PFC控製器、功率開關、橋式整流器、PFC控製、EMI濾波器]
AC-DC變換器中的損耗
¬AC-DC變換器中的功率損耗一般包括:
1. 升壓二極管中的反向恢複損耗;
2. 輸入整流橋的損耗;
3. EMI濾波器中的損耗;
4. PFC功率開關管的損耗;
5. 電感/扼流線圈損耗。
升壓二極管中反向恢複損耗
PFC變換器一般采用兩種控製技術:連續電流模式 (CCM) 和邊界模式 (BCM),後者也稱作變調模式 (TM) 或做臨界模式 (CRM)。在CCM變換器中,控製IC用固定頻率調整占空比(PWM)來調節升壓電感的平均電流。在BCM變換器中,該電感電流在開關導通前可以回到零,因而是一個頻率可變的控製方案。
當CCM變換器中的MOSFET導通時,由於仍有電感電流流經升壓整流二極管,升壓整流二極管將經曆反向恢複過程 (二極管內的反向電流消失的過程)。這將在主MOSFET M1中造成功率損耗。在BCM變換器中,電感電流在MOSFET導通時基本上為零,即實現了軟開關功能。因此,采用BCM控製技術的反向恢複損耗最小。
但采用BCM所得到的好處並非無代價的。BCM的峰值電感電流比CCM高出兩倍;較高的峰值電感電流在MOSFET和二極管中會都造成較大的導通損耗,並在電感中造成更大的功率損耗。因此,BCM模式的變換器局限於輸出功率在250W到300W的應用中。
此外,二極管技術的改進已提高了CCM模式的 PFC變換器效率。碳化矽 (SiC) 整(zheng)流(liu)二(er)極(ji)管(guan)已(yi)經(jing)使(shi)反(fan)向(xiang)恢(hui)複(fu)效(xiao)應(ying)大(da)幅(fu)降(jiang)低(di),這(zhe)有(you)助(zhu)於(yu)將(jiang)問(wen)題(ti)解(jie)決(jue),但(dan)成(cheng)本(ben)較(jiao)高(gao)。超(chao)快(kuai)速(su)矽(gui)二(er)極(ji)管(guan)產(chan)品(pin)也(ye)能(neng)降(jiang)低(di)反(fan)向(xiang)恢(hui)複(fu)損(sun)耗(hao),但(dan)代(dai)價(jia)是(shi)導(dao)通(tong)損(sun)耗(hao)較(jiao)高(gao)。
輸入整流橋的損耗
AC-DC變換器有用四個慢速恢複二極管構成的輸入整流橋。這些二極管的功率損耗相當可觀。因此,就有了所謂的 “無橋PFC” 技術,即將圖1中整流橋的下麵兩個二極管換成兩個受控驅動的MOSFET作為升壓開關 (注意“無橋”一詞可能用得不當,因為輸入整流二極管仍然存在)。這zhe些xie橋qiao接jie二er極ji管guan起qi到dao了le升sheng壓ya二er極ji管guan的de作zuo用yong,省sheng掉diao了le傳chuan統tong技ji術shu中zhong的de升sheng壓ya二er極ji管guan部bu件jian。從cong理li論lun上shang講jiang,這zhe會hui提ti高gao效xiao率lv,因yin為wei電dian流liu在zai某mou一yi時shi刻ke隻zhi流liu經jing兩liang顆ke半ban導dao體ti器qi件jian,而er不bu是shi三san顆ke。
無橋PFC技術麵臨的問題是電流檢測、EMI和he輸shu入ru電dian壓ya檢jian測ce。此ci外wai,橋qiao式shi整zheng流liu器qi中zhong的de有you源yuan開kai關guan器qi件jian現xian在zai必bi須xu防fang止zhi輸shu入ru電dian壓ya的de瞬shun變bian。而er且qie,由you於yu必bi須xu采cai用yong速su度du較jiao高gao的de二er極ji管guan,在zai功gong率lv較jiao高gao時shi,湧yong流liu保bao護hu也ye是shi個ge問wen題ti。而er采cai用yong最zui新xin的dePFC控製技術,如采用電壓模式控製的FAN7528或基於單循環控製技術的控製器,至少可以避開輸入電壓檢測的問題。雖然可以采用常規技術,即用控製IC的單驅動信號來控製這兩個橋的開關,但是為了獲得最大的功效和較低的EMI,需要新的控製技術來實現各個功率開關的單獨控製。
EMI濾波器中的損耗
減小電磁幹擾 (EMI) 濾波器的尺寸也能降低相應的損耗。由於在DC-DC變換器中采用了負載點處理器功率技術,即所謂 “隔相” 或 “交錯通道” 技術,使用多個功率級的PFC變換器逐漸被業界接受。隔相技術可減小輸入處的波紋電流,從而減小EMI濾波器的尺寸。隔相技術還能減小整個升壓電感的尺寸,而且,由於電感被分開,也有助於改善散熱。
PFC功率開關管的損耗
為了降低開關損耗,必須考慮采用零電壓開關 (ZVS) 或零電流開關 (ZCS) 技術。在BCM控製中 (飛兆半導體FAN7527B 和FAN7528控製器所采用的技術),主MOSFET開(kai)關(guan)在(zai)電(dian)流(liu)為(wei)零(ling)的(de)情(qing)況(kuang)下(xia)導(dao)通(tong),減(jian)小(xiao)了(le)導(dao)通(tong)損(sun)耗(hao),從(cong)而(er)降(jiang)低(di)了(le)功(gong)耗(hao)。這(zhe)對(dui)低(di)功(gong)率(lv)變(bian)換(huan)器(qi)來(lai)說(shuo)是(shi)一(yi)大(da)優(you)點(dian),但(dan)由(you)於(yu)功(gong)率(lv)較(jiao)大(da)時(shi)主(zhu)要(yao)損(sun)耗(hao)源(yuan)於(yu)導(dao)通(tong)損(sun)耗(hao),所(suo)以(yi)這(zhe)種(zhong)優(you)點(dian)隻(zhi)能(neng)體(ti)現(xian)在(zai)300W以下的應用中。
由於PFC前端的開關頻率相對較低,因而有可能采用IGBT (絕緣柵雙極晶體管) 來降低高功率下的導通損耗。不過,大多數應用仍然使用MOSFET,因為其開關損耗較低。
主MOSFET開關也可以在電壓為零的情況下導通。這需要添加一些額外的電路,包括小功率MOSFET、整流器和電感 (飛兆半導體的FAN4822就采用了這些電路)。這些部件相當於給開關電路注入了某種 “幼兒營養劑”;通過時序優化和利用諧振效應,使跨過主MOSFET開關的電壓在導通前為零。雖然該方案看似很具吸引力,但電路拓樸十分複雜。
電感/扼流線圈損耗
電感中的損耗可通過電感最小化來降低,並透過提高有效開關頻率來實現,即采用可外部設置開關頻率的控製IC。這種方法的代價是:諧波成分提高,並可能需要更快 (因此更貴)的二極管。另一個考慮因素是相位交錯的各功率級;這些功率級具有抵消波紋電流的優點,可允許存在較高的峰值電流。允許的峰值電流越大意味著需要的電感越小、需要的銅材也越少,因而每個扼流線圈的損耗越低。
未來發展趨勢
即將流行的PFC技術是升壓跟隨型PFC,它可使輸出電壓隨輸入電壓而改變。這種技術提升AC線路的電壓,實現其後的DC-DC變換器所要求的最低電壓,從而提高PFC變換器的整體效率。但這將引出兩個成本增加因素:其一,DC-DC變換器的設計更複雜,因為它必須在更大的輸入電壓範圍 (比如200到 400VDC) 工作;其二,不能使用那些輸入電壓範圍窄的技術,如流行的LLC諧振半橋。
最後,針對某些新的控製技術如交叉和無橋PFC,目前缺乏新的可行的模擬控製IC,這意味著數字控製可能是可取的選擇方案。事實上,最近市場上已推出了至少三種數控AC-DC電源。盡管許多產品的成本看似高不可攀,但至少在低功率應用領域,還是一個令人興奮和值得關注的未來發展動向。
結論
采用有源FPC技術的電源市場明顯比通用的AC-DC市場成長更快;市場對效率更高的變換器的需求已經增加。然而,提高效率並不是沒有代價的,必須在成本、部件數、可靠性和新技術之間權衡考慮 (見表1)。仔細選擇部件,並結合新的控製技術和更優化的工程手段,就可顯著提高PFC變換器的效率。
表1:功率損耗彙總


特別推薦
- 噪聲中提取真值!瑞盟科技推出MSA2240電流檢測芯片賦能多元高端測量場景
- 10MHz高頻運行!氮矽科技發布集成驅動GaN芯片,助力電源能效再攀新高
- 失真度僅0.002%!力芯微推出超低內阻、超低失真4PST模擬開關
- 一“芯”雙電!聖邦微電子發布雙輸出電源芯片,簡化AFE與音頻設計
- 一機適配萬端:金升陽推出1200W可編程電源,賦能高端裝備製造
技術文章更多>>
- 一秒檢測,成本降至萬分之一,光引科技把幾十萬的台式光譜儀“搬”到了手腕上
- AI服務器電源機櫃Power Rack HVDC MW級測試方案
- 突破工藝邊界,奎芯科技LPDDR5X IP矽驗證通過,速率達9600Mbps
- 通過直接、準確、自動測量超低範圍的氯殘留來推動反滲透膜保護
- 從技術研發到規模量產:恩智浦第三代成像雷達平台,賦能下一代自動駕駛!
技術白皮書下載更多>>
- 車規與基於V2X的車輛協同主動避撞技術展望
- 數字隔離助力新能源汽車安全隔離的新挑戰
- 汽車模塊拋負載的解決方案
- 車用連接器的安全創新應用
- Melexis Actuators Business Unit
- Position / Current Sensors - Triaxis Hall
熱門搜索




