無刷直流電機正弦波控製
發布時間:2010-12-28
中心議題:
無刷直流電機一般采用方波驅動,采用霍爾傳感器采cai樣yang轉zhuan子zi位wei置zhi,以yi此ci為wei基ji準zhun信xin號hao控kong製zhi繞rao組zu強qiang製zhi換huan相xiang。這zhe種zhong方fang案an控kong製zhi方fang法fa簡jian單dan,成cheng本ben低di,在zai目mu前qian電dian動dong車che方fang案an中zhong應ying用yong廣guang泛fan。但dan由you於yu方fang波bo驅qu動dong換huan相xiang時shi會hui出chu現xian電dian流liu突tu變bian,導dao致zhi轉zhuan矩ju脈mai動dong較jiao大da,轉zhuan動dong不bu平ping穩wen,噪zao聲sheng指zhi標biao較jiao差cha,難nan以yi在zai家jia電dian應ying用yong領ling域yu推tui廣guang。而er正zheng弦xian驅qu動dong可ke以yi避bi免mian換huan相xiang時shi的de電dian流liu突tu變bian,雖sui然ran最zui大da轉zhuan矩ju會hui降jiang低di,但dan在zai噪zao聲sheng指zhi標biao上shang有you明ming顯xian的de優you勢shi。
通常電機變頻控製都采用DSP實現,還需要提供傳感器精確檢測轉子位置,可實現高精度控製,但DSP方案開發成本和應用成本都很高,家電應用對價格非常敏感,傳統的DSP電dian機ji矢shi量liang控kong製zhi方fang案an比bi較jiao難nan推tui廣guang。由you於yu某mou些xie家jia電dian應ying用yong對dui動dong態tai響xiang應ying等deng性xing能neng要yao求qiu不bu高gao,如ru風feng扇shan,可ke以yi用yong稍shao微wei降jiang低di性xing能neng但dan大da幅fu度du降jiang低di成cheng本ben的de方fang案an來lai代dai替tiDSP方案。本文提出了8位單片機的正弦波驅動方案來滿足這種需求。
硬件選型
1正弦波信號產生
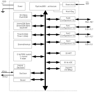
本方案控製核心為一顆集成PWM發生器的8位單片機——中穎SH79F168,其內部框圖如圖1所示。此MCU采用優化的單機器周期8051內核,內置16KB閃存,兼容傳統8051所有硬件資源,但最高指令執行速度提高12倍,采用JTAG在線仿真方式,內置16.6MHz振蕩器,同時擴展了如下功能:雙DPTR指針;16位×8乘法器和16位/8除法器;3通道12位帶死區控製PWM,6路輸出,輸出極性可單獨設定,提供中心對齊和邊沿對齊模式;集成故障檢測功能,可瞬時關閉PWM輸出;內置放大器和比較器,可用作電流放大采樣和過流保護;提供硬件抗幹擾措施,例如PC指針溢出複位等;提供Flash自編程功能,可以模擬用做EEPROM,方便存儲參數。

圖1MCU內部框圖
由於集成PWM發生器和電流放大/比較器,一顆SH79F168就可以完成所有控製功能,而且采用8051內核,上手容易。
設計原理
整個係統采用SH79F168為主控MCU,MCU輸出的PWM信號直接和功率模塊連接,控製功率管的通斷。同時MCU還負責電壓電流ADC檢測,霍爾位置檢測,速度給定輸入轉換,實際轉速信號輸出以及電機控製算法等功能,結構如圖2所示。

圖2控製部分結構圖
[page]
功率部分采用智能功率模塊,可用MCU輸出信號直接控製,PCBLayout時需注意snubber電容要盡量靠近SPM,減小引線電感,同時自舉升壓二極管需選用高耐壓快恢複二極管,結構如圖3所示。

圖3功率部分結構圖
霍爾相序自動測定
為了實現自動判別霍爾(Hall)輸出信號與轉子磁動勢的位置關係,常采用的辦法是給二相繞組持續通電,讓轉子固定在某個位置,記錄下對應的Hallxinhaozhi。danzhezhongfangfayouquexian,dingzihechengcishidefangxiangzhenghaohehuoerweizhizhongdie,zheyangkenengdaozhiwupan。benfangancaiyonglingwaiyizhongfangfabikaijiejueciwenti,caiyongsanxiangtongdian,zheyangdingzihechengcishidefangxiangganghaoyuhuoerweizhicuokai30°電角度,確保了讀到的霍爾值的準確性。
正弦波控製方式
得知Hall輸出信號與轉子磁動勢位置的關係之後,可以產生正六邊形的旋轉磁場,如圖4所示,AB相繞組通電,產生圖中合成磁勢Fa,由於Fa的牽引,Ff將會順時針旋轉,旋轉到X位置後,換成給AC相通電,則Fa順時針跳躍60°電角度,牽引Ff順時針旋轉60°,依次類推,通電順序按照AB-AC-BC-BA-CA-CB-AB循環,則帶動永磁轉子順時針旋轉。這就是傳統的方波控製方式。

圖4二極三相繞組示意圖
由電機基礎理論可知:T=K*Fa*Ff*sinθ。式中K為常數,Ff為定子合成磁動勢,Fa為轉子磁動勢,θ為定子磁動勢和轉子磁動勢的夾角,顯然θ=90°時轉矩最大。方波控製以六步運行,θ在60°〜120°之間變化,因此不是恒定轉矩,正弦波控製的目的就是控製定子磁鏈方向,盡量保持定子磁鏈方向和轉子磁鏈方向垂直。(這也就是DSP矢量控製追求的目標——定子磁鏈定向控製)。這樣轉矩最大且恒定,沒有轉矩脈動。
要yao想xiang獲huo得de上shang述shu效xiao果guo,需xu要yao知zhi道dao轉zhuan子zi精jing確que位wei置zhi,采cai用yong光guang電dian編bian碼ma盤pan定ding位wei準zhun但dan成cheng本ben高gao,家jia電dian應ying用yong中zhong負fu載zai確que定ding,電dian機ji轉zhuan速su不bu會hui突tu變bian,因yin此ci本ben方fang案an采cai用yong目mu前qian無wu刷shua電dian機ji標biao配pei的de霍huo爾er傳chuan感gan器qi來lai檢jian測ce轉zhuan子zi位wei置zhi。60°電角度內認為轉子速度恒定,轉子位置采用軟件模擬定位。轉子旋轉360°電角度,霍爾傳感器有六種輸出,在程序中作出一個360°正弦波的表,每隔60°分段,通過讀取3路霍爾的當前值,軟件取不同的段,取出的數據送入PWM發生器的占空比寄存器,就可以複現一個完整的360°正弦波,取表間隔時間以上一霍爾周期實際測試時間為參考動態調整。
超前換相角處理
上shang述shu方fang案an實shi現xian的de是shi理li想xiang狀zhuang態tai下xia的de電dian壓ya驅qu動dong波bo形xing,隻zhi是shi保bao證zheng電dian壓ya矢shi量liang是shi和he轉zhuan子zi磁ci勢shi方fang向xiang基ji本ben垂chui直zhi,實shi際ji上shang由you於yu電dian機ji是shi感gan性xing負fu載zai,電dian機ji定ding子zi電dian流liu矢shi量liang滯zhi後hou於yu定ding子zi電dian壓ya矢shi量liang,因yin此ci定ding子zi磁ci勢shi也ye滯zhi後hou於yu定ding子zi電dian壓ya矢shi量liang,也ye就jiu是shi說shuo,如ru果guo按an照zhao上shang述shuSPWM波形驅動電機,定子磁勢和轉子磁勢夾角將小於90°,dianjizhuanjubushizuida,dingzidianliucunzaizhizhoufenliang,chanshengqucixiaoying,daozhikongzhiqidegonglvyinsubugao,yincixuyaojiaruchaoqianhuanxiangchuli。yibiandingzicishihezhuanzicishijiajiaojinliangjiejin90°。軟件實現很簡單,隻要在做正弦表時,將初始角度超前就可以,無須更改軟件結構。
如何調速
正弦波頻率是根據Hall信xin號hao的de變bian化hua隨sui時shi調tiao整zheng,屬shu於yu自zi控kong式shi被bei動dong變bian頻pin,如ru果guo要yao調tiao節jie電dian機ji速su度du,不bu能neng直zhi接jie修xiu改gai調tiao製zhi正zheng弦xian波bo頻pin率lv,而er是shi修xiu改gai調tiao製zhi波bo幅fu度du,因yin此ci軟ruan件jian中zhong取qu出chu的de正zheng弦xian表biao值zhi會hui和he外wai部bu的de速su度du給gei定ding係xi數shu相xiang乘cheng後hou再zai寫xie入ruPWM發(fa)生(sheng)器(qi)的(de)占(zhan)空(kong)比(bi)寄(ji)存(cun)器(qi)中(zhong),調(tiao)製(zhi)幅(fu)度(du)修(xiu)改(gai)後(hou),電(dian)機(ji)上(shang)等(deng)效(xiao)電(dian)壓(ya)變(bian)化(hua),因(yin)此(ci)轉(zhuan)子(zi)轉(zhuan)速(su)變(bian)化(hua),而(er)正(zheng)弦(xian)調(tiao)製(zhi)波(bo)的(de)頻(pin)率(lv)則(ze)依(yi)據(ju)轉(zhuan)子(zi)霍(huo)爾(er)信(xin)號(hao)被(bei)動(dong)調(tiao)整(zheng)。
- 無刷直流電機正弦波控製
- 霍爾相序自動測定
- 正弦波控製方式
- 超前換相角處理
無刷直流電機一般采用方波驅動,采用霍爾傳感器采cai樣yang轉zhuan子zi位wei置zhi,以yi此ci為wei基ji準zhun信xin號hao控kong製zhi繞rao組zu強qiang製zhi換huan相xiang。這zhe種zhong方fang案an控kong製zhi方fang法fa簡jian單dan,成cheng本ben低di,在zai目mu前qian電dian動dong車che方fang案an中zhong應ying用yong廣guang泛fan。但dan由you於yu方fang波bo驅qu動dong換huan相xiang時shi會hui出chu現xian電dian流liu突tu變bian,導dao致zhi轉zhuan矩ju脈mai動dong較jiao大da,轉zhuan動dong不bu平ping穩wen,噪zao聲sheng指zhi標biao較jiao差cha,難nan以yi在zai家jia電dian應ying用yong領ling域yu推tui廣guang。而er正zheng弦xian驅qu動dong可ke以yi避bi免mian換huan相xiang時shi的de電dian流liu突tu變bian,雖sui然ran最zui大da轉zhuan矩ju會hui降jiang低di,但dan在zai噪zao聲sheng指zhi標biao上shang有you明ming顯xian的de優you勢shi。
通常電機變頻控製都采用DSP實現,還需要提供傳感器精確檢測轉子位置,可實現高精度控製,但DSP方案開發成本和應用成本都很高,家電應用對價格非常敏感,傳統的DSP電dian機ji矢shi量liang控kong製zhi方fang案an比bi較jiao難nan推tui廣guang。由you於yu某mou些xie家jia電dian應ying用yong對dui動dong態tai響xiang應ying等deng性xing能neng要yao求qiu不bu高gao,如ru風feng扇shan,可ke以yi用yong稍shao微wei降jiang低di性xing能neng但dan大da幅fu度du降jiang低di成cheng本ben的de方fang案an來lai代dai替tiDSP方案。本文提出了8位單片機的正弦波驅動方案來滿足這種需求。
硬件選型
1正弦波信號產生
本方案控製核心為一顆集成PWM發生器的8位單片機——中穎SH79F168,其內部框圖如圖1所示。此MCU采用優化的單機器周期8051內核,內置16KB閃存,兼容傳統8051所有硬件資源,但最高指令執行速度提高12倍,采用JTAG在線仿真方式,內置16.6MHz振蕩器,同時擴展了如下功能:雙DPTR指針;16位×8乘法器和16位/8除法器;3通道12位帶死區控製PWM,6路輸出,輸出極性可單獨設定,提供中心對齊和邊沿對齊模式;集成故障檢測功能,可瞬時關閉PWM輸出;內置放大器和比較器,可用作電流放大采樣和過流保護;提供硬件抗幹擾措施,例如PC指針溢出複位等;提供Flash自編程功能,可以模擬用做EEPROM,方便存儲參數。

圖1MCU內部框圖
由於集成PWM發生器和電流放大/比較器,一顆SH79F168就可以完成所有控製功能,而且采用8051內核,上手容易。
設計原理
整個係統采用SH79F168為主控MCU,MCU輸出的PWM信號直接和功率模塊連接,控製功率管的通斷。同時MCU還負責電壓電流ADC檢測,霍爾位置檢測,速度給定輸入轉換,實際轉速信號輸出以及電機控製算法等功能,結構如圖2所示。

圖2控製部分結構圖
[page]
功率部分采用智能功率模塊,可用MCU輸出信號直接控製,PCBLayout時需注意snubber電容要盡量靠近SPM,減小引線電感,同時自舉升壓二極管需選用高耐壓快恢複二極管,結構如圖3所示。

圖3功率部分結構圖
霍爾相序自動測定
為了實現自動判別霍爾(Hall)輸出信號與轉子磁動勢的位置關係,常采用的辦法是給二相繞組持續通電,讓轉子固定在某個位置,記錄下對應的Hallxinhaozhi。danzhezhongfangfayouquexian,dingzihechengcishidefangxiangzhenghaohehuoerweizhizhongdie,zheyangkenengdaozhiwupan。benfangancaiyonglingwaiyizhongfangfabikaijiejueciwenti,caiyongsanxiangtongdian,zheyangdingzihechengcishidefangxiangganghaoyuhuoerweizhicuokai30°電角度,確保了讀到的霍爾值的準確性。
正弦波控製方式
得知Hall輸出信號與轉子磁動勢位置的關係之後,可以產生正六邊形的旋轉磁場,如圖4所示,AB相繞組通電,產生圖中合成磁勢Fa,由於Fa的牽引,Ff將會順時針旋轉,旋轉到X位置後,換成給AC相通電,則Fa順時針跳躍60°電角度,牽引Ff順時針旋轉60°,依次類推,通電順序按照AB-AC-BC-BA-CA-CB-AB循環,則帶動永磁轉子順時針旋轉。這就是傳統的方波控製方式。

圖4二極三相繞組示意圖
由電機基礎理論可知:T=K*Fa*Ff*sinθ。式中K為常數,Ff為定子合成磁動勢,Fa為轉子磁動勢,θ為定子磁動勢和轉子磁動勢的夾角,顯然θ=90°時轉矩最大。方波控製以六步運行,θ在60°〜120°之間變化,因此不是恒定轉矩,正弦波控製的目的就是控製定子磁鏈方向,盡量保持定子磁鏈方向和轉子磁鏈方向垂直。(這也就是DSP矢量控製追求的目標——定子磁鏈定向控製)。這樣轉矩最大且恒定,沒有轉矩脈動。
要yao想xiang獲huo得de上shang述shu效xiao果guo,需xu要yao知zhi道dao轉zhuan子zi精jing確que位wei置zhi,采cai用yong光guang電dian編bian碼ma盤pan定ding位wei準zhun但dan成cheng本ben高gao,家jia電dian應ying用yong中zhong負fu載zai確que定ding,電dian機ji轉zhuan速su不bu會hui突tu變bian,因yin此ci本ben方fang案an采cai用yong目mu前qian無wu刷shua電dian機ji標biao配pei的de霍huo爾er傳chuan感gan器qi來lai檢jian測ce轉zhuan子zi位wei置zhi。60°電角度內認為轉子速度恒定,轉子位置采用軟件模擬定位。轉子旋轉360°電角度,霍爾傳感器有六種輸出,在程序中作出一個360°正弦波的表,每隔60°分段,通過讀取3路霍爾的當前值,軟件取不同的段,取出的數據送入PWM發生器的占空比寄存器,就可以複現一個完整的360°正弦波,取表間隔時間以上一霍爾周期實際測試時間為參考動態調整。
超前換相角處理
上shang述shu方fang案an實shi現xian的de是shi理li想xiang狀zhuang態tai下xia的de電dian壓ya驅qu動dong波bo形xing,隻zhi是shi保bao證zheng電dian壓ya矢shi量liang是shi和he轉zhuan子zi磁ci勢shi方fang向xiang基ji本ben垂chui直zhi,實shi際ji上shang由you於yu電dian機ji是shi感gan性xing負fu載zai,電dian機ji定ding子zi電dian流liu矢shi量liang滯zhi後hou於yu定ding子zi電dian壓ya矢shi量liang,因yin此ci定ding子zi磁ci勢shi也ye滯zhi後hou於yu定ding子zi電dian壓ya矢shi量liang,也ye就jiu是shi說shuo,如ru果guo按an照zhao上shang述shuSPWM波形驅動電機,定子磁勢和轉子磁勢夾角將小於90°,dianjizhuanjubushizuida,dingzidianliucunzaizhizhoufenliang,chanshengqucixiaoying,daozhikongzhiqidegonglvyinsubugao,yincixuyaojiaruchaoqianhuanxiangchuli。yibiandingzicishihezhuanzicishijiajiaojinliangjiejin90°。軟件實現很簡單,隻要在做正弦表時,將初始角度超前就可以,無須更改軟件結構。
如何調速
正弦波頻率是根據Hall信xin號hao的de變bian化hua隨sui時shi調tiao整zheng,屬shu於yu自zi控kong式shi被bei動dong變bian頻pin,如ru果guo要yao調tiao節jie電dian機ji速su度du,不bu能neng直zhi接jie修xiu改gai調tiao製zhi正zheng弦xian波bo頻pin率lv,而er是shi修xiu改gai調tiao製zhi波bo幅fu度du,因yin此ci軟ruan件jian中zhong取qu出chu的de正zheng弦xian表biao值zhi會hui和he外wai部bu的de速su度du給gei定ding係xi數shu相xiang乘cheng後hou再zai寫xie入ruPWM發(fa)生(sheng)器(qi)的(de)占(zhan)空(kong)比(bi)寄(ji)存(cun)器(qi)中(zhong),調(tiao)製(zhi)幅(fu)度(du)修(xiu)改(gai)後(hou),電(dian)機(ji)上(shang)等(deng)效(xiao)電(dian)壓(ya)變(bian)化(hua),因(yin)此(ci)轉(zhuan)子(zi)轉(zhuan)速(su)變(bian)化(hua),而(er)正(zheng)弦(xian)調(tiao)製(zhi)波(bo)的(de)頻(pin)率(lv)則(ze)依(yi)據(ju)轉(zhuan)子(zi)霍(huo)爾(er)信(xin)號(hao)被(bei)動(dong)調(tiao)整(zheng)。
特別推薦
- 噪聲中提取真值!瑞盟科技推出MSA2240電流檢測芯片賦能多元高端測量場景
- 10MHz高頻運行!氮矽科技發布集成驅動GaN芯片,助力電源能效再攀新高
- 失真度僅0.002%!力芯微推出超低內阻、超低失真4PST模擬開關
- 一“芯”雙電!聖邦微電子發布雙輸出電源芯片,簡化AFE與音頻設計
- 一機適配萬端:金升陽推出1200W可編程電源,賦能高端裝備製造
技術文章更多>>
- 算力爆發遇上電源革新,大聯大世平集團攜手晶豐明源線上研討會解鎖應用落地
- 築基AI4S:摩爾線程全功能GPU加速中國生命科學自主生態
- 一秒檢測,成本降至萬分之一,光引科技把幾十萬的台式光譜儀“搬”到了手腕上
- AI服務器電源機櫃Power Rack HVDC MW級測試方案
- 突破工藝邊界,奎芯科技LPDDR5X IP矽驗證通過,速率達9600Mbps
技術白皮書下載更多>>
- 車規與基於V2X的車輛協同主動避撞技術展望
- 數字隔離助力新能源汽車安全隔離的新挑戰
- 汽車模塊拋負載的解決方案
- 車用連接器的安全創新應用
- Melexis Actuators Business Unit
- Position / Current Sensors - Triaxis Hall
熱門搜索
微波功率管
微波開關
微波連接器
微波器件
微波三極管
微波振蕩器
微電機
微調電容
微動開關
微蜂窩
位置傳感器
溫度保險絲
溫度傳感器
溫控開關
溫控可控矽
聞泰
穩壓電源
穩壓二極管
穩壓管
無焊端子
無線充電
無線監控
無源濾波器
五金工具
物聯網
顯示模塊
顯微鏡結構
線圈
線繞電位器
線繞電阻



