開關電源測試方案
發布時間:2011-08-18
中心議題:
開kai關guan電dian源yuan因yin其qi效xiao率lv高gao,體ti積ji小xiao而er被bei電dian子zi企qi業ye廣guang泛fan應ying用yong,以yi下xia是shi自zi己ji在zai工gong作zuo中zhong總zong結jie出chu來lai的de測ce試shi方fang法fa和he測ce試shi項xiang目mu,在zai電dian源yuan設she計ji時shi若ruo能neng充chong分fen考kao慮lv到dao這zhe些xie方fang麵mian,那na麼me其qi產chan品pin將jiang會hui被bei越yue來lai越yue多duo的de客ke戶hu所suo使shi用yong。
現(xian)在(zai)的(de)電(dian)子(zi)產(chan)品(pin)對(dui)電(dian)源(yuan)的(de)要(yao)求(qiu)有(you)所(suo)提(ti)高(gao),大(da)部(bu)分(fen)是(shi)關(guan)心(xin)其(qi)穩(wen)定(ding)性(xing),輸(shu)入(ru)電(dian)壓(ya)的(de)範(fan)圍(wei),輸(shu)出(chu)穩(wen)定(ding)性(xing),輸(shu)出(chu)諧(xie)波(bo)大(da)小(xiao),在(zai)工(gong)作(zuo)中(zhong)發(fa)現(xian)有(you)些(xie)電(dian)源(yuan)的(de)紋(wen)波(bo)較(jiao)大(da),導(dao)致(zhi)設(she)備(bei)不(bu)工(gong)作(zuo),因(yin)此(ci)這(zhe)也(ye)是(shi)影(ying)響(xiang)電(dian)源(yuan)發(fa)展(zhan)的(de)一(yi)個(ge)方(fang)麵(mian)。
電源實際工作在電路中,最關心的還是源效應(電壓調整率),因(yin)為(wei)電(dian)路(lu)確(que)定(ding)後(hou),負(fu)載(zai)已(yi)基(ji)本(ben)確(que)定(ding),負(fu)載(zai)的(de)影(ying)響(xiang)明(ming)顯(xian)小(xiao)於(yu)輸(shu)入(ru)電(dian)壓(ya)對(dui)電(dian)源(yuan)的(de)影(ying)響(xiang),此(ci)外(wai)還(hai)要(yao)注(zhu)意(yi)電(dian)磁(ci)幹(gan)擾(rao),在(zai)電(dian)子(zi)環(huan)境(jing)中(zhong),電(dian)磁(ci)幹(gan)擾(rao)對(dui)電(dian)源(yuan)的(de)工(gong)作(zuo)會(hui)產(chan)生(sheng)一(yi)定(ding)的(de)影(ying)響(xiang),源(yuan)效(xiao)應(ying)和(he)負(fu)載(zai)效(xiao)應(ying)小(xiao)的(de)電(dian)源(yuan)其(qi)穩(wen)定(ding)性(xing)較(jiao)好(hao),我(wo)愛(ai)方(fang)案(an)網(wang)編(bian)者(zhe)認(ren)為(wei)電(dian)子(zi)工(gong)程(cheng)師(shi)在(zai)電(dian)源(yuan)設(she)計(ji)中(zhong)應(ying)考(kao)慮(lv)到(dao)這(zhe)些(xie)方(fang)麵(mian)。
一、 測試項目
需測項目包括開關電源空載輸出、額定負載時電壓和電流輸出、源效應、負載效應、紋波、耐壓和絕緣電阻、短路保護(或過流保護點)。
測試參考各開關電源給出的詳細參數說明書進行。
對於較重要的或功率在幾十瓦以上的電源,其效率(或內部功率器件的工作溫度)直接決定了它的可靠性、故障率,應予測試;此外尚有多項其他指標應根據不同要求安排測試,例如突加負載輸出電壓的瞬時跌落及其恢複時間、AC/DC 電源的輸入功率因數和波形峰值比、電源的各項EMC 指標以及溫度係數、時間穩定性等。
二、測試要求
1、測試人員需能正確使用數字萬用表,識別開關電源的管腳圖,能調節功率電源的輸出電壓,具有電相關知識。
2、測試儀器要求盡量使用精度高、分辨率高的儀器儀表,根據實際情況,選擇使用儀器。
3、一般常規測試是在常溫常壓下測試的,對測試條件有特殊要求的需在要求條件下進行測試(比如有的需要模擬工作現場的環境,如室外、陰雨、暴曬等)。
三、測試方法和過程
3.1空載輸出電壓
將開關電源的輸入電壓調至開關電源的額定電壓,用萬用表測試開關電源的輸出電壓,為了減小誤差,可以多測幾組數據(圖中的電源開關電源表示所檢開關電源)。
[page]
3.2額定負載下開關電源輸出
這(zhe)一(yi)步(bu)測(ce)試(shi)包(bao)括(kuo)額(e)定(ding)輸(shu)出(chu)電(dian)壓(ya)和(he)電(dian)流(liu)的(de)測(ce)試(shi),首(shou)先(xian)要(yao)確(que)定(ding)開(kai)關(guan)電(dian)源(yuan)的(de)額(e)定(ding)負(fu)載(zai),一(yi)般(ban)選(xuan)擇(ze)電(dian)阻(zu)作(zuo)為(wei)負(fu)載(zai)。注(zhu)意(yi)選(xuan)擇(ze)電(dian)阻(zu)的(de)功(gong)率(lv)一(yi)定(ding)要(yao)遠(yuan)大(da)於(yu)開(kai)關(guan)電(dian)源(yuan)的(de)輸(shu)出(chu)功(gong)率(lv),以(yi)減(jian)小(xiao)電(dian)阻(zu)的(de)發(fa)熱(re),還(hai)可(ke)以(yi)加(jia)一(yi)些(xie)散(san)熱(re)措(cuo)施(shi),如(ru)放(fang)置(zhi)排(pai)風(feng)扇(shan)等(deng)。
額定負載計算公式:
R0=U2/P
注:式中R0 為額定負載電阻值,U 為標稱輸出電壓值,P 為額定功率。
確定了額定負載以後,將開關電源額定輸入電壓接上,接通開關電源的負載回路,在負載回路中串一電流表(為安全計,推薦采用串入精密分流電阻器測其壓降,換算為電流值),測試回路中的電流,用萬用表電壓檔測試開關電源輸出電壓。並記錄電壓電流值。接線圖如2 所示,圖中R0 為額定負載。

圖2 額定負載接線原理圖
3.3源效應(即電壓調整率)
源效應為在開關電源的輸入電壓範圍內,輸入電壓從低到高變化時,輸出電壓相對於標稱輸出的變化量。
將開關電源輸入電壓分別調至範圍的下限和上限,用萬用表測開關電源的輸出電壓並記錄。

圖3 源效應測試
計算公式為:[(Vo1-Vo2)/Vo]*100%
注:Vo1 是在輸入電壓上限時測得的輸出電壓值,Vo2 為在輸入電壓下限時測得的輸出電壓值,Vo 為標稱輸出電壓。
[page]
3.4負載效應(即電流調整率)
負載效應為開關電源在額定電壓工作下,負載從額定負載到半載(或20%負載)變化時,開關電源輸出電壓相對於標稱值的變化量。
這一步重要的任務是確定負載,負載的百分比是根據電流計算的,也就是半載(或20%負載)電流占額定電流的百分比。根據計算得來的電流值,推測出電阻值進行選擇。
半載情況下負載計算公式:
R1=(U2/P)*2
注:R1 為半載下負載電阻,即為額定負載的2 倍。
圖中R1 為推測出的等效負載。

圖4 負載效應測試
計算公式為:[(Vo’-V 額)/Vo]*100%
注:Vo’是在開關電源輸出回路中接入了按百分比等效後的電阻後測得的開關電源輸出電壓,V 額為在額定負載下測得的開關電源輸出電壓,Vo 為標稱輸出電壓。
3.5紋波
開關電源空載至滿載,多點或連續均勻變化(一般測試空載、半載、全載三種情況下的紋波)額定輸入電壓條件下,將示波器調至20MHZ、交流耦合方式,合適的掃描周期,用示波器的接地夾夾到開關電源輸出的GND 端,用表筆接觸開關電源輸出的Vo端,讀出示波器中最大紋波的峰峰值。

圖5 紋波測試
對於AC/DC 電源,應在滿載、示波器掃描速度能顯示數個AC 周期情況下觀察。示波器的“帶寬衰減”應置於關閉(不衰減)狀態。
[page]
3.6耐壓和絕緣電阻
耐壓是用耐壓測試儀測試的,根據開關電源所給的技術資料,查出耐壓的參考值,打開耐壓測試儀的電源,設置參數,包括交/直流、量程、louliuheshijiansheding,shedinghaozhihou,qidongnaiyaceshiyi,guanchachaoloubaojingqingkuang,ruchaoloubaojing,zelouliudianliuxuandexiao,zengdaloudianliuhuojiangdiceshidianya。xuyaofenbieceshi1、4 與1、2 和3、4 之間的耐壓。

圖6 耐壓測試
絕(jue)緣(yuan)電(dian)阻(zu)用(yong)兆(zhao)歐(ou)表(biao)測(ce)試(shi),將(jiang)適(shi)當(dang)工(gong)作(zuo)電(dian)壓(ya)的(de)兆(zhao)歐(ou)表(biao)的(de)兩(liang)端(duan)夾(jia)至(zhi)需(xu)要(yao)測(ce)試(shi)的(de)兩(liang)端(duan),快(kuai)速(su)搖(yao)動(dong)手(shou)柄(bing)至(zhi)離(li)合(he)器(qi)打(da)滑(hua),讀(du)出(chu)表(biao)值(zhi),也(ye)可(ke)選(xuan)用(yong)電(dian)子(zi)式(shi)兆(zhao)歐(ou)表(biao)進(jin)行(xing)測(ce)試(shi)。
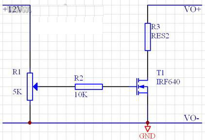
3.7短路保護特性(或過流保護點)
這要看技術資料上給的說明,比如開關電源說明為:短路保護特性為長期自恢複,可以用導線連至開關電源的輸出端進行測試,長時間(根據需要確定)觀察,短路時的電壓輸出以及短路排除後的開關電源輸出。
圖中R3 表示一個能產生兩倍於額定負載的電流(即此時R3 的阻值為額定負載的一半),VO+和VO-分別接開關電源的輸出正端和負端。
[page]
過流保護點的含義為當回路中的電流大到一定值時,開關電源截止輸出(電子元件技術網提示:注意有些開關電源的過流保護不是截止型而可能是限流型的)。在開關電源輸出回路中串入可變負載(要求可變範圍足夠大),通過調節可變負載,來調節回路中的電流,在電流上升期間,注意電流表的讀數,讀出在電流變至0(或某極小、較小值)之前的數值,即為開關電源的過流保護點(此時要注意電阻的散熱,因為在過流情況下電阻發熱比額定輸出時要多)。
四、測試記錄與數據處理
每一步測試都要詳細記錄數據及異常情況,如果有異常情況要分析原因。數據記錄以備計算參數和開關電源的評價而用。
數據的處理:
1、平均值處理
2、源效應計算
公式為:
[(Vo1-Vo2)/Vo]*100%
注:Vo1 是在輸入電壓上限時測得的輸出電壓值,Vo2 為在輸入電壓下限時測得的輸出電壓值,Vo 為標稱輸出電壓。
3、負載效應的計算
公式為:
[(Vo’-V 額)/Vo]*100%
注:Vo’是在開關電源輸出回路中接入了按百分比等效後的電阻後測得的開關電源輸出電壓,V 額為在額定負載下測得的開關電源輸出電壓,Vo 為標稱輸出電壓。 另外電子工程師們可以多關注下電子展,了解行業內最新產品最新技術,對自己還是有好處的。
- 開關電源測試方案的討論
- 使用數字萬用表進行測試
- 采用精度高、分辨率高的儀器儀表
開kai關guan電dian源yuan因yin其qi效xiao率lv高gao,體ti積ji小xiao而er被bei電dian子zi企qi業ye廣guang泛fan應ying用yong,以yi下xia是shi自zi己ji在zai工gong作zuo中zhong總zong結jie出chu來lai的de測ce試shi方fang法fa和he測ce試shi項xiang目mu,在zai電dian源yuan設she計ji時shi若ruo能neng充chong分fen考kao慮lv到dao這zhe些xie方fang麵mian,那na麼me其qi產chan品pin將jiang會hui被bei越yue來lai越yue多duo的de客ke戶hu所suo使shi用yong。
現(xian)在(zai)的(de)電(dian)子(zi)產(chan)品(pin)對(dui)電(dian)源(yuan)的(de)要(yao)求(qiu)有(you)所(suo)提(ti)高(gao),大(da)部(bu)分(fen)是(shi)關(guan)心(xin)其(qi)穩(wen)定(ding)性(xing),輸(shu)入(ru)電(dian)壓(ya)的(de)範(fan)圍(wei),輸(shu)出(chu)穩(wen)定(ding)性(xing),輸(shu)出(chu)諧(xie)波(bo)大(da)小(xiao),在(zai)工(gong)作(zuo)中(zhong)發(fa)現(xian)有(you)些(xie)電(dian)源(yuan)的(de)紋(wen)波(bo)較(jiao)大(da),導(dao)致(zhi)設(she)備(bei)不(bu)工(gong)作(zuo),因(yin)此(ci)這(zhe)也(ye)是(shi)影(ying)響(xiang)電(dian)源(yuan)發(fa)展(zhan)的(de)一(yi)個(ge)方(fang)麵(mian)。
電源實際工作在電路中,最關心的還是源效應(電壓調整率),因(yin)為(wei)電(dian)路(lu)確(que)定(ding)後(hou),負(fu)載(zai)已(yi)基(ji)本(ben)確(que)定(ding),負(fu)載(zai)的(de)影(ying)響(xiang)明(ming)顯(xian)小(xiao)於(yu)輸(shu)入(ru)電(dian)壓(ya)對(dui)電(dian)源(yuan)的(de)影(ying)響(xiang),此(ci)外(wai)還(hai)要(yao)注(zhu)意(yi)電(dian)磁(ci)幹(gan)擾(rao),在(zai)電(dian)子(zi)環(huan)境(jing)中(zhong),電(dian)磁(ci)幹(gan)擾(rao)對(dui)電(dian)源(yuan)的(de)工(gong)作(zuo)會(hui)產(chan)生(sheng)一(yi)定(ding)的(de)影(ying)響(xiang),源(yuan)效(xiao)應(ying)和(he)負(fu)載(zai)效(xiao)應(ying)小(xiao)的(de)電(dian)源(yuan)其(qi)穩(wen)定(ding)性(xing)較(jiao)好(hao),我(wo)愛(ai)方(fang)案(an)網(wang)編(bian)者(zhe)認(ren)為(wei)電(dian)子(zi)工(gong)程(cheng)師(shi)在(zai)電(dian)源(yuan)設(she)計(ji)中(zhong)應(ying)考(kao)慮(lv)到(dao)這(zhe)些(xie)方(fang)麵(mian)。
一、 測試項目
需測項目包括開關電源空載輸出、額定負載時電壓和電流輸出、源效應、負載效應、紋波、耐壓和絕緣電阻、短路保護(或過流保護點)。
測試參考各開關電源給出的詳細參數說明書進行。
對於較重要的或功率在幾十瓦以上的電源,其效率(或內部功率器件的工作溫度)直接決定了它的可靠性、故障率,應予測試;此外尚有多項其他指標應根據不同要求安排測試,例如突加負載輸出電壓的瞬時跌落及其恢複時間、AC/DC 電源的輸入功率因數和波形峰值比、電源的各項EMC 指標以及溫度係數、時間穩定性等。
二、測試要求
1、測試人員需能正確使用數字萬用表,識別開關電源的管腳圖,能調節功率電源的輸出電壓,具有電相關知識。
2、測試儀器要求盡量使用精度高、分辨率高的儀器儀表,根據實際情況,選擇使用儀器。
3、一般常規測試是在常溫常壓下測試的,對測試條件有特殊要求的需在要求條件下進行測試(比如有的需要模擬工作現場的環境,如室外、陰雨、暴曬等)。
三、測試方法和過程
3.1空載輸出電壓
將開關電源的輸入電壓調至開關電源的額定電壓,用萬用表測試開關電源的輸出電壓,為了減小誤差,可以多測幾組數據(圖中的電源開關電源表示所檢開關電源)。

圖1 空載接線原理圖
[page]
3.2額定負載下開關電源輸出
這(zhe)一(yi)步(bu)測(ce)試(shi)包(bao)括(kuo)額(e)定(ding)輸(shu)出(chu)電(dian)壓(ya)和(he)電(dian)流(liu)的(de)測(ce)試(shi),首(shou)先(xian)要(yao)確(que)定(ding)開(kai)關(guan)電(dian)源(yuan)的(de)額(e)定(ding)負(fu)載(zai),一(yi)般(ban)選(xuan)擇(ze)電(dian)阻(zu)作(zuo)為(wei)負(fu)載(zai)。注(zhu)意(yi)選(xuan)擇(ze)電(dian)阻(zu)的(de)功(gong)率(lv)一(yi)定(ding)要(yao)遠(yuan)大(da)於(yu)開(kai)關(guan)電(dian)源(yuan)的(de)輸(shu)出(chu)功(gong)率(lv),以(yi)減(jian)小(xiao)電(dian)阻(zu)的(de)發(fa)熱(re),還(hai)可(ke)以(yi)加(jia)一(yi)些(xie)散(san)熱(re)措(cuo)施(shi),如(ru)放(fang)置(zhi)排(pai)風(feng)扇(shan)等(deng)。
額定負載計算公式:
R0=U2/P
注:式中R0 為額定負載電阻值,U 為標稱輸出電壓值,P 為額定功率。
確定了額定負載以後,將開關電源額定輸入電壓接上,接通開關電源的負載回路,在負載回路中串一電流表(為安全計,推薦采用串入精密分流電阻器測其壓降,換算為電流值),測試回路中的電流,用萬用表電壓檔測試開關電源輸出電壓。並記錄電壓電流值。接線圖如2 所示,圖中R0 為額定負載。

圖2 額定負載接線原理圖
3.3源效應(即電壓調整率)
源效應為在開關電源的輸入電壓範圍內,輸入電壓從低到高變化時,輸出電壓相對於標稱輸出的變化量。
將開關電源輸入電壓分別調至範圍的下限和上限,用萬用表測開關電源的輸出電壓並記錄。

圖3 源效應測試
計算公式為:[(Vo1-Vo2)/Vo]*100%
注:Vo1 是在輸入電壓上限時測得的輸出電壓值,Vo2 為在輸入電壓下限時測得的輸出電壓值,Vo 為標稱輸出電壓。
[page]
3.4負載效應(即電流調整率)
負載效應為開關電源在額定電壓工作下,負載從額定負載到半載(或20%負載)變化時,開關電源輸出電壓相對於標稱值的變化量。
這一步重要的任務是確定負載,負載的百分比是根據電流計算的,也就是半載(或20%負載)電流占額定電流的百分比。根據計算得來的電流值,推測出電阻值進行選擇。
半載情況下負載計算公式:
R1=(U2/P)*2
注:R1 為半載下負載電阻,即為額定負載的2 倍。
圖中R1 為推測出的等效負載。

圖4 負載效應測試
計算公式為:[(Vo’-V 額)/Vo]*100%
注:Vo’是在開關電源輸出回路中接入了按百分比等效後的電阻後測得的開關電源輸出電壓,V 額為在額定負載下測得的開關電源輸出電壓,Vo 為標稱輸出電壓。
3.5紋波
開關電源空載至滿載,多點或連續均勻變化(一般測試空載、半載、全載三種情況下的紋波)額定輸入電壓條件下,將示波器調至20MHZ、交流耦合方式,合適的掃描周期,用示波器的接地夾夾到開關電源輸出的GND 端,用表筆接觸開關電源輸出的Vo端,讀出示波器中最大紋波的峰峰值。

圖5 紋波測試
對於AC/DC 電源,應在滿載、示波器掃描速度能顯示數個AC 周期情況下觀察。示波器的“帶寬衰減”應置於關閉(不衰減)狀態。
[page]
3.6耐壓和絕緣電阻
耐壓是用耐壓測試儀測試的,根據開關電源所給的技術資料,查出耐壓的參考值,打開耐壓測試儀的電源,設置參數,包括交/直流、量程、louliuheshijiansheding,shedinghaozhihou,qidongnaiyaceshiyi,guanchachaoloubaojingqingkuang,ruchaoloubaojing,zelouliudianliuxuandexiao,zengdaloudianliuhuojiangdiceshidianya。xuyaofenbieceshi1、4 與1、2 和3、4 之間的耐壓。

圖6 耐壓測試
絕(jue)緣(yuan)電(dian)阻(zu)用(yong)兆(zhao)歐(ou)表(biao)測(ce)試(shi),將(jiang)適(shi)當(dang)工(gong)作(zuo)電(dian)壓(ya)的(de)兆(zhao)歐(ou)表(biao)的(de)兩(liang)端(duan)夾(jia)至(zhi)需(xu)要(yao)測(ce)試(shi)的(de)兩(liang)端(duan),快(kuai)速(su)搖(yao)動(dong)手(shou)柄(bing)至(zhi)離(li)合(he)器(qi)打(da)滑(hua),讀(du)出(chu)表(biao)值(zhi),也(ye)可(ke)選(xuan)用(yong)電(dian)子(zi)式(shi)兆(zhao)歐(ou)表(biao)進(jin)行(xing)測(ce)試(shi)。
3.7短路保護特性(或過流保護點)
這要看技術資料上給的說明,比如開關電源說明為:短路保護特性為長期自恢複,可以用導線連至開關電源的輸出端進行測試,長時間(根據需要確定)觀察,短路時的電壓輸出以及短路排除後的開關電源輸出。

圖7 過流保護點測試參考電路
圖中R3 表示一個能產生兩倍於額定負載的電流(即此時R3 的阻值為額定負載的一半),VO+和VO-分別接開關電源的輸出正端和負端。
[page]
過流保護點的含義為當回路中的電流大到一定值時,開關電源截止輸出(電子元件技術網提示:注意有些開關電源的過流保護不是截止型而可能是限流型的)。在開關電源輸出回路中串入可變負載(要求可變範圍足夠大),通過調節可變負載,來調節回路中的電流,在電流上升期間,注意電流表的讀數,讀出在電流變至0(或某極小、較小值)之前的數值,即為開關電源的過流保護點(此時要注意電阻的散熱,因為在過流情況下電阻發熱比額定輸出時要多)。
四、測試記錄與數據處理
每一步測試都要詳細記錄數據及異常情況,如果有異常情況要分析原因。數據記錄以備計算參數和開關電源的評價而用。
數據的處理:
1、平均值處理
2、源效應計算
公式為:
[(Vo1-Vo2)/Vo]*100%
注:Vo1 是在輸入電壓上限時測得的輸出電壓值,Vo2 為在輸入電壓下限時測得的輸出電壓值,Vo 為標稱輸出電壓。
3、負載效應的計算
公式為:
[(Vo’-V 額)/Vo]*100%
注:Vo’是在開關電源輸出回路中接入了按百分比等效後的電阻後測得的開關電源輸出電壓,V 額為在額定負載下測得的開關電源輸出電壓,Vo 為標稱輸出電壓。 另外電子工程師們可以多關注下電子展,了解行業內最新產品最新技術,對自己還是有好處的。
特別推薦
- 噪聲中提取真值!瑞盟科技推出MSA2240電流檢測芯片賦能多元高端測量場景
- 10MHz高頻運行!氮矽科技發布集成驅動GaN芯片,助力電源能效再攀新高
- 失真度僅0.002%!力芯微推出超低內阻、超低失真4PST模擬開關
- 一“芯”雙電!聖邦微電子發布雙輸出電源芯片,簡化AFE與音頻設計
- 一機適配萬端:金升陽推出1200W可編程電源,賦能高端裝備製造
技術文章更多>>
- 一秒檢測,成本降至萬分之一,光引科技把幾十萬的台式光譜儀“搬”到了手腕上
- AI服務器電源機櫃Power Rack HVDC MW級測試方案
- 突破工藝邊界,奎芯科技LPDDR5X IP矽驗證通過,速率達9600Mbps
- 通過直接、準確、自動測量超低範圍的氯殘留來推動反滲透膜保護
- 從技術研發到規模量產:恩智浦第三代成像雷達平台,賦能下一代自動駕駛!
技術白皮書下載更多>>
- 車規與基於V2X的車輛協同主動避撞技術展望
- 數字隔離助力新能源汽車安全隔離的新挑戰
- 汽車模塊拋負載的解決方案
- 車用連接器的安全創新應用
- Melexis Actuators Business Unit
- Position / Current Sensors - Triaxis Hall
熱門搜索
按鈕開關
白色家電
保護器件
保險絲管
北鬥定位
北高智
貝能科技
背板連接器
背光器件
編碼器型號
便攜產品
便攜醫療
變容二極管
變壓器
檳城電子
並網
撥動開關
玻璃釉電容
剝線機
薄膜電容
薄膜電阻
薄膜開關
捕魚器
步進電機
測力傳感器
測試測量
測試設備
拆解
場效應管
超霸科技




