替代蓄電池的超級電容儲能模塊設計
發布時間:2011-09-22
中心議題:
- 超級電容儲能模塊的設計
- 超級電容器的特性
- 超級電容儲能模塊相關電路的設計
chaojidianrongshijinjiniancaipiliangshengchandeyizhongxinxingdianlichunengqijian,yechengweidianhuaxuedianrong。tajijuyoujingdiandianrongqidegaofangdiangonglvyoushiyouxiangdianchiyiyangjuyoujiaodadianhechucunnengli,單體的容量目前已經做到萬法拉級。同時,超級電容還具有循環壽命長、功率密度大、充放電速度快、高溫性能好、容量配置靈活、環境友好免維護等優點。隨著超級電容性能的提升,它將有望在小功耗電子設備、新能源利用以及其他一些領域中部分取代傳統蓄電池。
本文介紹了一種基於超級電容設計的用以替代12V蓄電池的超級電容模塊,通過計算分析得出模塊的組合結構、最佳充電電流範圍、充電時間以及總的輸出能量。該模塊具有壽命長,不造成汙染,功率和能量密度大等優點,具有很好的開發應用前景。
一、 超級電容儲能模塊的設計
由於超級電容的放電不完全,存在最低工作電壓Umin,所以單體超級電容的能量為
,其中C為超級電容的單體電容量,Umax為單體超級電容充電完成的電壓值。
超級電容器單體儲存能量有限且耐壓不高,需要通過相應的串連並聯方法擴容,擴大超級電容的使用範圍。而通過相應的DC-DC芯片可以提高超級電容的最低工作電壓。假設超級電容以m個串聯,n組並聯的方式構成。則每個超級電容的能量輸出為
(1)
其中
,Uic_min為芯片的最低啟動電壓。故超級電容陣列的能量總輸出為Wall=mgngW,Wall為超級電容的總能量。
本文采用SU2400P-0027V-1RA超級電容,具有較高的功率比、能量比和較低的等效串聯電阻(ESR(DC)=1mΩ)。為了構成替代12V蓄電池的超級電容模塊,我們采用8個2400F/2.7V的電容構成模塊,采用4個超級電容單體串聯,兩組並聯的方式構成,如圖1所示。

圖1 8個2400F/2.7V電容構成的模塊
二 超級電容器的特性
超級電容器的特性,如功率密度、能量密度、儲能效率、循環壽命等,取決於器件內部的材料、結構和工藝,器件並聯或串聯不會影響其特性。其等效串聯內阻
(2)
其中,Ns為串聯器件數,Np為並聯支路數。
超級電容器組的等效電容為:
(3)
故超級電容陣列的等效內阻和等效電容為,Rarray=2mΩ,Carray=1200F
將超級電容模塊的容量與蓄電池的容量參數的比較,由
(4)
得到對應於蓄電池安時數的超級電容陣列容量為
,其中Umin為相應的芯片的最低啟動電壓。[page]
三、相關電路的設計
電路的總體構圖如圖3所示,它包括充電電路、超級電容儲能模塊和工作放電電路等部分組成,其設計流程圖如圖2所示。

圖2 電路設計流程
3.1 充電電路
把超級電容等效為一個理想電容器C;與一個較小阻值的電阻(等效串聯阻抗,Res)相串聯,同時與一個較大阻值的電阻(等效並聯阻抗,Rep)相並聯的結構。如圖3所示。

圖3 充電電路
chaojidianrongkeyijinxingdadianliuchongdian,danshiyouyuchuanliandengxiaodianzudecunzai,caiyongguodadianliuchongdianshi,chaojidianrongdechongdianxiaolvhuiyouyidingchengdudejiangdi,yincixuyaokaolvchongdiandianliuduichaojidianrongdegongzuoxiaolvdeyingxiang。
采用恒流充電時,如圖3所示,Is為恒流充電電流值,則
(5)
u(t)表示超級電容器端電壓,uc(t)表示超級電容器內儲存電荷所決定的電容電壓
(6)
其中Uc1=0V,為超級電容的初電壓,ISxRES表示在等效串聯電阻Res上的壓降。
充電過程中消耗的總電能為
(7)
超級電容器存儲的能量為
(8)
由能量守恒公式,等式Wc+Ws=Wh成立,理想情況下,超級電容器的恒流充電效率表示為:
(9)[page]
采用matlab對超級電容的充電電流和工作效率進行模擬,並采用origin軟件對結果進行處理,結果如下:

圖4 充電電流與充電效率η的關係
由圖4可知,超級電容單體在充電電流為3A~8A時保持比較高的充電效率,之後,隨著電流強度的增大,損耗在相應電阻上的功率也隨之增大,充電效率逐漸下降。
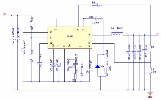
根據上麵的結果,我們采用L4970A芯片構成相關的充電電路對超級電容進行充電,如圖5所示,該電路可以提供10A的恒流充電電流,其輸出電壓由電阻R7和R9確定。

圖5 采用L4970A芯片構成相關的充電電路對超級電容進行充電
L4970A是ST公司推出的第二代單片開關穩壓器,具有輸出電流大,輸入電壓範圍寬,開關頻率高等特點,具有很高的充電效率。市電220V通過整流濾波之後輸出35V的直流電壓,隨後通過圖5所示電路。如圖所示,C1和C2為輸入端濾波電容,C3、C4分別為驅動級啟動端和Vref端的濾波電容。R1和R2構成複位輸入端的電阻分壓器,C5為軟啟動電容,C6為複位延遲電容。C8和R3構成誤差放大器的頻率補償網絡,C7則用於高頻補償。R4和C9分別為定時電阻和定時電容。C10為自舉電容。續流二極管VD采用MBR2080型(20A/80V)的肖特基二極管。C11和R5構成吸收網絡,R6為複位輸出端的內部晶體管的集電極電阻。C12~C14為輸出端濾波電容,並聯三隻相同的220μF/40V的電解電容以降低其等效電感。
L4970A芯片的輸出電壓設定為10.8V,其輸出電阻R7由下式確定:
,其中R9=4.7K,令Uo=10.8V,則R7=5.25K,取標稱值5.1K。
超級電容的充電的時間根據公式C x dv=I x t,其中C為超級電容的額定容量,dv為超級電容的電壓變化,I為超級電容的充電電流,t為充電時間。故超級電容陣列的充電時間為(充電電流為10A的情況下)
t=(C x dv)/I=(2200x2.7x4)x2/10=4752s[page]
3.2 穩壓輸出電路
由於代替的蓄電池模塊的輸出電壓為12V,而超級電容的電壓為10.8V,且隨著超級電容工作不斷放電,其兩端的電壓將不斷降低,當超級電容釋放儲能的50%的能量時, 其端電壓將下降到初始電壓的70%。因此需要相應的升壓控製電路避免由於超級電容陣列電壓的降低影響負載的正常運行,提高超級電容儲能的利用率。

圖6 穩壓輸出電路
我們采用MAXIM公司的升壓型dc/dc芯片MAX668。MAX668具有很寬的輸入輸出電壓範圍,它可以將3~12V的輸入電壓升高到12V輸出,同時,由於其采用了低至100mV的電流檢測電壓和MAXIM公司特有的空閑模式,轉換效率高達90%以上,具有最高1A的電流輸出能力,升壓電路如圖6所示。
MAX668為固定頻率,電流反饋型PWM控製器,內部采用雙極型CMOS多輸入比較器,可同時處理輸出誤差信號、電流檢測信號和斜率補償信號,由於省去了傳統的誤差放大器,從而抑製了由誤差放大產生的相移。MAX668能夠驅動多種類型的N溝道MOSFET,這裏選擇的是FDS6680。由於芯片工作在100 kHz 以上的高頻狀態,所以二極管D1應選取可高速關斷的肖基特二極管,本文選擇的是MBR5340T3。
超級電容以4個串聯,2組並聯的方式構成。每個超級電容的能量輸出為
![]()
其中
,Uic_min為芯片的最低啟動電壓。
故超級電容陣列的能量總輸出為,Wall=mgngW=4x2x7400=59200J,
超級電容陣列的容量為![]()
本超級電容替代模塊的容量為10Ah,最大輸出電流為1A,若要擴大其應用範圍隻需要改變超級電容的串並聯數量和相應的芯片即可。
四、總結
由於容量的限製, 電容的作用一直被限製在濾波、耦合、諧(xie)振(zhen)等(deng)方(fang)麵(mian)。隨(sui)著(zhe)超(chao)級(ji)電(dian)容(rong)的(de)發(fa)展(zhan),其(qi)應(ying)用(yong)範(fan)圍(wei)得(de)到(dao)不(bu)斷(duan)拓(tuo)寬(kuan)。本(ben)文(wen)介(jie)紹(shao)了(le)一(yi)種(zhong)替(ti)代(dai)蓄(xu)電(dian)池(chi)的(de)超(chao)級(ji)電(dian)容(rong)儲(chu)能(neng)模(mo)塊(kuai),通(tong)過(guo)合(he)理(li)地(di)設(she)計(ji)充(chong)電(dian)和(he)穩(wen)壓(ya)電(dian)路(lu),該(gai)模(mo)塊(kuai)的(de)能(neng)量(liang)輸(shu)出(chu)可(ke)達(da)到(dao)59200J,具有穩定性好,轉換效率高等特點。通過matlab軟件計算本文充電電路的電流與效率之間關係,並確定最佳的充電電流範圍。隨著超級電容耐壓的提升、容量的擴大和價格的降低,相應的小功率儲能模塊具有很好的應用前景。
- 噪聲中提取真值!瑞盟科技推出MSA2240電流檢測芯片賦能多元高端測量場景
- 10MHz高頻運行!氮矽科技發布集成驅動GaN芯片,助力電源能效再攀新高
- 失真度僅0.002%!力芯微推出超低內阻、超低失真4PST模擬開關
- 一“芯”雙電!聖邦微電子發布雙輸出電源芯片,簡化AFE與音頻設計
- 一機適配萬端:金升陽推出1200W可編程電源,賦能高端裝備製造
- 算力爆發遇上電源革新,大聯大世平集團攜手晶豐明源線上研討會解鎖應用落地
- 築基AI4S:摩爾線程全功能GPU加速中國生命科學自主生態
- 一秒檢測,成本降至萬分之一,光引科技把幾十萬的台式光譜儀“搬”到了手腕上
- AI服務器電源機櫃Power Rack HVDC MW級測試方案
- 突破工藝邊界,奎芯科技LPDDR5X IP矽驗證通過,速率達9600Mbps
- 車規與基於V2X的車輛協同主動避撞技術展望
- 數字隔離助力新能源汽車安全隔離的新挑戰
- 汽車模塊拋負載的解決方案
- 車用連接器的安全創新應用
- Melexis Actuators Business Unit
- Position / Current Sensors - Triaxis Hall



