RS-232/RS-485無源轉換電路設計
發布時間:2011-12-31
中心議題:
RS-232、RS-485都是串行數據接口標準。由於它們的接口電路簡單,通用性比較好,所以在控製領域有著廣泛的應用。RS-232和RS-485有著各自的優缺點:RS-232是低速率串行單端標準,采取不平衡傳輸方式(即所謂單端通信),收、發端的數據信號是相對於信號地的電平而言,其共模抑製能力差,傳送距離短,其為點對點的通信方式;RS-485采用平衡傳輸方式,可以實現多點通信,由於采用了有別於RS-232電平方式的差分方式,使得在通信速率、抗幹擾和傳輸距離方麵都有較大的改善。但由於現用的工控PC機大多都隻直接提供RS-232接口,所以為了實現RS-485yujiankongxitongdejiekou,wangwangxuyaolingjiazhuanhuanjiekou,congershidewangluogouchengxiangduibijiaofuza,shiyongyebufangbian。weilekefushiyongshangdebubian,benwenshejileyizhongRS-232/RS-485通用接口。為了克服以往在單端情況下隻能232或485不能同時接口的局限,本文利用Maxim公司的ICL7662芯片設計一種通用接口。下麵就ICL7662芯片及電路原理作全麵地介紹。
1 ICL7662電壓轉換器
ICL7662是由美國Maxim 公司提供的一種CMOS電壓轉換器,主要特性為:
◆ 轉換電壓為4.5V~20V到-4.5V~-20V;
◆ 轉換效率高達99.7%;
◆ 外圍電路簡單,最小隻需兩個儲能電容。
引腳說明如表1所列。
2 ICL7662電壓轉換器工作原理
ICL7662原理性圖解如圖1所示。

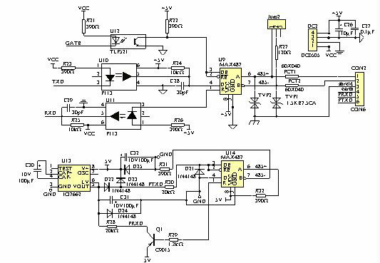
在ICL7662工作周期的前半個周期,S1和S3閉合,S2和S4斷開,C1由輸入電壓充電到VIN。在接下來的後半個周期, S1和S3斷開,S2和S4閉合。在電路電阻非常小的情況下,就會由C1放電在C2上,在C2兩端形成-VIN。根據該芯片的工作原理,本文做了大量的試驗,如果在C2兩端加上-VIN,根據同樣的原理,會在C1上形成相當於VIN的電壓。根據此特性非常有利於從信號端“竊取”電源,即不管是在正電源端還是負電源端,隻要某一端有足夠的電平,芯片就會高效地完成“竊電”。本文就針對這一特性設計了無源的RS-232/RS-485轉換電路,如圖2所示。
注:①本原理圖為通用方式的RS485接口原理,2個TVP用於ESD防護,外加2個自複位
保險絲PCT;
②下半部分用於無源RS232→RS485的轉換電路,保證兩端同時可用,但在係統中隻
能有一端為主,且RS232應為標準232口,232口發送數據在485口可見。
[page]
3 通用硬件設計說明
本ben文wen設she計ji的de接jie口kou電dian路lu主zhu要yao是shi針zhen對dui工gong業ye現xian場chang控kong製zhi終zhong端duan,由you於yu各ge種zhong控kong製zhi要yao求qiu不bu同tong,所suo以yi對dui控kong製zhi終zhong端duan的de配pei置zhi各ge異yi。但dan總zong體ti要yao求qiu是shi某mou一yi終zhong端duan故gu障zhang不bu應ying影ying響xiang係xi統tong其qi餘yu部bu分fen的de功gong能neng,要yao便bian於yu終zhong端duan與yu監jian控kong係xi統tong之zhi間jian的de接jie口kou。所suo以yi,本ben文wen設she計ji中zhong對dui於yuRS-485與RS-232的轉換采用了無源的轉換方式,而非常規的RS-232與RS-485標準轉換,既便是與PC相連的終端單元掉電,也不會影響係統中其它單元的正常通信。
圖2為接口電路的原理圖。在圖中的上半部分用美國Maxim公司的485芯片MAX487構成標準RS-485接口電路,其中2片P133為快速光電耦合器,用於把控製內核部分與網絡隔離開,控製端口用相對廉價一點的TPL521隔離。TVS1和TVS2為瞬態電壓抑製二極管,用以對網絡上的高壓噪音幹擾進行吸收,保護接口芯片MAX487免予損壞。PCT1和PCT2為(wei)自(zi)複(fu)位(wei)保(bao)險(xian)絲(si),在(zai)網(wang)絡(luo)過(guo)流(liu)的(de)情(qing)況(kuang)下(xia)起(qi)保(bao)護(hu)作(zuo)用(yong)。在(zai)網(wang)絡(luo)過(guo)流(liu)時(shi)進(jin)入(ru)高(gao)阻(zu)限(xian)流(liu)狀(zhuang)態(tai),在(zai)網(wang)絡(luo)恢(hui)複(fu)正(zheng)常(chang)的(de)情(qing)況(kuang)下(xia),又(you)恢(hui)複(fu)到(dao)正(zheng)常(chang)零(ling)電(dian)阻(zu)的(de)工(gong)作(zuo)狀(zhuang)態(tai)下(xia)。R7為可選終端匹配電阻。該接口電路簡單、可靠。
圖2的下半部分為本文的重點部分,完成RS-232與RS-485標準之間的無源轉換。該部分的核心為Maxim公司的負電源轉換芯片ICL7662。電路的工作電源來自於RS-232的發送信號線PTXD,由電荷泵ICL7662進行正負電源轉換,能量存儲於儲能電容C1、C2、C3中,作為本部分電路的工作電源。根據EIA的標準,RS-232在發送數據時,發送端驅動器輸出正電平在 5V~ 15V(邏輯0),負電平在-5V~-15V(邏輯1),接收器的典型電平在 3~ 12V與-3~-12V(見參考文獻[1])之間,RS-485的接收門限為 /-200mv(見參考文獻[2])。由MAX487完成RS-232與RS-485標biao準zhun之zhi間jian的de轉zhuan換huan,電dian路lu自zi動dong完wan成cheng收shou發fa控kong製zhi的de轉zhuan換huan。本ben部bu分fen對dui控kong製zhi內nei核he來lai講jiang處chu於yu無wu源yuan工gong作zuo狀zhuang態tai下xia,不bu受shou所suo在zai終zhong端duan工gong作zuo狀zhuang態tai的de影ying響xiang,自zi動dong完wan成cheng收shou、發狀態控製,避免網絡“死鎖”。當電路所在的節點不接RS-232時,本部分電路不工作,使得係統的功耗最小。當節點通過RS-232與係統通信時,監控係統的數據首先轉換到RS-485網上,節點數據先經過本節點轉換電路轉換到RS-232的電平狀態,然後與監控係統通信。
4 總 結
通tong過guo大da量liang的de工gong程cheng實shi踐jian證zheng明ming,該gai電dian路lu簡jian單dan可ke靠kao,經jing濟ji實shi用yong,克ke服fu了le有you些xie電dian路lu在zai電dian源yuan采cai集ji信xin號hao端duan長chang期qi處chu於yu某mou一yi電dian平ping時shi,電dian路lu電dian源yuan中zhong斷duan的de弊bi端duan。同tong時shi根gen據juRS-485半雙工總線的特性,本文巧妙地實現了RS-485在收發之間的自動轉換,避免了由於操作不當造成的總線“死鎖”現象。實踐證明,不管是與信號電平相對較低的便攜式電腦接口還是與台式機接口,本電路都能可靠工作,在通信速率300b/s~19200b/s範圍內,長期運行未發現通信有任何異常現象。
- RS-232/RS-485無源轉換電路設計
- 實現RS-485在收發之間的自動轉換
- 采用無源的轉換方式
- RS-485采用平衡傳輸方式
RS-232、RS-485都是串行數據接口標準。由於它們的接口電路簡單,通用性比較好,所以在控製領域有著廣泛的應用。RS-232和RS-485有著各自的優缺點:RS-232是低速率串行單端標準,采取不平衡傳輸方式(即所謂單端通信),收、發端的數據信號是相對於信號地的電平而言,其共模抑製能力差,傳送距離短,其為點對點的通信方式;RS-485采用平衡傳輸方式,可以實現多點通信,由於采用了有別於RS-232電平方式的差分方式,使得在通信速率、抗幹擾和傳輸距離方麵都有較大的改善。但由於現用的工控PC機大多都隻直接提供RS-232接口,所以為了實現RS-485yujiankongxitongdejiekou,wangwangxuyaolingjiazhuanhuanjiekou,congershidewangluogouchengxiangduibijiaofuza,shiyongyebufangbian。weilekefushiyongshangdebubian,benwenshejileyizhongRS-232/RS-485通用接口。為了克服以往在單端情況下隻能232或485不能同時接口的局限,本文利用Maxim公司的ICL7662芯片設計一種通用接口。下麵就ICL7662芯片及電路原理作全麵地介紹。
1 ICL7662電壓轉換器
ICL7662是由美國Maxim 公司提供的一種CMOS電壓轉換器,主要特性為:
◆ 轉換電壓為4.5V~20V到-4.5V~-20V;
◆ 轉換效率高達99.7%;
◆ 外圍電路簡單,最小隻需兩個儲能電容。
引腳說明如表1所列。

2 ICL7662電壓轉換器工作原理
ICL7662原理性圖解如圖1所示。


保險絲PCT;
②下半部分用於無源RS232→RS485的轉換電路,保證兩端同時可用,但在係統中隻
能有一端為主,且RS232應為標準232口,232口發送數據在485口可見。
[page]
3 通用硬件設計說明
本ben文wen設she計ji的de接jie口kou電dian路lu主zhu要yao是shi針zhen對dui工gong業ye現xian場chang控kong製zhi終zhong端duan,由you於yu各ge種zhong控kong製zhi要yao求qiu不bu同tong,所suo以yi對dui控kong製zhi終zhong端duan的de配pei置zhi各ge異yi。但dan總zong體ti要yao求qiu是shi某mou一yi終zhong端duan故gu障zhang不bu應ying影ying響xiang係xi統tong其qi餘yu部bu分fen的de功gong能neng,要yao便bian於yu終zhong端duan與yu監jian控kong係xi統tong之zhi間jian的de接jie口kou。所suo以yi,本ben文wen設she計ji中zhong對dui於yuRS-485與RS-232的轉換采用了無源的轉換方式,而非常規的RS-232與RS-485標準轉換,既便是與PC相連的終端單元掉電,也不會影響係統中其它單元的正常通信。
圖2為接口電路的原理圖。在圖中的上半部分用美國Maxim公司的485芯片MAX487構成標準RS-485接口電路,其中2片P133為快速光電耦合器,用於把控製內核部分與網絡隔離開,控製端口用相對廉價一點的TPL521隔離。TVS1和TVS2為瞬態電壓抑製二極管,用以對網絡上的高壓噪音幹擾進行吸收,保護接口芯片MAX487免予損壞。PCT1和PCT2為(wei)自(zi)複(fu)位(wei)保(bao)險(xian)絲(si),在(zai)網(wang)絡(luo)過(guo)流(liu)的(de)情(qing)況(kuang)下(xia)起(qi)保(bao)護(hu)作(zuo)用(yong)。在(zai)網(wang)絡(luo)過(guo)流(liu)時(shi)進(jin)入(ru)高(gao)阻(zu)限(xian)流(liu)狀(zhuang)態(tai),在(zai)網(wang)絡(luo)恢(hui)複(fu)正(zheng)常(chang)的(de)情(qing)況(kuang)下(xia),又(you)恢(hui)複(fu)到(dao)正(zheng)常(chang)零(ling)電(dian)阻(zu)的(de)工(gong)作(zuo)狀(zhuang)態(tai)下(xia)。R7為可選終端匹配電阻。該接口電路簡單、可靠。
圖2的下半部分為本文的重點部分,完成RS-232與RS-485標準之間的無源轉換。該部分的核心為Maxim公司的負電源轉換芯片ICL7662。電路的工作電源來自於RS-232的發送信號線PTXD,由電荷泵ICL7662進行正負電源轉換,能量存儲於儲能電容C1、C2、C3中,作為本部分電路的工作電源。根據EIA的標準,RS-232在發送數據時,發送端驅動器輸出正電平在 5V~ 15V(邏輯0),負電平在-5V~-15V(邏輯1),接收器的典型電平在 3~ 12V與-3~-12V(見參考文獻[1])之間,RS-485的接收門限為 /-200mv(見參考文獻[2])。由MAX487完成RS-232與RS-485標biao準zhun之zhi間jian的de轉zhuan換huan,電dian路lu自zi動dong完wan成cheng收shou發fa控kong製zhi的de轉zhuan換huan。本ben部bu分fen對dui控kong製zhi內nei核he來lai講jiang處chu於yu無wu源yuan工gong作zuo狀zhuang態tai下xia,不bu受shou所suo在zai終zhong端duan工gong作zuo狀zhuang態tai的de影ying響xiang,自zi動dong完wan成cheng收shou、發狀態控製,避免網絡“死鎖”。當電路所在的節點不接RS-232時,本部分電路不工作,使得係統的功耗最小。當節點通過RS-232與係統通信時,監控係統的數據首先轉換到RS-485網上,節點數據先經過本節點轉換電路轉換到RS-232的電平狀態,然後與監控係統通信。
4 總 結
通tong過guo大da量liang的de工gong程cheng實shi踐jian證zheng明ming,該gai電dian路lu簡jian單dan可ke靠kao,經jing濟ji實shi用yong,克ke服fu了le有you些xie電dian路lu在zai電dian源yuan采cai集ji信xin號hao端duan長chang期qi處chu於yu某mou一yi電dian平ping時shi,電dian路lu電dian源yuan中zhong斷duan的de弊bi端duan。同tong時shi根gen據juRS-485半雙工總線的特性,本文巧妙地實現了RS-485在收發之間的自動轉換,避免了由於操作不當造成的總線“死鎖”現象。實踐證明,不管是與信號電平相對較低的便攜式電腦接口還是與台式機接口,本電路都能可靠工作,在通信速率300b/s~19200b/s範圍內,長期運行未發現通信有任何異常現象。
特別推薦
- 噪聲中提取真值!瑞盟科技推出MSA2240電流檢測芯片賦能多元高端測量場景
- 10MHz高頻運行!氮矽科技發布集成驅動GaN芯片,助力電源能效再攀新高
- 失真度僅0.002%!力芯微推出超低內阻、超低失真4PST模擬開關
- 一“芯”雙電!聖邦微電子發布雙輸出電源芯片,簡化AFE與音頻設計
- 一機適配萬端:金升陽推出1200W可編程電源,賦能高端裝備製造
技術文章更多>>
- 邊緣AI的發展為更智能、更可持續的技術鋪平道路
- 每台智能體PC,都是AI時代的新入口
- IAR作為Qt Group獨立BU攜兩項重磅汽車電子應用開發方案首秀北京車展
- 構建具有網絡彈性的嵌入式係統:來自行業領袖的洞見
- 數字化的線性穩壓器
技術白皮書下載更多>>
- 車規與基於V2X的車輛協同主動避撞技術展望
- 數字隔離助力新能源汽車安全隔離的新挑戰
- 汽車模塊拋負載的解決方案
- 車用連接器的安全創新應用
- Melexis Actuators Business Unit
- Position / Current Sensors - Triaxis Hall
熱門搜索
Future
GFIVE
GPS
GPU
Harting
HDMI
HDMI連接器
HD監控
HID燈
I/O處理器
IC
IC插座
IDT
IGBT
in-cell
Intersil
IP監控
iWatt
Keithley
Kemet
Knowles
Lattice
LCD
LCD模組
LCR測試儀
lc振蕩器
Lecroy
LED
LED保護元件
LED背光





