“招招”搞定PFC設計中常見的兩個問題
發布時間:2014-11-09 責任編輯:sherryyu
【導讀】PFC比值的大小能夠直接反映電力的有效利用程度。很多電源類產品在生產時,都會對PFC有所要求。本篇文章主要介紹PFC段的設計中經常會遇到的兩個問題。以及針對這兩個PFC段設計中常見的問題給出的解決方案。
功率因數校正的縮寫是PFC,PFC其實是一種數值關係,是有效的功率和總耗電量之比。PFCbizhidedaxiaonenggouzhijiefanyingdianlideyouxiaoliyongchengdu。xiandairendeshenghuojiezouyuelaiyuekuai,duikejichanpindeyaoqiuyeyuelaiyuegao。henduodianyuanleichanpinzaishengchanshi,douhuiduiPFC有所要求。

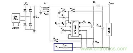
圖1 ZCD引腳上的調整
提高PFC的方法多種多樣,本篇文章當中將為大家介紹一種能夠對PFC段性能進行提高的方法,這種方法通過改善線路的工作狀態來進行調整,如圖1所示,在VCC與引腳5(ZCD引腳)之間布設一顆電阻,能夠減輕或抑製這個現象。這樣一來,ZCD引腳上就產生了偏置。
在測試的應用中,VCC為15V,且Rzcd=68kΩ。在VCC與引腳5之間增加一顆電阻Roff=680kΩ,就改變了施加在引腳5(ZCD引腳)上的電壓。退磁相位期間ZCD引腳上施加的實際VAUX電壓就變為:
然後,施加在引腳5上的電壓就為偏置。事實上,這就像是VAUX電壓與減小了1.36V的ZCD閾值比較。這樣一來,新的實際ZCD閾值就是:
Vpin5上升:最低值為0.74V,典型值為0.94V,最大值為1.14V。
Vpin5下降:最低值為0.14V,典型值為0.24V,最大值為0.44V。

圖2 調整改善器件工作
ZCD閾值的下降起到了增加ZCD精度的作用,與此同時,能夠很有效的抑製CCM的工作。在相同條件下獲得的波特圖(見圖2)就證實了這一點。
在這裏需要注意的是,Vpin5下降(案例中是1.5V)時,偏置必須保持在低於ZCD最低閾值。這是為了確保新的實際ZCD閾值(Vpin5下降時) 保持高於0V。否則,係統可能難於檢測磁芯複位並因此啟動新的開關序列。出於這個目的,應當考慮到VCC的變化。
[page]
啟動時的大過衝
正弦電流能夠為負載提供相應的平均需求方波正弦功率,PFC段也從輸入線路正弦波電壓裕安來吸收它們。輸出電容(大電容)“吸收”實際提供的功率與負載消耗的功率之差值。
饋送給負載的功率低於需求時,輸出電容放電,補償功率差額。提供的功率超過負載功耗時,輸出電容充電,存儲多餘的能量。

圖3輸出電壓紋波
所以,輸出電壓呈現出輸入線路頻率2倍的低頻交流含量。不利的是,PFC電流整形(current-shaping)方法均基於控製信號無紋波的假設。否則,就不能夠優化功率因數,因為輸入線路電流重新複製了控製信號失真。這就是眾所周知的PFC電路動態性能差的原因。它們的穩壓環路帶寬設得極低,從而抑製100Hz或120Hz紋波,否則輸出電壓就會注入這紋波。

圖4 啟動相位期間的過衝
由於係統極慢,PFC段遭受陡峭的負載或輸入電壓變化時,會在大電容上呈現出大的過衝(over-shoot)或欠衝(under-shoot)。啟動序列就是這些瞬態中的一種,能夠產生大的電壓過應力(over-stress)。
圖4展示能在啟動相位期間觀察到的那類過衝。這波特圖是使用由NCP1607驅動,負載是下行轉換器的PFC段獲得的。
承受啟動過衝
dabufenrenrenwei,yingyongruanqidongshizaikongzhiqidexuanzedangzhongzuixuyaocunzaideyigegongneng,danshishijishang,tabingfeibixucunzaidegongnengtexing。ciwai,congdingyilaikan,zhezhonggongnengjianhuanleqidongsudu,erzhebingfeizongshikeyijieshou。

圖5 小幅調整反饋網絡
[page]
另一個需要麵對的選擇是,是否需要在反饋感測電阻分壓器處增加一個電容。如圖5所示。在這個圖中,我們假定感測網絡中上部的電阻分割為兩個電阻,而電容Cfb並聯連接在其中一個電阻的兩端。如果控製電路中嵌入了傳統的誤差放大器,然後分析此時電容Cfb的影響。在穩態,Cfb改變了傳遞函數。通過檢測,我們立即注意到它增加了:
處於下述頻率的一個零點:

最後,兩種配置中都獲得相同的極點。這些條件(RfbU1≈RfbU2)或(RfbU1≤RfbU2)並非限製性條件。相反,滿足這些條件是明智之舉,因為RfbU1兩端的電壓及相應的Cfb兩端的電壓取決於RfbU1值與(RfbU1+RfbU2+RfbL)總電阻值的相對比較關係。這就是為什麼它們是現實可行的原因。
如果RfbU1與RfbU2這兩個電阻擁有類似阻值:

如果RfbU1與RfbU2處在相同範圍,低頻增益就略微增加,交越頻率就跟隨fp與fz的相同比率增加。如果與RfbU2相比RfbU1極小,我們就獲得在控製至輸出傳遞函數中抵消(cancel)的極點和零點。這樣,增加Cfb就對環路和交越頻率沒有影響。事實上,特別是在RfbL=RfbU2時,這個增加的電容並不會大幅改變PFC段的動態性能。
但是,這個新增加的電容並非是多餘的,它有著比較重要的作用,當啟動相位時,這個電容才能真正的發揮作用。當輸出電壓上升時,Cfb電容也充電。Cfb充電電流增加到反饋電流中,所以穩壓電平臨時降低。這增加的電流與Cfb電容值成正比,並取決於輸出電壓的陡峭度,因此,在輸出電壓快速充電時,這個影響更引人注目。
本篇文章主要介紹了PFC段(duan)的(de)設(she)計(ji)中(zhong)經(jing)常(chang)會(hui)遇(yu)到(dao)的(de)兩(liang)個(ge)問(wen)題(ti)。當(dang)功(gong)率(lv)因(yin)數(shu)退(tui)化(hua)或(huo)著(zhe)產(chan)生(sheng)明(ming)顯(xian)的(de)噪(zao)音(yin)時(shi),可(ke)在(zai)電(dian)路(lu)當(dang)中(zhong)增(zeng)加(jia)一(yi)個(ge)電(dian)阻(zu)來(lai)解(jie)決(jue)這(zhe)個(ge)問(wen)題(ti)。此(ci)外(wai),在(zai)啟(qi)動(dong)序(xu)列(lie)期(qi)間(jian),PFC段(duan)也(ye)有(you)可(ke)能(neng)產(chan)生(sheng)比(bi)較(jiao)大(da)的(de)過(guo)衝(chong),此(ci)時(shi)就(jiu)需(xu)要(yao)在(zai)電(dian)路(lu)當(dang)中(zhong)添(tian)加(jia)電(dian)容(rong)來(lai)達(da)到(dao)抑(yi)製(zhi)的(de)目(mu)的(de)。之(zhi)所(suo)以(yi)對(dui)這(zhe)兩(liang)種(zhong)方(fang)法(fa)進(jin)行(xing)介(jie)紹(shao),是(shi)因(yin)為(wei)即(ji)便(bian)是(shi)已(yi)經(jing)到(dao)了(le)設(she)計(ji)的(de)後(hou)半(ban)段(duan)時(shi)期(qi),這(zhe)兩(liang)種(zhong)調(tiao)整(zheng)方(fang)法(fa)還(hai)是(shi)非(fei)常(chang)容(rong)易(yi)在(zai)電(dian)路(lu)中(zhong)得(de)以(yi)實(shi)現(xian)的(de)。
特別推薦
- 噪聲中提取真值!瑞盟科技推出MSA2240電流檢測芯片賦能多元高端測量場景
- 10MHz高頻運行!氮矽科技發布集成驅動GaN芯片,助力電源能效再攀新高
- 失真度僅0.002%!力芯微推出超低內阻、超低失真4PST模擬開關
- 一“芯”雙電!聖邦微電子發布雙輸出電源芯片,簡化AFE與音頻設計
- 一機適配萬端:金升陽推出1200W可編程電源,賦能高端裝備製造
技術文章更多>>
- 一秒檢測,成本降至萬分之一,光引科技把幾十萬的台式光譜儀“搬”到了手腕上
- AI服務器電源機櫃Power Rack HVDC MW級測試方案
- 突破工藝邊界,奎芯科技LPDDR5X IP矽驗證通過,速率達9600Mbps
- 通過直接、準確、自動測量超低範圍的氯殘留來推動反滲透膜保護
- 從技術研發到規模量產:恩智浦第三代成像雷達平台,賦能下一代自動駕駛!
技術白皮書下載更多>>
- 車規與基於V2X的車輛協同主動避撞技術展望
- 數字隔離助力新能源汽車安全隔離的新挑戰
- 汽車模塊拋負載的解決方案
- 車用連接器的安全創新應用
- Melexis Actuators Business Unit
- Position / Current Sensors - Triaxis Hall
熱門搜索
按鈕開關
白色家電
保護器件
保險絲管
北鬥定位
北高智
貝能科技
背板連接器
背光器件
編碼器型號
便攜產品
便攜醫療
變容二極管
變壓器
檳城電子
並網
撥動開關
玻璃釉電容
剝線機
薄膜電容
薄膜電阻
薄膜開關
捕魚器
步進電機
測力傳感器
測試測量
測試設備
拆解
場效應管
超霸科技



