DIY方案:低成本高效的LED電源
發布時間:2014-12-02 責任編輯:sherryyu
【導讀】LEDdianyuandeshejixuyaokaolvzhuduoyinsu,xiaolvhezhiliangguranzhongyao,dankongzhichengbenshibixude。ruhezaizhesanzhejianzhaodaopinghengdianjiunengshejichuyigejiaoweiyouyidedianyuanfangan,benwenjieshaoyiweigongchengshizijishejideyigexiaochengbendianyuanfangan,jingongdajiacankao。
LEDdianyuandeshejixuyaokaolvzhuduoyinsu,xiaolvhezhiliangguranzhongyao,dankongzhichengbenshibixude。ruhezaizhesanzhejianzhaodaopinghengdianjiunengshejichuyigejiaoweiyouyidedianyuanfangan,benwenjieshaoyiweigongchengshizijishejideyigexiaochengbendianyuanfangan,jingongdajiacankao。
方案特點:
隔離方案:能過CE
輸入:AC85~265V
輸出:9.05V電流0.7A
PF值:220V時,0.938(還可以調大一點)
THD:15%左右
電源效率:82%
尺寸:PCB40*25*16
整個電源材料成本約人民幣8元
采用3x3WRM6變壓器,變壓器原理圖如下:

圖1:變壓器原理圖
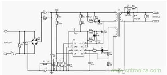
方案原理框圖如下:

圖2:方案原理框圖
特別推薦
- 噪聲中提取真值!瑞盟科技推出MSA2240電流檢測芯片賦能多元高端測量場景
- 10MHz高頻運行!氮矽科技發布集成驅動GaN芯片,助力電源能效再攀新高
- 失真度僅0.002%!力芯微推出超低內阻、超低失真4PST模擬開關
- 一“芯”雙電!聖邦微電子發布雙輸出電源芯片,簡化AFE與音頻設計
- 一機適配萬端:金升陽推出1200W可編程電源,賦能高端裝備製造
技術文章更多>>
- 貿澤EIT係列新一期,探索AI如何重塑日常科技與用戶體驗
- 算力爆發遇上電源革新,大聯大世平集團攜手晶豐明源線上研討會解鎖應用落地
- 創新不止,創芯不已:第六屆ICDIA創芯展8月南京盛大啟幕!
- AI時代,為什麼存儲基礎設施的可靠性決定數據中心的經濟效益
- 矽典微ONELAB開發係列:為毫米波算法開發者打造的全棧工具鏈
技術白皮書下載更多>>
- 車規與基於V2X的車輛協同主動避撞技術展望
- 數字隔離助力新能源汽車安全隔離的新挑戰
- 汽車模塊拋負載的解決方案
- 車用連接器的安全創新應用
- Melexis Actuators Business Unit
- Position / Current Sensors - Triaxis Hall
熱門搜索




