十八般武藝齊上陣!可調DC-DC“變身”數控穩壓電源
發布時間:2015-01-10 責任編輯:echolady
【導讀】DC-DC穩壓電路一直以其高效率、大電流的優勢獨占鼇頭,本文要介紹的是可調DC-DC。可調DC-DC通過調節反饋分壓電阻來調節輸出電壓,要想將其變成數控穩壓電源,光動口不動手是不行的,專家以身試法,將可調DC-DC改變成數控穩壓電源,下麵請看詳細步驟解析。

圖1
有時候我們需要動態調節輸出,最簡單的方法就是把電阻換成電位器,通過手動調節的方式,動態調節輸出電壓。
然而,在係統應用中,電源電壓調節必須要實現數字控製,就是我們常說的數控開關穩壓電源。很多新手都懂得使用單片機、DAC、DC-DC電路,當要做一個數控開關穩壓電路的時候,往往想到使用數字電位器。可是,數字電位器往往成本高、分辨率有限、噪聲大、不常用等缺點,用到數控穩壓電路裏就不太理想。
如果我們能夠設計出一種可以用電壓調節輸出的開關穩壓電路,然後用DAC來控製調節電壓,那麼就很容易實現。問題是我們不可能自己重新設計一個DC-DC,如果能把現成的DC-DC集成芯片,通過修改外圍電路的方式,來實現用電壓來控製輸出,那麼問題就得到解決。下麵,我還是以LM2596-Adj為例,看看怎樣把LM2596-Adj改裝成可數控的開關穩壓電源。

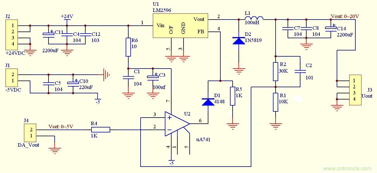
圖2
相對於圖1,輸出電壓公式中芯片內部的Vref變成了外部可控的Vset,相當於把芯片的內部基準電壓“移”到了外部,通過DAC可以很方便地調節Vset。
電路中運放電源加入了-5V負電壓,目的是使運放可以輸出達到Vref(1.235V)+ VD1(0.7V)左右,使得輸出電壓可以穩定,D1和R5是為了確保不讓運放輸出的負電壓反饋至FB引腳。如果把運放換成寬電壓的軌對軌運放,則負電壓和D1、R5可以去掉。
gaidianlubenrenqincekeyong,quedianshiyouyufankuitongluduoleyigeyunfang,zaochengxinhaodeyixieyanshi,fankuixinhaodexiangweiyudubianxiao,suoyishuchudianyadewenbohuiyousuozengda,buguozhengtixingnenghaishibucuode。buzhidaoxuanyongdaikuanjiaogaodeyunfanghuibuhuiyousuogaishan。
相關閱讀:
高效率性能係統的“綠色通道”:低輸入電壓DC-DC架構
提升DC-DC降壓轉換器的性能,電容電感是關鍵!
DC-DC直通車:DC-DC電源波紋的測量方法及儀器要求
特別推薦
- 噪聲中提取真值!瑞盟科技推出MSA2240電流檢測芯片賦能多元高端測量場景
- 10MHz高頻運行!氮矽科技發布集成驅動GaN芯片,助力電源能效再攀新高
- 失真度僅0.002%!力芯微推出超低內阻、超低失真4PST模擬開關
- 一“芯”雙電!聖邦微電子發布雙輸出電源芯片,簡化AFE與音頻設計
- 一機適配萬端:金升陽推出1200W可編程電源,賦能高端裝備製造
技術文章更多>>
- 一秒檢測,成本降至萬分之一,光引科技把幾十萬的台式光譜儀“搬”到了手腕上
- AI服務器電源機櫃Power Rack HVDC MW級測試方案
- 突破工藝邊界,奎芯科技LPDDR5X IP矽驗證通過,速率達9600Mbps
- 通過直接、準確、自動測量超低範圍的氯殘留來推動反滲透膜保護
- 從技術研發到規模量產:恩智浦第三代成像雷達平台,賦能下一代自動駕駛!
技術白皮書下載更多>>
- 車規與基於V2X的車輛協同主動避撞技術展望
- 數字隔離助力新能源汽車安全隔離的新挑戰
- 汽車模塊拋負載的解決方案
- 車用連接器的安全創新應用
- Melexis Actuators Business Unit
- Position / Current Sensors - Triaxis Hall
熱門搜索
按鈕開關
白色家電
保護器件
保險絲管
北鬥定位
北高智
貝能科技
背板連接器
背光器件
編碼器型號
便攜產品
便攜醫療
變容二極管
變壓器
檳城電子
並網
撥動開關
玻璃釉電容
剝線機
薄膜電容
薄膜電阻
薄膜開關
捕魚器
步進電機
測力傳感器
測試測量
測試設備
拆解
場效應管
超霸科技


