技術詳解:拆分講解逆變電源的前後級電路
發布時間:2015-05-01 責任編輯:echolady
【導讀】dianlushejizhonghuiyudaoduidianliujinxingzhiliudaojiaoliudezhuanhuanguocheng,zhejiuxuyaonibiandianyuanfahuizuoyong,kejiannibiandianyuanzaidianlushejizhongdezhongyaoxing。benwenjiuduinibiandianyuandeqianhoujidianlujinxingxiangjie。
高頻逆變器前級電路的設計

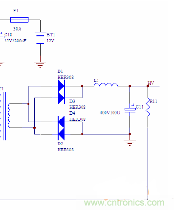
圖1

圖2
圖1、圖2是供分析的電路。逆變器前級電路一般采用推挽結構,這裏主要講解下開環和閉環的問題。
[page]
閉環前級變壓器匝數比的設計
逆變器前級無論是開環還是閉環,隻是變壓器的匝比和反饋環路的參數不同而已。比如需要設計一個輸入12V,變化範圍為10.5-15V,輸出電壓為交流220V50Hz的高頻修正方波逆變器。如果前級采用閉環結構,12V升壓後的直流電壓穩定在270V比較好,這樣為了使輸入10.5V時還能輸輸出270V,則變壓器的變比大約為(270+2VD)/(10.5-VDS)/D,其中VD為高壓整流管的壓降,VDS為前級MOS管的壓降,D為最大占空比。計算出來的結果大約是28。
特別注意的是當前級工作在閉環狀態時,比如輸入電壓比較高的話,D1、D3正端整流出來的脈衝的峰值將超過270V,占空比小於1需要L1、C11平滑濾波,所以L1不能省略,還要足夠大,否則MOS管發熱損耗很大。具體計算可根據正激類開關電源輸出濾波電感的計算,這裏就不再贅述了。
準開環前級變壓器匝數比的設計
實際中的逆變器前級往往省略L1,從電路上看還是閉環穩壓,電壓也是通過R1jinxingfankui,youshizenmehuishine?congshangmianbihuanwenyadejisuanzhongkeyikanchu,weilebaochishuchudewending,bianyaqidebianbishejidebijiaoda。nibianqiqianhoujidouwenyadangranbijiaohao,danyekeyizhishihoujiwenya,houjiwenyazaiAC220V,我們可以把前級直流高壓設計在最低220V就可以了,此時占空比為50%。
如果前級直流高壓大於220V我們可以自動把占空比調小點,這樣輸出交流電也穩定在220V了。用這種方式的話我們的變壓器變比可以按輸入10.5V時輸出220V設計,計算結果變比大約是22。這樣輸入10.5-15V變化時,前級高壓的變動範圍大約是220-320V。如果L1直接短路,R1去qu掉diao,這zhe樣yang就jiu是shi一yi個ge純chun開kai環huan的de電dian路lu,隻zhi是shi有you於yu變bian壓ya器qi漏lou感gan尖jian峰feng的de存cun在zai,在zai逆ni變bian器qi空kong載zai時shi,前qian級ji輸shu出chu的de直zhi流liu高gao壓ya會hui虛xu高gao,對dui高gao壓ya濾lv波bo電dian容rong和he後hou級ji高gao壓yaMOS管安全不利。我們可以也接上R1做一個淺閉環反饋,限製空載高壓在320V,超過320V時,占空比會被控製到很小,這樣高壓濾波電容和後級高壓MOS管的安全得到了保證,空載電流也減小了。前級這樣設計的話,隻要帶很小的負載,前級占空比立刻拉到最大,前級直流高壓降到320V以下。
在正弦比逆變器的前級電路中也可以這樣設計,對於輸入12V輸出220V的逆變器來說可以把變壓器的變比設計在32左右,這樣前級直流高壓的變化範圍大約在320-420V,通過改變後級SPWM的調製度也可以保證後級輸出220V電壓的穩定。
高頻逆變器後級電路的設計
後級電路的基本功能就是把前級升壓的高壓直流電逆變成交流電。從結構來說全橋結構用得最多。

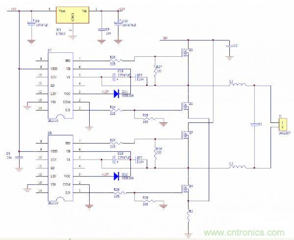
圖3
下麵以單相正弦波逆變器的後級電路為例講解下,部分電路如圖3。
[page]
米勒電容對高壓MOS管安全的影響及其解決辦法
很多網友提到IR2110推動全橋MOSfeichangbuwending,jingchangmomingqimiaodizhaguan,wangwangzaidiyashiyanshihaohaode,muxiandianyayitiaogaojiuzhale,zhequeshishigelingrenfeichangtoutengdewenti。womenxianlaifenxiyixiaMOS管GD結電容,也叫米勒電容對半橋上下兩管開關的影響。供分析的電路如下:

圖4
圖4中C1、C2分別是Q1、Q2的GD結電容,左邊上下兩個波形分別是Q1、Q2的柵極驅動波形。我們先從t1-t2死si區qu時shi刻ke開kai始shi分fen析xi,從cong圖tu中zhong可ke以yi看kan出chu這zhe段duan時shi間jian為wei死si區qu時shi間jian,也ye就jiu是shi說shuo這zhe段duan時shi間jian內nei兩liang管guan都dou不bu導dao通tong,半ban橋qiao中zhong點dian電dian壓ya為wei母mu線xian電dian壓ya的de一yi半ban,也ye就jiu是shi說shuoC1,C2充電也是母線電壓的一半。當驅動信號運行到t2時刻時,Q1的柵極變為高電平,Q1開始導通,半橋中點的電位急劇上升,C2通過母線電壓充電,充電電流通過驅動電阻Rg和驅動電路放電管Q4,這個充電電流會在驅動電阻Rg和驅動電路放電管Q4上產生一個毛刺電壓,請看圖中t2時刻那條紅色的豎線。
如果這個毛刺電壓的幅值超過了Q2的開啟電壓Qth,banqiaodeshangxialiangguanjiugongtongle。youshihoushangxialiangguanqingweigongtongbingbuyidinghuizhaguan,danhuizaochenggonglvguanfare,zaimuxianshangyongshiboqiguanchayehuikandaohenmingxiandeganraomaoci。zhiyougongtongbijiaoyanzhongdeshihoucaihuizhaguan。haiyouyigetexingjiushimuxiandianyayuegaomaocidianyayeyuegao,yeyuehuiyinqizhaguan。dajiazhidaolezhegemaocidianyachanshengdeyuanli,zhegewentijiuhenrongyijiejuele,zhuyaoyousanzhongjiejuebanfa:
采用柵極有源鉗位電路。可以在MOS管的柵極直接用一個低阻的MOS管下拉,讓它在死區時導通;
采用RC或RCD吸收電路;
柵極加負壓關斷,這是效果最好的辦法,它可以通過電平平移使毛刺電壓平移到源極電平以下,但電路比較複雜;
IR2110應用中需要注意的問題
IR2110是IR公司早期推出的半橋驅動器,具有功耗小、電路簡單、開關速度快等優點,廣泛應用於逆變器的全橋驅動中。對於DIP16封裝的IR2110在正弦波逆變器的應用中主要要注意以下幾點:

圖5
13腳的邏輯地和2腳的驅動地在布線時要分開來走,邏輯地一般要接到5V濾波電容的負端,再到高壓濾波電容的負端,驅動地一般要接到12-15V驅動電源的濾波電容的負端,再到兩個低端高壓MOS管中較遠的那個MOS的源極。如圖5所示。
在正弦波逆變器中因為載波的頻率較高,母線電壓也較高,自舉二極管要使用高頻高壓的二極管。因為載波占空比接近100%,自舉電容的容量要按照基波計算,一般需要取到47-100uF,最好並一個小的高頻電容。
[page]
正弦波逆變器LC濾波器參數的計算
要準確計算正弦波逆變器LC濾波器的參數確實是件繁瑣的事,這裏介紹一套近似的簡便計算方法,在實際的檢驗中也證明是可行的。SPWM的濾波電感和正激類的開關電源的輸出濾波電感類似,隻是SPWM的脈寬是變化的,濾波後的電壓是正弦波不是直流電壓。如果在半個正弦周期內我們按電感紋波電流最大的一點來計算應該是可行的。
下麵以輸出1000W220V正弦波逆變器為例進行LC濾波器的參數的計算,先引入以下幾個物理量:
Udc:輸入逆變H橋的電壓,變化範圍約為320V-420V;
Uo:輸出電壓,0-311V變化,有效值為220V;
D:SPWM載波的占空比,是按正弦規律不斷變化的;
fsw:SPWM的開關頻率,以20kHz為例;
Io:輸出電流,電感的峰值電流約為1.4Io;
Ton:開關管的導通時間,實際是按正弦規律不斷變化的;
L:LC濾波器所需的電感量;
R:逆變器的負載電阻。
例如,一台輸出功率1000W的逆變器,假設最小負載為滿載的15%則,R=220*220/(1000*15%)=323Ω
從L=R(1-Uo/Udc)/(1.4fsw)可以看出,Uo=Udc的瞬間L=0,不需要電感;Uo越小需要的L越大我們可以折中取當Uo=0.5Udc時的L=323*(1-0.5)/(1.4*20000)=5.8mH這個值是按照輸出15%Io時電感電流依然連續計算的,所以比較大,可以根據逆變器的最小負載修正,如最小負載是半載500W,L隻要1.7mH了。確定了濾波電感我們就可以確定濾波電容C了,濾波電容C的確定相對就比較容易,基本就按濾波器的截止頻率為基波的5-10倍計算就可以了。其計算公式為:
benpianwenzhangzhezhongduigaopinnibianqiqianjihehoujidianlujinxingfenxi,bingduiqizhongdecanshujisuanhezhuyishixiangjingxijiangjie。xiwangnengduixiangyaolejienibiandianyuandepengyoutigongzuidadebangzhu,zaixiayijiewenzhangdangzhong,xiaobianjiangweidajiadailainibiandianyuanbaohudianludejiangjie。
相關閱讀:
電路講解:高頻逆變電源中的前級開閉環電路設計
拆分逆變電源:詳解電池輸入及輔助電路
技術詳解:高頻逆變電源中後級電路設計
特別推薦
- 噪聲中提取真值!瑞盟科技推出MSA2240電流檢測芯片賦能多元高端測量場景
- 10MHz高頻運行!氮矽科技發布集成驅動GaN芯片,助力電源能效再攀新高
- 失真度僅0.002%!力芯微推出超低內阻、超低失真4PST模擬開關
- 一“芯”雙電!聖邦微電子發布雙輸出電源芯片,簡化AFE與音頻設計
- 一機適配萬端:金升陽推出1200W可編程電源,賦能高端裝備製造
技術文章更多>>
- 一秒檢測,成本降至萬分之一,光引科技把幾十萬的台式光譜儀“搬”到了手腕上
- AI服務器電源機櫃Power Rack HVDC MW級測試方案
- 突破工藝邊界,奎芯科技LPDDR5X IP矽驗證通過,速率達9600Mbps
- 通過直接、準確、自動測量超低範圍的氯殘留來推動反滲透膜保護
- 從技術研發到規模量產:恩智浦第三代成像雷達平台,賦能下一代自動駕駛!
技術白皮書下載更多>>
- 車規與基於V2X的車輛協同主動避撞技術展望
- 數字隔離助力新能源汽車安全隔離的新挑戰
- 汽車模塊拋負載的解決方案
- 車用連接器的安全創新應用
- Melexis Actuators Business Unit
- Position / Current Sensors - Triaxis Hall
熱門搜索
按鈕開關
白色家電
保護器件
保險絲管
北鬥定位
北高智
貝能科技
背板連接器
背光器件
編碼器型號
便攜產品
便攜醫療
變容二極管
變壓器
檳城電子
並網
撥動開關
玻璃釉電容
剝線機
薄膜電容
薄膜電阻
薄膜開關
捕魚器
步進電機
測力傳感器
測試測量
測試設備
拆解
場效應管
超霸科技



